Hallo! Ich bin gerade dabei eine Endstufe fertig zu stellen und diese in ein Gehäuse einzubauen. Im Moment finde ich das ungebohrte Gehäuse recht ansehnlich und finde eine ganze Schalterbatterie in der Frontplatte recht hässlich. Ich benötige momentan nur einen An/Aus-Schalter. Gibt es eine Schaltung, mit der man den Verstärker durch Berühren (Kapazität) ein- und ausschaltet?? Gibt es alternativ eine Schaltung, mit der man den Verstärker durch anlegen eines Audiosignals ein- und ausschaltet?? Gruß Equalizer95
Guck mal da hinein, wenngleich ich fast glaube, Du kämst von da... -> http://www.analog-forum.de/wbboard/index.php?page=Thread&postID=1007191#post1007191
Equalizer 95 schrieb: > Hallo! > > Ich bin gerade dabei eine Endstufe fertig zu stellen und diese in ein > Gehäuse einzubauen. Im Moment finde ich das ungebohrte Gehäuse recht > ansehnlich und finde eine ganze Schalterbatterie in der Frontplatte > recht hässlich. Ich benötige momentan nur einen An/Aus-Schalter. > > Gibt es eine Schaltung, mit der man den Verstärker durch Berühren > (Kapazität) ein- und ausschaltet?? Das einfachste wäre, wenn Du hinter der Frontplatte einen Reed- kontakt montierst, und den mit einem Magnet betätigst. Gruss Harald
Ich habe mir den Vorschlag von Ingolf mal genauer angesehen. Diese Variante ist echt nicht schlecht!! Für meine Bedürfnisse habe ich noch ein Relay (Reichelt FIN 43.41.7 5V) mit einem Wiederstand von 110 Ohm eingefügt. Das Relay wird von einem BC548C mit vorgeschaltetem 10K-Widerstand an der Base getrieben. Der Collector ist direkt mit dem Relay verbunden, das widerum mit der 9V-Versorgungsspannung verbunden ist. Der Emitter liegt auf Masse. Funktioniert das so?? Brennt mir vielleicht der Transistor durch??
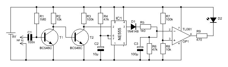
Mal so 'ne Frage: Was für eine Polarität und Spannung liegt denn an Pin 6 des OP-AMP an?? (Meiner Meinung nach negativ 9V)
Die Endstufe ist ja nicht da einzige Gerät, was du einschalten musst. Wie wäre es mit einer Master-Slave-Steckdosenleiste an deiner Audioquelle?
... oder ein Schalter in der Zuleitung. Tipp: Ich würde kein Gerät ohne zugänglichen Netzschalter bauen.
Equalizer 95 schrieb: > Was für eine Polarität und Spannung liegt denn an Pin 6 des OP-AMP an?? > (Meiner Meinung nach negativ 9V) Und das, obwohl nur eine positive Versorgungsspannung da ist? > Was für eine Polarität und Spannung liegt denn an Pin 6 des OP-AMP an?? Wann? Ich würde sagen: mit Musik etwa 2V, ohne Musik etwa 7V. Als kleine Idee: Du könntest ja statt der eingezeichneten LED eine Halbleiterrelais-Leuchtdiode schalten...
Danke, Pin 6! Leider kann ich mich momentan nicht auf dein arrogantes Niveau herab lassen. Als Schüler und Neueinsteiger interessieren mich nur konstruktive Hilfen!!!
Bitte melde dich an um einen Beitrag zu schreiben. Anmeldung ist kostenlos und dauert nur eine Minute.
Bestehender Account
Schon ein Account bei Google/GoogleMail? Keine Anmeldung erforderlich!
Mit Google-Account einloggen
Mit Google-Account einloggen
Noch kein Account? Hier anmelden.
