Hallo Gemeinde, ich betreibe schon seit Jahren eine kleinst Solar Anlage (2 Module, 1 Laderegler, 1 Blei Akku). Nun kommt die Anlage mit der Leistung manchmal an ihre Grenze. Ich suche eine Schaltung oder Vorschläge zu meiner Idee. Sollte die Akku Spannung unter ein bestimmtes Limit fallen zieht ein Relais an welches ein Trafo schaltet der den Solarregler Spannung zuführt und so den Akku am leben erhält. Hat der Akku seine 13,8V erreicht schaltet sich das Netzteil wieder aus.
Hallo GemeindeRICH, eigentlich verstehe ich nur Bahnhof. Wenn du doch Strom hast, ein Relais zu schalten oder gar der batterie Strom zuzuführen, kannst du doch glatt die Solarzellen günstig hier anbieten. .. oder habe ich aus deinen kargen Infos etwas falsches verstanden ? K.
lach, es geht ja darum wenn es mal eine Woche Regenwetter gibt da mal den Akku etwas zu puffern. An der Anlage hängen Kleinverbraucher alles 12V die normal über Solar betrieben werden anstelle mit eigenen Netzteilen.
Auch Lach Lach ! wenn doch sowieso ein Kabel liegt um es mal zu "Puffern" dann kannst du es doch sowieso am Kabel lassen. Ich verstehe es immer noch nicht. Vieleicht suchst du ja ne Art Puffer-ladeschaltung ? Ich häng dir mal etwas zum Nachdenken mit an. Die Schaltung ist nicht State of Art aber sie lädt den Akku wenn saft da ist. Der Ladestrom beim kleinen Lm 317 (LZ) pendelt sich dann wegen der SOA Regelung bei etwa 110mA ein. Wenn 12V da sind wird der Akku weitergeladen und die Schaltung läuft dann eben auf 12V Gruss Klaus
Das Netzteil soll nicht ständig laufen sondern nur mal bei bedarf wenn der akku leer wird mit anspringen. Die Anlage ist aus einer idee und mal Experiment mit Solar Technik hervor gegangen und versorgt nun Router, AP, Switch, Ladetechnik und 12V-Stromstossrelais und ersetzt damit die Netzteile der Geräte und spart damit Strom.
Hallo, anbei ein Beispiel für so einen Fall. Eingesetzt bei einem Laubenpieper und läuft seit 2 Jahren ohne Probleme, also auch über die Winterzeit. Ausgelegt für 2 Solarmodule, aber nur 1 x 40 WP angeschlossen an -X3. An -X7 liegt die Eingangsspannung vom Trafo an und kann als Gleichspannung an -X2 ca. 17,5 V genutzt werden. An -X5 hängt ein Gelakku mit 20 Ah und -X6 ist der Ausgang zur Last. Die Ladeschaltung liefert mit IC 1 ( L 200 ) maximal 1,8 A, egal welche Quelle speist. In der originalen Schaltungen folgt eine Unterspannungsüberwachung und entsprechende Absicherung der Lastzweige. An Hand der Led kann man den Zustand der Stromversorgung, also welcher Zweig aktiv ist, erkennen. Der Akku wird unabhängig von der Quelle immer mit den gleichen Parametern geladen, die Schaltung gab es im Ursprung mal bei Elektor. Die Schaltung realisiert eine Boostfunktion mit überhöhter Ladespannung, die Temperaturabhängig ist, wegen der Flußspannung der Dioden. Deren Kennlinie soll optimal auf die Akkueigenschaften abgestimmt sein. Prüfen konnte ich das nicht. Mit der Schaltung ist es egal, ob Sonne oder nicht. Eine Solarinsellösung ist das natürlich nicht, aber zuverlässig. Ich würde nicht warten, bis der Akku entladen ist. Gruß Murkel
Das klingt doch schonmal gut. Nur für mich besser wäre es wenn das Netzteil beim unterschreiten einer Spannung durch ein Relais eingeschalten wird (230V) sonst läuft das ding ja immer mit da kann ich es gleich ohne akku und Solar machen.
Basti H. schrieb: > sonst läuft das ding ja immer mit da kann ich > es gleich ohne akku und Solar machen. Gute Idee. Das wäre auch umweltfreundlicher als alle paar Jahre die Bleiakkus weg zuschmeißen. Wenn du die Module verkaufst, dann kannst du für dieses Geld etwa dreißig Jahre lang soviel Strom kaufen, wie die Module produziert hätten.
Na wenn ich mal überlege das ich für jedes Gerät wieder die Original Netzteile verwende spare ich doch mit Solar. Und aller 3 Jahre mal ein neuen Gel Akku ist asuch nicht so teuer.
sparen tust du damit bestimmt nicht, wie vorher schon gesagt wurde sind die Teilekosten so hoch das du damit mehrere Jahre auch den Strom dafür beziehen kannst. Ein anderer Nebeneffekt wäre aber der Notstrom, ich werde auch einen kleine Anlage auf Dach bauen so das bei Stromausfall noch ein paar 12V Halogenstrahler für Licht sorgen bis das Stromaggregat angeworfen wird. Aber zu deinem Problem. Du könntest ein Relais mit Umschaltkontakten nehmen das durch die Solaranlage angesteuert wird und die Stromversorgung des Ladegerät trennt (also nicht erst nach dem Ladegerät trennen sondern davor). Mit in Reihe geschalteter Dioden kannst du die Spannung grob einstellen ab wann das Relais angesteuert wird und unterbricht. Wenn die Baterie/Solarspannung unter diese Schwelle fällt würde das Relais umschalten und das Ladegerät/Netzteil mit Strom versorgen welches dann unterstützend eingreift.
ich würde lieber bei Akku-Unterspannung auf Netzbetrieb umschalten und das Laden des Akkus den Solarzelle überlassen, wenn wieder Sonne da ist. Axel
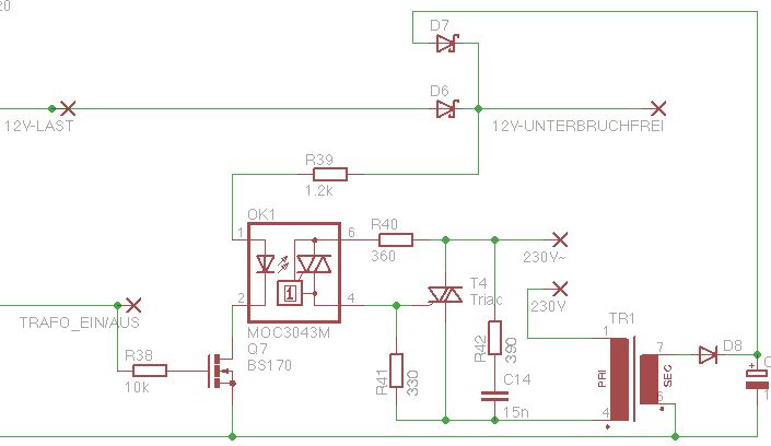
Ich habe das Problem auch, dass im Winter manchmal der Akku zu tief entladen wird. Ich lade ihn dann jeweils nach, indem ich von Hand ein 14V Netzteil einschalte und anstelle der Solarzelle ueber einen entsprechenden Widerstand anschliesse. Ich bin gerade dabei die Schaltung meines selbst gebauten Ladreglers zu erweitern. Bei einer Tiefentladung sollten dann alle Verbraucher abgeschaltet werden und der Mikrocontroller in den Tiefschlaf gehen. Ich denke dann sollte das Nachladen uebers Netzteil nicht mehr noetig sein. Fuer einen Verbraucher, der unbeding weiterlaufen muss, habe ich folgende angedachte Zusatzschaltung: siehe GIF-Bild (noch nicht getestet) Rolf
Bitte melde dich an um einen Beitrag zu schreiben. Anmeldung ist kostenlos und dauert nur eine Minute.
Bestehender Account
Schon ein Account bei Google/GoogleMail? Keine Anmeldung erforderlich!
Mit Google-Account einloggen
Mit Google-Account einloggen
Noch kein Account? Hier anmelden.

