Hallo, anbei ein Entwurf für eine PGA2311 Lautstärkeregelung. Es fehlt noch das Controllerboard u.a. mit der Spannungsversorgung (-5V durch Max660). Sieht jemand noch einen Fehler? Vielen Dank für eure Hilfe!
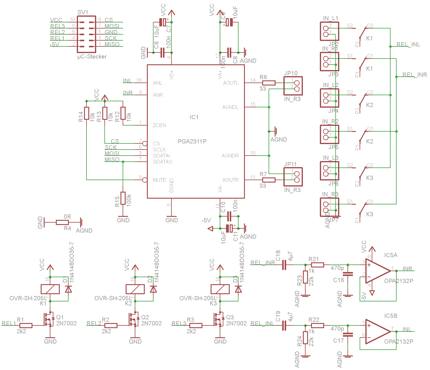
Die Relaiskontakte sind falsch beschaltet, so kommt dein Signal da nie durch.
Wozu ist der Opamp und der Filer am Eingang gut? Ansonsten siehts nicht so verkehrt aus. Bis auf die Relais.. da stimmt was nicht ;) Pass einfach mit den Leiterbahnen fürs Audiosignal auf - die sollten möglichst kurz sein und immer von einer GND-Plain umschlossen sein damit Du dir möglichst wenig Störungen einhandelts. Ansonsten ist der PGA231x recht gutmütig. Gruss
Anbei das Datenblatt zu dem Relais. Ist ein OVR-SH-205L. Wenn ich mir das Wiring-Diagramm anschaue sollte es doch passen (?).
> Wenn ich mir das Wiring-Diagramm anschaue sollte es doch passen (?).
In der Schaltung ist es falsch, wenns im Layout richtig ist, dann stimmt
deine Device-Connection eben nicht.
Stimmt, das wird es sein. Die Ausgänge sollten auf P1,P2 und nicht auf O2,O2 gelegt werden. Da muss ich wohl Tomaten auf den Augen gehabt haben :-)
Ich würde GND und besonders auch AGND wesentlich dicker machen. Am besten sind 2 Masseflächen: GND links und AGND rechts. R4 sitzt dann auf der Grenzlinie. Gruß Dietrich
Die Trennung ist nicht so einfach, wenn man nur eine einseitige Platine machen möchte. Im Datenblatt steht es ja auch so drin. Ist das aber wirklich soo kritisch? Ich habe da noch keine praktischen Erfahrungen :-)
Die Anordnung vom OPA zum PGA würde ich so machen, das Analog kurz und direkt ohne Lagenwechsel bzw. Brücken zum PGA läuft. AGND und DGND trennen ist Pflicht, geht auch einlagig. Ich würde alles neu anordnen. Anordnen ist 90%, entflechten dann 10%.
Es geht nur darum AGND und DGND an genauer einer Stelle zu verbinden. So schwer ist das nicht...
Simon K. schrieb: > Es geht nur darum AGND und DGND an genauer einer Stelle zu verbinden. So > schwer ist das nicht... Das habe ich über einen 0K Widerstand gemacht. Karl Valentin schrieb: > Die Anordnung vom OPA zum PGA würde ich so machen, das Analog kurz und > direkt ohne Lagenwechsel bzw. Brücken zum PGA läuft. AGND und DGND > trennen ist Pflicht, geht auch einlagig. Ich würde alles neu anordnen. > Anordnen ist 90%, entflechten dann 10%. Ich werde die Anordnung noch einmal prüfen. So richtig gefallen tut mir das auch noch nicht. Ist eher rudimentär funktional :-)
Pete K. schrieb: > Simon K. schrieb: >> Es geht nur darum AGND und DGND an genauer einer Stelle zu verbinden. So >> schwer ist das nicht... > > Das habe ich über einen 0K Widerstand gemacht. Du hast also auch zwei galvanisch getrennte Netzteile für die Analogspeisung und Digitalspeisung?
Simon K. schrieb: > Du hast also auch zwei galvanisch getrennte Netzteile für die > Analogspeisung und Digitalspeisung? Nein, bisher noch nicht. Ich komme mit +50V auf der Analogseite für den Verstärker rein (RKT für TAS5630) und nutze dies über einen TL2575HV-5 auch für die Digitalseite sowie den MAX660 für die -5V. Diese Platine mit dem Controller ist aber noch nicht fertig. Siebung erfolgt mit 12*2200uF.
Dann sind die Massen doch schon im Netzteil verbunden! Sie dürfen nur an einer Stelle verbunden sein. Hinter dem Schaltregler würde ich in jedem Falle noch einen LC Filter anbauen.
Schaltregler und Analog - Ui ui ui, da sollte man wissen was man tut.
Wer sagt denn, dass das analog ist. Ist doch ein Class-D Chip-Amp :-))))
Bitte melde dich an um einen Beitrag zu schreiben. Anmeldung ist kostenlos und dauert nur eine Minute.
Bestehender Account
Schon ein Account bei Google/GoogleMail? Keine Anmeldung erforderlich!
Mit Google-Account einloggen
Mit Google-Account einloggen
Noch kein Account? Hier anmelden.

