Hallo, muss dringend die Modelle für den LM7171 und den OP27 in LTSpice zum Laufen bekommen. Ich habe alle files jeweils in den Ordner des schematics abgelegt und über die .include direktive hinzugefügt. Den LM7171 habe ich genau über das ASY file im schematic ordner hinzugefügt. Gleiche Vorgehensweise beim OP27. Ich habe es sowohl versucht, sie als .mod, als auch als .lib Dateien zu benutzen. Es gibt die ganze Zeit Fehlermeldungen beim OP27 und der LM7171 oszilliert und spuckt ebenfalls eine Fehlermeldunge aus (siehe Bilder). Wäre nett, wenn mal jm drüberschauen kann. Danke! Viele Grüße mic. ######################################################################## ## LM7171.asy: ######################################################################## ## Version 4 SymbolType CELL LINE Normal -32 32 32 64 LINE Normal -32 96 32 64 LINE Normal -32 32 -32 96 LINE Normal -28 48 -20 48 LINE Normal -28 80 -20 80 LINE Normal -24 84 -24 76 LINE Normal 0 32 0 48 LINE Normal 0 96 0 80 LINE Normal 4 44 12 44 LINE Normal 8 40 8 48 LINE Normal 4 84 12 84 WINDOW 0 16 32 Left 0 WINDOW 3 16 96 Left 0 SYMATTR Value LM7171 SYMATTR Prefix X SYMATTR SpiceModel Ordner, in dem das schematic liegt\LM7171.mod SYMATTR Value2 LM7171 SYMATTR Description Precision Operational Amplifier PIN -32 48 NONE 0 PINATTR PinName In- PINATTR SpiceOrder 2 PIN -32 80 NONE 0 PINATTR PinName In+ PINATTR SpiceOrder 1 PIN 0 32 NONE 0 PINATTR PinName V+ PINATTR SpiceOrder 3 PIN 0 96 NONE 0 PINATTR PinName V- PINATTR SpiceOrder 4 PIN 32 64 NONE 0 PINATTR PinName OUT PINATTR SpiceOrder 5 ######################################################################## ### LM7171.mod ######################################################################## ### *LM7171A Operational Amplifier Macro-Model *///////////////////////////////////////////////// * * connections: non-inverting input * | inverting input * | | positive power supply * | | | negative power supply * | | | | output * | | | | | * | | | | | .SUBCKT LM7171 1 2 3 4 5 * *Features *Very High Slew Rate *Wide Unity-Gain-Bandwidth Product *High CMRR ************************************** EOX 120 10 31 32 2.0 RCX 120 121 1K RDX 121 10 1K RBX 120 122 1K GOS 10 57 122 121 1.0 RVOS 31 32 1K RINB 2 18 1000 RINA 3 19 1000 DIN1 5 18 DMOD2 DIN2 18 4 DMOD2 DIN3 5 19 DMOD2 DIN4 19 4 DMOD2 EXX 10 5 17 5 1.0 EEE 10 50 17 5 1.0 ECC 40 10 4 17 1.0 RAA 4 17 100MEG RBB 17 5 100MEG ISET 10 24 1e-3 DA1 24 23 DMOD1 RBAL 23 22 1000 ESUPP 22 21 4 5 1.0 VOFF 21 10 -1.25 DA2 24 25 DMOD1 VSENS1 25 26 DC 0 RSET 26 10 1K CSET 26 10 1e-10 FSET 10 31 VSENS1 1.0 R001 34 10 1K FTEMP 10 27 VSENS1 1.0 DTA 27 10 DMOD2 DTB 28 29 DMOD2 VTEMP 29 10 DC 0 ECMR 38 10 11 10 1.0 VCMX 38 39 DC 0 RCM2 41 10 1MEG EPSR 42 10 4 10 1.0 CDC1 43 42 10U VPSX 43 44 DC 0 RPSR2 45 10 1MEG FCXX 57 10 VCXX 100 DCX1 98 97 DMOD1 DCX2 95 94 DMOD1 RCX1 99 98 100 RCX2 94 99 100 VCXX 99 96 DC 0 ECMX 96 10 11 10 1.0 DLIM1 52 57 DMOD1 DLIM2 57 51 DMOD1 ELIMP 51 10 26 10 99.3 GDM 10 57 3 2 1 C1 58 59 1e-10 DCLMP2 59 40 DMOD1 DCLMP1 50 59 DMOD1 RO2 59 10 1K GO3 10 71 59 10 1 RO3 71 10 1 DDN1 73 74 DMOD1 DDN2 73 710 DMOD1 DDP1 75 72 DMOD1 DDP2 71 720 DMOD1 RDN2 710 71 100 RDP 720 72 100 VOOP 40 76 DC 0 VOON 77 50 DC 0 QNO 76 73 78 NPN1 QNP 77 72 79 PNP1 RNO 78 81 1 RPO 79 81 1 VOX 86 6 DC 0 RNT 76 81 100MEG RPT 81 77 1MEG FX 10 93 VOX 1.0 DFX1 93 91 DMOD1 VFX1 91 10 DC 0 DFX2 92 93 DMOD1 VFX2 10 92 DC 0 FPX 4 10 VFX1 1.0 FNX 10 5 VFX2 1.0 RAX 122 10 MRAX 1.001880e+03 * Input Offset Voltage .MODEL MRAX RES (TC1=-7e-05) FIN1 18 5 VTEMP 0.983333 FIN2 19 5 VTEMP 1.01667 * Input Bias Currents CIN1 2 10 1e-12 CIN2 3 10 1e-12 * Common Mode Input Capacitance RD1 18 11 2.5e+06 RD2 19 11 2.5e+06 * Diff. Input Resistance RCM 11 10 4.375e+07 * Common Mode Input Resistance FCMR 10 57 VCMX 5.62341 * Low Freq. CMRR FPSR 10 57 VPSX 63.2456 * Low Freq. PSRR RSLOPE 4 5 25000 * Slope of Supp. Curr. vs. Supp. Volt. GPWR 4 5 26 10 0.0053 * Quiescent Supply Current ETEMP 27 28 32 33 0.15005 RIB 32 33 MRIB 1K * Temp. Co. of Input Currents .MODEL MRIB RES (TC1=0.00452056) RISC 33 34 MRISC 1K .MODEL MRISC RES (TC1=-0.0015) RCM1 39 41 17.7828 CCM 41 10 1.59155e-12 * CMRR vs. Freq. RPSR1 44 45 100 CPSR 45 10 5.30516e-12 * PSRR vs. Freq. ELIMN 10 52 26 10 95.8517 RDM 57 10 37.3815 C2 57 10 1.64512e-11 ECMP 40 97 26 10 1.7 ECMN 95 50 26 10 1.7 G2 58 10 57 10 0.00435 R2 58 10 6.1497 GO2 59 10 58 10 10 * Avol and Slew-Rate Settings EPOS 40 74 26 10 1.4 ENEG 75 50 26 10 1.6 * Output Voltage Swing Settings GSOURCE 74 73 33 34 0.0014 GSINK 72 75 33 34 0.00133 * Output Current Settings ROO 81 86 12.5 .MODEL DMOD1 D *-- DMOD1 DEFAULT PARAMETERS *IS=1e-14 RS=0 N=1 TT=0 CJO=0 *VJ=1 M=0.5 EG=1.11 XTI=3 FC=0.5 *KF=0 AF=1 BV=inf IBV=1e-3 TNOM=27 .MODEL DMOD2 D (IS=1e-17) *-- DMOD2 DEFAULT PARAMETERS *RS=0 N=1 TT=0 CJO=0 *VJ=1 M=0.5 EG=1.11 XTI=3 FC=0.5 *KF=0 AF=1 BV=inf IBV=1e-3 TNOM=27 .MODEL NPN1 NPN (BF=100 IS=1e-15) *-- NPN1 DEFAULT PARAMETERS *NF=1 VAF=inf IKF=inf ISE=0 NE=1.5 *BR=1 NR=1 VAR=inf IKR=inf ISC=0 *NC=2 RB=0 IRB=inf RBM=0 RE=0 RC=0 *CJE=0 VJE=0.75 MJE=0.33 TF=0 XTF=0 *VTF=inf ITF=0 PTF=0 CJC=0 VJC=0.75 *MJC=0.33 XCJC=1 TR=0 CJS=0 VJS=0.75 *MJS=0 XTB=0 EG=1.11 XTI=3 KF=0 AF=1 *FC=0.5 TNOM=27 .MODEL PNP1 PNP (BF=100 IS=1e-15) *-- PNP1 DEFAULT PARAMETERS *NF=1 VAF=inf IKF=inf ISE=0 NE=1.5 *BR=1 NR=1 VAR=inf IKR=inf ISC=0 *NC=2 RB=0 IRB=inf RBM=0 RE=0 RC=0 *CJE=0 VJE=0.75 MJE=0.33 TF=0 XTF=0 *VTF=inf ITF=0 PTF=0 CJC=0 VJC=0.75 *MJC=0.33 XCJC=1 TR=0 CJS=0 VJS=0.75 *MJS=0 XTB=0 EG=1.11 XTI=3 KF=0 AF=1 *FC=0.5 TNOM=27 .ENDS *$ ######################################################################## ### OP27.mod: ######################################################################## ### *$ * OP-27 SPICE Macro-model 12/90, Rev. B * JCB / PMI * * Revision History: * REV. B * Re-ordered subcircuit call out nodes to put the * output node last. * Changed Ios from 7E-9 to 3.5E-9 * Added F1 and F2 to fix short circuit current limit. * * * Copyright 1990 by Analog Devices, Inc. * * Refer to "README.DOC" file for License Statement. Use of this model * indicates your acceptance with the terms and provisions in the License Statement. * * Node assignments * non-inverting input * | inverting input * | | positive supply * | | | negative supply * | | | | output * | | | | | .SUBCKT OP27 1 2 99 50 39 * * INPUT STAGE & POLE AT 80 MHZ * R3 5 97 0.0619 R4 6 97 0.0619 CIN 1 2 4E-12 C2 5 6 16.07E-9 I1 4 51 1 IOS 1 2 3.5E-9 EOS 9 10 POLY(1) 30 33 10E-6 1 Q1 5 2 7 QX Q2 6 9 8 QX R5 7 4 0.0107 R6 8 4 0.0107 D1 2 1 DX D2 1 2 DX EN 10 1 12 0 1 GN1 0 2 15 0 1 GN2 0 1 18 0 1 * EREF 98 0 33 0 1 EPLUS 97 0 99 0 1 ENEG 51 0 50 0 1 * * VOLTAGE NOISE SOURCE WITH FLICKER NOISE * DN1 11 12 DEN DN2 12 13 DEN VN1 11 0 DC 2 VN2 0 13 DC 2 * * CURRENT NOISE SOURCE WITH FLICKER NOISE * DN3 14 15 DIN DN4 15 16 DIN VN3 14 0 DC 2 VN4 0 16 DC 2 * * SECOND CURRENT NOISE SOURCE * DN5 17 18 DIN DN6 18 19 DIN VN5 17 0 DC 2 VN6 0 19 DC 2 * * GAIN STAGE & DOMINANT POLE AT 4.0 HZ * R7 20 98 111.5E3 C3 20 98 357E-9 G1 98 20 5 6 16.15 V1 97 21 1.2 V2 22 51 1.2 D5 20 21 DX D6 22 20 DX * * POLE - ZERO AT 2.9MHZ / 6MHZ * R8 23 98 1 R9 23 24 0.935 C4 24 98 28.4E-9 G2 98 23 20 33 1 * * ZERO - POLE AT 6.8MHZ / 40MHZ * R10 25 26 1 R11 26 98 4.88 L1 26 98 19.4E-9 G3 98 25 23 33 1 * * POLE AT 60 MHZ * R12 27 98 1 C5 27 98 2.65E-9 G4 98 27 25 33 1 * * ZERO AT 28 MHZ * R13 28 29 1 C6 28 29 -5.68E-9 R14 29 98 1E-6 E1 28 98 27 33 1E6 * * COMMON-MODE GAIN NETWORK WITH ZERO AT 3 KHZ * R15 30 31 1 L2 31 98 53.1E-6 G5 98 30 POLY(2) 2 33 1 33 0 250.5E-9 250.5E-9 D7 30 97 DX D8 51 30 DX * * POLE AT 80 MHZ * R16 32 98 1 C7 32 98 1.99E-9 G6 98 32 29 33 1 * * OUTPUT STAGE * R17 33 97 1 R18 33 51 1 GSY 99 50 POLY(1) 99 50 1.8E-3 40E-6 F1 34 0 V3 1 F2 0 34 V4 1 R19 34 99 180 R20 34 50 180 L3 34 39 1E-7 G7 37 50 32 34 5.56E-3 G8 38 50 34 32 5.56E-3 G9 34 99 99 32 5.56E-3 G10 50 34 32 50 5.56E-3 V3 35 34 2.5 V4 34 36 3.1 D9 32 35 DX D10 36 32 DX D11 99 37 DX D12 99 38 DX D13 50 37 DY D14 50 38 DY * * MODELS USED * .MODEL QX NPN(BF=50E6) .MODEL DX D(IS=1E-15) .MODEL DY D(IS=1E-15 BV=50) .MODEL DEN D(IS=1E-12, RS=1.09K, KF=1.08E-16, AF=1) .MODEL DIN D(IS=1E-12, RS=19.3E-6, KF=4.28E-15, AF=1) .ENDS ######################################################################## ### OP27.asy: ######################################################################## ### Version 4 SymbolType CELL LINE Normal -32 32 32 64 LINE Normal -32 96 32 64 LINE Normal -32 32 -32 96 LINE Normal -28 48 -20 48 LINE Normal -28 80 -20 80 LINE Normal -24 84 -24 76 LINE Normal 0 32 0 48 LINE Normal 0 96 0 80 LINE Normal 4 44 12 44 LINE Normal 8 40 8 48 LINE Normal 4 84 12 84 WINDOW 0 16 32 Left 0 WINDOW 3 16 96 Left 0 SYMATTR Value OP27 SYMATTR Prefix X SYMATTR SpiceModel \\FILER\Michael.schreiber\Desktop\PI_reg\OP27.lib SYMATTR Value2 OP27 SYMATTR Description Operational PIN -32 80 NONE 0 PINATTR PinName In+ PINATTR SpiceOrder 1 PIN -32 48 NONE 0 PINATTR PinName In- PINATTR SpiceOrder 2 PIN 0 32 NONE 0 PINATTR PinName V+ PINATTR SpiceOrder 99 PIN 0 96 NONE 0 PINATTR PinName V- PINATTR SpiceOrder 50 PIN 32 64 NONE 0 PINATTR PinName OUT PINATTR SpiceOrder 39 ######################################################################## ###
Wie man die Modelle einbindet findest Du ganz unten bei Beitrag "Spicemodels in LTSpice einbinden klappt nicht" Außerdem fehlt Dir die Bezugsmasse in der Schaltung.
Du hast das Masse-Symbol vergessen. An einem Punkt muss deine Schaltung geerdet sein. Für die "normale" Reihenfolge im Subcircuit "in+ in- V+ V- out" kann man das Symbol "opamp2" nehmen. Das ist bereits in LTspice drin. Der Name der Modell-files darf beliebig sein (.mod, .sub, .lib, .hugo). Wenn du noch Fragen hast, häng die Dateien (.asc, .mod, .asy) an. Für Fortgeschrittene: Genau gesagt muss es von jedem Punkt der Schaltung einen DC-Pfad nach GND geben, damit ein DC-Arbeitspunkt berechnet werden kann.
Die Schwingungen sind weg, aber er geht quasi immer in die negative rail... IM original Modell ist die Pinreihenfolge: .SUBCKT LM7171A/NS 3 2 4 5 6 Ich habe es in asy und mod zu: 2 1 3 4 5 geändert, da er sich sonst über eine falsche Pinanzahl beschwert. Was habe ich falsch gemacht? Vg
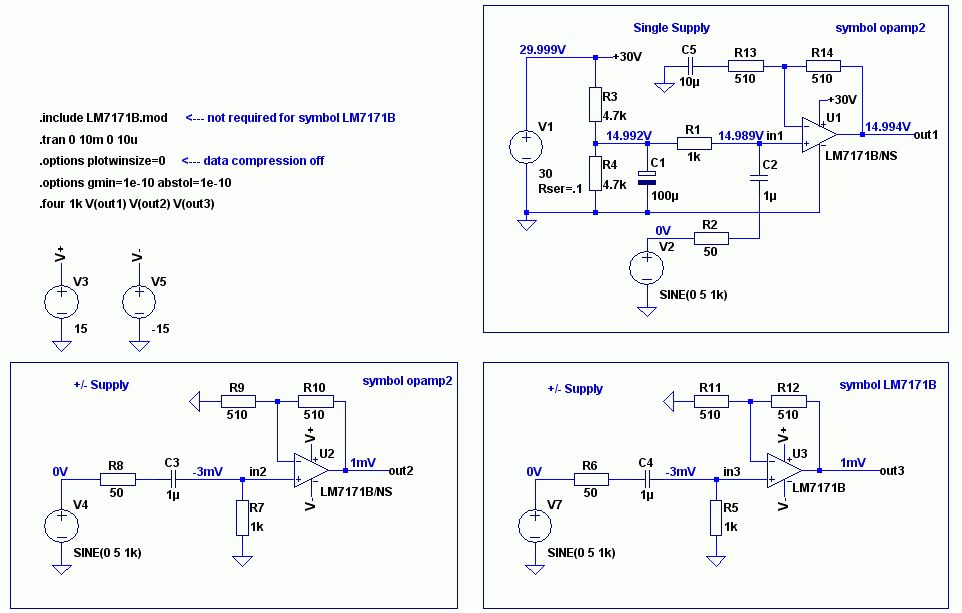
Hallo Mic., 1. Du sollst an den Modellen nichts ändern! Hände weg. 2. Datenblatt lesen wegen Mindestverstärkung. Dein Opamp ist nur für Verstärkungen größer zwei stabil, also kein Spannungsfolger möglich oder nur mit Klimmzügen die deinen Opamp schlecht machen. Verstärkung -1 ist übrigens äquivalent zu +2 bezüglich Stabilität. 3. Wenn du nur eine Versorgung hast, dann ist typischerweise ein Anschluss des Netzteils (V-source) Masse. Wenn du eine künstliche Masse machst, dann muss die auch DC-mäßig niederohmig (kleiner wenige Ohm) sein. Das ist bei dir nicht der Fall. Deshalb funktiniert deine Schaltung weder in der Simulation noch in der Realität. Ich habe eine korrigierte Version angehängt. Die soll dir einen schnellen Einstieg geben. An den Netzen ist der DC-Arbeitspunkt eingeblendet. (Rechte Maustaste im Schaltplan -> Place .op data label) Einfach den zip-file in irgend einem Verzeichnis entpacken. Einfach den Schalplan(.asc)anklicken oder aus LTspice öffnen. Dann RUN. Gruß Helmut In der LTspice Yahoo group gibt es Beiepiele mit vielen Modellen, speziell im Verzeichnis "Files > Lib". Das spart eine Menge Arbeit. http://tech.groups.yahoo.com/group/LTspice/ Zum Anmelden einfach einen Yahoo email account aufmachen.
Hallo Helmut, herzlichen Dank für deine Antwort - hast ja bestimmt eine halbe Stunde deines Wochenendes geopfert! Dass der OP nicht für kleine Verstärkungen geeignet ist, war mir bewusst. Ich wollte damit nur testen, ob ich das Modell zum Laufen gebracht habe - hatte jedoch im Fall der Instabilität ein periodisches Schwingverhalten erwartet... Wofür ist C5 im oberen rechten Schaltbild (out1)? Viele Grüße Mic.
Da der -Eingang auf +15V liegt, müsste der Opamp "sinnlos" 30mA
Gleichstrom liefern, wenn R13 direkt auf Masse wäre.
> ... hast ja bestimmt eine halbe Stunde deines Wochenendes geopfert!
Was tut man nicht alles um den Leuten LTspice beizubringen ...
Beachte die eingeblendeten DC-Spannungen. Sowas ist manchmal ganz
nützlich.
War gerade dabei, alle Fälle zu notieren, die ich durchprobiert habe, um den OP27 auch noch zum Laufen zu bekommen. Waren schon fast 2 Seiten....und auf einmal geht er... Besten Dank! Hintergrund des Ganzen ist übrigens ein Regler: nach dem LM7171 als Vorverstärker sitzt u.a. ein OP27 als Integrierer, dessen Zeitkonstante für unterschiedliche Anwendungen in weiten Bereichen verstellbar sein muss. (Unterschiedliche Kapazitäten über DIP switch + Feintuning über Eingangswiderstand. Für die größte Kapazität nimmt ab einer best. Frequenz der Gain wieder zu und die Phase dreht sich von -90° zu +100°. VG mic
Warum kommt es zu der Phasendrehung für hohe Frequenzen in angehängtem Integrator? Um es zu verdeutlichen habe ich extreme Werte gewählt. Ist der Effekt vom Zusammenspiel aus Ausgangswiderstand des OP27 und der Kapazität im Feedback verursacht? VG Mic.
Weil die Leerlaufverstärkung bei hohen Frequenzen klein wird, hat man da keinen idealen Integrator mehr. Bei hoher Belastung (kleiner Widerstand) wird der Effekt noch verstärkt, da dann die Leerlaufverstärkung nochmals kleiner ist.
Bitte melde dich an um einen Beitrag zu schreiben. Anmeldung ist kostenlos und dauert nur eine Minute.
Bestehender Account
Schon ein Account bei Google/GoogleMail? Keine Anmeldung erforderlich!
Mit Google-Account einloggen
Mit Google-Account einloggen
Noch kein Account? Hier anmelden.





