Hallo Zusammen, zum angehängtem Layout möchte ich gerne eure Meinung hören bevor ich das so an einen Platinenhersteller gebe. Es handelt sich dabei um einen RGB-Controller mit RS458 busanbindung. Später werden davon etwa 60 an einem Bus betrieben. Die verkabelung erfolgt dann von Stein zu Stein über die Lötpads am Rand. Der Anschluss "S" ist für den Schirm vorgesehen. Vielen Dank für eure Hilfe.
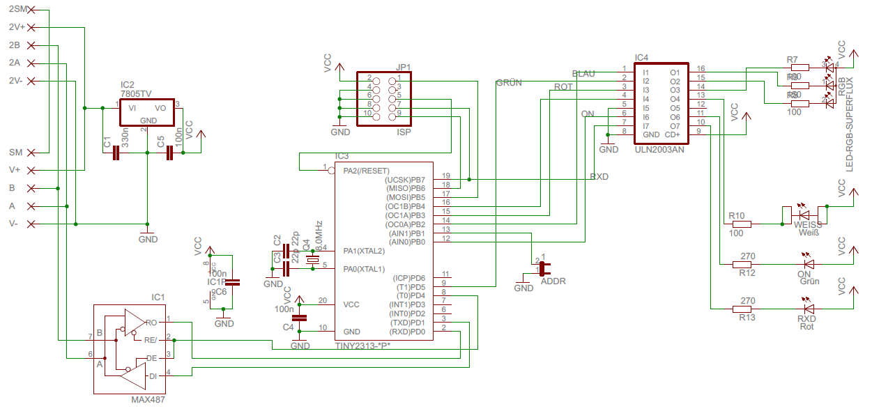
Kilian Peters schrieb: > zum angehängtem Layout möchte ich gerne eure Meinung hören bevor ich das > so an einen Platinenhersteller gebe. Das Layout sieht bedeutend besser aus als der Schaltplan. Der ist fast unleserlich. Warum verwendest du nur 1 Vcc-Symbol und nur 1 Masse-Symbol, und ziehst stattdessen diese Netze kreuz&quer durch den ganzen Plan? Ich frage mich, ob deine weiße LED schon so wie gewünscht leuchten wird: du hast eine Uf von ca. 3,5V, dann fallen am ULN2003 nochmal Uce=1V typ ab. Verbleiben für den Widerstand noch 0,5V, was mit 100 Ohm in ca. 5mA resultiert. Das ist dir bewusst?
Hallo Lothar, Hast natürlich recht! Im Schaltplan hab ich einen 100 Ohm Widerstand drin. In meiner Testschaltung steckt allerdings 50 Ohm. Ich habe mit UF=3,25V für die Diode (lt. Datenblatt) und Uce=0,9V für den ULN2003 gerechnet. Damit ergibt sich 0,85V am Widerstand. Bei 50 Ohm fließen dann 17mA. Schaltplan ist zugegebenermaßen etwas unübersichtlich. Das ist mein erstes Projekt mit Eagle und mir war einfach nicht bewusst das ich einfach mehrere Vcc und Gnd verwenden kann. Kann ich das noch ändern ohne das sich mein Layout in luft auflöst?
Kilian Peters schrieb: > Kann ich das noch ändern > ohne das sich mein Layout in luft auflöst? wenn du erst die weiteren Symbole einfügst und danach die nun überflüssigen Verbindungen löschst dürfte es keine Probleme geben...
Justus Skorps schrieb: > Kilian Peters schrieb: >> Kann ich das noch ändern >> ohne das sich mein Layout in luft auflöst? > wenn du erst die weiteren Symbole einfügst und danach die nun > überflüssigen Verbindungen löschst dürfte es keine Probleme geben... Die Reihenfolge ist egal. Allerdings solltest du 1. eine Kopie von *.sch und *.brd machen ;-) 2. nur den Schaltplan öffnen (Layouteditor schliessen wg. Annotation) 3. die Änderungen machen (Vcc- und GND-Symbol im Schaltplan kopieren) 4. Platine wieder öffnen jetzt wird ein DRC durchgeführt und hoffentlich keine Fehler gemeldet...
So, jetzt ist der Schaltplan hoffentlich etwas übersichtlicher. Danke für die Tipps. Die Umstellung gelang damit problemlos. Ich habe jetzt den nicht verwendeten Eingang am ULN2003 auf GND gelegt weil Eagle darüber gemeckert hat. Kann man das so machen? Kilian
Ich würde C1 um 180° und C6 um 90° drehen (math. +). Dann sind mir die Restringe beim Quarz, bei den Leds und beim ISP etwas zu klein... Die 45°-Verlegung der Leiterbahnen hast Du konsequent durchgezogen,....bis auf die Anbindung der Vorwiderstände für die Leds... Und spitze Winkel bei Anbindung Leiterbahn <-> Pad sind auch unschön... :-)
Kilian Peters schrieb: > Ich habe jetzt den nicht verwendeten Eingang am ULN2003 auf GND gelegt > weil Eagle darüber gemeckert hat. Kann man das so machen? Kann man. Muß man aber nicht. Soll Eagle doch ruhig drüber meckern. Ein offener Eingang am ULN2003 ist low. Da ist offenbar der Pin im Makro nicht richtig definiert...
Lothar Miller schrieb: > Kilian Peters schrieb: >> Ich habe jetzt den nicht verwendeten Eingang am ULN2003 auf GND gelegt >> weil Eagle darüber gemeckert hat. Kann man das so machen? > Kann man. Muß man aber nicht. > Soll Eagle doch ruhig drüber meckern. Ein offener Eingang am ULN2003 ist > low. Da ist offenbar der Pin im Makro nicht richtig definiert... Verbinde lieber den freien Eingang mit einem ungenutzen Portpin und leg den Ausgang auf ein Lötpad. Dann kannst Du da in 10 Jahren Latzhosenlila als vierte Farbe nachrüsten. Oder was dann halt noch so kommen sollte.
Hallo basut du dir damit beleuchtete Pflastersteine? wenn ja in welches gehäuse baust du die Platinen? GRuß
Der Reseteingang bleibt offen, wenn kein ISP-Programmer dran hängt. Soll das so sein? Oftmals ist ein externer Pull-up gegen die Versorgungsspannung.
Warum nimmst du nicht die 6-polige Ausführung des ISP-Steckers? Spart Platz.
Vielen Dank für die vielen Vorschläge. Ich habe jetzt alle anmerkungen soweit es ging umgesetzt denke ich. - 6-Pin ISP - Pull-UP am Reset - Restringe vergrößert - der freie Kanal am ULN2003 ist jetzt angeschlossen und mit LED ausgerüstet (mir fällt da schon etwas ein oder das bleibt unbestückt) - C1 und C6 sind jetzt gedreht @ulp: Das werden in der tat beleuchtete Pflastersteine. Ich habe bereits eine große Menge Pflastersteine aus massiven Glas liegen(8,5 x 8,5 x 6 cm). Die Platine werde ich in einen HT-Rohr Deckel (DN75, etwas gekürzt mit Kabelverschraubungen an beiden seiten) einbauen.Mit einer aufgeklebten Plxiglasscheibe wird der Deckel abgedichtet. Das ganze kommt unter den Glasstein. Damit liegt die Platine unterhalb der Pflastersteine im Kiesbett was die Verkabelung etwas einfacher macht.
Hallo, den 7805 hast Du stehend vorgesehen. Willst Du ihn kühlen/hast Du den Platz in der Bauhöhe? Sonst könntest Du den noch liegend verbauen. Gruß Volkmar
Hallo Volkmar, Ich habe den Platz nach oben für den Spannungsregler eingeplant. Liegende 7805 nehmen einfach zu viel platz auf der Platine weg. Selbst bei voller Ansteuerung aller Farben und der Weißen LED werden Schätzungsweise 100mA nicht überschritten. Eine Kühlung ist also nicht notwendig denke ich. Gruß Kilian
Warum lässt du den Strom für die LEDs über den Spannungsregler? Du könntest die auch aus der V+ versorgen und die Vorwiderstände etwas größer machen. Vorteile: 1. der 7805 wird nicht so warm 2. du kannst von aussen die Helligkeit noch anheben, wenn du später rausfindest, dass da mehr Helligkeit nicht schaden könnte... ;-)
Hallo Lothar, Wenn ich die Schaltung mit 12V versorge müssten die SMD-Widerstände maximal 180mW an Leistung aushalten. Schaffen die das?
Hallo Kilian, wenn Du den Platz in der Höhe vorgesehen hast, ist es ja OK. Eine andere Sache die ich noch gesehen habe, aber aus meiner Sicht nur sekundär ist. Du hast einen 8MHz-Oszillator vorgesehen, der 2313 hat ja auch einen internen kalibrierten Oszillator mit 8MHz, ist der für diese Anwendung nicht ausreichend? Wenn Du das Teil 60 Mal aufbauen willst, dann würde sich das schon lohnen den Oszillator wegzulassen. Wie ist es mit etwas größeren Kondensatoren (so 10-47µF) um den Spannungsregler herum? Wenn Du PWM machen möchtest, wäre das vielleicht nicht verkehrt. Gruß Volkmar
Ich habe gehört das der interne Oszillator so stark Temperaturabhängig ist. Kalibiert ist er standardmäßig auf 3V und 25°C. Da meine Pflastersteine umgebungsbedingt starken Temperaturänderungen ausgesetzt sind habe ich mich für einen Quarz entschieden. Die sind (fast) temperaturunabhängig. Das mit den Kondensatoren um den 7805 habe ich mir auch schon mal überlegt. Klar will ich PWM mit allen 4 Kanälen des 2313 machen. Ich denke mal das werde ich noch machen.
wo hast du denn die Glaspflaster her? Das ist wirklich eine super idee, ich würde das aber über can machen! Gruß
Warum hast Du eigentlich nicht konsequent auf SMD gesetzt? Alle bauteile gibts auch kleiner...
Ist halt einfacher zu löten. Vor allem wenn ich 60 davon zusammenbraten will. Da reichen mir schon die SMD Widerstände und LEDs. Außerdem habe ich viele Bauteile schon da.
@ulp: wo ist der Vorteil bei CAN? Ich denke mit RS458 erreiche ich eine ausreichende Störfestigkeit und komme mit der Leitungslänge problemlos hin. Der Treibertyp den ich gewählt habe (MAX487EPA) kann bis zu 128 Teilnehmer am Bus und Umgebungstemperaturen bis -40°C.
Kilian Peters schrieb: > Wenn ich die Schaltung mit 12V versorge müssten die SMD-Widerstände > maximal 180mW an Leistung aushalten. Schaffen die das? Das steht im Datenblatt. Die Bauform 1206 kann das auf jeden Fall. > wo ist der Vorteil bei CAN? Keiner. RS485 ist von der Störfestigkeit sogar noch besser, weil hier die Pegel wirklich umgepolt werden müssen. Im Fall RS458 mußt du selber dafür sorgen, dass nicht 2 Teilnehmer gleichzeitig senden. CAN dagegen ist ein Multimaster-Bus, bei dem eine rezessive '1' (=0V zwischen den Leitungen) für eine automatische Auflösung von Buskonflikten sorgt.
Lothar Miller schrieb: > Im Fall RS458 mußt du selber dafür sorgen, dass nicht 2 Teilnehmer > gleichzeitig senden. Das habe ich im Protokoll sichergestellt. Alle Steine sind passive Teilnehmer. Es sei denn der Master fordert von einem bestimmten Stein etwas an.
Lothar Miller schrieb: > Warum lässt du den Strom für die LEDs über den Spannungsregler? Du > könntest die auch aus der V+ versorgen und die Vorwiderstände etwas > größer machen. Wenn ich das mache könnte ich ja sogar den 7805 im TO-92 gehäuse verwenden (100mA maximal) da ja nur noch MAX487 und der 2313 versorgt werden muss. Mehr als 40mA kommen da ja nicht zusammen denke ich.
Kilian Peters schrieb: > Wenn ich das mache könnte ich ja sogar den 7805 im TO-92 gehäuse > verwenden (100mA maximal) Warum, frage ich dich, verwenden alle immer nur die "Maximum Ratings" für ihre Berechnungen... :-/ Rechne mal mit Rthja=200 °C/W für das TO92 Gehäuse und einer maximalen Sperrschicht-Temperatur von 125°C, dann darfst du bei 25°C Umgebungstemperatur maximal 0,5W aufbringen (das wären dann die 0,5W*200°C/W = 100°). Bei einem Spannungsabfall von 7V ist das Ein Strom von maximal I=0,5W/7V=71mA. Und das gilt nur, wenn die Umgebungsluft sich tatsächlich auch bewegen kann... > Mehr als 40mA kommen da ja nicht zusammen denke ich. Dann dürfte das mit einer Temperaturerhöhung von 56°C klappen...
Bitte melde dich an um einen Beitrag zu schreiben. Anmeldung ist kostenlos und dauert nur eine Minute.
Bestehender Account
Schon ein Account bei Google/GoogleMail? Keine Anmeldung erforderlich!
Mit Google-Account einloggen
Mit Google-Account einloggen
Noch kein Account? Hier anmelden.




