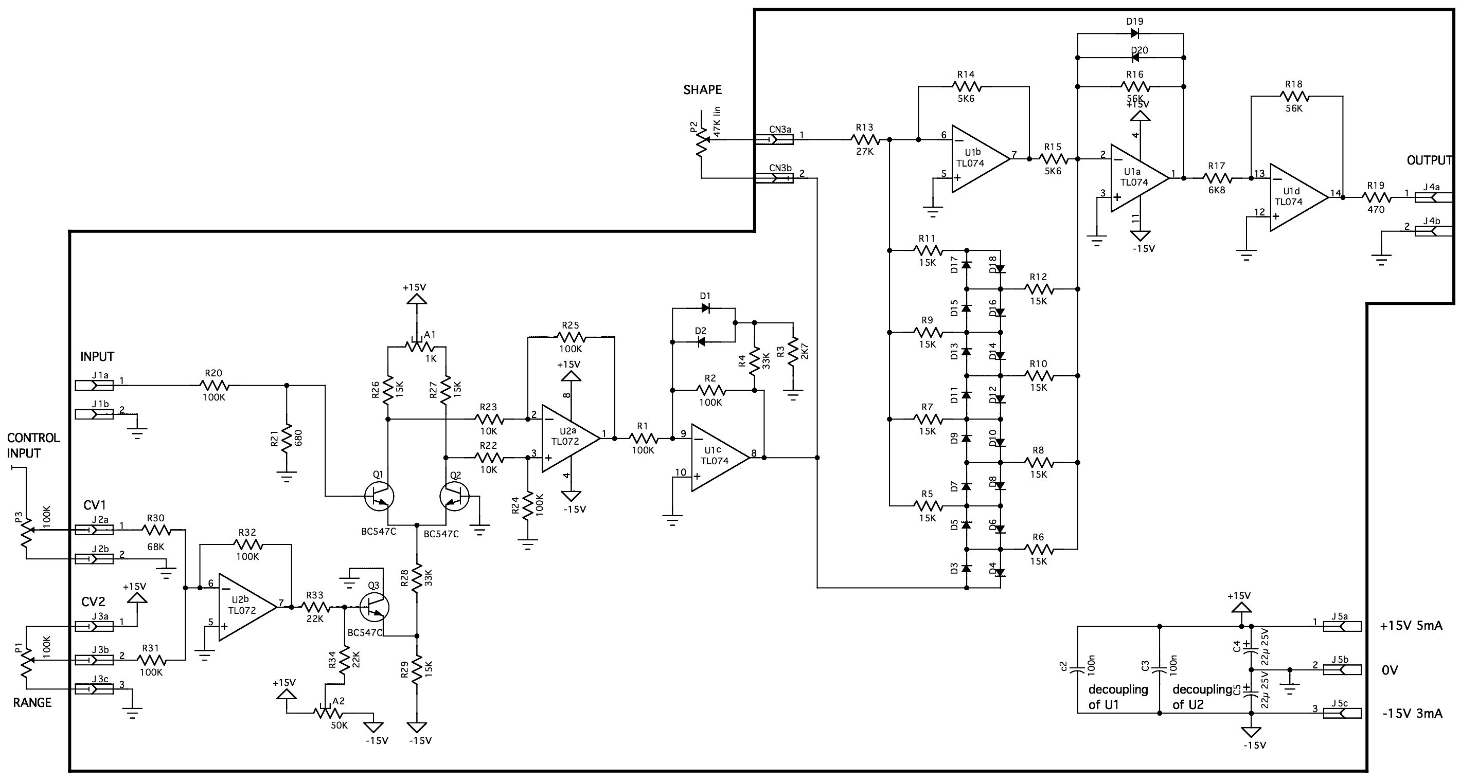
Hi ich brauche mal ein bisschen Hilfe. Ich baue mir gerade ein Modularen Synthesizer. Jetzt bin ich auf ein kleines Problem gestoßen. Und zwar steht in der Beschreibung: BC547C or equivalent (Q1 & Q2 must be matched). Matched = einstellen. Oder? Was will ich da einstellen? Im Anhang ist ein Teil der Platine. Vieleicht kann mir ja jemand helfen und das ganze erklären. Schönen Abend noch Gruß PIT
In dem Kontext beduetet es eher, dass die beiden gleich sein müssen. D.h. wenn du für Q1 einen "äquivalenten" Transistor nimmst (äquivalent zum BC547C), dann muss Q2 von genau dem selben Typ sein.
Michael Künzel schrieb: > Matched = einstellen. Oder? Das Englisch klingt für mich holprig. Vermutlich ist "zusammenpassen" gemeint, also nicht zwei verschiedene Typen verbauen.
"Matched" heißt hier, daß irgendwelche Kennlinien übereinstimmen. Eventuell einen CA3046 nehmen oder die beiden Transen eben geeignet selektieren. Zeig mal den Schaltplan...
Für mein Englisch kann ich doch och nichts. Ich hatte doch nur Russisch in der Schule. Dann ist Google aber auch nicht schlauer als ich. Spaß Beiseite. Ich dachte mir schon das ich die selben Typen nehmen muss. Wollte mich nur nochmal vergewissern. Im Anhang nochmal der Schaltplan. Vielen Dank für die Antworten.
>Im Anhang nochmal der Schaltplan. Damit dürften die beiden Transen wohl Ube-matched sein. Schau nach "Input offset voltage" in diesem Datenblatt, um zu erfahren, was das heißt: http://www.intersil.com/data/fn/fn341.pdf
Michael Künzel schrieb: > Dann ist Google aber auch nicht schlauer als ich. So findet man es recht schnell heraus: http://www.google.de/search?q=matched+transistors > Spaß Beiseite. Ich dachte mir schon das ich die selben Typen nehmen > muss. Nein. Sie müssen selektiert, also ausgemessen sein. Genau das was Ina geschrieben hat.
Hier mal eine einfach Methode um Ube zu messen. Kollektor und Basis verbinden. Das Multimeter auf Diodentest stellen. Jetzt messen. Da wird dann Ube angezeigt. Welche aussuchen die auf ganz wenige mV übereinstimmen. Achtung, Finger weg sonst misst man Fahrkarten wegen Erwärmung. Pro Grad Erwärmung misst man -2mV falsch. Bei 5 Grad macht das schon -10mV aus.
Die beiden Transistoren müssen einfach nur ein Pärchen sein. Es geht um die gleiche (naja, ziemlich gleiche) Stromverstärkung. Ube hat damit weniger zu tun, dafür gibt es den 1 kOhm Einstellregler gegen den Offset.
Die beiden Transistoren müssen auch thermisch gekoppelt sein(flache Seiten gegeneinander geklammert), um einen Tk-Gleichlauf hin zu kriegen.
>Ich hatte doch nur Russisch in der Schule.
Dann sollte dir mit einem K1NT591 weitergeholfen werden können, nicht
wahr ;)) (Da sind zwei gleiche Transistoren drinn)
sieh mal nach, ob Du irgentwo noch B340, 341, 360 oder 380 findest. da
sind jewiels vier gleiche drinn. Passt dann natürlich nicht mehr vom
Layout.
Viel Spass beim Basteln.
Axelr.
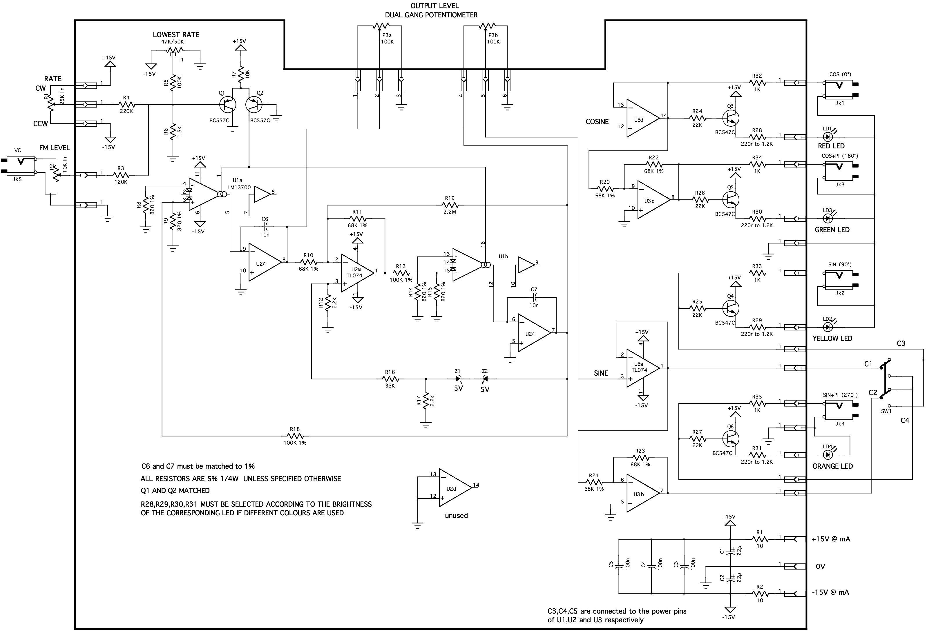
erstmal danke für die antworten. Ich beschäftige mich erst seit einem halben Jahr mit der ganzen Thematik. Kann mir das nochmal jemand erklären für Dumme. Also ich soll hier Ube ausmessen und danach mir passende Transistoren aussuchen. Aber die Transistoren sind doch schon vorgegeben. Was soll ich da noch aussuchen. Würde das gerne verstehen. Gerne auch ein Link zum nachlesen (Biete auf Deutsch :) ) Ansonsten hat noch jemand eine Buch Empfehlung für mich welche sich mit der ganzen Elektronik beschäftigt? Im Anhang ist noch eine 2. Platine mit dem selben Problem. Diese ist auch schon gebaut. Funkt natürlich nicht. Gruß PIT
Neben etwas mehr Eigeninitiative beim Selbststudium per I-Net solltest Du auch alle Beiträge zur Kenntnis nehmen! Z.B. google mit dem Stichwort "Differenzeingangsverstärker". Generell ist das Aussuchen von Transistoren nach deren Paarigkeit z.B. in NF-Verstärkern, im Eingangs- wie auch Endstufenbereich eine nicht zu unterschätzende Prozedur. Das Thema, Bauelemente auszumessen ist genauso alt wie die Gründe dafür. Nimm also eine größere Menge BC547C und ermittle die hfe jedes Transistors mittels Transistormessgerät oder einer einfachen Meßschaltung und gruppiere sie danach. Gebe Dir dabei Mühe die Transistoren nicht sonderlich lange anzufassen (nimm besser eine Flachzange), um zu vermeiden, dass sie Deine Körpertemp. annnehmen, was die Messergebnisse verfälschen kann. Korrigiere die Layouts dahingehend, dass die beiden gematched Transistoren mit den beschrifteten Stirnseiten mit dem Einlöten nicht nur gegenüberstehen, sondern auch in Kontakt sind. Dieser Kontakt sollte durch eine geeignete Metallklammer (aus einem Cu-Blechstreifen gebogen) verbessert werden.
Bei Sprachproblemen hilft ein Blick auf www.leo.org
sehr häufig weiter.
Ausgesuchte ("gematchte") Transistoren bedeutet eigentlich
nur daß ein Päarchen mit fast identischen Kennlinen heraus-
gesucht wird, das kostet Zeit und/oder Geld.
Die "Standard-Produnktion" hat hierbei eben eine größere
zulässige "Streubreite". Und die Vorschläge wegen der
Thermischen Kopplung sind sehr ernst gemeint, die Poster
haben da sicher genug Erfahrung und wissen warum sie das
so schreiben.
Michael Künzel schrieb: > Also ich soll hier Ube ausmessen und danach mir passende Transistoren > aussuchen. Aber die Transistoren sind doch schon vorgegeben. Was soll > ich da noch aussuchen. Transistoren besitzen wie alle Bauelemente Toleranzen. Diese können zum Teil erheblich sein: beim BC557C kann laut Datenblatt der Wert für hfe zwischen 420 und 800 liegen. Um eine möglichst hohe Genauigkeit der Schaltung zu erzielen, sollten 2 Transistoren gewählt werden, deren Werte möglichst ähnlich sind, wobei der absolute Wert meist keine Rolle spielt. Je nach Anwendung kann dies der Wert für hfe oder VBE sein.
Du brauchst ein Transistorprüfgerät und dann aus nem Haufen Transistoren 2 mit gleicher Stromverstärkung raussuchen. Da diese temperaturabhängig ist, den Transistor dabei nicht mit der Hand anfassen (Erwärmung). Die Schaltung muß aber schon sehr alt sein. Heutzutage nimmt man Multiplizierer als IC oder wenigstens Transistor-Arrays. Oder man macht alles mit nem DSP. Peter
Jetzt habe auch ich das verstanden. Hier muss nichts eingestellt werden sondern 2 gleiche Paare gefunden werden. Der Groschen ist gefallen. wie groß darf den eine Abweichung im hFE Bereich sein? Da mein Multimeter die Messeinrichtung Besitz werde ich heute in der Mittagspause das gleich mal probieren. Ingolf O. schrieb: > Neben etwas mehr Eigeninitiative beim Selbststudium per I-Net solltest > Du auch alle Beiträge zur Kenntnis nehmen! Ich bin leider etwas in Zeitnot, weswegen ich parallel geschaut habe. Peter Dannegger schrieb: > Die Schaltung muß aber schon sehr alt sein. > Heutzutage nimmt man Multiplizierer als IC oder wenigstens > Transistor-Arrays. > Oder man macht alles mit nem DSP. Zum Teil gibt es die Schaltungen auch mit Ics aber leider nicht alle. Zudem habe ich ja jetzt erst erkannt begriffen was es mit dem matchen auf sich hat. Jetzt sind die Platinen schon geätzt und deswegen will ich sie auch verwenden. wie hoch ist eigentlich die Trefferquote? Mal 10 BC547 bestellen oder mehr oder weniger? danke für die guten Antworten Gruß PIT
In der Schaltung ist Hfe ziemlich belanglos, solange es > 300 ist, weil hier der U=Basisstrom*680Ohm eh schon sehr klein ist. Was hier zählt ist gleiches Ube. Such zwei Transistoren mit gleichem Ube (+/-1mV). Dem mit der höheren Stromverstärkung setzt du da ein wo die 680Ohm sind. Genaugenommen sollte auch bei dem rechten Tarnsistor ein 680Ohm Widerstand in der Basis sein. Dann macht es Sinn auch noch zusätzlich auf gleiches Hfe auszusuchen.
>In der Schaltung ist Hfe ziemlich belanglos, solange es > 300 ist, weil >hier der U=Basisstrom*680Ohm eh schon sehr klein ist. >Was hier zählt ist gleiches Ube. So ist es. Helmut, du hast mal wieder den Durchblick. hfe ist recht belanglos, aber größere Ube Unterschiede können extremen Einfluß haben, wie eine Simulation der Schaltung zeigt. Also, Michael, besorg dir eine Handvoll BC557C und selektiere sie genau nach der Methode, die Helmut schon beschrieben hat: >Hier mal eine einfach Methode um Ube zu messen. > >Kollektor und Basis verbinden. >Das Multimeter auf Diodentest stellen. >Jetzt messen. Da wird dann Ube angezeigt. >Welche aussuchen die auf ganz wenige mV übereinstimmen. Die Transistoren vor der Messung am gleichen Ort ruhen lassen damit sie sich thermalisieren können. Dann wie beschrieben mit einem Diodentester verbinden ohne sie direkt zu berühren, damit sie sich nicht erwärmen können. Rasch messen und Meßwert notieren. Das ganze Spiel ein paar mal wiederholen, um Meßfehler zu minimieren. >Korrigiere die Layouts dahingehend, dass die beiden gematched >Transistoren mit den beschrifteten Stirnseiten mit dem Einlöten nicht >nur gegenüberstehen, sondern auch in Kontakt sind. Das ist bei Transen im Kunststoffgehäuse wenig sinnvoll, da der thermische Kontakt über die verbindenden Leiterbahnen viel inniger ist.
Helmut S. schrieb: > Mit dem 1k Poti kann man gerade mal +/-2mV Ube-Offsetspannung > ausgleichen. Denkfehler von Dir? Oder anders, 4 mV Unterschied bewirken recht viel am Kollektor... Es geht beim Einstellen um Ic*Rc. Es kommt also genug Einstellbereich heraus. Einzig Hfe ist entscheidend für die Paarung, da ein bipolarer Transistor immer noch stromgesteuert ist. Helmut S. schrieb: > In der Schaltung ist Hfe ziemlich belanglos, solange es > 300 ist, weil > hier der U=Basisstrom*680Ohm eh schon sehr klein ist. Wie kann man für eine erforderliche Paarung Hfe als belanglos hinstellen. Der Basisstrom ist mehr von R28, R29 & Q3 abhängig als von den 680 Ohm. Diese 680 Ohm noch an der Basis des anderen Transistors vorzusehen ist allerdings richtig.
Ina schrieb: > So ist es. Helmut, du hast mal wieder den Durchblick. hfe ist recht > belanglos, aber größere Ube Unterschiede können extremen Einfluß haben, > wie eine Simulation der Schaltung zeigt. Du nicht auch noch auf dieser Schiene...
>Du nicht auch noch auf dieser Schiene... Sorry, ich habe mich auf die zweite Schaltung mit dem LM13700 bezogen. Diese habe ich simuliert.
>Wie kann man für eine erforderliche Paarung Hfe als belanglos >hinstellen. Die Simulation zeigt, daß auch in der ersten Schaltung "forward beta" Unterschiede zwischen Q1 und Q2 praktisch einen Einfluß auf die Funktion haben. Das Signal am Ausgang von U2a ändert sich jedenfalls nicht sichtbar. Aber wehe, wenn nur geringste Ube Unterschiede vorhanden sind. Dann gibt es riesige Offsetspannungen am Ausgang!
Ina schrieb: > Aber wehe, wenn nur geringste Ube Unterschiede vorhanden sind. > Dann gibt es riesige Offsetspannungen am Ausgang! Entsteige Deinen Simulatorbrutkasten und nimm mal wieder den Lötkolben in die Hand. Da wirst Du nichts mehr von Dramatik spüren... :)
>Entsteige Deinen Simulatorbrutkasten und nimm mal wieder den Lötkolben >in die Hand. Da wirst Du nichts mehr von Dramatik spüren... :) Das ist doch mein täglich Brot. Die Simulationen sind da eher eine nette Abwechslung...
Also nochmal danke für Antworten. Werde mir jetzt ein paar BCs besorgen und die "Diodenmessmethode" ausprobieren. Wann wäre eigentlich der Hfe Wert relevant. (Wenn schon dann will ich alles wissen :) Kann mir jemand das Buch " Elektronik-Fibel " empfehlen. Bin immer noch an auf der Suche nach einem geeigneten Buch für mich. Schönen Abend noch........
Michael Künzel schrieb: > Werde mir jetzt ein paar BCs besorgen und die "Diodenmessmethode" > ausprobieren. Bitte denke bei der Bestellung daran dass du in Schaltung1 NPN´s hast und in Schaltung2 PNP´s. Gruss Klaus
>Wann wäre eigentlich der Hfe Wert relevant. (Wenn schon dann will ich >alles wissen :) Hier ist er der wichtigste Wert. Wenn du welche aus der gleichen Charge nimmst, reicht das schon. Mehr lohnt nicht, da nimmt man besser schon wie genannt Doppeltransistoren. Eigentlich ist es erschreckend, wie das Grundwissen zu Transistoren und Analogtechnik nach 30 Jahren immer geringer wird. Tja, unsereiner mußte eben noch die NF-Gegentakttransistoren selbst paaren.
> Wann wäre eigentlich der Hfe Wert relevant. > (Wenn schon dann will ich alles wissen :) Hängt vom Baisstrom und Generatorwiderstand ab. Uib_Fehler: 1kOhm*1uA=1mV 1mV ist schon eine Menge, wenn es um einen echten Differenzverstärker ohne Gegenkopplung geht. Hier würde man auf der anderen Seite auch 1kOhm von der Basis nach Masse schalten um den Effekt zu reduzieren. Uoffset = (Ube1-Ube2) +Ib1*Rg1-Ib2*Rg2 Uoffset = (Ube1-Ube2) +Ic1/Hfe1*Rg1-Ic2/Hfe2*Rg2 Da Ic1=Ic2=Ic im Idealfall, Uoffset = (Ube1-Ube2) +Ic/Hfe1*Rg1-Ic/Hfe2*Rg2 ----------------------------------------------- Ideal wäre dann Rg1/Hfe1 = Rg2/Hfe2 Strebt man wie üblich Rg1=Rg2 an, dann ist es vorteilhaft Hfe1=Hfe2 zu haben. Dann bleibt nur noch der Fehler Uoffset = (Ube1-Ube2) ---------------------
... eigentlich könnte ich auch empfinden, dass das Thema nun langsam in einen Bereich gerät, den niemand für sich selbst forcieren würde. Eigentlich sollte der TO einfach 2 Transistoren mit der gleichen Bezeichnung nehmen und sehen (oder höhren) ob alles okay ist. Wenn es ihm dann nicht reicht kann er immer noch Paaren. Lieber Michael Künzel , bau einfach auf ! und sei sicher, wenn es überhaupt nicht funktioniert, dann liegt es garantiert an etwas anderem un nicht an ungepaarten Transistoren. Mach es einfach! Klaus
> Mach es einfach!
Bist biserl ungehalten?
Bei der Suche mit
"gepaarte Transistoren"
gibts 163.000 Vorschläge...
Da brauchts nicht noch hiesige Streitereien oder Nötigung.
Hi, Michael, zum Ausmessen ist genug gesagt. Der BC847 ist eine niedliche Alternative dazu. Käme ich in die Verlegenheit und könnte die Platine noch entwerfen, ätzen und bohren, fände ich in meiner Kramkiste noch Methusalems wie CA3046. Ciao Wolfgang Horn
Freundlich schrieb: >> Mach es einfach! > > Bist biserl ungehalten? > > Bei der Suche mit > "gepaarte Transistoren" > gibts 163.000 Vorschläge... > Da brauchts nicht noch hiesige Streitereien oder Nötigung. ungehalten ? Nötigung ? Nein natürlich nicht. Weiter oben im Beitrag schrieb der TO von einem Schaltungsaufbau der garnicht funktionierte. Der To führte das darauf zurück dass er möglicherweise ungepaarte Transis verwendet hat. Ich wies nur darauf hin, das ich mir nicht vorstellen kann dass dies der Grund sein kann, dass die Schalte garnicht arbeitet. Gruss Klaus
Die UBE wird durch das Material festgelegt und das sollte ja bei jedem Transistor gleich sein. Die oben vorgeschlagene Messung mit B,C verbunden, mißt ja auch auf gleiche Verstärkung aus. Es stellt sich nämlich ein von der Verstärkung abhängiger Basistrom ein und damit ist die Basisspannung abhängig von der Verstärkung. Die UBE/IBE Kennlinie ist allerdings sehr flach, so daß diese Messung recht ungenau ist. Besser ist daher, den Transistortester zu nehmen, wenn das Multimeter einen hat. Peter
Wolfgang Horn schrieb: > Der BC847 ist eine niedliche Alternative dazu. Laut Datenblatt ist das aber kein matched pair. Dort gibt es keine Angaben zum delta-Ube und delta-Ube-TK.
> Die UBE wird durch das Material festgelegt und das sollte ja bei jedem > Transistor gleich sein. Die Erfahrung zeigt, dass sie eben NICHT gleich ist. Die Dotierung ( Diffusionsgeschwindigkeit u.a. ) spielt wohl auch eine Rolle.
Bevor ich jetzt total durcheinander komme. Wie man jetzt gleiche Paare findet weis ich jetzt. Zum Abschluss für mein Verständnis. Wenn ich eine Schaltung habe die eine Diode zum leuchten bringen sol ist es wohl ziemlich egal ob die Transis gematcht sind, das Ding leuchtet. Hab ich jetzt zum zB einen Oszilator (wie mein 2. Schaltbild) mit Transis die nicht gematcht sind wird der Oszilator trotzdem schwingen aber es kann passieren das kein sauberes Signal rauskommt aber die Grundfunktion würde funktionieren. RICHTIG? Gruß MICHA
Michael Künzel schrieb: > Bevor ich jetzt total durcheinander komme. > Wie man jetzt gleiche Paare findet weis ich jetzt. > Zum Abschluss für mein Verständnis. Wenn ich eine Schaltung habe die > eine Diode zum leuchten bringen sol ist es wohl ziemlich egal ob die > Transis gematcht sind, das Ding leuchtet. > Hab ich jetzt zum zB einen Oszilator (wie mein 2. Schaltbild) mit > Transis die nicht gematcht sind wird der Oszilator trotzdem schwingen > aber es kann passieren das kein sauberes Signal rauskommt aber die > Grundfunktion würde funktionieren. RICHTIG? > Du hast es richtig erkannt. Da Q1 udn Q2 einen einfachen Differenzverstärker darstellen, gibt es bei niciht gematchten Transistoren lediglich einen entsprechend höheren Gleichspannugnsoffset. Wenn Du halt zwei "total unterschiedliche " Transistoren erwischt, kann es Dir passieren dass Dein Signal verzerrt ist (weil die Amplitude z.B. an die Grenze des pos./neg. Versorgungsspannungsbereiches läuft). Etc.
Hi, Norbert, >> Der BC847 ist eine niedliche Alternative dazu. > > Laut Datenblatt ist das aber kein matched pair. Dort gibt es keine > Angaben zum delta-Ube und delta-Ube-TK. Uih, äh, korrekt, keine Angaben. Mea culpa, ich habe da zu flüchtig geschaut Macht aber nicht viel. Denn weil beide Transistoren im selben Prozess auf demselben Wafer hergestellt worden sind, werden sie auch ohne Differenzmessungen viel besser gematcht sein als zwei Einzeltransistoren aus verschiedenen Chargen der Fertigung. Ciao Wolfgang Horn
>Die UBE wird durch das Material festgelegt und das sollte ja bei jedem >Transistor gleich sein. Die Ube ist aber trotzdem von Transe zu Transe unterschiedlich, wie die Erfahrung zeigt. Sogar ein und der selbe Typ, aber von verschiedenen Herstellern, kann in der Ube differieren. >Die UBE/IBE Kennlinie ist allerdings sehr flach, so daß diese Messung >recht ungenau ist. Aber immer noch besser, als gar nicht zu messen. Der TE ist ja nicht sehr bewandert auf diesem Gebiet, da ist diese einfache Meßschaltung völlig ausreichend. >Besser ist daher, den Transistortester zu nehmen, wenn das Multimeter >einen hat. Am einfachsten dürfte es sein, die Transitoren in der konkreten Schaltung auszumessen. Kritisch ist sowieso nur die erste Schaltung, weil da Unterschiede in der Ube riesige Offsetspannungen im Volt-Bereich an Ausgang von U2a zur Folge haben. Da selelktiert man am einfachsten auf niedrige Offsetspannung am Ausgang von U2a. Bei der zweiten Schaltung ist die Kennlinie derart verbeult, daß ein schlechter Gleichlauf der Transen sowieso kaum bemerkt werden dürfte. Hier reicht die Messmethode von Helmut völlig, um die Transen zu selektieren. >Zum Abschluss für mein Verständnis. Wenn ich eine Schaltung habe die >eine Diode zum leuchten bringen sol ist es wohl ziemlich egal ob die >Transis gematcht sind, das Ding leuchtet. Genau. >Hab ich jetzt zum zB einen Oszilator (wie mein 2. Schaltbild) mit >Transis die nicht gematcht sind wird der Oszilator trotzdem schwingen >aber es kann passieren das kein sauberes Signal rauskommt aber die >Grundfunktion würde funktionieren. RICHTIG? Es geht hier um den Einstellbereich der Bedienelemente. Mit ungleichen Transen stimmt die Einstellcharakteristik nicht. Also du hast beispielsweise an den Schleiferwegen der Potis in der Nähe des linken oder rechten Anschlags Totbereiche, in denen das Einstellen irgendwie merkwürdig oder ohne Wirkung ist. In Mittelstellung der Potis sollte die Schaltung aber auf jeden Fall funktionieren.
Ich denke wir können die Transen jetzt mal Transen sein lassen. Ihr habt mir alle sehr geholfen vielen Dank. Einige von euch haben geschrieben das sie Schaltpläne simuliert haben. Mit welchen Programm. Ich habe nämlich den LFO ( 2. Schaltplan) vor mir liegen und bekomme ihn nicht zum laufen. Jetzt wollte ich mal testen ob die Schaltung überhaut so funktioniert. Mein Problem ist es nämlich so ballt ich den 100k stereo einstecke bricht mir die SinusWelle zusammen. Aber nur bei Kontakt 4,5,6. Ich habe jetzt schon 20mal über die Platine geschaut ich finde den Fehler nicht. Vielleicht hat ja noch jemand einen Tipp was ich machen könnte. Wünsche allen einen schönen Abend
>Einige von euch haben geschrieben das sie Schaltpläne simuliert haben. >Mit welchen Programm. Ich mit TINA von Texas Instruments.
Ina schrieb: >>Einige von euch haben geschrieben das sie Schaltpläne simuliert haben. >>Mit welchen Programm. > > Ich mit TINA von Texas Instruments. Ah, deswegen der Nick! ;-) @Michael Kannst Du nicht mal die Quellen beider Schaltungen offenlegen? Ich glaube kaum, dass Du die 2., nicht funktionierende Schaltung selbst entwickelt hast und um Fehler finden zu helfen, kann man auch die Leiterplatten beidseitig scannen und hier die JPEGS verlinken.
Ingolf O. schrieb: > Ich glaube kaum, dass Du die 2., nicht funktionierende Schaltung selbst > entwickelt hast Hier wird einem aber wirklich nichts zugetraut. :) Nein mal im Erst. Hier ist der Link wo ich die Schaltung her habe. http://yusynth.net/Modular/index_en.html Ist nicht die erste Schaltung die ich von Yusynth nachbaue und bis jetzt haben noch alle funktioniert. warum auch immer ich bekomme die einfach nicht zum laufen. Deswegen wollte ich sie mal simulieren. Vielleicht bin ich auch einfach nur Betriebsblind und sehe den Fehler einfach nicht. Schönen Tag noch.
Ok hast ja recht. Wobei mein Problem wohl eher auch mein Englisch war. Irgendwann will ich schon mal ein paar kleine Schaltung auch mal selber zu entwickeln. Deswegen lernen lernen lernen. Und das auch noch in meinem Alter. :D
>zu entwickeln. Deswegen lernen lernen lernen. Und das auch noch in >meinem Alter. :D So alt kannst du da aber nicht sein. Und "matched" muß man nicht kennen. Schon ein Blick auf einen Differenzverstärker hätte dir ohne Nachfrage sagen müssen, das da gleiche Bauteile eingesetzt werden müssen. Gut, nun hast du es erkannt.
Ich hoffe, ich spreche im Namen der meisten Teilnehmer wenn ich sage das die meisten Fakten nun genannt wurden. Der TO Michael Künzel weiss nun was "gepaart" oder matched bedeutet. Einige Möglichkeiten zur Messung wurden auch erläutert. Das wichtigste für den Michael war wohl die Info dass die Schaltung auch bei unmatched Transistor im Prinzip funktionieren muss. Das nimmt dem Fragesteller schonmal die Angst, dass etwas nicht klappt weil die Transen sich noch nicht gepaart haben. Ansonsten seit ihr meistens super drauf. Klaus de Lisson
Michael_ schrieb: >>zu entwickeln. Deswegen lernen lernen lernen. Und das auch noch in >>meinem Alter. :D > So alt kannst du da aber nicht sein. Doch, eigenlich schon, denn Michael schrieb davon, dass er eher Russisch als Englisch beherrscht. Das deutet auf eine DDR-Schulbildung hin und die liegt zwangsläufig schon ein paar Jahrzehnte zurück! Das Synthesizer-Projekt finde ich übrigens recht interessant und Du bist/warst nicht der Einzige, der sich damit auseinandersetzt(e)!
Wenn es um rauscharme gepaarte Transistoren für Audiozwecke geht, waren früher die Typen MAT-02 und MAT-03 allererste Sahne. Mittlerweile wurde der NPN-Typ durch MAT12 ersetzt: http://www.analog.com/en/special-linear-functions/matched-transistors/products/index.html Ich kann mich noch an den Elektor Preamp erinnern, in dem sogar eine ganze Batterie parallelgeschalteter MAT-02 eingesetzt wurde, um die Rauscheigenschaften noch weiter zu verbessern. Noch eine Anmerkung: Ja, die Preise auf der AD-Seite sind wirklich die Einzelpreise be einer Abnahmemenge von 1000 Stück und nicht die Preise für die ganzen Rollen...
>Wenn es um rauscharme gepaarte Transistoren für Audiozwecke geht, waren >früher die Typen MAT-02 und MAT-03 allererste Sahne. Ein MAT-02 in solchen Schaltungen wäre aber ziemlicher Overkill. Hier geht es eher darum, daß die Transen nicht total unterschiedlich sind. In der ersten Schaltung ist die Einstellcharakteristik sowieso ziemlich unlinear, wenn man das mal simuliert, und in der zweiten Schaltung geht es nur darum, extreme Offsetspannungen am Ausgang von U2a zu vermeiden, weil dadurch der Aussteuerbereich drastisch eingeschränkt würde. Mit der simplen Messung, die Helmut vorgeschlagen hat, sind die Transen ausreichend genau matchbar. Wäre der Gleichlauf wirklich kritisch, dann wäre sicher ein CA3046 o.ä. eingesetzt worden.
Bitte melde dich an um einen Beitrag zu schreiben. Anmeldung ist kostenlos und dauert nur eine Minute.
Bestehender Account
Schon ein Account bei Google/GoogleMail? Keine Anmeldung erforderlich!
Mit Google-Account einloggen
Mit Google-Account einloggen
Noch kein Account? Hier anmelden.




