Ich benötige eine Verstärkerschaltung, die 12->24Vpp, 11W, 200kHz leisten kann. Wie geht man da am besten vor?
Wie schaut das Signal aus das du verstärken möchtest? Das bestimmt die obere Grenzfrequenz des Verstärkers. Ich würde mal anfangen mit Gegentaktendstufe und davor einen OP mit "über alles Gegenkopplung".
Ja schon getan. Mach ich wohl was verkehrt. Finde nur OP-Schaltungen und ohne positiv/negativ-AC.
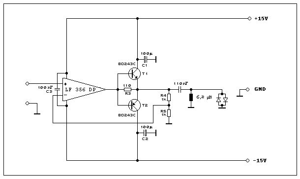
http://www.mikrocontroller.net/attachment/preview/33386.jpg So in etwa könnte man anfangen. Natürlich andere Bauteiltypen verwenden.
Signal kommt aus einem VCO. Hatte einen gefunden, aber der hat Squarewave-output, das is eingentlich Quatsch, muss noch einen mit Sinus suchen. Zumindest hat der 12Vpp output. Soll bei 200kHz +-xkHz schwingen. Das Signal soll dann 11W auf eine Induktionsspule bringen.
Könnte man da nicht noch mit digitalen Verstärkern arbeiten. Also Klasse D oder T? Bildet die Induktivität einen Schwingkreis?
Wenn die 200kHz zufällig auch die Resonanzfrequenz des Gebildes Sind, muss du nicht mit Sinus ansteuern, dann ist Rechteck oder jede andere Form auch ok. Schau mal unter Induktionsofen bei google nach. Da gibts jede Menge solcher Verstärker. Kann ja sein, dass dir das weiter hilft.
Das Signal dient zur kontaktlosen Energieübertragung auf eine zweite Spule und soll zudem ein FSK-moduliertes Signal übertragen. Also es dürften dann keine Sprünge oder ähnliches auftreten, so wie hier Beitrag "Re: verständnisfrage: gegentaktendstufe"
Kann man in der Schaltung oben beim OP und dem Transistor das GND einfach gegen eine negative Spg tauschen, so dass das Signal kein DC mehr hat? Also Betriebsspg. +15/-15 V.
Ja kann man machen. Ich würde dann aber das Eingangssignal trotzdem mit einem Kondensator einkoppel und mit einem Widerstand auf Masse beziehen. Also so wie in der Schaltung, nur beim Spannungsteiler am Eingang den oberen Widerstand weg lassen. Den Kondensator am Ausgang brauchst du in deinem Fall auch nicht. Der ist ja bei dir sowiso schon vorhanden.
Also HP für 200kHz? Kann denn aus dem VCO etwas DC gelangen?
Ja HP, aber den würde ich unter die 200kHz setzen. Der ist nicht kritisch. Soll nur das Eingangssignal vom Offset befreien, wenn es einen gibt.
Alles klar, danke erst mal. Werd mal sehen, wie ich das alles dimensioniere.
OK Schaltung läuft mit offenem Ausgang wunderbar, aber wenn ich die Spule anschließe wird das Ausgangssignal schon ab 10 kHz völlig verzerrt.
gekko schrieb: > OK Schaltung läuft mit offenem Ausgang wunderbar, aber wenn ich die > Spule anschließe wird das Ausgangssignal schon ab 10 kHz völlig > verzerrt. Das liegt an der mit der Frequenz ansteigenden Ausgangsimpedanz deines Verstärkers. Die Schleifenverstärkung ist ab ca. 10kHz nicht mehr groß genug, um den Impedanzanstieg auszuregeln. Dann bestimmt die Last in Verbindung mit der Verstärkerimpedanz das Ausgangssignal und nicht mehr der Verstärker allein. Du brauchst (bei sonst unveränderten Eigenschaften) einen Verstärker mit der mehr als 20-fachen Bandbreite.
Das GBP des OPV allein sagt doch gar nichts über die Schleifenverstärkung aus. Man braucht noch die eingestellte Verstärkung und eigentlich die genaue Schaltung, weil es da noch andere Dinge geben kann (z.B. Stufen mit Verstärkung größer oder kleiner 1, Korrekturschaltungen für kapazitive Lasten, usw.). Warum zeigt ihr nie die Schaltung um die es geht, immer nur endlose Raterei. So kann nicht vernünftig geantwortet werden.
Hast Recht. Also wenn man den Gegenpart der Spule noch dazu anschließt und das Ganze bei 200 kHz betreibt sieht es besser aus, aber nicht gut.
Also das es so überhaupt geht wundert mich schon. Aber ohne Last sind BDs ja nicht aktiv. Die BD241/42 sind doch reine "Gleichstromtransistoren" (ft=3MHz) und die machen eine deftige Phasendrehung. Außerdem ist der Spannungsteiler R4/R5 zu hochohmig, da macht sich die Summierpunktkapazität des OPV bemerkbar.
Hab die vorhin ausgetauscht, waren vorher BD329/330, aber etwas leistungsschwach. Die haben 130 MHz, sah aber ähnlich aus. Glatt übersehen mit den 241/42.
Bei sind sogar 14,7k drin, was wäre besser? 1k? OP wird auch recht warm.
> was wäre besser? 1k? OP wird auch recht warm.
1K ist viel besser. OP wir warm, weil bei 200kHz die Stromverstärkung
der BDs nur noch 15 ist und der OPV viel Strom liefern muss.
Wie groß ist eigentlich die oszillografierte Spannung und die Frequenz? Die Einsteller am Oszi stehen ja nicht auf den kalibrierten Anschlägen. Im Titel schreibst du 24Vss, das kann man mit der Schaltung bei Ub+-12V nicht erreichen. Realistisch sind etwa 16Vss. Wie ist die +-Ub abgeblockt, die 100µ-Elkos gehören direkt an die Kollektoren und der OPV sollte eine eigene Abblockung erhalten.
Ub war vorhin +-12V und Ue 2 Vss zum testen. Die Betriebsspannung muss noch höher, mir fehlen die passenden Bauelemente. Die großen C sind direkt an den Kollektoren. Überm OP hängt noch ein 100nF (vergessen einzuzeichnen).
das liegt z.T. mit Sicherheit an der Art der Endstufenkonstruktion. Bei kleinen Pegeln macht es der OPV alleine (unter 1V), bei größeren Pegeln greifen dann die Transistoren. Und dann ist sicherlich der OPV generell zu langsam, so daß er nicht mehr sauber den Sinus durchfahren kann.
Hab die Schaltung mal simuliert. Da sieht es auch so aus. Die Ursache ist der Saugkreis aus dem 110n-Kondensator und der 6µ2-Spule. Der zwingt den Verstärker bei Frequenzen in der Nähe der Resonanz in die Knie. Sehr gut sieht es aus, wenn man den 110n-C weglässt und die Spule direkt an den Ausgang legt, allerdings muss dann der Offset am Ausgang sehr nahe 0V sein, um größere Gleichströme zu vermeiden.
Könnte es sein, dass die BD329/30 in die Strombegrenzung gehen bzw. die Verstärkung zu klein ist und dadurch Clipping entsteht?
Naja das meinte ich mit "in die Knie zwingen". Der Saugkreis hat bei Resonanz eine Impedanz von --> 0 Ohm.
Habe mal 2,6 Ohm vor die Spule geschaltet, keine Verbesserung. Um geeignetere T führt also kein Weg vorbei.
Sind die +-12V als Versorgungsspannung ernst gemeint? Der LF356 hat min +-10V Output Swing bei RL= 2kOhm und +-15V Betriebsspannung. Die Transistoren schlucken auch noch mal min 0,7 Volt. Wie willst du da auf 24Vpp kommen? Arno
Nein das war jetzt nur mit den Bauteilen, die ich hier gefunden hatte um erst mal was probeweise aufzubauen. Wie man sieht keine gute Idee.
@ArnoR: Womit hattest du das simuliert? Habe mal dieses Tina installiert, aber ich bekomm immer Convergence Probleme beim OP (ist auch nicht der gleiche).
Schon etwas besser mit anderen Transistoren. Wären die Freilaufdioden so richtig eingesetzt?
Ich hatte auch mit Tina simuliert. Die Dioden kannst du da nicht einsetzen, die schließen dir die Spule kurz.
Welche Sperrspannung sollte ich da wählen? Betriebsspannung + max Signalamplitude + etwas höher?
Auch wenn der LF356 eine relativ hohe slew-rate hat, braucht der doch einige Zeit um den Totbereich zwischen etwa +0,6 V und -0,6 V überbrückt, in dem keiner der Transistoren aktiv ist. Da sollte man besser vorher für etwas Vorspannung sorgen und so statt Klasse B (ohne Ruhestrom) eher einen Klasse AB Verstärker mit Ruhestrom anstreben. Bei der Spannungsfestigkeit reichen im Prinzip 30 V, also die Differenz von -15 V zu +15 V. Im Ungünstigsten Fall (wäre dann aber schon eher ein Fehlerfall) könnten noch einmal die Spannung der Freilaufdiode dazu kommen. Ein bisschen Reserve ist aber nicht verkehrt.
Bitte melde dich an um einen Beitrag zu schreiben. Anmeldung ist kostenlos und dauert nur eine Minute.
Bestehender Account
Schon ein Account bei Google/GoogleMail? Keine Anmeldung erforderlich!
Mit Google-Account einloggen
Mit Google-Account einloggen
Noch kein Account? Hier anmelden.



