Ich bräuchte mal wieder euren Expertenrat. Ich hab hier einen Clapp VCO dimensioniert. Der Schwingkreis ohne Kapazitätsdiode schwingt mit 30 Mhz,dies funktioniert auch in der simulation. Wenn ich jedoch die Diode anschließe, kommt am Ausgang eine Frequenz mit ungefährt 13 Mhz heraus. Meiner Meinung nach liegt das an L2 (ist dafür da, dass die DC Spannung V1 vom Schwingkreis getrennt wird) Ich hab nun schon viele Werte für L2 probiert, und auch einen 100k Widerstand (dann schwingt gar nix mehr) leider alles ohne erfolg. Habe auch anstatt der Diode Kondensatoren eingebaut, damit kann ich den Schwingkreis wunderbar ändern. Die Kapazitätsdiode hat bei 0.1V ca. 15pf und bei 30V 3pF somit könnte ich den Schwingkreis ca. zwischen 25 und 30 Mhz einstellen. Habt ihr vielleicht eine Idee warum das mit der Diode nicht mehr funktioniert? Wie trennt man denn sonst seine Spannungsquelle vom HF-Signal ab? Ich hoffe ihr könnt mir helfen. mfg Andy
Ich hab vorher schon mal mit 100k probiert, jedoch schwingt dann gar nix mehr weder mit 100k noch mit 220k.
Wie soll der dann Dimensioniert sein? was ist daran so falsche? Immer her mit der Kritik :-) bin kein Fachmann im Thema Oszillator
Hallo, sicherlich bist du mit diesem Link gut beraten: http://www.electronics-tutorials.com/oscillators/clapp-oscillators.htm Dabei ist zu berücksichtigen, dass es sich allgemein um Startwerte handelt, mit denen der Oszillator zunächst funktionieren sollte, Optimieren ist jedoch nur selten notwendig. branadic
>Der Schwingkreis 1uH & 30pF ist falsch dimensioniert.
Die Guete wird so nichts. Versuch eher 100pF & 300nH
Zum Einen durch den Widerstand der Spule. Zum Anderen durch den Widerstand des Kondensers. Wenn der Kondenser klein und die Spule gross ist, dann ist der Strom klein und die Spannung gross. Und umgekehrt.
Alles klar das klingt logisch :-) Nur hat die Güte auch was damit zu tun das wenn L2 oder ein 100k Widerstand in der Schaltung ist der Schwingkreis nicht mehr schwingt, und ohne dem L2 bzw dem Varactor der Kreis wunderbar schwingt?
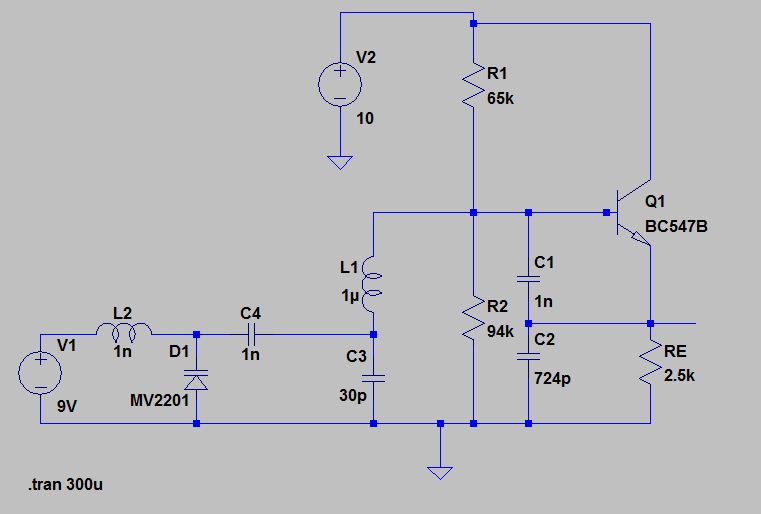
Andy Andy schrieb: > Ich hab hier einen Clapp VCO dimensioniert. Ich vermute mal, du benutzt LTspice. Poste doch mal die *.asc Datei, damit wir das mal testen können. Probiere mal anstelle eines Clapp Oszillators einen Franklin-Oszillator!
Wenn man sich an die von mir verlinkte, über die Impedanzen definierte Auslegung des Oszillators hält funktioniert der Clapp-Oszillator ohne Probleme, unabhängig ob FET oder Bipolartransistor. L = 300 Ohm C = (C3 || [C4+Varicap]) = 200 Ohm CFB = 45 Ohm Auf den richtigen Arbeitspunkt achten, etwas mit dem Rückkopplungswiderstand und dem Emitterwiderstand spielen und schon hat man einen funktionierenden Clapp-Oszillator. Als Anregung empfiehlt sich ein Puls auf der Spannungsversorgung (siehe auch Gunthard Kraus) branadic
Das sieht super aus, der schwingt schön mit ca 25Mhz, danke dir :-) Hab mir die Seite schon durchgelesen, doch bin heute noch nicht dazu gekommen weiter zu machen, jedoch werde ich jetzt gleich damit beginnen. Probieren ist immer schön und gut, ich muss das ganze nur auch mathematisch beweisen und rechtfertigen das ist immer so das Problem. Trotzdem danke an alle, ich hoffe ich kann auch weiter auf euch zählen falls ich noch Probleme habe. mfg Andy
Ein Ding hab ich doch noch gesehen was ich nicht verstehe. Warum gibst du als Vesorgungsspannung eine Pulsierende Spannung an? Ist das normal nicht einfach z.B. 10V DC??
Also die Schaltung funktioniert soweit echt super, nur z.B wenn ich jetzt 30V an die Varicap geb, ist es so gut wie aus mit dem schwingen. Ich hab jetzt mal so zwischen 0.1V-5V getesete da komm ich von ca. 24,8Mhz bis 26.5 Mhz ist das eine normal Bandbreite? Oder kann man da noch weiter gehen das man sagt man kann ihn von 20 - 30 Mhz einstellbar machen?
Hast du dir einfach mal auch die anderen Seiten angeschaut? Da sind auch sämtliche Formeln für die Auslegung vorgegeben. http://www.electronics-tutorials.com/oscillators/colpitts-oscillators.htm 1. Du darfst die Varicap natürlich nur innerhalb der von ihr vorgegebenen Sperrspannung betreiben (Blick ins Datenblatt) 2. Sperrspannung-Kapazität-Kennlinie beachten! 3. Die Varicap möglichst in einem "linearen" bereich betreiben! 4. Ausreichend Reserven oben und unten vorsehen, die Varicaps streuen ganz ordentlich (Blick ins Datenblatt) 5. Mit den vorgegebenen Randbedingungen, also der Kennlinie der Diode (bspw. Kapazität bei 1V und 5V), CFB, L und Cgesamt des Schwingkreises sowie der min. Frequenz und der max. Frequenz, lassen sich die Festkapazität des Schwingkreises und der Koppelkondensator zur Diode berechnen. Einen Tuningbereich von 20 - 30MHz wirst du aber nicht schaffen. Am besten schreibst du dir ein Matlab/Octave-Skript oder legst dir ein Excel-Sheet an, wo du die Randbedingen vorgibst und die notwendigen Bauteilwerte herausfallen. Dann erkennst du ziemlich schnell was möglich ist und was nicht. branadic
Hab ich mir soweit schon durchgelesen, das berechnen klappt auch soweit. Im Datenblatt steht eben von 0.1V bis 30V deshalb frag ich ja.
Bedenke bitte das die Güte des Schwingkreises stark von der Abstimmspannung abhängt. Bei nur noch 0,1V Abstimmspannung ist die Schwingkreisgüte nur noch sehr gering. Auserdem besteht die Gefahr, das durch die Schwingkreisspannung die Abstimmspannung mit moduliert wird, da bei 0,1V Abstimmspannung die Schwingkreisspannung schon sehr viel größer sein wird als die Abstimmspannung. Diese beiden Spannungen überlagern sich ja nun mal an der Abstimmdiode. Somit wird die Diode sogar in diesem Falle periodisch mit der HF abwechselnd in den Sperr und Durchlassbereich geschaltet. Die Abstimmspannung muss immer höher sein als die Spitzenspannung der HF, die an der Abstimmdiode liegt. Ralph Berres
Alles klar das werde ich mir jetzt mal alles nochmal durch den Kopf gehen lassen und umsetzen. Gibt es eigentlich irgend ein Werkzeug in LT-Spice mit dem ich das ganze etwas genauer ablesen kann? Ich kann zwar mit dem Cursor hin gehen und immer schön die Zeit der Periode rausschreiben und dann die Frequenz daraus betrachten aber ist das alles? Danke für eure super Hilfe
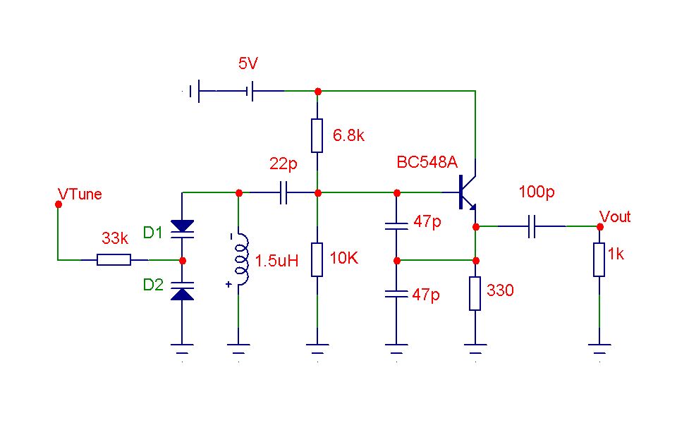
Anbei eine bewährte Schaltung: Allenfalls kann der Tuningbereich mit einem C parallal zu den beiden Varaktoren verkleinert, bzw angepasst werden...
Danke Danke nochwas was ich probieren kann :-) Ich hab jetzt eine am Laufen mit einem Variationsbereich von 27-28Mhz klingt wenig ist aber eigentlich doch viel oder? Was sind so die normalen Bandbreiten die man mit einem VCO machen kann? hab eine MV2201 Kapazitätsdiode
Ähem.. Muss es denn UNBEDINGT ein Clapp sein? Ein Hartley an dieser Stelle wäre mir angenehmer, denn durch die 2 Spulen (oder eine angezapfte) liegt die Kapazitätsdiode auf der heißen Seite auf Masse und die andere Seite kannst du dann getrost mit 22nF kalt stellen und mit einem relativ beliebigen Vorwiderstand abstimmen. W.S.
>Was sind so die normalen Bandbreiten die man mit einem VCO machen kann! Hängt vom Verhältniss des Varaktors ab: fmin:fmax = Quadratwurzel(Cmax:Cmin), in der Regel etwas 1:2, bzw für Deinen Fall etwas 20MHz-40MHz. Normalerweise grenzt man den Tuningbereich durch Beschaltung mit fixen Kondensatoren oder trimmern auf den wirklich benötigten Bereich ein => weniger Rauschen. Muss es denn UNBEDINGT ein Clapp sein? Clapp Osizillatoren sind unkritisch im Aufau und sehr stabil, besonders die Version die ich gepostet habe. Kein Spulenabgriff erforderlich, Frequenzbestimmender LC-Kreis gegen Masse, keine Frequenzbeeinflussung über Speisespannung oder Temperatur, da keine Rückwirkung von Transitorparametern auf den LC-Kreis. >Kapazitätsdiode auf der heißen Seite auf Masse Häää? Ich weiss nicht was Du da meinst, aber bei meiner Schaltungsversion Version kannst Du das bestimmt auch so machen...
Hast du dir mal den Franklin-Oszillator angeschaut? Ich meine, der Franklin-Oszillator ist die beste Wahl, weil Änderungen der Halbleiter am wenigsten die Frequenz beeinflußen.
>Hast du dir mal den Franklin-Oszillator angeschaut?
Der braucht einen Schwinkreis mit extrem hoher Güte, sonst ist das
Phasenrauschen furchtbar schlecht! Daher findet man den
Franklin-Oszillater in der Praxis so gut wie nie, es sei man braucht
eine Rauschquelle! ;o)
Peter schrieb: > Clapp Osizillatoren sind unkritisch im Aufau und sehr stabil, besonders > die Version die ich gepostet habe. Ähem.. ich sehe bei deiner Schaltung keinen Clapp, sondern einen Colpitts. Beim Clapp ist (wenn mich der Alzheimer nicht...) der Schwingkreis ein Reihenschwingkreis. Hartley und Colpitts haben einen Parallelschwingkreis und der Unterschied zuwischen beiden ist, daß der eine ne geteilte Spule und der andere nen geteilten Kondensator hat. Ansonsten gleiche Funktion. Beim Hartley braucht es deshalb keine festen C's parallel zur Kapazitätsdiode, macht nen breiten Abstimmbereich. Beim Clapp würden beide Seiten der Kapazitätsdiode auf 'heißem' Potential liegen. W.S.
> Wenn man sich an die von mir verlinkte, über die Impedanzen definierte > Auslegung des Oszillators hält funktioniert der Clapp-Oszillator ohne > Probleme, unabhängig ob FET oder Bipolartransistor. > L = 300 Ohm > C = (C3 || [C4+Varicap]) = 200 Ohm > CFB = 45 Ohm > Auf den richtigen Arbeitspunkt achten, etwas mit dem > Rückkopplungswiderstand und dem Emitterwiderstand spielen und schon hat > man einen funktionierenden Clapp-Oszillator. > Als Anregung empfiehlt sich ein Puls auf der Spannungsversorgung (siehe > auch Gunthard Kraus) > branadic Hi, ich bin auch gerade dabei einen VCO zu bauen. Deine Schaltung hab ich mal simuliert und es funktioniert auch. Jedoch verstehe ich nicht wie man dort den Arbeitspunkt der Kollektorschaltung einstellt. Es ist doch normal so das der Querstrom ungefähr 10 mal so groß ist wie der Basistrom, jedoch ist es in dieser Schaltung nicht der fall. Weis vielleicht jemand warum das so ist?
Bitte melde dich an um einen Beitrag zu schreiben. Anmeldung ist kostenlos und dauert nur eine Minute.
Bestehender Account
Schon ein Account bei Google/GoogleMail? Keine Anmeldung erforderlich!
Mit Google-Account einloggen
Mit Google-Account einloggen
Noch kein Account? Hier anmelden.

