Hallo, wie geht man vor, wenn man verstehen will was diese Filter machen? Die OpAmp-Grundschaltungen kenne ich. Also Schritt 1 ist immer, davon auszugehen, dass die OpAmp-Eingänge gleiches Potential haben. Wenn einer der OpAmp-Eingänge auf GND oder Versorgungsspannung liegt, kann man als nächstes bestimmen, wie die Ausgangsspannung sein muss damit die Eingänge gleiches Potential haben. Sobald aber Kondensatoren im Spiel sind komme ich nicht weiter...
1. Wenn man die Schaltung selber gemacht hat, dann weiß man was die tut. Dazu hat man in der Ausbildung gewisse Grundschaltungen gelernt. Dazu gehören auch Filterschaltungen. 2. Lesen fremder Schaltpläne. Eigentlich ist das erstmal Mustererkennung, speziell bei Filterschaltungen. Dann erkennt man ja auch noch die Grundschaltungen. Von denen kann man gleich die Funktion als Formel hinschreiben falls nötig. Ein erfahrener Schachspieler schaut aufs Spielbrett und erkennt und bewertet in Minuten die ganze Stellung. Genauso ist das mit Schaltplänen. Auch hier hilft Erfahrung. Wenn man mal tausend Schaltungen verstanden hat. Dann genügen wenige Blicke um die Schaltung zu verstehen. Das analysieren kann natürlich länger dauern, da manche Schaltungen von den Grundstrukturen abweichen. Dann muss man die wirklich komplett selber berechnen, wenn es einen interessiert.
Wichtig ist bei Schaltungen mit Rückkopplung immer, wie denn der Ausgang auf den/welchen Eingang rückwirkt. Kondensatoren werden für hohe Frequenzen niederohmig. Je höher die Eingangsfrequenz, desto stärker wirkt die Kopplung und zieht die Verstäkrung (mit R503) nach unten.
Ja, Thomas, > wie geht man vor, wenn man verstehen will was diese Filter machen? > Also Schritt 1 ist immer, davon auszugehen, dass die OpAmp-Eingänge > gleiches Potential haben. Das ist die Voraussetzung für einen stabilen Betrieb des OpAmp. Ansonsten "mentale Simulation": 1. Zuerst den stabilen Grundzustand ohne Anregungen betrachten. 2. Dann am Eingang sich einen Spannungssprung vorstellen, oder einen Dirac-Puls. 3. Wie wirkt der auf den Eingang des OpAmp? Was bewirkt er an dessen Ausgang? Was über das Gegen/Rückkoppelnetzwerk wieder am Eingang? Dazu wirst Du die R, C und L vielleicht in Zeitkonstanten umrechnen und ahnst so die Auswirkungen auf den zeitlichen Verlauf. Schließlich aufbauen, Messgenerator anschließen und mit Oszi schauen, was da abläuft. Ciao Wolfgang Horn
Wolfgang Horn schrieb: > Schließlich aufbauen, Messgenerator anschließen und mit Oszi schauen, > was da abläuft. oder wenn sich kein Oszi in deinem Besitz befindet, simulieren zB mit LTSpice, TINA, oä... das hilft (mir) immer dann wenn man gedanklich nicht weiterkommt. Zu deinem Problem: Für Gleichspannung ist ein Kondensator ein Leerlauf. das sollte dir weiterhelfen.
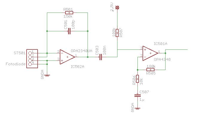
ja, Erfahrung und Mustererkennung, das hatte ich befürchtet. LTSpice ist kostenlos sehe ich gerade... super :) Hätte ich ja nicht gedacht. Also gut: Kondensator ist hochohmig für DC und der Widerstand nimmt ab mit wachsender Frequenz. Hätte ich selber wissen müssen, aber auf diese Formulierung mit dem Widerstand bin ich nicht gekommen. Ich versuchs mal: IC502A: (siehe Schaltung) Aus Erfahrung weiß ich, dass es ein Transimpedanzverstärker mit Tiefpassfilter sein muss ;) R501 legt die Verstärkung fest und C501 sorgt für geringere Verstärkung bei hohen Frequenzen. Der Ausgangswert liegt zwischen 0 Volt und Versorgungsspannung. C503 lässt nur Wechselspannung passieren und mit R507 wird der Nullpunkt auf 2,5 Volt gelegt. IC501A: Der OpAmp will dafür sorgen, dass an den + und - Eingängen dasselbe Signal anliegt, welches um 2,5 Volt schwingt. Der Rückkopplungszweig besteht aus einem frequenzabhängigen Spannungsteiler nach GND. Bei niedrigen Frequenzen ist C507 hochohmig -> an C507 und R506 fällt mehr Spannung ab -> mehr Gegenkopplung -> weniger Verstärkung ??? Hm also einen Hochpass erwarte ich hier nicht. IC501C: Der OpAmp hat direkte Gegenkopplung, arbeitet also bloß als Spannungsfolger. R504 und C505 bilden ein RC-Glied mit 1KHz Grenzfrequenz. R503 und C502 sind mir schleierhaft.
Thomas schrieb: > R503 und C502 sind mir schleierhaft. Das ganze ist ein Tiefpass 2. Ordnung in Sallen-Key Struktur. Ob das jetzt ein Bessel,Butterworth oder Tschbyscheff Filter ist haengt von den Verhaeltnissen der Kondensatoren und Widerstaende ab ebenso die Grenzfrequenz. Thomas schrieb: > Sobald aber Kondensatoren im Spiel sind komme ich nicht weiter... Im Frequenzbereich schreibst du fuer den Kondensator 1/jwc an in deiner Ubertragungsfunktion im Zeitbereich muss du dafuer leider eine DGL aufstellen und loesen.
Helmut Lenzen schrieb: > Im Frequenzbereich schreibst du fuer den Kondensator 1/jwc an in deiner > Ubertragungsfunktion im Zeitbereich muss du dafuer leider eine DGL > aufstellen und loesen. OK, bin da wohl etwas naiv rangegangen. Mal ne andere Frage: Wie heißen denn die Lehrveranstaltungen im E-Technik-Studium in denen man sowas lernt? Also Stichworte Zeitkonstante, Übertragungsfunktion, Sprungantwort usw. Vielleicht lade ich mir mal ein paar Skripte dazu runter.
Wir hatten sowas in: Regelungstechnik, Entwurf analoger Schaltungen und Systemtheorie. Systemtheorie/Regelungstechnik wenn Du auch Schaltvorgänge berücksichtigen willst/musst (da geht es dann aber schon ziemlich mathematisch zu). Elektronik/Entwurf analoger Schaltungen wenn eher nach Mustern gearbeitet wird und lediglich das Bode-Diagramm und Grezfrequenzen interessant sind... Grüße
Das sind Basics, die macht man immer wieder. Signal[theorie, lehre], Schaltungstechnik, System[theorie, lehre], (elektronische) Regelungstechnik usw. Aber ich glaube das, was du suchst, wäre ein gutes Buch über Filterschaltungen. Und da kann ich den Lunze empfehlen!
Du nimmst die 3 goldenen Regeln für (ideale) Operationsverstärker her: - U+ = U- - Eingangswiderstand = unendlich (d.h. es fleisst kein Strom hinein) - Ausgandswiderstand = 0 Dann zählt nur noch die äussere Beschaltung, deren Übertragungsfunktion, also Ua/Ue, kannst du mit Maschen- und Knotenregel aufstellen. Gruß Klaus
Das ist die akademische Methode. Verständnis bringt die aber in meinen Augen weit weniger als Methode-scharfes-Hinschaun.
Thomas schrieb: > IC501A: > Hm also einen Hochpass erwarte ich hier nicht. Doch, da soll nur die Wechselspannung vom TIA verstärkt werden. Für Gleichspannung => C unendlich, Gain = 1 Für Wechselspannung hoher Frequenz => C klein, Gain 180k / 10k = 18 Das macht im Prinzip jeder einfache Audioverstärker so... Grenzfrequenz => müsste man mal rechnen, oder in Switcher Cad simulieren. ;-)
http://amplifier.cd/Tutorial/Uebertragungsfunktion/Operationsverstaerker-Frequenzgang.html ist ein ganz guter Spickzettel ;)
Michael H. schrieb: > Das ist die akademische Methode. > Verständnis bringt die aber in meinen Augen weit weniger als > Methode-scharfes-Hinschaun. Ich finde, das kommt auf die Sichtweise an. Die "akademische" Version mit den 3 goldenen Regeln funktioniert ja ohnehin nur, solange der OP als spannungsgesteuerte Spannungsquelle arbeitet, also die Gegenkopplung die Eingangsimpedanz um die Schleifenverstärkung erhöht und die Ausgangsimpedanz um denselben Faktor verringert wird. Das ist bei den Grundschaltungen (praktisch) immer erfüllt. Das gibt dem Anfänger aus meiner Sicht einen "einfachen" Zugang mit Mitteln, die er kennt (Maschen- und Knotenregel) und nachvollziehen kann. Bei stark nichtlinearen Schaltungen oder Kippschaltungen, sieht das Ganze ja schon ganz anders aus. Dann sind die goldenen Regeln ja auch nicht mehr ohne Weiteres anwendbar. Aber wenn er (der Anfänger) dazu kommt, hat er über die Vereinfachung mit den idealen Bedingungen bereits einen Zugang zum Thema gefunden, den er verstanden hat und nachvollziehen kann. Ich gebe zu, daß ich Berufschullehrer bin, aber ich habe bei der Technikerausbildung mit dieser Methode gute Erfahrungen gemacht :-)
Bitte melde dich an um einen Beitrag zu schreiben. Anmeldung ist kostenlos und dauert nur eine Minute.
Bestehender Account
Schon ein Account bei Google/GoogleMail? Keine Anmeldung erforderlich!
Mit Google-Account einloggen
Mit Google-Account einloggen
Noch kein Account? Hier anmelden.

