Hallo, ich hoffe ich bin hier richtig und ich bitte um Hilfe bei einer Schaltung zur Beruhigung der Tankanzeige. Mein Oldtimer hat eine nachgerüstete VDO-Tankuhr und einen VDO-Hebelgeber. Im Stand zeigt die Uhr sauber an. Bei jeder Fahrbewegung schwankt die Anzeige sehr stark mit den Benzinbewegungen mit. Schwallwände kann ich im Tank nicht einbauen. Bedämpfungen bis 1 Farad bringen fast nix. Ich denke, eine getaktete Messung des Ohmwertes vom Hebelgeber könnte helfen, z.B.: alle 5 sec. wird der Ohmwert gemessen und gespeichert. Nach 3 Messungen wird der Mittelwert ausgegeben und an die Tankuhr weitergeleitet, u.s.w.. Die Zeitintervalle und die Anzahl der Messungen könnte man vielleicht noch austesten. Gibt es ein solches Bauteil, welches man mit 12V in die Geberleitung einschaltet oder wie müsset die Schaltung aussehen? Vielen Dank erst mal. Bulli77
Wie genau hast Du denn versucht mit dem C zu "Bedaempfen"? Volker
Was für ein Signal verarbeitet die Tankuhr denn? Grober Schaltplan?
Wenn digital mit einem µC, dann gleitenden Mittelwert über die letzten 30 (60) Sekunden bilden. Ansonsten wie schon gesagt Schaltplan. Einfach einen Kondensator irgendwo hinklatschen macht noch keinen Tiefpassfilter.
Da Geber und Messgerät sehr niederohmig sein dürften, brauchst Du einen seeehr großen Kondensator. Mit anhängender Variante, geht es etwas hochohmiger. mfG ingo
Hallo, prima und vielen Dank für die schnellen Antworten. Also, ich habe den Goldcap mit 1 Farad nur parallel zum Geberwiderstand gelegt. Andere Elkos reagieren fast nicht. Der Hebelwiderstand wird von 3 bis 180 Ohm auf Masse geregelt. Die klassische VDO-Tankuhr hat nur Plus und Minus und einen Anschluß für den Geberwiderstand. Mit dem 1MOhm dazwischen wird das, glaube ich, nicht gehen. Das mit dem uC wäre vielleicht das richtige, aber wie schaut das aus? Danke, bulli77
bulli77 schrieb: > Das mit dem uC wäre > vielleicht das richtige, aber wie schaut das aus? > Danke, bulli77 Wenn du keine Ahnung von µCs und deren Programmierung hast und wenig Ahnung von Elektronik, dann wird das nix, außer du bist bereit das als längeres Projekt mit viel Lernen zu sehen. Denn vorkauen wird dir das hier eher keiner. Dann wäre ein besserer Weg wohl eher sich im Oldtimermarkt umzuzehen und ein originales Instrument zu bekommen bzw. vieleicht ein Hitzdrahtinstrument, das eine Trägheit im mehreren Sekundenbereich hat.
bulli77 schrieb: > Mit dem 1MOhm > dazwischen wird das, glaube ich, nicht gehen. Miss einfach mal den Innenwiderstand des Anzeigeinstrumentes, der OPV muss den Strom liefern können, den es bei 12V zieht, evtl muss noch ein Transistor als Spannungsfolger hinter. Wenn der OPV FET-Eingänge hat, dann stören die 1Mohm vom Tiefpass auch nicht. Ansonsten, siehe Hinweis von Udo. mfG ingo
danke wiederum, ein bisserl Ahnung habe ich schon, aber programmieren möchte ich dann doch nicht lernen. Ich dachte halt, es gibt ein IC, welches diese Funktionen drauf hat....? Den Ri kann ich leider auch erst nach stundenlanger Ausbauarbeit messen, da ich an die Uhr nicht mehr herankomme. Den Transistor als Spannungsfolger mit dem RC-Glied sollte ich noch hinbekommen, werde ich gerne mal testen, danke. Grüße, bulli77
bulli77 schrieb: > Mein Oldtimer hat eine nachgerüstete VDO-Tankuhr und einen > VDO-Hebelgeber. Die genauen Typbezeichnungen sind?
bulli77 schrieb: > Den Ri kann ich leider auch erst nach stundenlanger Ausbauarbeit messen, > da ich an die Uhr nicht mehr herankomme. Dann miss die Leerlaufspannung, über dem abgeklemmten Geberanschluss (ich gehe von vollen 12V aus) und den Strom, der fliesst, wenn selbiger Kurzgeschlossen ist. mfG ingo
Typenbezeichnungen sind nicht mehr zu lesen. Ist ne Cobra427 aus den 70er Jahren, waren vorher Smith Instrumente drinne. Die Leerlaufspannung auf der Geberleitung sind 6 Volt (12Volt Bordnetz) und Vollausschlag habe ich bei 50mA. Grüße, bulli77
bulli77 schrieb: > Die Leerlaufspannung auf der Geberleitung sind 6 Volt (12Volt Bordnetz) > und Vollausschlag habe ich bei 50mA. Wenn solltest du Strom UND Spannung messen und zwar am besten für Voll, 3/4 voll halb voll 1/4 voll und leer. Einmal die Spannung und einmal den Strom sind zuwenig um irgendwelche Aussagen treffen zu können.
bulli77 schrieb: > Die Leerlaufspannung auf der Geberleitung sind 6 Volt (12Volt Bordnetz) > und Vollausschlag habe ich bei 50mA. Dann handelt es sich wohl um ein Kreuzspulinstrument, mit Werten, ähnlich meiner Skizze. Der OPV sollte den Ausgang möglichst weit nach unten ziehen können, wenn der Transistor (aus der Kramkiste, BC558 o.Ä.) ein H21e von 100 hat, muss er dazu nur 0,5mA liefern können, aber da der Geber auch nicht ganz bis 0 geht, sollte es so gehen. mfG ingo
ja, auf der Geberleitung gemessen, sind das dann 6 Volt - 0 mA bei Leer, 3 Volt - 25 mA bei Halbvoll und 0 Volt - 50mA bei Vollausschlag. Grüße
ingo schrieb: > bulli77 schrieb: > >> Die Leerlaufspannung auf der Geberleitung sind 6 Volt (12Volt Bordnetz) >> und Vollausschlag habe ich bei 50mA. > > Dann handelt es sich wohl um ein Kreuzspulinstrument, mit Werten, > ähnlich meiner Skizze. > Der OPV sollte den Ausgang möglichst weit nach unten ziehen können, wenn > der Transistor (aus der Kramkiste, BC558 o.Ä.) ein H21e von 100 hat, > muss er dazu nur 0,5mA liefern können, aber da der Geber auch nicht ganz > bis 0 geht, sollte es so gehen. > mfG ingo Hallo Ingo, herzlichen Dank für die Hilfe. Das werde ich in den nächsten Tagen einbauen und testen. Vielleicht ist die Anzeige dann genügend beruhigt. Vieleicht kann man dann noch etwas mit dem C rumprobieren. Viele Grüße bulli77
Udo Schmitt schrieb: > Wenn solltest du Strom UND Spannung messen und zwar am besten für Voll, > > 3/4 voll halb voll 1/4 voll und leer. > > Einmal die Spannung und einmal den Strom sind zuwenig um irgendwelche > > Aussagen treffen zu können. Hallo Udo, da hab ich leider auch keine Ahnung, warum man da mehrere Werte braucht?! Aber ich habe schon eine feine Sache zum Testen "vorgekaut" bekommen. Grüße, bulli77
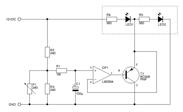
Hallo Profis, ich würde gerne das Thema hier noch mal aufwärmen, da ich das gleiche Problem habe. Ich habe Ingos obige Schaltung auf einem Steckbrett nachgebaut (siehe Anhang), für den 271 jedoch einen LM2904 eingesetzt. Da ich z. Zt. auch nicht direkt am Objekt ausprobieren kann, habe ich versucht, das Kreuzspulinstrument durch zwei Widerstände und 2 LEDs zu simulieren (in der Skizze also der gestrichelte Kasten), in der Hoffnung, dass sich LED2 in der Helligkeit verändern müsste. Meine Versuchsreihe, die allerdings nicht das von mir erwartete Ergebnis brachte, hat so einige Fragen aufgeworfen, die ich hier gerne mal stellen würde: 1) Kann ich den 271 so einfach durch den 2904 ersetzen? 2) Kann ich das Kreuzspulinstrument testweise so per LED simulieren? 3) Die Schaltung ist ausgelegt auf 50mA durch den Sensor. Ist das nicht etwas viel dafür, dass der Sensor direkt im Benzin hängt (Explosionsgefahr!)? Leider finde ich zu diesem Thema keine Standards. 4) Ist diese Schaltung im Fehlerfall sicher genug in Bezug auf Explosionsgefahr? 5) Hast Du, Bulli77, Dein Problem lösen können? Vielen Dank schon mal für Eure Aufklärung Gruß Achim :-)
Achim K. schrieb: > Ist das nicht > etwas viel dafür, dass der Sensor direkt im Benzin hängt > (Explosionsgefahr!)? Für eine Explosion brauchst du außer Benzin auch Luft (Sauerstoff). Im Tank ist aber oberhalb des Benzins immer gesättigter Benzindampf. Der brennt nicht. Explodierende Autos gibt es nur bei RTL und in amerikanischen Filmen (bei denen quietschen die Reifen auch auf Sand).
Ich hab auch einen Oldtimer mit beliebig kleinem Tank im Verhaeltnis was der Motor schluckt. Auch meine Tankanzeige zittert so stark dass man sie nicht ablesen kann. Allerding muss ich den Wert nicht dauernd ablesen. Alle paar Duzend Kilometer, wenn er wieder irgendwo steht ist genug. Lieber den Wagen im Originalzustand belassen. Haste auch Oldtimer Status ? Zumindest hier bedeutet Oldtimer Status, auf 6 Jahre verlaengerte Kontrolintervalle, anstelle von alle 2 Jahre. Der Preis : Es muss immer wie aus'm Verkaufslokal erscheinen, glaenzend poliert, ohne ein Bisschen Rost, nirgendwo. Plus, er muss im Originalzustand sein. Ausser Sicherheitselementen darf nichts veraendert werden. Ich hab keine Gurtenpflicht, hab aber trotzdem 3 Punkt Gurten einbauen lassen.
@Georg ...wird denn nicht genug Sauerstoff über die Entlüftung in den Tank gezogen, wenn sich dieser entleert? @255 ;-) Naja, ich muss zugeben, mein Problem ist zwar das gleiche, aber in meinem Fall handelt es sich nicht um einen Oldtimer, sondern um ein Boot. Technisch ist das Funktionsprinzip der Anzeige jedoch das Gleiche, nur das es irgendwie immer schwabbelt ;-) Sorry, falls ich Dich in die Irre geführt habe.
Achim K. schrieb: > ...wird denn nicht genug Sauerstoff über die Entlüftung in den Tank > gezogen, wenn sich dieser entleert? Natürlich strömt Luft nach. Aber Benzin ist nicht in allen Mischungsverhältnissen mit Luft entzündlich. Da können Motorenbauer viele traurige Lieder drüber singen.
Hatte Benzin doch schon mehr zugetraut ;-) Nun denn, bezüglich Frage 3 wäre ich beruhigt. Danke. Vielleicht läßt sich der Rest auch noch klären...?
Hallo und einen guten Tag, die Fragen/Antworten sind ja schon ein paar Tage her und ich möchte mich mit meinem Oldtimer auch einmal melden. Ist jemand bereit, das Problem in einer Auftragsarbeit zu lösen? Ich habe eine derartige Rubrik nicht gefunden.
Ich frage mich, ob es egal ist, ob der Kondensator wie hier geschehen parallel zum Geber liegt oder parallel zum Instrument. Ich hätte erst mal letzteres gemacht. Ist das ein Drehspul/Dreheiseninstrument, oder z.B. ein langsames Hitzdrahtinstrument? Wenn es eine Drehspule wäre würde der Kondensator deren Induktionsspannung dynamisch bedämpfen, das kostet keine Energie aus der Stromversorgung.
Hallo, mir schwebt die Frage von bulli77 vor und die Lösung als fertiges Bauteil/Produkt, auch wenn es hier nicht gerne gesehen wird. "Ich denke, eine getaktete Messung des Ohmwertes vom Hebelgeber könnte helfen, z.B.: alle 5 sec. wird der Ohmwert gemessen........." Gruss USA
US schrieb: > mir schwebt die Frage von bulli77 vor und die Lösung als fertiges > Bauteil/Produkt, auch wenn es hier nicht gerne gesehen wird. Und wo glaubst Du, gibt es sowas fertig? Ich würde das mit einem kleinen ESP32-C3 in Micropython machen: mit deque einen (Ring)Speicher, der mit jeder Messung rotiert (links 1 alter Messwert raus, rechts der neue Messwert rein) und dann den Mittelwert über alles. Das könnten incl ADC so ca 15-20 Zeilen werden.
Und ich würde den ursprünglich angedachten Kondensator an der richtigen Stelle anbringen. Drehspulinstrumente werden zum Transport kurzgeschlossen, damit sie nicht durch Erschütterungen kaputtgehen. Der Kondensator bewirkt dasselbe, nur dynamisch.
Hallo, Ich habe ein paar Zeilen vergessen - seltsam! Und hier sind sie: Ich möchte das als Auftragsarbeit vergeben und suche über diese Plattform einen Interessenten.
Hallo,habe so etwas wegen nicht mehr lieferbaren Sensoren für Oldtimer gebaut. Schick mir bitte eine PN mit Deinen Kontaktdaten. Gruss Ferdi
Stephan S. schrieb: > Ich würde das mit einem kleinen ESP32-C3 in Micropython machen: Viel zu leistungsschwach, da muß ein aktueller Paspberry her! Merkst Du noch 'was?
bulli77 schrieb: > Also, ich habe den Goldcap mit 1 Farad nur parallel zum Geberwiderstand > gelegt. Andere Elkos reagieren fast nicht. Der Hebelwiderstand wird von > 3 bis 180 Ohm auf Masse geregelt. Und wie hoch war dann die Spannung über dem Kondensator und für welche Spannung ist der zugelassen? Welche Schwingungsperiode hat dein Sprit im Tank? Hast du dich schon im Unterforum Fahrzeugelektronik dazu umgehört?
Manfred P. schrieb: > Stephan S. schrieb: >> Ich würde das mit einem kleinen ESP32-C3 in Micropython machen: > > Viel zu leistungsschwach, da muß ein aktueller Paspberry her! > > Merkst Du noch 'was? Lass doch bitte diese Provokationen. Das bläht nur wieder den Thread mit Beiträgen auf, die nichts mit dem ursprünglichen Anliegen zu tun haben.
Wenn ich von Deinem Nick mal auf den Oldtimer schliesse, gehe ich von einem VW Typ 2 aka Bulli aus. Keine Tankuhren hatten die T1 (geteilte Scheibe), die hatten dafür den Benzinhahn zum Ziehen unterhalb des Fahrersitzes. Beim T2 gab es wohl bis Anfang der 70er ein paar Sparmodelle, wo die Tankuhr auch nur duch den Benzinhahn ersetzt war. Jetzt stellt sich die Frage, welche Art von Geber verbaut wurde. Der Standard-VW-Geber war eine Tauchrohrlösung, bei der der Schwimmer im Rohr auf- und abgleitet. Das Rohr hat unten kleine Öffnungen, damit Sprit eindringen kann, allerdings macht diesem Prinzip das Geschwappe überhaupt nichts aus, weil der Flüssigkeitsaustausch durch die kleinen Löcher sehr langsam lief (die mechanische Kondensator-Lösung). Leider wurden bei Nachrüstungen oft Geber eingebaut, bei denen der Schwimmer an einem Hebel frei im Tank lief, und daher jedes Auf und Ab mitbekommt. Ich schätze, dass das bei Dir der Fall ist. Daher würde ich raten, auf den Tauchrohrgeber umzusteigen, die Teile bekommt man immer noch. Leider muss dazu der Motor raus, um an den Tank hinter dem Motor zu kommen, wenn man nicht wie früher einfach ein Loch in die Ablage schneidet und dann ein Blech draufnietet. Beide Arten von Gebern teilten sich die Größe der Abdeckplatte. So sieht der Rohrgeber aus: https://raanas-shop.de/VW-Bus-T2-Ersatzteile-1967-1979/Motor/Kraftstoffversorgung/Tankgeber/Tankgeber-fuer-VW-Bus-T2-68-73-Tankuhr-Tauchrohr-Geber-205mm-0493-910::1792.html Und so (auch wenn es der Falsche ist), der Hebelgeber: https://buschef.de/VW-Bus-T3/Auspuff-Heizung-Tank/Tankgeber-Tankuhr-Geber-Benziner-Diesel-Dichtung-VW-Bus-T2-T3::490.html
bulli77 schrieb: > danke wiederum, > ein bisserl Ahnung habe ich schon, aber programmieren möchte ich dann > doch nicht lernen. > Ich dachte halt, es gibt ein IC, welches diese Funktionen drauf hat....? Gibt es - nennt sich Mikrocontroller und muss passend zu den Anforderungen programmiert werden.
Paredros schrieb: > Wenn ich von Deinem Nick mal auf den Oldtimer schliesse, gehe ich von > einem VW Typ 2 aka Bulli aus. Rainer W. schrieb: > bulli77 schrieb: >> Ich dachte halt, es gibt ein IC, welches diese Funktionen drauf hat....? > > Gibt es - nennt sich Mikrocontroller und muss passend zu den > Anforderungen programmiert werden. Ihr antwortet auf ein 13 Jahre altes Posting.
H. H. schrieb: > Ihr antwortet auf ein 13 Jahre altes Posting. Das schon, das Thema behandelt aber Oldtimer-Stoff - bei denen nicht klar ist, inwieweit man die schon "Legacy" nennen kann.
H. H. schrieb: > Ihr antwortet auf ein 13 Jahre altes Posting. Und? Soll man beim Antworten auf einen aktuellen Thread (die letzten Antworten sind alle wenige Stunden alt), den kompletten Thread anaylsieren? Mag sein, dass mir nicht aufgefallen ist, dass der Einstiegspost schon entsprechend alt ist, drunter fragen aber ein paar andere auch nach Lösungen. Meine Antwort gilt auch für die. Die alten Autos (ohne Elektronik) hatten Tauchrohrgeber, da war der Mittelwert durch die Bauform drin. Die Dinger sind aber weit komplexer in der Herstellung, daher bekamen alle neueren Autos Hebelgeber, weil da in der Tankuhr mit etwas Elektronik der Mittelwert gebastelt wurde. Wenn ich nur heutzutage einen Oldtimer restauriere, verschandele ich den nicht mit irgendwelchen Elektronikspielereien, sondern versuche die zeitgemäße Technik einzubauen. Daher würde ich hier, anstelle irgendwelcher Elektronikbasteleien die richtige Mechanik einbauen. Nichts gegen Alarmanlagen oder Ortungssysteme fürs (heute) teuere Schätzchen, dass muss leider sein. --off-topic-- Wenn ich all die Bullis noch hätte, die ich im Jahrestakt verschlissen habe ... Bullis mit gut Rost und einem knappen Jahr TÜV gabs Ende der 70er und Anfang der 80er für 300,- bis 500,- DM! Die Anschaffung des Nächsten hat sich durch den Verkauf ausgebauter Teile des jeweils nicht mehr durch den TÜV kommenden Gefährts meist zwei bis dreimal rentiert.
Paredros schrieb: > Soll man beim Antworten auf einen aktuellen Thread (die letzten > Antworten sind alle wenige Stunden alt), den kompletten Thread > anaylsieren? Ja.
@hinz: Ist aber wohl nicht im Sinne des Forums. Denn: Wenn das so gewollt wäre, könnte niemand mehr zu einem Thema Antworten geben, wenn die letzte Antwort ein bestimmtes Alter hat. Da dies hier nicht der Fall ist, ist es sehr wohl gewollt. Ich halte das auch für gut, denn so bündeln sich bestimmte Themen in einem Thread, anstatt dass es zu ein- und demselben Thema viele parallel Threads gibt. Ich antworte daher lieber zu einem Thema, zu dem ich -meiner Ansicht nach- sinnvollen Input geben kann, anstatt die Zeit damit zu verbringen, die Chronologie aller Einträge zu untersuchen. Denn: auf welche Zeit soll ich mich beziehen? Die des ersten Posts? Wohl sicher nicht, denn viele Threads laufen über Monate, wenn nicht Jahre.
H. H. schrieb: > Nein. Die alten Instrumente hatten Bimetall-Streifen, gegen die ist bzgl Dämpfung kein Kraut gewachsen. Drehspul im Fzg ist nicht wirklich klug, schunkelt zu sehr. Die Diskussion hier hat was von Ziegenhirten die Pyramidenbau mit auf der Visitenkarte haben.
> Bimetall-Streifen Das hatte ich oben mit Hitzdraht-Instrument gemeint. https://de.wikipedia.org/wiki/Hitzdrahtmesswerk "..dass Hitzdrahtmesswerke jahrzehntelang besonders in Kfz-Armaturen zum Einsatz kamen"
C. D. schrieb: > Die Diskussion hier hat was von Ziegenhirten die > Pyramidenbau mit auf der Visitenkarte haben. Deshalb den Thread in Frieden ruhen lassen.
H. H. schrieb: > Paredros schrieb: >> Soll man beim Antworten auf einen aktuellen Thread (die letzten >> Antworten sind alle wenige Stunden alt), den kompletten Thread >> anaylsieren? > > Ja. Nein, braucht man nicht. Denn die letzte gestellte Frage in dem Faden ist nur wenige Tage alt.
Bitte melde dich an um einen Beitrag zu schreiben. Anmeldung ist kostenlos und dauert nur eine Minute.
Bestehender Account
Schon ein Account bei Google/GoogleMail? Keine Anmeldung erforderlich!
Mit Google-Account einloggen
Mit Google-Account einloggen
Noch kein Account? Hier anmelden.


