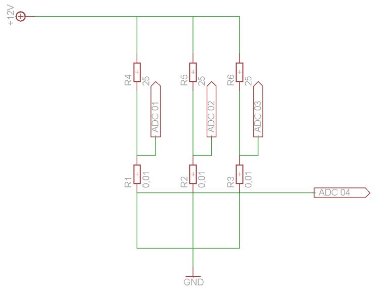
Hallo, ich möchte den Strom messen, der durch einen PC-Lüfter fließt. Dafür habe ich folgenden Widerstand ausgesucht: Hersteller: OHMITE Herst.Bez.: LVK12R010DER Im Anhang ( das ist meine erste Eaglezeichnung ) habe ich mal grob die Schaltung gezeichnet. Der Widerstand hat jeweils ein V = sensing terminal I = current terminal Der Stromausgang des Widerstandes wird mit den anderen 2 mit Masse verbunden, nur ich bin mir gerade nicht ganz sicher, ob ich einfach jeweils ein Sensing Anschluss der 3 Widerstände miteinander verbinden kann, um die genaue Spannung nach dem Widerstand zu messen. Oder würdet ihr es für unnötig halten, da die Messwiderstände ja eh mit Masse verbunden sind und würdet einfach mit 0V nach dem Messwiderstand rechnen ? Tobias
Tobias Schmidt schrieb: > ich möchte den Strom messen, der durch einen PC-Lüfter fließt. > Dafür habe ich folgenden Widerstand ausgesucht: > > Hersteller: OHMITE > Herst.Bez.: LVK12R010DER Ein 0,01 Ohm Vierpolshunt für ca. 100mA? Das ist wohl die dollste Übertreibung seit langem.
Wofür den Strom messen? Habt ihr denn sonst nix zutun? Stromaufnahme könnte außerdem auf dem Lüfter angegeben sein.
nunja mein lüfter verlangt unter volllast 400mA und ich habe 2-3 davon an einem Kanal hängen. Das war der erst beste den ich gefunden habe, und nunja 0,60 Euro ist nicht die Welt.
Nimm einen 0,1 Ω = 100 mΩ Widerstand. Billiger, überall zu beschaffen und absolut ausreichend.
> Herst.Bez.: LVK12R010DER Klingt nach 0R01 0.5% > nunja mein lüfter verlangt unter volllast 400mA ..das macht dann 4mV Spannungsabfall. So aus reiner Neugierde: Schon überlegt wie Du die zuverlässig in den ADC bekommst? 0.5% erscheint mir da auch leichter Overkill :-) Ich würd da eher mal bei 1R 1%-2% zu spielen anfagen.. Nix für ungut
ok dann suche ich mir einen neuen Shunt... aber die Frage bleibt, soll ich nach dem shunt mit 0V rechnen oder dort auch nochmal die Spannung messen ?
Tobias Schmidt schrieb: > nunja mein lüfter verlangt unter volllast 400mA und ich habe 2-3 davon > an einem Kanal hängen. Sturm im PC-Gehäuse?
Tobias Schmidt schrieb: > ok dann suche ich mir einen neuen Shunt... aber die Frage bleibt, soll > ich nach dem shunt mit 0V rechnen oder dort auch nochmal die Spannung > messen? Was genau willst du? Weißt du überhaupts wie man mit einem Shunt eine Strommessung realisiert? Ist dir das Prinzip dahinter klar? Viel mehr Gedanken würde ich mir über meine ADC machen! Hast du mal ausgerechnet was für eine Spannung du aus dem Shunt bekommst? Ist dein AD-Wandler gut genug um das nach deinen Wünschen aufzulösen bzw. in welchem Spannungsbereich kommt er zurecht? Hast du schonmal mit OP-Amps gearbeitet?
Das ist mein erstes Projekt mit Shunts, aber das Prinzip dahinter habe ich so verstanden, dass die Spannung an dem Shunt gemessen wird und mit dem Widerstandswert kann ich den Strom berechnen. Ja mit OP-Amps habe ich Erfahrungen, hatte auch vor die Spannung ,die von dem Shunt kommt, zu verstärken.
Ein halbwegs brauchbares Meßgerät wäre angebrachter. Was heisst 2-3 davon? Ich denke da trollt sich was zusammen.
kunz schrieb: > Wofür den Strom messen? Habt ihr denn sonst nix zutun? Stromaufnahme > > könnte außerdem auf dem Lüfter angegeben sein. Sehr sinnvolles Kommentar. Beantwortet seine Frage in keinster Weiße. Leute die sowas posten sind mir immer die Liebsten. Wenn was am Lüfter steht, dann auch nur die maximale Stromaufnahme. Falls es ein Lüfter mit Drehzahlregelung ist, bräuchte er Momentanwerte. Was macht er dann mit der tollen Angabe die auf dem Lüfter steht? Wieso das Ganze mit ADC? Geht es dir rein um eine 0815 Strommessung oder brauchst du die erhaltenen Daten um sie auf einem µC weiterverarbeiten zu können um dann den Lüfter vielleicht zu steuern?
ich möchte den Strom messen, mit einem µC die daten verarbeiten und dann über ein Display ausgeben. Die einzige Möglichkeit die ich momentan kenne ist den Strom mithilfe eines Shunts zu messen, gibt es eine bessere ? Ich denke ich nehme einen Shunt mit 0,1 Ohm , dann würden bei 0,4A 40mV abfallen und die kann ich dann mit einem ADC messen. Die Lüfter werden auch geregelt, im niedrigsten Fall läuft der Lüfter mit 40% also ca 0,2A und somit würden dann 20mV am Shunt abfallen.
Tobias Schmidt schrieb: > ..., dann würden bei 0,4A 40mV > abfallen und die kann ich dann mit einem ADC messen Und genau da wird es dann interessant. An was für einen hast du denn da gedacht? Ein ADC kann i.A. erstmal sowas wie 0..URef, wobei URef sich im Bereich weniger V bewegt.
Tobias Schmidt schrieb: > ich möchte den Strom messen, mit einem µC die daten verarbeiten und dann > über ein Display ausgeben. Lass das Messen einfach weg, ändert am Sinn nichts.
Wenn Deine Lüfter mit PWM angesteuert werden, sind Deine Messwerte auch eher zufällig, je nachdem wann der Strom gemessen wird (Puls/Pause). gk
Bitte melde dich an um einen Beitrag zu schreiben. Anmeldung ist kostenlos und dauert nur eine Minute.
Bestehender Account
Schon ein Account bei Google/GoogleMail? Keine Anmeldung erforderlich!
Mit Google-Account einloggen
Mit Google-Account einloggen
Noch kein Account? Hier anmelden.
