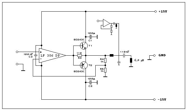
Hallo, ich möchte folgende zwei Signale addieren: 1. Signal des Gegentaktverstärkers: (ca.) 25Vss, 2-3 Ass, ~200 kHz 2. Signal aus VCO verstärkt, 500-800 kHz (FSK moduliert) Wie mache ich das am Besten? Normalerweise könnte man ja OP-Addierer einsetzen, aber es fließt dort schon viel Strom, oder geht das trotzdem?
Hi, moi, > ...ich möchte folgende zwei Signale addieren: > 1. Signal des Gegentaktverstärkers: (ca.) 25Vss, 2-3 Ass, ~200 kHz > 2. Signal aus VCO verstärkt, 500-800 kHz (FSK moduliert) > > Wie mache ich das am Besten? Normalerweise könnte man ja OP-Addierer > einsetzen, aber es fließt dort schon viel Strom, oder geht das trotzdem? Eine Weiche wäre die klassische Lösung. Wie in der Hifi-Box, aber nicht zur Aufteilung der Leistung auf Hoch- und Tieftöner, sondern zur Zusammenfügung. Und klar für höhere Frequenzen. Wäre Deine Verstärkerschaltung (OP links, LF356 + Endstufe), breitbandig genug, ginge auch ein Summierer am negativen Eingang. (Am positiven ginge es weniger gut, weil Rückflüsse in die Quellen.) Andernfalls brauchst Du eine passive Weiche, bestehend aus einem Hoch- und einem Tiefpass aus L und C. Ciao Wolfgang Horn
moi schrieb: > 1. Signal des Gegentaktverstärkers: (ca.) 25Vss, 2-3 Ass, ~200 kHz Das mit einen LF356 und BD243 und BD244 als Endstufe? Sehr sportlich das ganze. Das sind immerhin 75Wss Ich bezweifel ehrlich gesagt, das es selbst im NF Bereich funktioniert. Der LF356 liefert zu wenig Strom. Ansonsten könnte man sowas eventuell mit einen Richtkoppler versuchen, der aber in dem Frequenzbereich schon etwas sperrig wird. Ralph Berres
> Eine Weiche wäre die klassische Lösung. Wie in der Hifi-Box, aber nicht > zur Aufteilung der Leistung auf Hoch- und Tieftöner, sondern zur > Zusammenfügung. Und klar für höhere Frequenzen. Mal blöd gefragt: Könnte man dafür nicht einen kleinen Übertrager nehmen, der auf der linken Seite zwei Wicklungen, rechts eine Wicklung besitzt? Dann läße sich einmal HF, einmal PSK einspeißen und rechts das gemeinsame Signal abnehmen. Oder liege ich hier falsch?
OK habe ich das so richtig verstanden? Ne der OP geht keinesfalls, hatte das testweise mal so aufgebaut und mit weniger Leistung betrieben. Bin noch nicht fündig geworden, was viel Ausgangsleistung bei gleichzeitig hoher Frequenz betrifft.
Bitte melde dich an um einen Beitrag zu schreiben. Anmeldung ist kostenlos und dauert nur eine Minute.
Bestehender Account
Schon ein Account bei Google/GoogleMail? Keine Anmeldung erforderlich!
Mit Google-Account einloggen
Mit Google-Account einloggen
Noch kein Account? Hier anmelden.

