Hallo Zusammen. Ich habe eine Halbbrücke wie auf dem angehängten Schalplan auf einer Lochrasterpaltine zu Testzwecken aufgebaut. Mit einschrenkungen funktioniert das ganze auch. Die Highside Mosfets werden mit der Bootstrapschaltung gut angesteuert. Funktioniert wunderbar. Die Lowside Mosfets schalten bei einer Versorgungsspannung von 10V des ir2113 auch gut. Wenn ich mit der Versorgungsspannung aber auf 11V und darüber gehe, werden die Lowsidemosfets nicht ganz ausgeschaltet. Am Oszi ist deutlich zu sehn, das "aus" für den Mosfet dann bei 5V ist und ein bei 11 oder mehr Volt. Somit ist er immer eingeschaltet und wenn der Highside Mosfet eingeschaltet wird freut sich der Strombegrenzer. Habt ihr eine Idee woran das liegen könnte? Ich hatte Gatevorwiderstände drin. Ohne Erfolg. Danke für eure Hilfe
Am besten ist, wenn du die Oszi Bilder auch anhängen könntest. Kannst ja auch mal die Vcc, Vb und Vdd oszillographieren sowie deine Gatewiderstände beziffern. Ich denke das würde für eine evtl. Lösung ein guter Ansatz sein. gruß~
Hallo. Danke für deine Antwort. In dem 1 Bild funktioniert alles wunderbar. Oben Highside Gate Unten Lowside Gate. Ohne Gatevorwiderstand. Habe schon bis 20 Ohm ein paar durchgetestet aber ohne große Veränderung bzw besserung. In dem 2 Bild mit 11 V Vcc. Hier sieht man unten lowside schwanken. 0V und 11V und zwischendrin irgendetwas undefiniertes. Keine Ahnung woher das kommt. Vdd beträgt 3,3 V sowie die Logikeingänge 3,3V vom uC. Danke für deine Hilfe. Wenn ihr noch mehr Infos braucht, einfach beschied geben
Jetzt haben die Bilder schon 20 Downloads. Hat den Keiner eine Idee oder einen Tip?
Hallo, es scheint so zu sein dass immer wenn das Highside-Gate HO auf high geht auch dein COM-Eingang gegenüber Ground angehoben wird. meine Idee ist: Überprüfe deinen Schaltungsaufbau nochmals ganz genau ob er der obigen Schaltung entspricht, insbesondere ob der COM-Eingang direkt mit Ground verbunden ist und VS mit nichts anderem als dem Kondensator und Drain/Source der beiden FETs verbunden ist. Gruss Stefan
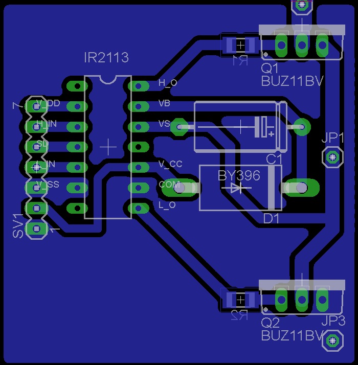
Hallo nochmal Also ich habe den Schaltplan noch einmal durchgeschaut. Keine Auffälligkeiten. Habe auch GND mit kupfer verstärkt. Ohne erfolg. Ich habe jetzt ein layout gemacht. Wenn ihr meint das das so funktionieren könnte, würde ich es morgen ätzen und dann noch einmal testen. Bis jetzt war das ganze nur auf einer Lochrasterplatine aufgebaut
Hallo, mal eine blöde Frage: wo ist bei denem Layout Pin 1 des IR2113 ??? oder wo gehört die Kerbe hin Stefan
Nachtrag das stimmt nicht mit dem Datenblatt das ich zur Verfügung hab überein http://www.irf.com/product-info/datasheets/data/ir2110.pdf Stefan
Ich denke ich muss dich mit der Nase drauf stupsen siehe "Lead Assignments" seite 5 des Datenblatts da ist LO = Pin 1, COM = Pin 2 und so weiter ....
Ja das ist ein Fehler im Layout. Ich habe das Bauteil selbst gemacht und ie Kerbe verdreht. Änder ich noch. Aber das ist nicht der Fehler. Also bei meinem jetzigen Aufbau, sonst würde nämlich garnichts funktionieren. Aber danke für den Hinweis. Kerbe wird umgedreht. Sonst noch was falsch?
Ich vermisse die Eingangssignale auf den Oszi-Plots, Blockkondensatoren an den Versorgungspins und zweifle an der Tauglichkeit von C1/D1.
Die Diode die eingezeichnet is, ist nicht die auf dem Layout. Es ist nur das gleiche Package. Die Diode ist eine SF 38G. trr sollte laut IR Auslegungsblatt für Bootstrap passen. Condensator is ein Elko 1 uF. Was stimmt an dem nicht? Hier hat IR keine besonderen spezifikationen angegeben und es funktioniert soweit auch. Blockkondensatoren machen sich wohl ganz gut. Werd ich auch noch ändern. 100 nF direkt ans Bauteil. Was meinst du mit Oszi-Plots? Bilder von den Eingangssignalen? Kann ich dir heute Nachmittag schicken. Da is aber nix besonderes zu sehen. Nur 3,3v high und 0V low. Danke für die Tips
Dieter Berth schrieb: > Condensator is ein Elko 1 uF. Was stimmt an dem nicht? Hoher ESR. Spendiere parallel noch ein bisschen Keramik. 1u wird vermutlich auch übertrieben sein. Wie lange willst du denn am Stück durchschalten können? Dieter Berth schrieb: > Was meinst du mit Oszi-Plots? Bilder von den Eingangssignalen? Ein Kanal am Eingang, der andere am zugehörigen Ausgang. Also die zeitliche Korrelation zwischen Ein- und Ausgängen.
OK. Bilder kommen heute Nachmittag bzw. Abend. Meinst du das das dann so funktionieren könnte?
Ja. Da ist ein Widerstandsdraht dran. Habe das ganze mit bis zu 2 A belastet. Mehr wollte ich nicht, da auf der Lochraster nur dünne Drähte drauf sind
Dieter Berth schrieb: > Blockkondensatoren machen sich wohl ganz gut. Werd ich auch noch ändern. > 100 nF direkt ans Bauteil. Die machen sich nicht nur gut, die müssen zwingend sein: VS-VB 100nF Ker COM-VCC 100nF Ker und 10uF VSS-VDD 100nF Ker und 10uF
So jetzt hier das update. Oszibilder kommen später. Kann das so funktionieren?
Wie sieht die Zuleitung zu VCC (bei JP2 - JP3) aus? Also über den beiden Fets sollte es sicher auch 100nF und ein paar uF haben. Von Q1_Drain nach Q2_Source auf direktem Weg. Die Leitungen vom IR2113 zu den Fets sollten immer möglichst kurz und kleinräumig sein. Generell müssen die (100nF) CX-Kondensatoren immer möglichst nahe an den Pins sein, und nicht irgendwo, sonst nützen sie nichts. Der C2 von VS-VB muss viel weiter nach links, näher an die beiden Pins. (100nF - 1uF als Keramik, wäre besser als der grosse Elko C1) Der C3 von COM-VCC ist zu weit vom Pin 2 weg (etwas nach unten rücken, und untere GND-Fläche nehmen.) Die Elkos sind in einer etwas grossen Bauform gewählt – und dadurch ergibt sich leider auch lange und nicht optimale Zuleitungen. Aber wie sieht es mit der Totzeit-Verzögerung aus? Wie lange ist sie von Lowside EIN zu Highside EIN ? (und umgekehrt?)
Ferndiagnose ist immer und für jeden schwer. Verstehe ich das richtig, das an JP2 dann auch 11V liegen oder ein anderer Pegel, wenn ja welcher. Die zweite Frage, die Pegel an den Gates, beide gegen Masse (nehme ich an, aber Glauben und Wissen) gemessen. Gruß Heinz
Sooo. Erst einmal vielen dank für die vielen Tips und die super Hilfe. Habe das Layout wie oben geätzt. Zuerst hats wieder nicht funktioniert. Jetzt kenn ich auch endlich den Grund. :) Die Lowside Mosfets waren kaputt. Ich hatte den 3 mal getauscht. Und es waren alle kaputt oder haben nicht richtig geschaltet. Habe die Mosfets dann getestet und liesen sich auch im ausgebauten Zustand nicht schalten. Wie auch immer. Neuer Mosfet und schon funktionierts. Jetzt werd ich mal das ganze für drei Phasen aufbauen. Würdet ihr an den Eingängen Optokoppler verwenden oder langt da ein 100k Eingangswiederstand? Würdet ihr auf der Highside anstatt Bootstrap einen DCDC Wandler verwenden? Danke an Alle
@ Dieter Berth (barth) >Jetzt werd ich mal das ganze für drei Phasen aufbauen. Für 400V~? >Würdet ihr an den Eingängen Optokoppler verwenden oder langt da ein 100k >Eingangswiederstand? ??? 100k Sind schon mal GANZ schlecht, denn damit wird der EIngang auch sehr empfindlich gegen Störungen. Optokoppler sind bei Netzbetrieb meist sinnvoll, wenn die Steuerung nicht auf NEtzpotential liegen soll/kann. Aber auch hier sollte man wissen was man tut und nicht einfach einen 0815 Typen einsetzen. >Würdet ihr auf der Highside anstatt Bootstrap einen DCDC Wandler >verwenden? Nur dann, wenn man 100% Einschaltdauer braucht. MFG Falk
Dieter Berth schrieb: > Die Lowside Mosfets waren kaputt. Ich hatte den 3 mal getauscht. > Und es waren alle kaputt oder haben nicht richtig geschaltet. > Habe die Mosfets dann getestet und liesen sich auch im ausgebauten > Zustand nicht schalten. Hast du da eventuell noch ein ESD-Problem?
Dieter Berth schrieb: > Jetzt werd ich mal das ganze für drei Phasen aufbauen. > Würdet ihr an den Eingängen Optokoppler verwenden oder langt da ein 100k > Eingangswiederstand? Kommt drauf an ob eine galvanische Trennung nötig ist oder nicht. 100k auf keinen Fall. Noch ein paar weitere Empfehlungen/Anregungen: - http://www.lothar-miller.de/s9y/categories/14-Entkopplung berücksichtigen - Strompfade möglichst kurz halten (z.B. IR2113.L_O -> R2 -> Q2.G -> Q2.S -> IR2113.VS, dasselbe beim High-Side-BUZ und beim Bootstrap-Pfad, Rückstrompfad auch einbeziehen) - auf Elkos eher verzichten und stattdessen auf Keramik setzen, zumindest aber mehr als 100n vorsehen - in den Polygon-Einstellungen "Orphans" deaktivieren
Und, je nach Vorhaben: Zwei schnelle Dioden über die FETs, und direkt(!!!!111einself) daneben einen Kondensator zwischen Versorgungsspannung und Masse der FET. Hintergrund, den ich auch vor kurzem wieder einmal bitter erlebt habe: Du kannst dir nicht vorstellen, wie schnell selbst so ein Dinosaurier (BUZ11) schaltet. Ich habe in meinem Aufbau keinerlei gewollte Induktivität (Spulen, Motoren) gehabt, sondern lediglich einen Lastwiderstand mit wenig Induktivität. Allein die Zuleitungen zu diesem Widerstand (30..40cm, Laborklemmen und -leitunen) waren ausreichend, um bei 4A an 20V beim Abschalten gut nochmal soviel an Spannungsspitze zu produzieren.
Anna Log schrieb: > Schaltet ein BUZ11 ueberhaupt bei 3.3V Lowwside schon sicher durch ? Man weiß es nicht. Auf jeden Fall wird er nicht den Maximalstrom leiten können (Fig. 7 im Datenblatt). Du solltest Vgs erhöhen oder dir einen anderen MOSFET suchen.
Ja der Beitrag ist schon älter als 6 Monate... Möchte nur mal anmerken, dass der vorletzte Beitrag nix zur Sache beiträgt und nur die Leute verwirrt, die mit dem IR2110/2113 arbeiten und auf diesen Beitrag stossen. Der Lowside FET wird mit dem VCC Portential angesteuert und NICHT mit der Logik-Supply VDD. Aus dem Designtip "dt97-3" bspw.: "Use a second low-ESR capacitor from Vcc to COM. As this capacitor supports both the low-side output buffer and bootstrap recharge, we recommend a value at least ten times higher than Cb." gruss
Bitte melde dich an um einen Beitrag zu schreiben. Anmeldung ist kostenlos und dauert nur eine Minute.
Bestehender Account
Schon ein Account bei Google/GoogleMail? Keine Anmeldung erforderlich!
Mit Google-Account einloggen
Mit Google-Account einloggen
Noch kein Account? Hier anmelden.






