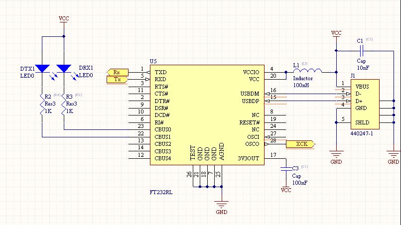
Hi, hat jemand den FT232RL schon mal benutzt? Ich habe den jetzt mit Hilfe des Datenblatts so angeschlossen wie im Bild zu sehen. Kann ich den OSCO Pin so wie beschaltet mit dem XCK Eingang von meinem Atmel verbinden, um eine synchrone UART Verbindung zu realisieren? Oder ist der Clock der da raus kommt der falsche für synchron? Bei OSCO kommen ja 12MHz raus, ist das der richtige Takt für synchrones UART? Hab ich irgendwelche Pins vergessen anzuschließen oder falsch angeschlossen?
Altium Designer verwenden und solche Fragen stellen passt irgendwie nicht oO Egal, jedenfalls ist die UART-Schnittstelle eine asynchrone Schnittstelle, ist also der falsche Ansatz, beide ICs mit der gleichen Taktquelle versorgen zu wollen. Und ein Blick ins Datenblatt deines Controllers verrät dir, dass 12MHz keine Baudratenfrequenz ist - zumindest keine, die eine exakte Baudrate mit 0% Abweichung erlauben würde... Ralf
Deine Schaltung scheint zu stimmen. Zu Clockausgang: wie gesagt ist UART asynchron, das heisst dass der Clock aus dem Datensignal wieder herausgewonnen werden kann, du brauchst also keine zusätzliche Clockleitung. Den Clockausgang des FTDI kannst du jedoch als Quarzersatz beim AVR verwenden. Wichtig ist aber dass die Leitung so kurz wie möglich ist und möglichst nicht durch Durchkontaktierungen geht, 12MHz sind nicht mehr ohne. Gleiches gilt für die USB-Leitungen.
Ich würde ganz schnell mal Abblockkondensatoren an VCC und VCCIO anbauen. Siehe Datenblatt. >Wichtig ist aber dass die Leitung so kurz wie möglich ist und >möglichst nicht durch Durchkontaktierungen geht, 12MHz sind nicht mehr >ohne. Da frag ich mich ja wie mehrere 100MHz schnelle Signale zu einem FPGA im BGA Gehäuse kommen. Das geht nur über VIAs.
>asynchron, das heisst dass der Clock aus dem Datensignal wieder >herausgewonnen werden kann so ein Käse. asynchron ist nicht automatisch manchester codierung
@ich Manchester ist einfach die einfachste Art den Clock zurückzugewinnen da du ihn direkt hast. Asynchron heisst, dass du den Clock auf der Empängerseite selbst generieren musst und dann mit dem Signal auf dem Bus synchronisieren. Darum verwendet man auch Start und Stopbits. Indirekt hast du den Clock so auch selber ohne zusätzliche Cockleitung.
UART ist nur asynchron stimmt. Aber der ATMega hat ja USART eingebaut. Wobei es einen synchronous slave mode gibt, bei dem der Takt über den XCK Pin extern angeschlossen wird? Den wollte ich benutzen, weil dabei immerhin ein Faktor 8 in der Baudrate in Bezug auf den normal operation mode. Ist die Configuration von oben, dazu geeignet die Schnittstelle synchron zu betreiben? D.h. der Takt vom FT232 wird im ATMega benutzt um die Schnittstelle zu takten?
dieter kuhn schrieb: > UART ist nur asynchron stimmt. Aber der ATMega hat ja USART eingebaut. > Wobei es einen synchronous slave mode gibt, bei dem der Takt über den > XCK Pin extern angeschlossen wird? Den wollte ich benutzen, weil dabei > immerhin ein Faktor 8 in der Baudrate in Bezug auf den normal operation > mode. Nein, afair muss der Takt an XCK < 1/4 fosc sein d.h. weniger als Faktor zwei > Ist die Configuration von oben, dazu geeignet die Schnittstelle synchron > zu betreiben? D.h. der Takt vom FT232 wird im ATMega benutzt um die > Schnittstelle zu takten? Man kann, siehe Datenblatt, u.a. auch an den CBUSx Pins 6, 12, 24 und 48 MHz ausgeben lassen.
Am FT232RL ist #Reset floating, RX und TX haben keine Pulldowns. Sonst ist +5V USB meiner Meinung nach nicht ausreichend geblockt und gefiltert. Wenn USB auch den Rest der Schaltung speisst ist der USB Power Down Modus nicht implementiert ... Ne getestete Beispielschaltung in Altium gibts hier : http://home.arcor.de/markus.horbach/dateien/Atmega325_Extender_20111005.zip Im Datenblatt vom FT232RL sind übrigens alle Beispielschaltungen enthalten. Clock von USB für den ATmega würde ich übrigens auch nicht nehmen, ein UART Quarz macht das Leben leichter. Steht im ATmega Datenblatt als Tabelle was da gut passt. Gruß, dasrotemopped.
Bitte melde dich an um einen Beitrag zu schreiben. Anmeldung ist kostenlos und dauert nur eine Minute.
Bestehender Account
Schon ein Account bei Google/GoogleMail? Keine Anmeldung erforderlich!
Mit Google-Account einloggen
Mit Google-Account einloggen
Noch kein Account? Hier anmelden.
