Nabend zusammen, ich bräuchte mal eine Bauteilempfehlung eines Optokoppler. Möchte die Rx/Tx Leitung des FT232RL galvanisch trennen, das zumindest schonmal die gefahr für den USB am PC etwas entschärfter ist, gegen Fehler im Board. Danke schonmal. MFG Stephan
Optokoppler ist nicht so toll (langsam, nicht notwendigerweise die richtigen Pegel). Such mal was Reichelt und Conrad an Optokopplern mit digitalem Backend anbieten.
tststs schrieb: > Optokoppler ist nicht so toll (langsam, nicht notwendigerweise die > richtigen Pegel). Such mal was Reichelt und Conrad an Optokopplern mit > digitalem Backend anbieten. Hättest Du da nicht direkt eine Empfehlung eines Bauteils? Es muss nicht zwangsläufig bei Reichelt, Conrad zu finden sein. Gute Bauteile finden sich immer bei Mouser wieder, wo ich dann gerne auch mal einer Sammelbestellung beisteuer :) MFG Stephan
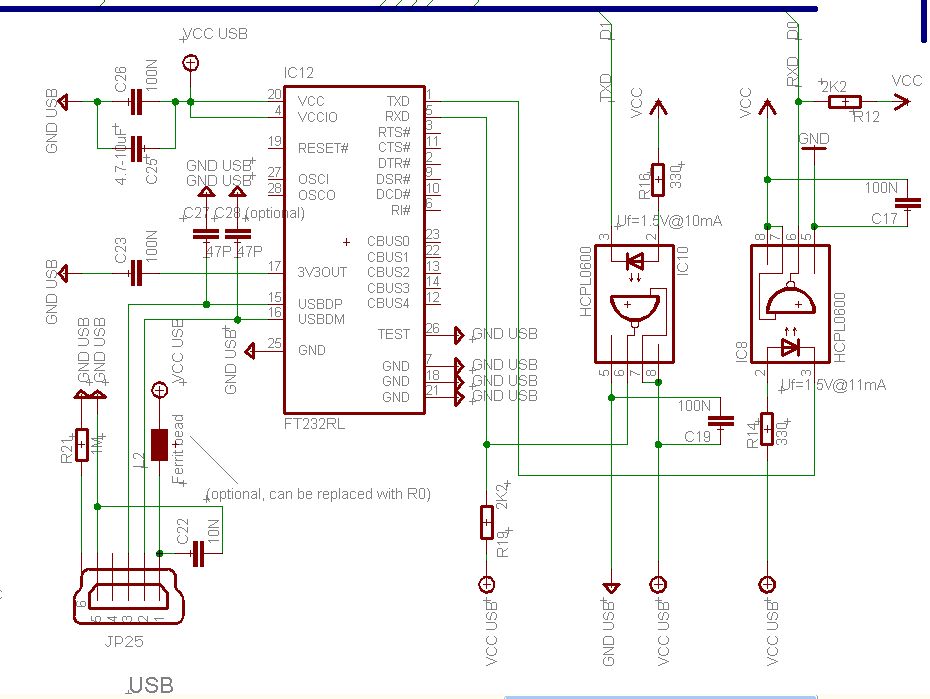
Ich habe bisher zwei HCPL-0600 or HCPL-0601 genommmen - für 115000 Baud. Achtung, man muss im Konfigurationsprogramm für den USB-Chip die I/O auf High-Power stellen, damit die LEDs im Optokoppler genug Strom bekommen. Beim nächsten mal werde ich ein ADUM1201 ausprobieren (50 Cent billiger, nur ein IC).
Bitte melde dich an um einen Beitrag zu schreiben. Anmeldung ist kostenlos und dauert nur eine Minute.
Bestehender Account
Schon ein Account bei Google/GoogleMail? Keine Anmeldung erforderlich!
Mit Google-Account einloggen
Mit Google-Account einloggen
Noch kein Account? Hier anmelden.
