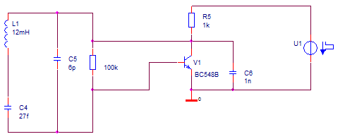
Hallo, kann mir jemand erklären wie diese Schaltung genau funktioniert? Und warum sie zum schwingen beginnt? Ich weis zwar wie ein Schwingkreis arbeitet und das ich diese Schaltung zum Zeitpunkt des Einschaltens betrachten muss, komme aber nicht drauf wie sie genau funktioniert. Vielen Dank im voraus Mit freundlichen Grüßen Beni
Was sind denn das für abstruse LC-Werte? 12mH und 27femtoFarad???
Es geht um einen Quarzoszillator in Pierce-Schaltung. http://homepage.internet.lu/animations/portland/electronic/crystal/crystal.htm Die "Bibel": http://www.qsl.net/dk1ag/Kap6.pdf Leicht abgewandelt: http://www.spicelab.de/pierce.htm
Vermutlich für eine Güte von 444 E 9. Bei ca 8,5 MHz ist die Bandbreite etwa 20 µHz. Klasse!! :-)) Gruss Robert
Da muss der Fragesteller halt noch 100Ohm zwischen Spule(12m) und C(27f) schalten. Dann passt das schon.
Georg A. schrieb: > Was sind denn das für abstruse LC-Werte? 12mH und 27femtoFarad??? Sieht nach einem Quarz-Ersatzschaltbild aus.
Was macht denn der 1nF-Kondensator C6 über dem Ausgang? Schwingt das so wirklich noch, oder sollte der eigentlich die Betriebsspannung abblocken? Oder ist das der Auskoppelkondensator?
Hallo, Zuerst einmal Danke für die vielen Antworten. Wie schon erkannt wurde, handelt es sich hierbei um ein Quarz-Ersatzschaltbild. Leider weiß ich immer noch nicht wie genau diese Schaltung arbeitet. Könnte mir das jemand kurz erklären? Vielen Dank Mit freundlichen Grüßen
Beni schrieb: > Hallo, > > Zuerst einmal Danke für die vielen Antworten. > > Wie schon erkannt wurde, handelt es sich hierbei um ein > Quarz-Ersatzschaltbild. Die Schaltung habe ich von dieser Seite. http://www.b-kainka.de/bastel118.htm Diese habe ich leicht abgewandelt und anstelle eines Quarzes eine Ersatzschaltung verwendet. Wenn ich die Schaltung mit Pspice simuliere, entsteht eine Schwingung. > > Leider weiß ich immer noch nicht wie genau diese Schaltung arbeitet. > Könnte mir das jemand kurz erklären? > > Vielen Dank > > Mit freundlichen Grüßen
@Christoph Kessler Der Transistor dreht um 180°, aber der Quarz alleine nicht. Erst wenn der Quarz, ähnlich wie bei einem Pi-Filter, mit 2 Kapazitäten gegen GND verschaltet wird, können die anderen 180° bewirkt werden. Der zweite Kondensator wird durch die BE-Kapazität des Transistors gebildet.
Bitte melde dich an um einen Beitrag zu schreiben. Anmeldung ist kostenlos und dauert nur eine Minute.
Bestehender Account
Schon ein Account bei Google/GoogleMail? Keine Anmeldung erforderlich!
Mit Google-Account einloggen
Mit Google-Account einloggen
Noch kein Account? Hier anmelden.

