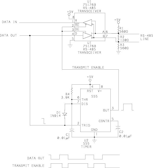
Hi Leute! Bin gerade dabei, einen RS485 zu UART(3V3) Konverter zu bauen. Hierzu verwende ich den SN65HVD12 ( http://www.ti.com/lit/ds/symlink/sn65hvd12.pdf ). Der IC hat zur Richtungsumschaltung einen /WE bzw. DE pin. Jetzt habe ich gelesen, dass dieser mit einem Monoflip (wie zB. hier http://www.lvr.com/rs-485_circuits.htm) angesteuert werden muss (Schaltplan siehe Anhang). Warum muss der Puls verlängert werden? Man könnte ja auch einfach das invertierte TX Signal verwenden (???). Und wie schaut es mit dem Anschluss aus? Müssen die 2x 560Ohm Richtung Versorgung sowie die 120Ohm parallel zu A und B wirklich sein, oder reicht nicht ein mal 100Ohm parallel zu A und B? Vielen Dank! Lg, Udo
Udo schrieb: > Und wie schaut es mit dem Anschluss aus? Müssen die 2x 560Ohm Richtung > Versorgung sowie die 120Ohm parallel zu A und B wirklich sein, oder > reicht nicht ein mal 100Ohm parallel zu A und B? Nein, denn dann wäre der Pegel undefinierte, wenn die Leitung offen ist?
> Jetzt habe ich gelesen, dass dieser mit einem Monoflip (wie zB. hier > http://www.lvr.com/rs-485_circuits.htm) angesteuert werden muss Muss? Es ist eigentlich sinnvoller wenn es der Microcontroller steuert von dem TX/RX kommt. Monoflop ist eher so eine Art Bastelloesung die nicht immer zuverlaessig funktionieren wird. > Warum muss der Puls verlängert werden? Man könnte ja auch einfach das > invertierte TX Signal verwenden (???). Noe. Denk da nochmal drueber nach. Du willst doch die Lese/Schreibrichtung nicht bei jedem Bit umschalten. > oder reicht nicht ein mal 100Ohm parallel zu A und B? Wuerde grundsaetzlich reichen. Aber die beiden anderen Widerstaende sorgen dafuer das ein offener Eingang einen definierten Pegel hat und nicht deinen Controller mit Muell absaufen laesst. Aber 560 Ohm kommen mir etwas klein vor. Olaf
Hallo Olaf, >> Jetzt habe ich gelesen, dass dieser mit einem Monoflip (wie zB. hier >> http://www.lvr.com/rs-485_circuits.htm) angesteuert werden muss > > Muss? Es ist eigentlich sinnvoller wenn es der Microcontroller steuert > von dem TX/RX kommt. Monoflop ist eher so eine Art Bastelloesung die > nicht immer zuverlaessig funktionieren wird. Die Bits /WE und DE beim Senden dauerhaft auf 0 zu setzen wäre natürlich schöner, habe jedoch leider keine zusätzliche Leitungen zu Verfügung. Wie macht man das ohne? Die kurze "Bitverlängerung" durch das Monoflop verstehe ich nicht. Dadurch wird erreicht, dass der Ausgang noch auf Vdd umgeladen wird, bevor er getrennt wird. Macht dies den Unteschied? >> Warum muss der Puls verlängert werden? Man könnte ja auch einfach das >> invertierte TX Signal verwenden (???). > > Noe. Denk da nochmal drueber nach. Du willst doch die > Lese/Schreibrichtung nicht bei jedem Bit umschalten. Wenn der Empfänger am Eingang einen Pull-Up hat, wär das doch kein Problem oder? Dann würde bei Senden einer logischen "1" (0V) der Ausgang des RS485 Treibers aktiviert und auf 0V gezogen. bei Anliegen einer "0" (Vdd) würde der Treiber deaktiviert und der Empfänger erhält die "1" vom Pull-Up. Irgendwie bin ich von so einem Pull-Up ausgegangen. Fehlannahme? >> oder reicht nicht ein mal 100Ohm parallel zu A und B? > > Wuerde grundsaetzlich reichen. Aber die beiden anderen Widerstaende > sorgen dafuer das ein offener Eingang einen definierten Pegel hat und > nicht deinen Controller mit Muell absaufen laesst. > Aber 560 Ohm kommen mir etwas klein vor. OK Danke. Lg, Udo
Ich denke es geht darum, dass der Ausgang ohne Verzögerung schalten soll. Deshalb die Verzögerung in der Enable-Line. Der Pegel wird dann vom Pull-Up getragen. -- lg, udo
Bitte melde dich an um einen Beitrag zu schreiben. Anmeldung ist kostenlos und dauert nur eine Minute.
Bestehender Account
Schon ein Account bei Google/GoogleMail? Keine Anmeldung erforderlich!
Mit Google-Account einloggen
Mit Google-Account einloggen
Noch kein Account? Hier anmelden.
