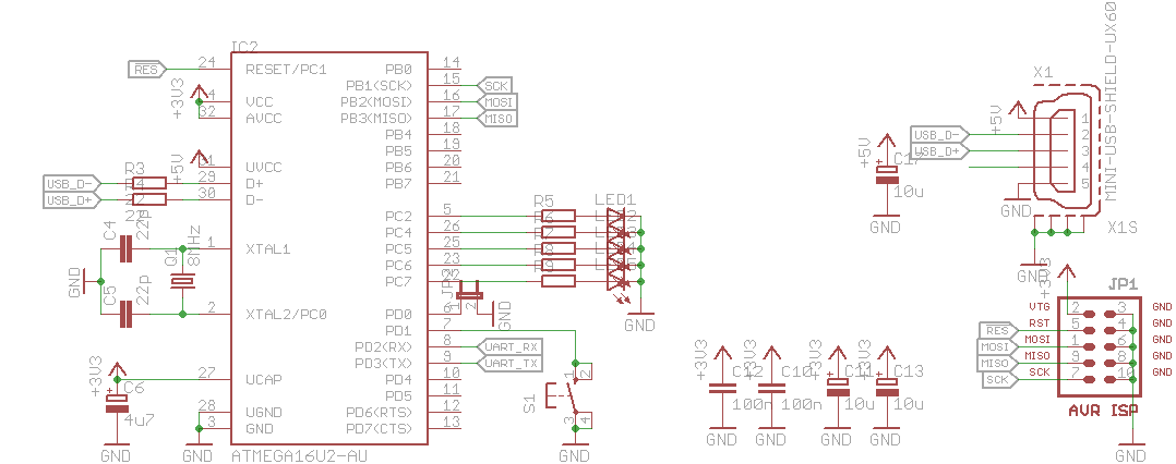
Hi, ich versuche gerade, USB auf einem Mega16U2 zum laufen zu bekommen und bleibe so ziemlich am Anfang hängen. Da ich durch Dummheit den vorinstallierten Bootloader gelöscht habe kann ich nicht sicher sagen, ob das USB-Interface wirklich korrekt angeschlossen ist. Da ich mich aber an die Vorgaben im Datenblatt gehalten habe, gehe ich davon aus, nicht allzu viel falsch gemacht zu haben. Die Hardware wird über den USB per AVR-internen 3,3V-Regler versorgt, was soweit auch funktioniert. Ein Testprogramm, das nur die LEDs blinken ließ, funktionierte soweit bei angeschlossenem USB. Um nun näher ans Ziel zu kommen, habe ich eines der Beispiele (LEDNotifier) aus der LUFA-Bibliothek auf meine Hardware angepasst und die Firmware auf den IC heruntergeladen. Fusebits sind insoweit angepasst, als dass die CKDIV8 sowie HWBE-Fuses deaktiviert sind (E: 0xFF, H: 0xD9, L: 0xDE). Leider kommt unter Windows (zwei unterschiedliche Rechner) die nicht viel sagende Meldung "USB-Gerät wurde nicht erkannt." Entdeckt jemand von euch einen Fehler in Soft- und/oder Hardware oder hat einen Tipp für einen Einsteiger in Sachen HW-USB auf den AVRs? Viele Grüße Chris
Nein. Vor einer halben Stunde hab ich es auch gemerkt. Der Lötkolben heizt gerade auf... War wohl doch etwas (zu) spät, als ich den Stromlaufplan gemacht hab.
Hi nochmal, kaum macht man es richtig, schon funktionierts. Danke für's Augenöffnen! Chris
Chris R. schrieb: > Nein. Vor einer halben Stunde hab ich es auch gemerkt. Der Lötkolben > heizt gerade auf... Ich glaub du brauchst einen neuen Lötkolben. ;-)
Kein Problem. BTW ganz nebenbei, aber eher was fürs nächste mal: PD0 ist ja der "force bootloader" Pin. Ich weiß nicht, wie das mit den Internen PullUps ist, aber mein Atmega32u4 hat dort keinen dran (weder intern noch extern) und es ist eine Sache des Zufalls, ob er beim nächsten Tasterdruck in den Bootloader fährt, oder ins Programm. Darum würde ich dort die Verwendung solch eines PullUps empfehlen.
A. K. schrieb: > Ich glaub du brauchst einen neuen Lötkolben. ;-) Zwischen dem merken, der Gesichtspalmierung und dem Einschalten des Lötkolben verging noch etwa eine halbe Stunde. Andreas Kist schrieb: > BTW ganz nebenbei, aber eher was fürs nächste mal: PD0 ist ja der "force > bootloader" Pin. Ich weiß nicht, wie das mit den Internen PullUps ist, > aber mein Atmega32u4 hat dort keinen dran (weder intern noch extern) und PD7 ist der "Bootloader-Forcer". Der Jumper war eher für mich gedacht. Zum Glück ist das ganze ein "Sprengboard", bei dem Hotfixes, rumprobieren und in die Tonne treten nicht schlimm ist. Zwei Dinge habe ich damit ja schon gelernt ;) Viele Grüße Chris
Nachdem die Hardware nun von Windows erkannt wird, tut sich ein ganz neues Feld für Probleme auf... Ich konnte den Treiber zwar installieren, allerdings meldet HTerm den Fehler "Error in OpenPort: Internal error when initializing 'COM16'". Ich konnte den Fehler unter Win7 32 und 64 rekonstruieren. Das gleiche Problem tritt auch bei dem Beispielprojekt USBtoSerial auf... Hat jemand Tipps oder gar Lösungsvorschläge? Viele Grüße Chris
Was ich schomma hatte ist, das Treiber und oder Windoof bei hohen COM-Ports Probleme hat/haben. Probiers mal mit irgendwas unter 9 als Einstellung.
Bitte melde dich an um einen Beitrag zu schreiben. Anmeldung ist kostenlos und dauert nur eine Minute.
Bestehender Account
Schon ein Account bei Google/GoogleMail? Keine Anmeldung erforderlich!
Mit Google-Account einloggen
Mit Google-Account einloggen
Noch kein Account? Hier anmelden.
