Hi @ll Evtl. kann mir ja wer helfen... Habe eine IN8 Nixie-Röhre. Nun würde ich gerne wissen welche Spannungen ich brauche und wo an welchen Kontakten ich was anlege um die einzelnen Zahlen zum Leuchten zu bringen. Eine Strombegrenzung braucht man bei den Nixies doch auch oder? schon mal danke im Vorraus grüße Matze
Die Vorwiderstände errechnen sich bei konstanter Versorgungsspannung so: R_anode = (U_Betrieb - U_Brenn) / I_nominal Bei der IN-8 sind U_Brenn 150V DC, I_nominal sind 2.5mA. Das ergibt R = 12kOhm. Als Versorgung brauchst du 180V Gleichsspannung, die du dir mit einem Stepup-Regler erzeugen kannst. Als Treiber sind die russischen K155ID1 auf Ebay zur Zeit hoch im Kurs. Gruß Jens
und was ist wenn man den Vorwiderstand weglässt und gleich mit 150V betreibt?
nix BUMM, sondern nichts. Da die Zündspannung bei 170 V liegt. Aber besser nicht ausprobieren, dafür sind die Teile inzwischen zu teuer. Viele Grüße, egberto
Es ist ja gerade das Charakteristische an einer Kaltkathodenröhre, dass Zünd- und Brennspannung sich unterscheiden. Daher dürfte nichts passieren, aber ausprobieren solltest du das nicht. Was willst du denn als Hochspannungsquelle verwenden? Wenn deren Strom regulierbar ist, setze den auf 2.5mA und dann dürfte es kein Problem geben. Gruß Jens
Danke schonmal für die ganzen Antworten! Hab noch keine Ahnung, ich hab jetzt erstmal mit dem Thema Nixie angefangen... Ich hab eigentlich noch keine Ahnung wie das ganze funktioniert :( Hab ich das jetzt richtig verstanden: Die IN8 Nixie braucht einen kurzen "Zündimpuls" von 170V ???mA und danach 150V Dauerspannung ca 2-2,5 mA
Die Anode wird über den Vorwiderstand an eine konstante Spannung von 180 Volt gelegt, die einzelnen Zifferelektroden werden über geeignete Treiber oder entsprechend spannungsfeste Trtansistoren an Masse gelegt, wenn sie leuchten sollen. Die Brennspannung stellt sich ganz von selber ein, ähnlich wie bei einer Z-Diode.
Ah ok, des is ja recht einfach. Dann brauch ich ja nur noch nen Step-up-Wandler oder was gibts noch für alternativen ausser nen Trafo?
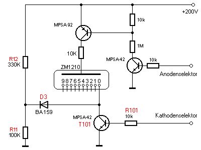
Hi, im Anhang mal ein Schaltungs-Beispiel. Bei genauerer Betrachtung fällt auf das der T101 nur noch ca. 50V zu schalten hat! Damit ist dieser auch einfach durch einen 74141 (K155ID1/KM155ID1) zu ersetzen ist. Die restlichen brauchst man nur wenn man mehrere Anzeigen multiplexen möchte. Wenn nicht, reicht wie bereits beschrieben, ein Vorwiderstand. Hier noch ein interessanter Link inkl. einer Beschreibung eines Step-up-Netzteils. http://www.jb-electronics.de/html/elektronik/nixies/index.htm mfg Manfred
Und die BA159 kannst du dann auch weglassen.. das gezeigte Schaltbild ergibt aber sowieso nur bei Multiplexbetrieb einen Sinn. Wenn du so etwas suchst (Achtung, Eigenwerbung) dann schau dir doch in der Codesammlung mal meine NIXIE Uhr an. Viele Grüße, egberto
Egberto schrieb: > Und die BA159 kannst du dann auch weglassen Jup, hat ich vergessen ist ja im 74141 schon drin :) Egberto schrieb: > das gezeigte Schaltbild > ergibt aber sowieso nur bei Multiplexbetrieb einen Sinn. Du widersprichst Dir selbst :)
Matze schrieb: > Ich seh nix :D > Wo kann soll ich schauen? Ist das dein Ernst? Der zweite Link unter der fetten Überschrift "Spannungsversorgungen": http://www.jb-electronics.de/html/elektronik/nixies/n_netzteil2.htm Manchmal glaub ich's echt nicht... :-/
Wie soll ich denn irgendwelche Links zuordnen die bei nen Beitrag von nen anderen Namen stehen :( aber danke :)
aber ich denke ich tendiere dann zu der Trafo-Trafo Methode, ist denk ich am einfachsten und man könnte noch einen DCF77 Empfänger mit reinbauen weil die Störungen dann nicht so groß sind....
Mach erst mal eins nach dem anderen; die Trafo-Trafo-Lösung finde ich nach wie vor auch ganz gut geeignet für Einsteiger. Sie ist zwar deutlich platzraubender, aber auch wesentlich weniher fehleranfällig. Da sie aber mit 230V arbeitet: Vorsicht walten lassen! Als Treiber kannst du entweder ein paar russische K155ID1 von Ebay schnappen oder aber den guten alten MPSA42 NPN-Transistor verwenden. Gruß Jens
ach ganz einfach, ich lass mir nen Trafo mit 5V DC und 180V DC Ausgang herstellen :) Hab da wen an der Hand...
Matze schrieb: > ach ganz einfach, ich lass mir nen Trafo mit 5V DC und 180V DC Ausgang > herstellen :) > Hab da wen an der Hand... Der könnte ja ein Paar Dioden mit einwickeln; dann haste nen Diodensplittrafo... Gruss Harald
Natürlich sind die Gleichrichter nicht mit in den Wicklungen... :-/ Kann man die Röhren auch mit PWM dimmen oder ist das nicht so gut für die Nixies?
PWM-Dimmen ist gängiger Standard bei Nixies, das sollte denen nichts tun, zumindest habe ich noch nichts Anderweitiges gehört. Gruß Jens
Ok, vielen Dank euch allen! Habt mir sehr geholfen! Wenn die Uhr irgendwann mal fertig ist post ich das Ergebniss
Bitte melde dich an um einen Beitrag zu schreiben. Anmeldung ist kostenlos und dauert nur eine Minute.
Bestehender Account
Schon ein Account bei Google/GoogleMail? Keine Anmeldung erforderlich!
Mit Google-Account einloggen
Mit Google-Account einloggen
Noch kein Account? Hier anmelden.
