Forum: Mikrocontroller und Digitale Elektronik IR Empfänger an Port -> anderes Signal


von Philipp Schaefer (Gast)


Angehängte Dateien:

Lesenswert?

Hallo liebes Forum,

bei vielen Problemen habt ihr mir schon weitergeholfen, doch jetzt 
stolpere ich über eines, welches für mich keinen Sinn ergibt.

Ich habe einen IR-Empfänger (ist auf einer Infrarot Empfängerplatine 
(vom großen C Art-Nr. 18 18 19), welcher ein Signal(NEC Protokoll, s. 
bild1.jpg) ausgibt, sofern man ihn nur an 5V und GND hängt; Output ans 
Oszi.


Alles toll, ABER:

Sobald ich den Outputport des Empfängers an meinen Attiny2313 an den 
Port PD2 (INT0) hänge, entsteht ein Signal wie es in Bild 2 zu finden 
ist.

Leider ist dann die Flanke für den Interrupt nicht gut genug, was eine 
Messung der Zeit zwischen den Low und High Flanken unmöglich macht.


Habe das gleiche auch mit einem TSOP1136 gemacht. Jeweils mit einem 100 
Ohm Widerstand und einem 4,7µF Elko zur Dämpfung.

In meinem Programm habe ich selbstverständlich den Port auf Eingang 
gestellt.
1
DDRD &= ~(1<<PD2);

Auch die Interrupt sind alle aktiviert (mit einem Taster funktioniert 
das alles super).


Woran könnte das liegen?
Vielen Dank schon im Vorraus

Philipp Schaefer

von Philipp S. (pschaefer)


Lesenswert?

Achja ganz vergessen zu erwähnen. Habe einen 10kOhm Widerstand als 
PullUp zusätzlich zwischen 5V und PD2 geschaltet.

von Krapao (Gast)


Lesenswert?

Sieht nach einen zu schwachen Pullup-Widerstand (zu hoher Ohmwert) aus, 
so dass der HIGH Pegel nicht schnell genug erreicht wird.

von Krapao (Gast)


Lesenswert?

> 4,7µF Elko

Und ohne "fetten" Elko?

von Philipp S. (pschaefer)


Lesenswert?

Krapao schrieb:
>> 4,7µF Elko
>
> Und ohne "fetten" Elko?

Hallo,
habe mich vertan ist ein 47µF auf dem Board und habe grade zu 
Testzwecken mal einen 2200µF angeschlossen.

Auch den Vorwiderstand habe ich einmal auf 2,35kOhm gesenkt.

Hat leider nicht viel gebracht. Sollte ich ihn noch kleiner 
dimensionieren?


EDIT: 95Ohm bringen ein Signal was ok ist. Wie weit kann ich noch runter 
gehen?

von Wichtel (Gast)


Lesenswert?

Bei deinen ganzen Widerständen und Elkos ist völlig unklar wohin du sie 
geschaltet hast...in die Versorgung oder die Signalleitung macht schon 
einen gewaltigen Unterschied.

Und Widersprüche kommen noch dazu...erst war es ein 100 Ohm 
"Vorwiderstand" (sprich in der Versorgung) , dann hast du ihn auf 2350 
Ohm "gesenkt"...

Offenbare uns also deine Schaltung in Form eines vernünftigen Plans.

von HolgerT (Gast)


Lesenswert?

Nur mal so, um sicher zu gehen:
Der 100 Ohm Widerstand befindet sich in der Plusleitung zum IR-Empfänger 
und unmittelbar am Empfänger befindet sich der 47µF-Elko zwischen Plus 
und Masse? Bitte bestätigen.

Ich frage mich gerade, wie das "saubere" Signal am Oszi zustande kommt. 
Ohne jetzt das Datenblatt bemüht zu haben: Ist denn der Signalausgang 
des IR-Empfängers nicht open-Collector?
Wenn ja: Wie kommt das gute Signal am Oszi zustande?
Wenn nein: Wieso verwendest Du dann überhaupt einen zusätzlichen Pull-Up 
(extern oder µC-intern)?

von HolgerT (Gast)


Lesenswert?

... nochwas: Ist die Masse des Oszis mit der Masse des µC verbunden? 
Beliebter Fehler.

von HolgerT (Gast)


Lesenswert?

Beliebter Fehler...das zu vergessen.

von Alex (Gast)


Lesenswert?

Philipp Schaefer schrieb:
> Jeweils mit einem 100
> Ohm Widerstand und einem 4,7µF Elko zur Dämpfung.

Es währe natürlich wünschenswert, wenn man weiß was ein Widerstand und 
ein Elko ist, wie sie sich verhalten und was man damit macht. Dafür gibt 
es Bücher. Bis du diese durchgelesen hast kannst du den µC getrost 
beiseite legen.

von Herr M. (herrmueller)


Lesenswert?

Philipp hat vielleicht nicht alle Bücher gelesen, aber immerhin das 
Datenblatt, denn dort ist die Grundschaltung genau so beschrieben.
Das Datenblatt 'währt' am längsten.

von Klaus D. (kolisson)


Lesenswert?

Philipp Schaefer schrieb:
> (vom großen C Art-Nr. 18 18 19)

beim grossen C kann ich das garnicht finden.

Was hast du denn ?

Klaus

von Herr M. (herrmueller)


Lesenswert?


von Klaus D. (kolisson)


Lesenswert?

Danke für den Tipp Herr Müller.
Als ich mir das bei Conny angeschaut habe , dachte ich spontan,
ich könnte ein sehr sehr reicher Mann sein, wenn ich auf die Idee
gekommen wäre Tsops mit einem Elko und nem Kabel zu verheiraten.
Leider kam ich nie aud diese Idee.

Da die tsop Teile immer nach GND schalten sollter der
Philipp Schaefer  mal wirklich über einen vernünftigen Pullup
nachdenken. Ich nehme an, dass die Wellen auf seinem  Oscilogramm
seine FL Schreibtischlampe ist( man will ja sehen was amn macht).

Wenn er trotzdem Probleme hat sollte er vielleicht seine Int Routine mal
von Level auf Edge-triggerd umstellen.
Dann wären die Wellen im Signal vollkommen irrelevant.

klaus

von Peter Z. (hangloose)


Angehängte Dateien:

Lesenswert?

Mit den Werten im Screenshot funktioniert es bei mir problemlos...

von Krapao (Gast)


Lesenswert?

Man muss die Schaltung dann aber exakt so aufbauen. Der Elko darf 
nicht mit der VO-Leitung verbunden sein. An der Kreuzung der 
betreffenden Leitungen ist kein Verbindungspunkt!

von Peter Z. (hangloose)


Lesenswert?

Naja, Schaltplan lesen setze ich mal voraus...

von Krapao (Gast)


Lesenswert?

Philipp muss halt seine Schltung kontrollieren, oder wenn er möchte, 
dass hier jemand kontrolliert, sollte er seine Schaltung zeigen.

Für einen Schaltungsfehler spricht:

Rechnet man mit ersten Spannungsanstieg in Bild 2 (U(t=4.45ms)=3.60V) in 
Bild 2 und der Annahme 10K Pullup-Widerstand sowie Uo=5V das tau der 
Ladekurve aus (3.5ms), kommt man darauf, dass ein 3.5 µF Kondensator an 
der VO Signalleitung wirksam ist.

Der Kondensator im Gleichstromkreis
http://www.elektroniktutor.de/analog/c_lade.html

von Krapao (Gast)


Lesenswert?

Was ich mir bei korrekter Aussenschaltung des IR-Empfängers auch noch 
vorstellen kann:

Dem Attiny2313 fehlt die Vorsorgungsspannung und er zieht Strom sich 
über die VO Leitung am PD2 und die interne Schutzdiode. Bei einem 10K 
Pullup oder mehr müsste die Schutzdiode das sogar überleben.

Dafür spricht, dass die Empfängerschaltung ohne AVR das korrekte 
Signalbild auf dem Oszi zeigt. Mit falsch verdrahtetem Kondensator wäre 
das nicht der Fall.

von Philipp S. (pschaefer)


Angehängte Dateien:

Lesenswert?

Peter Z. schrieb:
> Mit den Werten im Screenshot funktioniert es bei mir problemlos...

Habe die Schaltung exakt so aufgebaut (gleiche Werte etc). Wenn ich nun 
ohne den Mikrocontroller anzuschliessen VO messe dann erhalte ich ein 
sehr gutes Signal (s. Bild 1).
Wenn ich den µC anschliesse, dann erhalte ich am gleichen Messpunkt das 
Signal aus Bild 2.
Masse des µC und des Empfängers ist natuerlich absolut gleich.

Wenn ich R22 austausche und an die Stelle einen 66Ohm Widerstand anstatt 
eines 10kOhm anschliesse erhalte ich auch mit angeschlossen µC ein gutes 
Signal.

Habe die Schaltung jetzt aufgebaut wie im Anhang. So funktioniert das 
bei mir ganz gut.
Zur Vereinfachung habe ich im Schaltbild Siebkondensatoren für den µC 
weggelassen. Diese sind aber selbstverständlich vorhanden. Auch eine 
Reset Schaltung ist laut Vorgaben des Datenblattes vorhanden.

Bin aber etwas unglücklich über den 66Ohm Widerstand, habe das Gefühl 
das der ein wenig klein ist :D


Vielen Dank für die teilweise sinnvollen Antworten
Philipp

PS: Ich weiß sehr wohl wofür Widerstand und ein Kondensator verwendet 
werden, und wie Ihre Eigenschaften sind. Konnte mir lediglich nicht den 
Zusammenhang zwischen angeschlossenen und nicht angeschlossenen µC 
erklären.

von Simon K. (simon) Benutzerseite


Lesenswert?

66 Ohm, das funktioniert nie im Leben!

von Philipp S. (pschaefer)


Lesenswert?

Simon K. schrieb:
> 66 Ohm, das funktioniert nie im Leben!

Die Praxis zeigt leider was anderes (bin auch ziemlich verwundert).

von spess53 (Gast)


Lesenswert?

Hi

>Die Praxis zeigt leider was anderes (bin auch ziemlich verwundert).

Dann hast du immer noch einen Fehler in deiner Schaltung. Das Datenblatt 
vom TSOP1736 sagt eindeutig Pull-Up Widerstand *>* 10K. Die Impulse vom 
Bild 2 entsprechen, wie auch schon andere bemerkt haben, der 
Aufladekurve eines Kondensators. Mit deinen 660R verschleierst du nur 
dein Problem.

MfG Spess

Nachtrag: Ich habe auch schon mit solchen Teilen am AVR gearbeitet. Bei 
richtiger Beschaltung kommen 1A Rechteckimpulse am Controller an.

von Karl H. (kbuchegg)


Lesenswert?

Philipp Schaefer schrieb:

> Wenn ich R22 austausche und an die Stelle einen 66Ohm Widerstand anstatt
> eines 10kOhm anschliesse erhalte ich auch mit angeschlossen µC ein gutes
> Signal.

Bist du ganz sicher, 3 mal kontrolliert, dass der Elko auch wirklich an 
Vss angeschlossen ist und nicht an VO und dass sich da auch keine 
ungewollte Brücke (Lötzinnrest oder dgl.) eingeschlichen hat?
Wie sieht die SPannung am Kondensator aus, wenn Pulse rauskommen? Bricht 
da was ein?

von Philipp S. (pschaefer)


Lesenswert?

Karl Heinz Buchegger schrieb:
> Bist du ganz sicher, 3 mal kontrolliert, dass der Elko auch wirklich an
> Vss angeschlossen ist und nicht an VO und dass sich da auch keine
> ungewollte Brücke (Lötzinnrest oder dgl.) eingeschlichen hat?

Ja. Die Schaltung ist genauso aufgebaut wie auf dem Bild! Auch keine 
ungewollten Brücken bestehen.

Karl Heinz Buchegger schrieb:
> Wie sieht die SPannung am Kondensator aus, wenn Pulse rauskommen? Bricht
> da was ein?

Nein. Die bleibt vollständig stabil.


Dieses Verhalten tritt ja nur auf, wenn ich den TSOP an den µC hänge. 
Wenn ich ihn mit dem Signalleitungsende in der Luft messe, dann habe ich 
ein sauberes Signal.

von Simon K. (simon) Benutzerseite


Lesenswert?

Philipp Schaefer schrieb:
> Karl Heinz Buchegger schrieb:
>> Bist du ganz sicher, 3 mal kontrolliert, dass der Elko auch wirklich an
>> Vss angeschlossen ist und nicht an VO und dass sich da auch keine
>> ungewollte Brücke (Lötzinnrest oder dgl.) eingeschlichen hat?
>
> Ja. Die Schaltung ist genauso aufgebaut wie auf dem Bild! Auch keine
> ungewollten Brücken bestehen.

Mach mal ein Bild.

von Klaus D. (kolisson)


Lesenswert?

Philipp Schaefer schrieb:
> Dieses Verhalten tritt ja nur auf, wenn ich den TSOP an den µC hänge.
> Wenn ich ihn mit dem Signalleitungsende in der Luft messe, dann habe ich
> ein sauberes Signal.

So langsam wird es ra richtig merkwürdig.
Has du den uC Port vielleicht als Ausgang konfiguriert ?

Klaus

von Karl H. (kbuchegg)


Lesenswert?

Seltsam.
Dem Oszibild nach könnte ich schwören (und andere wahrscheinlich auch), 
dass da irgendwo ein Kondensator im Spiel ist.

von Philipp S. (pschaefer)


Angehängte Dateien:

Lesenswert?

Wie üblich:

Rot ist VCC
Schwarz GND
Gelb Signal

von Karl H. (kbuchegg)


Lesenswert?

Und wie sieht die Eingangsbeschaltung vom Tiny aus?

von Philipp S. (pschaefer)


Lesenswert?

Klaus De lisson schrieb:
> So langsam wird es ra richtig merkwürdig.
> Has du den uC Port vielleicht als Ausgang konfiguriert ?

Port Initialisierung:
1
DDRD &= ~(1<<PD3);

von Philipp S. (pschaefer)


Lesenswert?

Karl Heinz Buchegger schrieb:
> Und wie sieht die Eingangsbeschaltung vom Tiny aus?

von der Spannungsversorgung?

von Karl H. (kbuchegg)


Lesenswert?

Philipp Schaefer schrieb:
> Karl Heinz Buchegger schrieb:
>> Und wie sieht die Eingangsbeschaltung vom Tiny aus?
>
> von der Spannungsversorgung?

Nein, vom PD0

Am Pollin Board sind zb Kondensatoren an den Tastern verbaut. Wenn du 
auch so etwas am PD0 hast, würde das das Verhalten erklären. Bist du 
absolut 100% sicher, dass der Ausgang vom Sensor direkt auf den Pin geht 
und da nichts anderes mehr an dieser Leitung hängt (mal abgesehen vom 
Pullup Widerstand)?

Da kommt mir eine Idee: Kannst du den Prozessor aus dem Sockel ziehen 
und noch mal das Oszi befragen. Wenn die Kurvenform dann immer noch den 
Bogen hat, dann ist ein Kondensator irgendwo auf der Leitung.

von spess53 (Gast)


Lesenswert?

Hi

>Am Pollin Board sind zb Kondensatoren an den Tastern verbaut. Wenn du
>auch so etwas am PD0 hast, würde das das Verhalten erklären. ...

PD3 ist einer von diesen Pins (Taster)

@Philipp Schaefer

Entferne mal JP3.

MfG Spess

von Krapao (Gast)


Lesenswert?

66R Widerstand gegen den 10K ersetzen. 10K war korrekt.

Ich würde versuchsweise einen Taster (oder Jumperdraht) von VO nach GND 
einbauen. Taster drücken und dann das Signal beim Loslassen auf dem Oszi 
beobachten, ob die Ladekurve oder eine relativ saubere Flanke (minus 
paar Prelleffekte) beobachtet wird.

von Philipp S. (pschaefer)


Lesenswert?

spess53 schrieb:
> Hi
>
>>Am Pollin Board sind zb Kondensatoren an den Tastern verbaut. Wenn du
>>auch so etwas am PD0 hast, würde das das Verhalten erklären. ...
>
> PD3 ist einer von diesen Pins (Taster)
>
> @Philipp Schaefer
>
> Entferne mal JP3.
>
> MfG Spess

=> Geht. Genau das war der Fehler.

von spess53 (Gast)


Lesenswert?

Hi

>=> Geht. Genau das war der Fehler.

Bedanke dich bei Karl Heinz.

MfG Spess

von Philipp S. (pschaefer)


Lesenswert?

Ich sag eher mal:

Vielen Dank an alle.

von Karl H. (kbuchegg)


Lesenswert?

spess53 schrieb:
> Hi
>
>>=> Geht. Genau das war der Fehler.
>
> Bedanke dich bei Karl Heinz.


Lustig.
Ich hab mich vertan und PD0 angenommen.
Du hast dich vertan und PD3 gesagt.

Der TO hatte PD2 und kein Wort vom Pollin Board gesagt.

und trotzdem sind wir den Dingen auf die Spur gekommen. Da sieht mans 
wieder: Menschen sind durch nichts zu ersetzen.

von spess53 (Gast)


Lesenswert?

Hi

>Du hast dich vertan und PD3 gesagt.

Ich hatte mich eigentlich hiernach gerichtet:

Beitrag "Re: IR Empfänger an Port -> anderes Signal"

MfG Spess

von Wichtel (Gast)


Lesenswert?

Karl Heinz Buchegger schrieb:
> Der TO hatte PD2 und kein Wort vom Pollin Board gesagt.

Und mit diesem Plan auch noch das genaue Gegenteil vermuten lassen:
Beitrag "Re: IR Empfänger an Port -> anderes Signal"
...

von Klaus D. (kolisson)


Lesenswert?

freut euch, dass es nun gelöst ist.
Es war war ja nicht mehr zu ertragen wieviel unsinnige Ergebnisse 
aufkamen.

Leider ist mir immer noch nicht klar was JP3 bedeuten sollte.

Was wurde denn jetzt durch den unsichtbaren Jumper 3 verändert ?

Klaus

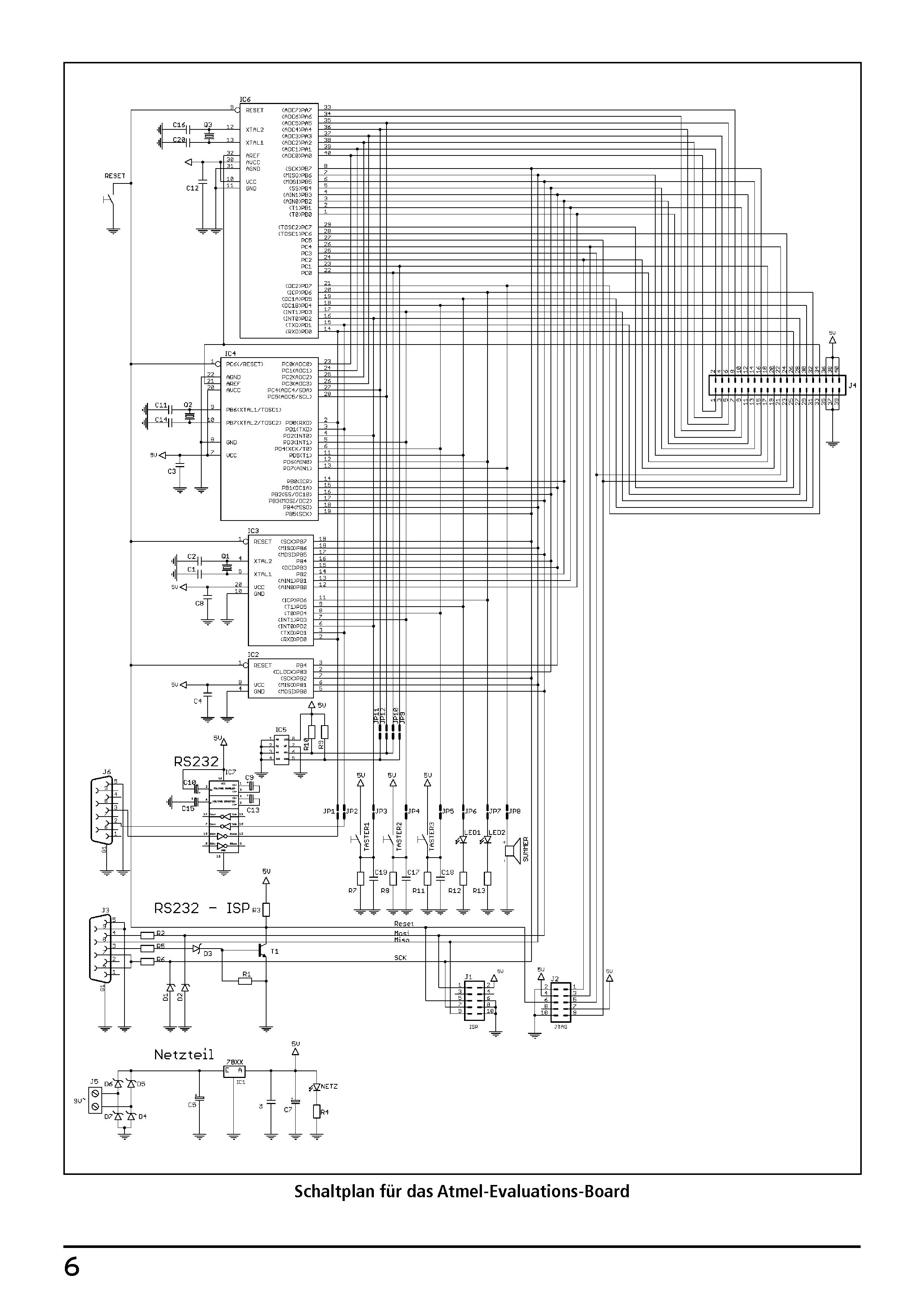
von einer (Gast)



Lesenswert?

@klaus
siehe Anhang

@philipp
Beachte den Text zu den Tastern.
http://www.mikrocontroller.net/articles/Pollin_ATMEL_Evaluations-Board

von Klaus D. (kolisson)


Lesenswert?

Mercie für den Anhang,
da muss man ja wirklich Insider sein und das Board kennen.
Es ist aber sehr schön zu sehen , dass ein Kondensator im Spiel war, wie
es von verschiedensten Teilnehmern immer prognostiziert wurde .

Gruss Klaus

Bitte melde dich an um einen Beitrag zu schreiben. Anmeldung ist kostenlos und dauert nur eine Minute.
Bestehender Account
Schon ein Account bei Google/GoogleMail? Keine Anmeldung erforderlich!
Mit Google-Account einloggen
Noch kein Account? Hier anmelden.