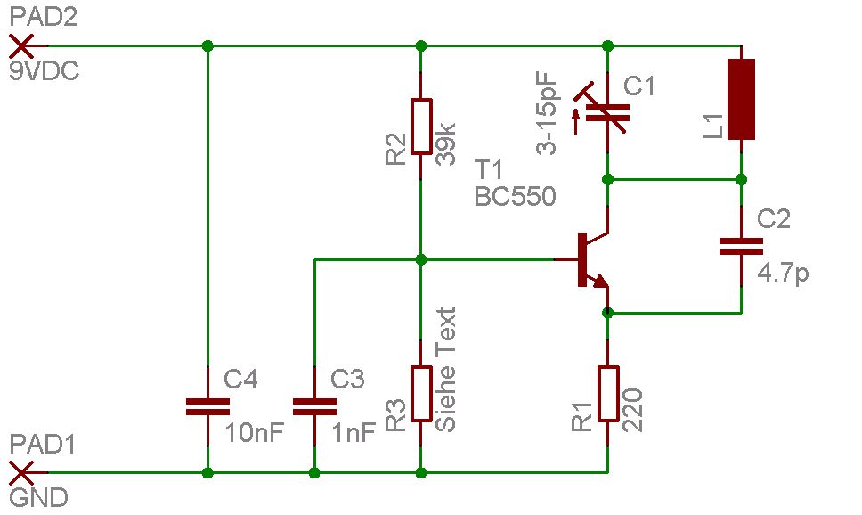
Hallo Leute, wie berechne ich denn den Wert für die Spule ? Wie viele Windungen usw? vielen dank
man könnte mal suchen nach parallel Schwingkreis: f = 1 / (2 pi Wurzel (L * C)) mit C = 10pF und f = 95MHz Dann folgt L = 280nH. Das geht noch mit einer Luftspule auf einem 6mm Dorn. Der "mini Ringkern-Rechner" wird die dabei helfen !
Hier noch ein Bild für die 280nH Spule. Das ist keine 1-1 Bauanleitung, sondern gibt nur ein Richtwert.
Uwe S. schrieb: > Hier noch ein Bild für die 280nH Spule. > Das ist keine 1-1 Bauanleitung, sondern gibt nur ein Richtwert. Was sagt mir die Drahtlänge und der max.D (Draht) aus?!
Nimm eine Silberdrahtspule aus einem DDR-UKW-Tuner und gut ist es. Gibt es noch bei Pollin. Den Feinabgleich kannst du durch zusammenschieben oder auseinanderziehen machen.
Michael_ schrieb: > Nimm eine Silberdrahtspule aus einem DDR-UKW-Tuner und gut ist es. > Gibt es noch bei Pollin. > Den Feinabgleich kannst du durch zusammenschieben oder auseinanderziehen > machen. kann ich mit meinem 60 MHZ Oszi die Frequenz messen 95 MHZ? meine Schaltung schwingt nicht mit der Induktivität!
@ Autor: Janiiix3 (Gast) Das kannst du nicht ausrechnen, da das Endergebnis von vielen faktoren abhängt. 1. Der Aufbau 2. das platinenmaterial 3. das spulenmaterial 4. der Art der Kondensatoren 5. der Länge einer Antenne 6. Dem Abstand von dir 7. Dem Material des Tisches 8. dem verwendeten Transistor und dessen spezifischen Arbeitspunkt 9. 10. kurz gesagt: Man kann und sollte es nicht ausrechnen, da es niemals stimmt. Mach ne Luftspule aus 5 bis 7 Windungen Silberdraht, den du nicht hast. Daher nimmst du Trafodraht un machst 5 bis sieben Windungen, die du dann um einen Filzstift wickelst. Danach ziehst du die Spule wie eine Feder auseinander bis du auf eine Länge von etwa 2cm kommst. Dann kaufst du dir 2 Stück 1m lange Babusstangen im Blumenladen und manipulierst diese Spule so lange bis dein Kontrollempfänger leicht grunzt. Dann hast du in etwa den Frequenzbereich getroffen. Zur Feinjustage nimmst du dann einen der Bambusstäbe und arbeitest in der Spitze einen feinen unmetalischen Schraubendreher ein. Mit dem Stuhl auf dem Tisch kannst du dann die Feineinstellung vornehmen. Wenn du dann die Einstellung beendet hast kannst du dich wieder neben den Prüfsender setzen und wirst feststellen dass die ganze Prozedur erneut duchgeführt werden muss. Schon bist du wieder auf dem Stuhl un alles geht wieder. Ich hoffe, dass diese Anleitung, die realistisch ist, dir ein wenig hilft, dir direkt etwas vernünftiges zu kaufen. Gruss Klaus
Wenn sie nicht schwingt, kannst du auch nichts messen! Laß doch deinen teuren Meßpark. Ob die Schaltung schwingt, kannst du doch ganz einfach mit einem UKW-Radio testen. Mit einem digitalen Weltempfänger geht das ziemlich genau. Oder wozu braucht man sonst einen UKW-Prüfsender?
>Dann kaufst du dir 2 Stück 1m lange Babusstangen im Blumenladen >und manipulierst diese Spule so lange bis dein Kontrollempfänger >leicht grunzt. Das ist ja primitivste asiatische Urzeit. Um zu wissen, ob die Induktivität verändert werden muß, nimmt man einen Abgleichstift aus Alu. Bei besagten DDR-Tunern ist in der Spule ein Alu-Kern schon drin. Eigentlich kann man den den Tuner gleich nehmen, wenn man die Induktivität etwas größer macht.
Michael_ schrieb: > Das ist ja primitivste asiatische Urzeit. Danke für den Hinweis. Ich dachte dass meine Erklärung den Fragesteller davon abbringt sowas als Prüfsender aufzubauen. Wenn die DDR da anders gedacht hat mag es Okay sein.. Die Erfahrung sagt doch, dass es in keinem Falle lohnt soetwas aufzubauen. Vielleicht hattest du mich falsch verstanden. klaus
Hallo, mit BC550 wirst du kein Glück haben, denn das ist laut Datenblatt ein: NPN-Silizium-Epitaxie-Planar-Transistor für Verstärkeranwendungen im NF-Bereich und als Schalter. Such dir eine Schaltung wie sie für Minispione verwendet werden, http://www2.khm.de/airtime/reference/Minispione%20II.pdf dann gehts auch mit einfachen Mitteln. Gruss Stefan
das ist doch mal ein guter Beitrag. Da ich das Buch kenne hab ich das auch schonmal heruntergeladen. Die einzige Schaltung die damals auf Anhieb funktioniert hat war die mit dem BF245/246 in Eintaktbetrieb. Allerdings wird die mit dem BC550 auch gehen können. Damals nahm man einen BC 107 Aber wirklich ein schöner Beitrag..... Danke mein Lieber Klaus
Die Schaltung funktioniert auch mit einem BC550, aber diese Art von Sendern sind halt wirklich nur sehr einfache Grundschaltungen und nicht besonders Frequenzstabil und Oberwellen-rein. Ausserdem sollte man die Spule am Besten auf einer Leiterplatte ätzen, da eine drahtgewickelte Spule durch mechanische Verformung ja ebenfalls die Oszillatorfrequenz beeinflusst.
Bitte melde dich an um einen Beitrag zu schreiben. Anmeldung ist kostenlos und dauert nur eine Minute.
Bestehender Account
Schon ein Account bei Google/GoogleMail? Keine Anmeldung erforderlich!
Mit Google-Account einloggen
Mit Google-Account einloggen
Noch kein Account? Hier anmelden.

