Hallo, ich hab hier eine Schaltung zur Nullduchgangs-Detection, nun weiss ich nicht ob diese Schaltung am ausgang vom Optokoppler mir das signal mit 50Hz oder 100Hz ausgibt mfg
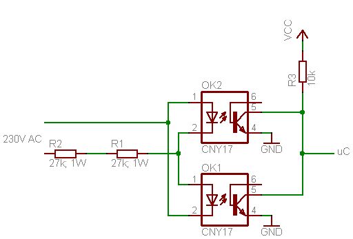
Nein, ist richtig. Aber ich bezweifle stark das deine LED vom Optokoppler 325V sperren können, daher musst du eine normale Diode antipallal zu den LEDs schalten. Warum eigentlich zweimal die gleiche Schaltung? Knut
Knut schrieb: > Nein, ist richtig. Aber ich bezweifle stark das deine LED vom > Optokoppler 325V sperren können, daher musst du eine normale Diode > antipallal zu den LEDs schalten. Warum eigentlich zweimal die gleiche > Schaltung? Wohl weil die beiden LEDs der Optokoppler eigentlich antiparallel geschaltet werden müssen. Dann erübrigen sich auch zusätzliche normale Dioden.
peer schrieb: > na 2 also 100Hz oder liege ich da Falsch Nein, aber mit dein beiden in Serie geschalteten Dioden bekommst du trotzdem nur 50 Hz, weil die bei der negativen Halbwelle nicht leuchten (höchstens ein mal ;-)
Werner schrieb: > beiden in Serie geschalteten Dioden ...die übrigens antiparallel geschaltet sind...
Werner schrieb: > ... mit dein beiden in Serie geschalteten Dioden ... Die sind doch antiparallel geschaltet.
Diese Schaltung ist eher marginal. Bei welcher Spannung wird's dunkel ? Wissen wir nicht. Innerhalb welchem Spannungsfesnter kommt hinten hoch raus ? Ist zu messen. Dieser Bereich ist von der Betriebsdauer abhaengig und steigt mit der Betriebsdauer. Wenigstens sind die 6mA Spitzenstrom nicht uebertrieben.
ich hab mir die Schaltung Spaßenshalber mal nachgebaut ,aber die Wärmeentwicklung der beiden Wiederstände ist doch erheblich,könnte mann nich mehrere Wiederstände in Reihe schalten damit die Leistung besser verteilt wird. vielleicht könnte jemand mal etwas dazu sagen
Grinch schrieb: > ich hab mir die Schaltung Spaßenshalber mal nachgebaut ,aber die > Wärmeentwicklung der > beiden Wiederstände ist doch erheblich, Hier ein Vorschlag für weniger Wärmeentwicklung: Beitrag "Re: 10 Kanal Phasenanschnitt" mfG ingo
sicher kann man mehrere Widerstände nehmen, bzw leistungsfähigere wenn dir diese zu warm werden. Spricht ja nichts dagegen ... in dem fall haben wir 230V/54k=4,3mA 4,3mA*230V = 1W Ich persönlich, wenn ich eine Schaltung aus 230V versorge, nehme der Einfachheit halber oft einen Trafo udn mache die Nulldurchgangserkennung auf der sekundärseite ,vor dem Gleichrichten, mittels Transistor. Wenn Spannung <0.7V sperrt er, wenn größer leiter er und wird dann mit uC ausgewertet. hat bis jetzt immer seinen Zweck erfüllt. man muss halt aufpassen was man dem transistor zumutet
Ich habe kürzlich auch eine Nullduchgangserkennung gebraucht. Habe es so wie im Anhang zu sehen gemacht. Funktioniert einwandfrei, vorallem wird nichts warm.
T. H. schrieb: > Ich habe kürzlich auch eine Nullduchgangserkennung gebraucht. Habe es so > wie im Anhang zu sehen gemacht. Funktioniert einwandfrei, vorallem wird > nichts warm. bloss da muss ich ja mein programm ja auch noch änder welche Wiederstände wurden denn benutzt 1W,2W...
Eigentlich reichen hier ganz normale 1/4W Widerstände da hier der Kondensator C1 als kapazitiver Widerstand vorhanden ist. Gerade die ist eigentlich der Vorteil da hier nichts "verheizt" werden muss.
Wobei das Ausgangssignal des OK, den Nulldurchgängen gegenüber um (annähernd, je nach Anteil des Widerstandes) 90° verschoben ist, was man dann im Controller wieder rausrechenen muss. mfG ingo
Die Verschiebung ist richtig ist aber kein Problem im µC wieder rauszurechnen. Ich finde die Schaltung so nur sinnvoller als alles an einem R zu verheizten. Alternativ kann man es mit einem kleinen Trafo machen. Allerdings ist auch hier eine kleine Verschiebung vorhanden die schon alleine durch die Schaltspannung des Optos zustande kommt.
>Eigentlich reichen hier ganz normale 1/4W Widerstände da hier der >Kondensator C1 als kapazitiver Widerstand vorhanden ist. Und was ist bei Surge?? Du kannst doch keine 1/4W Widerstände direkt ans Netz hängen!
Du haßt natürlich recht. Besser ist es natürlich wenn man vor allem für die Einschaltstrombegrenzung (R2) und wegen der Spannungsfestigkeit einen 0,5W / 1W R nimmt. Gegen Surge sollte man lieber einen Surge-Protector nehmen.
> Wie viele Nulldurchgänge hat denn eine 50Hz-Schwingung?
> na 2 also 100Hz oder liege ich da Falsch
> Nein, ist richtig.
1 Schwingung beginnt bei elektrisch Null Grad, ändert bei 180 Grad ihre
Richtung und endet bei 360 Grad.
Das sollte normalerweise 1 Nulldurchgang sein.
> könnte mann nich mehrere Wiederstände > in Reihe schalten damit die Leistung besser verteilt wird. Hast du mal das Datenblatt deiner Widerstaende gelesen? Also wieviel Spannung die aushalten? Na? Alleine schon aus dem Grund empfiehlt es sich wenigstens drei in Serie zu schalten. Olaf
>Du haßt natürlich recht. Besser ist es natürlich wenn man vor allem für >die Einschaltstrombegrenzung (R2) und wegen der Spannungsfestigkeit >einen 0,5W / 1W R nimmt. http://docs-europe.electrocomponents.com/webdocs/0d81/0900766b80d81dee.pdf
Für netzseitige ZC-Detektion hab ich letztens angehängte Schaltung entdeckt. Etwas aufwendiger, aber genial, konstantes Tastverhältnis bei schwankender Spannung, extrem geringer Strombedarf und damit kaum Erwärmung. Durch die geringe Verlustleistung könnte das sogar in SMD platzmäßig mit einer reinen Widerstands-Optokoppler-Lösung konkurrieren. Bei SMD die 220k als Melf und den Optokoppler mit ausreichend Abstand zwischen den Pins wählen.
>Bei SMD die 220k als Melf und den Optokoppler mit ausreichend Abstand >zwischen den Pins wählen. Die 220k Widerstände müssen ebenfalls Surge aushalten. Also sollten auch hier surgefeste Typen eingesetzt werden. >Durch die geringe Verlustleistung könnte das sogar in SMD platzmäßig mit >einer reinen Widerstands-Optokoppler-Lösung konkurrieren. Durch das Herunterteilen entsteht aber ein recht großer Phasenfehler bei der ZC-Detektion.
Surgi schrieb: > Durch das Herunterteilen entsteht aber ein recht großer Phasenfehler bei > der ZC-Detektion. Schaltung verstanden? Siehe Oszibild auf http://www.dextrel.net/diyzerocrosser.htm Da passt die Phase aber exakt.
Timm Thaler schrieb: > Surgi schrieb: >> Durch das Herunterteilen entsteht aber ein recht großer Phasenfehler bei >> der ZC-Detektion. > > Schaltung verstanden? Siehe Oszibild auf > http://www.dextrel.net/diyzerocrosser.htm > > Da passt die Phase aber exakt. der macht vom Konzept echt einen super Eindruck, aber die Spannungsfestigkeit des Ladekondensators scheint mir bei 240V eff grenzwertig. Ich würde wenigstens 16 V vorsehen. 240V / ((220K*2+22K)/22K)= 11,43V bringen wir noch 2 *0,7 V für den Brückengleichrichter zum Abzug haben wir noch imme 10,03V. Jetzt können wir noch die Flussspannung von D5 abziehen und landen bei 9,6V für U_C1. Da wird die Luft schon dünn. Bei 2 % Tolleranz per Bauteil und Eingangsgröse schlägt das Fehlerfortpflanzungsgesetz hier schon mal eine kleine Schneise ins C. ;-) aber am Konzept habe ich nichts auszusetzen, kommt in mein Archiv.
>Schaltung verstanden? Siehe Oszibild auf >http://www.dextrel.net/diyzerocrosser.htm Meine Simuluation zeigt das gleiche. Aber der Nulldurchgang wird um 11° zu früh detektiert. Wir wissen ja nicht wozu Peer den ZC-Detektor braucht, aber es gibt Anwendungen, da sind 11° zu viel. Der Vorteil der Schaltung ist natürlich der geringe Stromverbrauch.
Die 11° sind konstant und ergeben sich aus dem Verhältnis 22/(220K*2+22K) abzüglich 2,1 V Flusspannungen welche in etwa Konstant sind. Willst du das schmäler haben kannst du R3 z.B. verringern trotzdem wird er stets einen zum Nulldurchgang symmetrisches Signal liefern Was aber kein Problem ist da die Flanke ein definert eintrifft und von daher kompensierbar ist egal ob in HW oder SW. Namaste
Das liegt daran, das der Nulldurchgang hier schon detektiert wird, wenn die (geteilte) Spannung unter der Elkospannung (so um 10V) ist. Daher hatte ich für meinen Vorschlag, weiter oben, dafür die ungeteilte Spannung genutzt. Besser wäre evtl. R3 parallel zu C1. mfG ingo Edit: Ergänzung
>Willst du das schmäler haben kannst du R3 z.B. verringern Nein, vergrößern! >Das liegt daran, das der Nulldurchgang hier schon detektiert wird, wenn >die (geteilte) Spannung unter der Elkospannung (so um 10V) ist. Genau. >Daher hatte ich für meinen Vorschlag, weiter oben, dafür die ungeteilte >Spannung genutzt. Interessante Schaltung!
> Wir wissen ja nicht wozu Peer den ZC-Detektor braucht
Für einen Phasenanschnitt-Dimmer.
Deshalb die Schalgung mit den beiden Wiederständen und 2xCNY17
leider reichen meine Programmierkenntnisse in C leider nicht aus um die
Schaltung von Timm Thaler nachzubauen wegen dem Phasenversatz(11°)
Ich Wünsch euch dann noch ein Frohes Fest
wenn du R3 vergrößerst steigt die Spannung an R3 und damit spannung an C. daurch veschiebt sich auch der Triggerpunkt weiter vor den Nulldurchgang. eine verringerung hingegen senkt die Spannung an c und welche die Referenzspannung bildet und der strom fliest länger über den Brückengleichrichter wodurch der ladestrom in den C länger fließt. und später getriggert wird. Der Witz der Schaltung besteht darin, dass das unterschreiten der Kondensatorspannung durch den Gleichrichter zu einer Stromumkehr in R3 führt voraufhin der Transistor Durchsteuert und über die LED des Optokopplers und R4 den C entlädt. Mit der nächsten Halbwelle wird bei überschreiten der aktuellen Spannung an C zuzüglich der Flussspannung von D5 der C wieder aufgeladen bis die abfallende Spannung über den Brückengleichrichter die Spannung an C1 erneut unterschreitet...
>wenn du R3 vergrößerst steigt die Spannung an R3 und damit spannung an >C. daurch veschiebt sich auch der Triggerpunkt weiter vor den >Nulldurchgang. >eine verringerung hingegen senkt die Spannung an c und welche die >Referenzspannung bildet und der strom fliest länger über den >Brückengleichrichter wodurch der ladestrom in den C länger fließt. und >später getriggert wird. Die Simulation zeigt es genau anders herum...
Mit R4=100k wird sich C2 auch weiter aufladen, das gilt es durch paralleschalten von (einigen) 10k, oder einer 5V-Zenerdiode zu verhindern, dann sollte es passen, mfG ingo
Dass die Breite des Signals im Nullpunkt durch Variation der Widerstände geändert werden kann, wurde ja schon festgestellt. Zünden kann man den Triac sowieso nicht im Nullpunkt, sondern etwas später, weil sonst kein ausreichender Haltestrom fließt. Zu der erforderlichen Korrektor kann die "Phasenabweichung" der Startflanke einfach dazugerechnet werden. Dafür ist die Detektion schön symetrisch und weitgehend unabhängig vom Spannungswert.
Timm Thaler schrieb: > Zünden kann man den Triac sowieso nicht im Nullpunkt, sondern etwas > später, weil sonst kein ausreichender Haltestrom fließt. Zu der > erforderlichen Korrektor kann die "Phasenabweichung" der Startflanke > einfach dazugerechnet werden. Oder man zündet den Triac auf die fallende Flanke.
so auch gespiced 40mW flanke auf nulldurchgang bei 100 V R4 R5 je 220k so Kann die Schaltung angepasst werden der Massekontakt an der Zuleitung war nur für Spice nötig (da das Netzwerk for dem Optokoplersonst floatet) und darf nicht angeschlossen werden. Dies geschieht ohnehin im HA bei der Verbindung PE_N. Eeine weitere(die gezeichnete) Brücke kann eine Kurzschluss verursachen oder 230V auf Masse legen!(wenn nicht geerdet) Also weglassen!
Timm T. schrieb: > Für netzseitige ZC-Detektion hab ich letztens angehängte Schaltung > entdeckt. > > Etwas aufwendiger, aber genial, konstantes Tastverhältnis bei > schwankender Spannung, extrem geringer Strombedarf und damit kaum > Erwärmung. > > Durch die geringe Verlustleistung könnte das sogar in SMD platzmäßig mit > einer reinen Widerstands-Optokoppler-Lösung konkurrieren. > > Bei SMD die 220k als Melf und den Optokoppler mit ausreichend Abstand > zwischen den Pins wählen. Hallo welche Werte muss der C1 haben, MKT 1nF 275V AC wäre das passend?
Kay O. schrieb: > welche Werte muss der C1 haben, MKT 1nF 275V AC wäre das passend? Kannste nehmen, der sieht ja nie die Netzspannung, theoretisch sollte sogar ein 50V Typ reichen.
Matthias S. schrieb: > Kay O. schrieb: >> welche Werte muss der C1 haben, MKT 1nF 275V AC wäre das passend? > > Kannste nehmen, der sieht ja nie die Netzspannung, theoretisch sollte > sogar ein 50V Typ reichen. ok Danke jetz hab ich was Durcheinander gebracht ich meinte eigentlich den C2 was ich da nehmen muss
Kay O. schrieb: > jetz hab ich was Durcheinander gebracht ich meinte eigentlich den C2 was > ich da nehmen muss Einen kleinen Elko, 16V reichen. Da kann man Tantal, Aluminium oder Keramik nehmen.
Falk B. schrieb: > > Einen kleinen Elko, 16V reichen. Da kann man Tantal, Aluminium oder > Keramik nehmen. Für C2 kann ich dann ein Tantal nehmen
Kay O. schrieb: >> Einen kleinen Elko, 16V reichen. Da kann man Tantal, Aluminium oder >> Keramik nehmen. > > Für C2 kann ich dann ein Tantal nehmen Ne, DORT NICHT! Es wäre sinnvoll, wenn du uns sagt, von welchem EXAKTEN Schaltplan du redest.
Kay O. schrieb: > Von diesem hier siehe Anhang Aha. C1 ist ein 16V Elko C2 50V Keramikkondensator D1-D5 1N4148 R1, R2 220k, 5%, 250mW R3 22k, 5%, 250mW R4 1k, 5%, 250mW R5 4k7, 5%, 250mW Das "all resistors 1/8W" stimmt nicht! R1 und R2 sollten mindesten 250mW Typen sein! Nicht wegen der Verlustleistung, sondern der Spannungsfestigkeit! https://dextrel.net/dextrel-start-page/design-ideas-2/mains-zero-crossing-detector
Bitte melde dich an um einen Beitrag zu schreiben. Anmeldung ist kostenlos und dauert nur eine Minute.
Bestehender Account
Schon ein Account bei Google/GoogleMail? Keine Anmeldung erforderlich!
Mit Google-Account einloggen
Mit Google-Account einloggen
Noch kein Account? Hier anmelden.






