Moin zusammen, kennt wer die Problematik, dass HF-Transistoren sich selbst gern aufschaukeln und "zu schwingen" anfangen? Feedbackschleife hilft hier teils auch nur im begrenzten Umfang. RC-Glieder, Masse-C`s an Basis,Emitter, Koll. helfen leider eher weniger. Sollte man hier etwa mit aufwändigeren Filtern direkt an den Transistoranschlüssen rangehen? Cheers, Stefan
Bin nicht sicher, ob die Antwort hier passt, ich hatte in der Vergangenheit hin und wieder Probleme mit chaotisch schwingenden HF-Verstärkerstufen für MW und KW. Habe dann einfach eine Ferritperle über die Basis des jeweiligen HF-Transistors (in dem Fall ein 2N708) gezogen, danach war der Spuk vorbei.
>HF-Verstärkerstufen für MW und KW
Dazu nimmt man auch keine HF-Transistoren mit Transitfrequenzen von
5..10 GHz
Peter S. schrieb: > Dazu nimmt man auch keine HF-Transistoren mit Transitfrequenzen von > 5..10 GHz Bitte nur sachdienliche Hinweise zur Frage des Beitragserstellers! ;O)
>> Dazu nimmt man auch keine HF-Transistoren mit Transitfrequenzen von >> 5..10 GHz >Bitte nur sachdienliche Hinweise zur Frage des Beitragserstellers! Aufgrund der sachlichen Angaben, die der Beitragssteller liefert, kann ich nicht "sachdienlicher" Antworten. -Frequenzbereich? -Anwendung? (Power-Amplifier? Receiver-Amplifier? Oszillator?) -Schema + Layout? -Verwendete Komponenten? >Feedbackschleife Hääää? Sowas braucht man genau dann, wenn es eben schwingen soll! @supergrobi: Der Beitagsteller sagt auch nix über "HF-Verstärkerstufen für MW und KW"
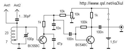
Schau mal im Anhang, dort ist ein simples Audion gezeigt. Der linke T bildet (wahrscheinlich) über seine parasitäre Basis-Emitter-Kapazität eine Art Colpitts-Oszillator. http://de.wikipedia.org/wiki/Colpitts-Schaltung Eventuell ist das bei dir auch passiert. Peter S. schrieb: > @supergrobi: Der Beitagsteller sagt auch nix über "HF-Verstärkerstufen > für MW und KW" Einigen wir uns auf "Weihnachten Alaaf"? ;)
PS: bei ungünstiger Leiterbahnführung auf der Platine kann man auch versehentliche Mitkopplungen erzeugen...
Es soll Leute geben welche es drauf anlegen die Transen zu schaukeln. Alles schwingt nur der Oszillator nicht. ;-)
Knut schrieb: > Zeig mal die Schaltung, oder is das ne allgemeine Frage? > > > Knut Hallo Knut...eher prinzipiell. Peter S. schrieb: >>> Dazu nimmt man auch keine HF-Transistoren mit Transitfrequenzen von >>> 5..10 GHz >>Bitte nur sachdienliche Hinweise zur Frage des Beitragserstellers! > Aufgrund der sachlichen Angaben, die der Beitragssteller liefert, kann > ich nicht "sachdienlicher" Antworten. > > -Frequenzbereich? > -Anwendung? (Power-Amplifier? Receiver-Amplifier? Oszillator?) > -Schema + Layout? > -Verwendete Komponenten? > >>Feedbackschleife > Hääää? Sowas braucht man genau dann, wenn es eben schwingen soll! > > @supergrobi: Der Beitagsteller sagt auch nix über "HF-Verstärkerstufen > für MW und KW" Hallo Peter...immer ruhig bleiben. Aber du hast recht, ich hab jetzt mal bewusst keine genaueren Angaben gemacht über mein "Problem". Es handelt sich hierbei NICHT um einen Oszillator, sonst würde ich ja auch nicht schreiben ich will Schwingungen vermeiden, oder?! Aber ich musste lachen über den Satz "alles schwingt, nur der Oszillator nicht" :-) Es handelt sich eher um HF-Transistoren, mit hohen Transitfrequenzen im hohen GHz-Bereich. Ich kann leider nicht genau sagen, in welchem Frequenzbereich der Transistor schwingt. Und eine Feedbackschleife kann auch dazu verwendet werden, um Oszillationen gegenzuwirken...da war doch mal was...90° Phasenverschiebung am Ausgang bei Emitterschaltung ;-) supergrobi schrieb: > Schau mal im Anhang, dort ist ein simples Audion gezeigt. Der linke T > bildet (wahrscheinlich) über seine parasitäre Basis-Emitter-Kapazität > eine Art Colpitts-Oszillator. > http://de.wikipedia.org/wiki/Colpitts-Schaltung > Eventuell ist das bei dir auch passiert. > > > Peter S. schrieb: >> @supergrobi: Der Beitagsteller sagt auch nix über "HF-Verstärkerstufen >> für MW und KW" > > Einigen wir uns auf "Weihnachten Alaaf"? > ;) Hmmm...und was willst du mir damit sagen? :-s supergrobi schrieb: > PS: bei ungünstiger Leiterbahnführung auf der Platine kann man auch > versehentliche Mitkopplungen erzeugen... Hallo Grobi...oh ja, da kann ich dir nur recht geben :-) Mit/Überkopplung, Übersprechen...das kann eklig sein wenn man die nicht abschirmt, wegdämpft, auslöscht...
>Es handelt sich eher um HF-Transistoren, mit hohen Transitfrequenzen im >hohen GHz-Bereich. Der Staatsanewalt würde hier zu dem Richter/Geschworenen sagen: "Keine weiteren Fragen!" @supergrobi >Schau mal im Anhang, dort ist ein simples Audion gezeigt. Bei näherem hingucken sehe ich, die Schaltung wird nach Abgleich mit dem Poti tatsächlich funktionieren, solange sich die Temperatur vom 1. Transistor nicht ändert...
Stefan schrieb: >> Einigen wir uns auf "Weihnachten Alaaf"? >> ;) > > Hmmm...und was willst du mir damit sagen? :-s Es handelt sich bei dieser Aussage um reinen Dadaismus, um den Gesprächspartner zu verwirren und damit vom eigentlichen Problem abzulenken... ;O) Peter S. schrieb: > @supergrobi >>Schau mal im Anhang, dort ist ein simples Audion gezeigt. > Bei näherem hingucken sehe ich, die Schaltung wird nach Abgleich mit dem > Poti tatsächlich funktionieren, solange sich die Temperatur vom 1. > Transistor nicht ändert... hier kann man es in Aktion bewundern: http://www.youtube.com/watch?v=c-8zchIU4iU&feature=related Warum denkst du, dass die Funktion mit der Temperatur zusammenhängt (mal abgesehen von T-bedingten Arbeitspunktänderungen)?
Jungs. war doch von Anfang an klar, dass mit "feedback" keine MIT- sondern eine GEGENKOPPELUNG gemeint war! Der Tip mit der Ferritperle war eindeutig SEHR GUT (richtig sachdienlich)! mfg GroberKlotz
GroberKlotz schrieb: > war doch von Anfang an klar, dass mit "feedback" keine MIT- sondern eine > GEGENKOPPELUNG gemeint war! ...wobei manche Bücher von positiver Gegenkopplung (=Mitkopplung/"Feedback") und negativer Gegenkopplung (=das Gegenteil von Mitkopplung) sprechen. Das macht die Beschreibung von Kopplungsarten nicht grade leichter...
GroberKlotz schrieb: > Jungs. > > war doch von Anfang an klar, dass mit "feedback" keine MIT- sondern eine > GEGENKOPPELUNG gemeint war! Der Tip mit der Ferritperle war eindeutig > SEHR GUT (richtig sachdienlich)! > > mfg GroberKlotz :-) Wie Iguana schon erkannt hat, eine Gegenkopplung...keine Mittkopplung...ich möchte, dass das Teil NICHT schwingt. Einen Oszillator möchte ich daher nicht bauen :-)
@Iguana (Gast) >...wobei manche Bücher von positiver Gegenkopplung >(=Mitkopplung/"Feedback") und negativer Gegenkopplung (=das Gegenteil >von Mitkopplung) sprechen. Du redest von pos./neg. Rückkopplung, nicht Gegenkopplung. Wenn Du wirklich von Gegenkopplung redest, dann ist der Zusammenhang genau umgekehrt.
>war doch von Anfang an klar, dass mit "feedback" keine MIT- sondern eine >GEGENKOPPELUNG gemeint war! Ich bin mir sicher, dass sich irgend eine (hohe) Frequenz findet, bei der die Gegenkopplung zur Mitkopplung wird, weil sich die Phasenlage gedreht hat. (aufgrund parasitärer Transistor- und Schaltungskapazitäten) >Der Tip mit der Ferritperle war eindeutig SEHR GUT (richtig sachdienlich)! Die Ferritperle dämpft die Mitkopplung für hohe Frequenzen und kann so ein Schwingen verhindern. Man könnte meistens aber genau so gut einfach einen Transitor mit niedriger Transitfrequenz wählen...
Stefan schrieb: > ... > Hallo Peter...immer ruhig bleiben. Aber du hast recht, ich hab jetzt mal > bewusst keine genaueren Angaben gemacht über mein "Problem".... > Es handelt sich eher um HF-Transistoren, mit hohen Transitfrequenzen im > hohen GHz-Bereich. Ich kann leider nicht genau sagen, in welchem > Frequenzbereich der Transistor schwingt. Tja, Stefan, dann koennen wir auch bewusst keine Antworten geben. Wenn Du die Schwingfrequenz nicht kennst, bei welcher Frequenz willst Du dann die 180 Grad Phasendrehung erzeugen? Kein Schaltplan, kein Transistortyp..... sorry, das kann doch keine ernste Frage sein, oder? Gruss Michael
Peter S. schrieb: >>Der Tip mit der Ferritperle war eindeutig SEHR GUT (richtig sachdienlich)! > Die Ferritperle dämpft die Mitkopplung für hohe Frequenzen und kann so > ein Schwingen verhindern. Man könnte meistens aber genau so gut einfach > einen Transitor mit niedriger Transitfrequenz wählen... Eine Ferritperle ist jedoch auch kein idealer Tiefpass, irgendwann nimmt doch die Impedanz dann wieder ab (ab Res-Frequenz)? Ich kenn Ferritkerne nur aus der EMV, und soweit ich weiß spricht man hier eher im MHz oder uuuunteren GHz-Bereich?!
Jens G. schrieb: >>...wobei manche Bücher von positiver Gegenkopplung >>(=Mitkopplung/"Feedback") und negativer Gegenkopplung (=das Gegenteil >>von Mitkopplung) sprechen. > > Du redest von pos./neg. Rückkopplung, nicht Gegenkopplung. Wenn Du > wirklich von Gegenkopplung redest, dann ist der Zusammenhang genau > umgekehrt. Genau, so rum wars!
Bitte melde dich an um einen Beitrag zu schreiben. Anmeldung ist kostenlos und dauert nur eine Minute.
Bestehender Account
Schon ein Account bei Google/GoogleMail? Keine Anmeldung erforderlich!
Mit Google-Account einloggen
Mit Google-Account einloggen
Noch kein Account? Hier anmelden.
