Hallo, ich habe folgendes Problem: Ich habe die Schaltung im Anhang aufgebaut und sie lediglich um 2 Rücklaufdioden erweitert an den Festspannungsreglern und statt des 2x 15V Trafo nutze ich ein 2x18v 0.4A Trafo. Leider funktioniert die Schaltung nicht ganz wie erhofft. Die +5V am ausgang kann ich messen. Jedoch kommen hinterm 7905 -20V raus. Kann mir da jemand weiterhelfen ? *Hatte das schon in das Forum Platinen gepostet aber denke hier ist es besser aufgehoben :)
Hi
>Jedoch kommen hinterm 7905 -20V raus. Kann mir da jemand weiterhelfen ?
Die vom 7805 verschiedene Anschlussbelegung des 7905 hast du beachtet?
MfG Spess
Ja habe mir die Datenblätter angeschaut wenn ich von vorne auf das Bauteil gucke habe ich beim 7805 Output dann Ground und rechts Input und beim 7905 Ground Input und rechts Output.
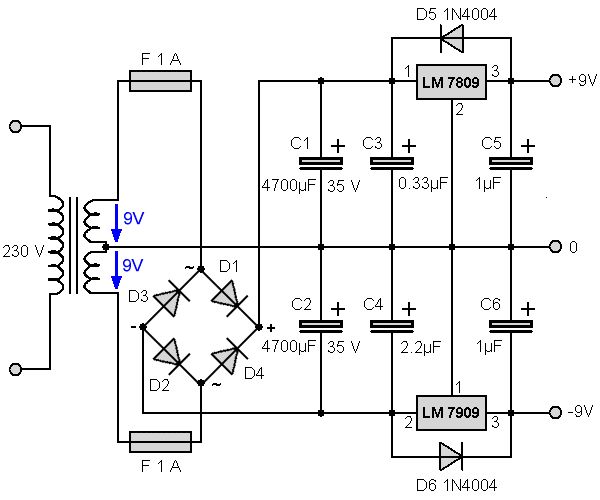
Guten Morgen Mario Hente ich habe meine schaltung so aufgebaut. bild ist im anhang, ich hoffe ich konnt dir erst einmal helfen. mfg
Ist ja nicht großartig anders als meine bis auf die Kondensatoren ich denke nicht das das daran liegt oder ?
Hi Vielleicht ist auch deine Angstdiode über dem 7905 verkehrt herum. MfG Spess
Hier noch mal ein bild hast du vieleicht den 7905 verkehrt angeschlossen.
Die Diode muss doch mit der Kathode an den Ausgang oder ? Und den 7805 habe ich im to92 Gehäuse folglich sind Input und Output andersherum wie in deinem Bild. Ich versteh es einfach nicht.
Mario Hente schrieb: > Ist ja nicht großartig anders als meine bis auf die Kondensatoren ich > denke nicht das das daran liegt oder ? Doch der 7905 braucht mindestens 1uF am Ausgang damit er nicht schwingt. Ich verwende normalerweise 100nF Keramisch + 10uF Elko am Ausgang. Ein zusätzlicher 100nF Keramisch am Eingang hilft gegen Netzstörungen. Bei manchen Herstellern braucht man auch noch eine Mindestlast am Ausgang. Ich empfehle außerdem bei +/- Versorgungen Verpolschutzdioden parallel zu den Ausgängen. Ansonsten kann es beim anschließen von kapazitiven Lasten zu einem Latchup-Effekt durch kurzzeitige Verpolung kommen. Gruß Anja
so jetzt habe ich die bilder vom to92. und welche diode meinst du die vom 7805 oder die von dem 7905???
Also lediglich einen Kondensator mehr am Ausgang des 7905 und 2 1n4007 Parllel zu den beiden Spannungsreglern und es sollte einwandfrei funktionieren. Hab ich das richtig aufgefasst ?
Sascha Möwert schrieb: > so jetzt habe ich die bilder vom to92. und welche diode meinst du die > vom 7805 oder die von dem 7905??? Die vom 7905 die andere ist ja genau andersrum.
ja die beiden sind verschiedn, der 7805 und 7905 sind nicht identisch, aber so anklemmen wie du es auf den bilder siehst. hast du die beiden dioden nicht drin vom 705 und 7905 parallel. die müssen rein, und und auf die kathode achten. mfg sascha
spess53 schrieb: > Nein. Müssen nicht. Kennst Du die Schaltung die dahinter steckt oder wie kommst Du zu dieser Behauptung ?
Also ich habe trotz 2 10µF Kondensatoren noch -20V am Ausgang des 7905. Wenn ich ne 6,8 kOhm Widerstand dran hänge bricht die Spannung auf -14 V zusammen daran wird es dann wohl auch nicht liegen? Ich zeichne meine Schaltung nochmal kurz auf und poste sie dann gleich.
Hi >Kennst Du die Schaltung die dahinter steckt Nein. Du? >oder wie kommst Du zu dieser Behauptung ? Was stört dich an meiner Aussage? In keinem Datenblatt werden diese Dioden zwingend vorgeschrieben. Wenn die Bedingung Ua>Ui nicht auftreten kann sind sie sinnlos. Und das ist in der Praxis der häufigere Fall. Sinnvoller bei diesen Dualkombinationen, zumindest bei 78xx/79xx, sind Dioden in Sperrichtung vom Ausgang nach Masse. Die verhindern unschöne Latch-Up-Effekte. Selbst erlebt. MfG Spess
Habe jetzt einmal die Schaltung direkt von meiner Lochrasterplatine aus auf einen Blatt gemalt mit den bisherigen änderungen.
Meinst du 2 Dioden jeweils mit der Kathode an Masse und mit der Anode an +5 und -5 ? Könnte es daran liegen das ich am negativen Ausgang -20V statt -5V liegen habe ?
Hi >Meinst du 2 Dioden jeweils mit der Kathode an Masse und mit der Anode an >+5 und -5 Nein. Immer die Katode an das positivere Potential. Also Katode an +5V-Anode an Masse und Katode an Masse - Anode an -5V. so wie hier S.31: http://www.st.com/internet/com/TECHNICAL_RESOURCES/TECHNICAL_LITERATURE/DATASHEET/CD00000444.pdf >Könnte es daran liegen das ich am negativen Ausgang -20V >statt -5V liegen habe ? Bei mir war plötzlich die negative Spannung weg. Vielleicht ist dein Regler auch nur einfach defekt. MfG Spess
spess53 schrieb: > Bei mir war plötzlich die negative Spannung weg. Vielleicht ist dein > Regler auch nur einfach defekt. Habe ihn schon einmal getauscht und kam aufs Selbe hinaus. So langsam verzweifel ich...
Wenn Du doch ueber dem 7905 20V misst, kann es doch nur eine falsch gepolte Diode sein. Ausserdem, einen 7805 mit 20v zu speisen, wer kommt auf solch beknakte Ideen. Was willst Du da ziehen ? Der wird Dir bei 100mA schon die Pfoten verbrennen.
Mario Hente schrieb: > Wenn ich ne 6,8 kOhm Widerstand dran hänge bricht die Spannung auf -14 V > zusammen daran wird es dann wohl auch nicht liegen? Du bist vielleicht ein Clown: wenn etwas besser wird sollte man den Weg konsequent weitergehen. Probier mal mehr Widerstände parallel!!! so 5-10 Stück. Gruß Anja
Die 7905 sind bekannt dafür, dass sie eine Mindestlast von 5mA benötigen, um vernünftig zu funktionieren. Im Datenblatt von TI/National ist z.B. bei den Kennwerten die Ausgangsspannung nur für den Bereich von 5mA - 1A spezifiziert: http://www.ti.com/lit/ds/symlink/lm7905.pdf Setz mal einen Widerstand mit 820 Ohm an den Ausgang und miss dann die Spannung.
Die Festspannungsregler fangen gerne an zu schwingen wenn die Abbklockungen am Ein- und Ausgang nicht richtig sind. Bitte genau nch Applikation dimensionieren und bitte - kurze Leitung!!! So wie das im Lochraster aufgebaut ist, sind die Kondensatoren viel zu weit vom Spannungsregler entfernt. Grüße M.
Ein 2 x 18VAC Trafo um 2x5VDC zu erzeugen ist unsinnig, da werden 80% der benötigten Leistung im Regler verbraten. Vernünftiger wäre ein Trafo von ca. 2x6-8V zu verwenden. Im weiteren schliesse endlich mal eine Last von je 1kOhm an beide Ausgänge und miss mochmals nach. Wenn es dann immer noch nicht tut, ist ein Regler defekt (wegen Überlastung, fehlender Last, oder fehlender Rücklaufdiode) oder ein Fehler im Aufbau der Schaltung. Ich Tippe mal darauf, dass irgendwo eine Masseverbindung (bzw. GND)fehlt!
@Spess >>die müssen rein, >Nein. Müssen nicht. ==> Die Dioden sollten aber rein! Das Problem kommt beim Ausschalten der Netzspannung, dann müssen sich die C's nach den Regler entladen. Bei zu wenig oder keiner Last kann das nur rückwärts über den Regler geschehen und das mögen diese meistens gar nicht, insbesondere wenn sich der unbelastete Ausgang auf -20V auf geschaukelt hat!
Peter schrieb: > ==> Die Dioden sollten aber rein! aber erst ab Ausgangsspannungen größer 6V und gleichzeitig großen Kapazitäten am Ausgang. Beim 5V-Regler also noch nicht. Die -20V sollten ja nicht der normale Betriebsfall werden. Gruß Anja
Hi Ich kenne die einschlägigen Begründungen. Gott sei Dank sehen das die Hersteller entspannter. Siehe Anhang S.36. MfG Spess
Bitte melde dich an um einen Beitrag zu schreiben. Anmeldung ist kostenlos und dauert nur eine Minute.
Bestehender Account
Schon ein Account bei Google/GoogleMail? Keine Anmeldung erforderlich!
Mit Google-Account einloggen
Mit Google-Account einloggen
Noch kein Account? Hier anmelden.




