Hi Forummitglieder, Ich möchte eine Spannung (ca.40V) potentialfrei messen. Meines Wissens müsste das mit zwei OPVs doch irgendwie möglich sein. oder? Hab mal ein Simulationsaufbau hoch geladen. (Der so nicht funktionieren dürfte) Vielen dank für eure Hilfe
Hm, ich glaube der untere Impedanzwandler (bestehend aus U2) ist ziemlich sinnfrei. Der bringt immer GND am Ausgang... Schau Dir mal die Versorgung der OpAmps an. Ich weiß nicht, ob LTspice etwas mit "0V" anfangen kann. Das ist einfach nur ein Netlabel und kein Bezugspotential.
Operatzjonsverschdärker schrieb: > Der bringt immer GND am Ausgang... Die frage ist schält der GND durch oder gibt der mir ein entkoppeltes Signal von der 5V Quelle? Operatzjonsverschdärker schrieb: > Netlabel und kein > Bezugspotential. Hab ich nun geändert, ändert nix. Hab jetzt die 0V der 5V Quelle mit GND versehen. Jetzt macht es so inetwa was ich will, ABER meine Potentialfreiheit dahin. :)
Peter schrieb: > Hi Forummitglieder, > > Ich möchte eine Spannung (ca.40V) potentialfrei messen. Meines Wissens > müsste das mit zwei OPVs doch irgendwie möglich sein. oder? > kennst Du das? http://de.wikipedia.org/wiki/Trennverst%C3%A4rker?uselang=de schau dir mal die Schaltung mit den Optokopplern an. Gruß Andi
Andreas W. schrieb: > Schaltung mit den Optokopplern Ist meine Annahme richtig, dass alle Spannungen auf der "linken" Seite von dem Opto denn gleichen Bezugspunkt haben (GnD) und die "rechten" einen andern. Und noch ne frage: muss U2 an GND liegen?
Ach ja, und Uf+ muss dann ja größer oder gleich wie U1 sein richtig?
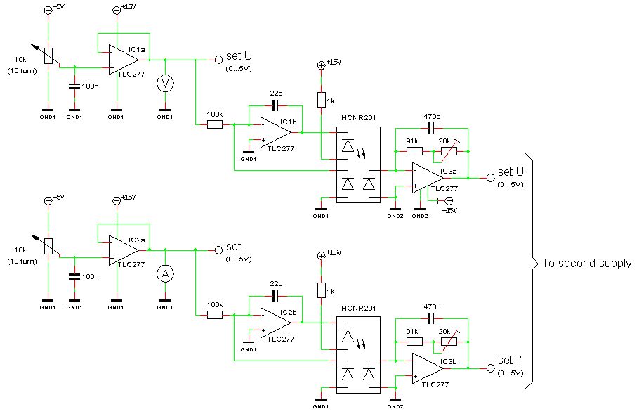
Die von dir gezeigte Schaltung ist viel zu ungenau, weil du zwei verschiedene Optos verwendest. Für diesen Einsatzzweck gibt es Spezial-Optos. Ich habe das mal so wie im Anhang gemacht. Du kannst auch den IL300 einsetzen, eventuell vorher nochmal ins Datenblatt schauen.
Nachtrag: Der TLC277 kommt am Ausgang dieser Schaltung nicht ganz auf 0V herunter, das war da aber kein Problem. Wenn du das jetzt wünschst, solltest du einen echten R2R-OPamp einsetzen oder eine zusätzliche, negative Versorgungsspannung verwenden.
Bitte melde dich an um einen Beitrag zu schreiben. Anmeldung ist kostenlos und dauert nur eine Minute.
Bestehender Account
Schon ein Account bei Google/GoogleMail? Keine Anmeldung erforderlich!
Mit Google-Account einloggen
Mit Google-Account einloggen
Noch kein Account? Hier anmelden.


