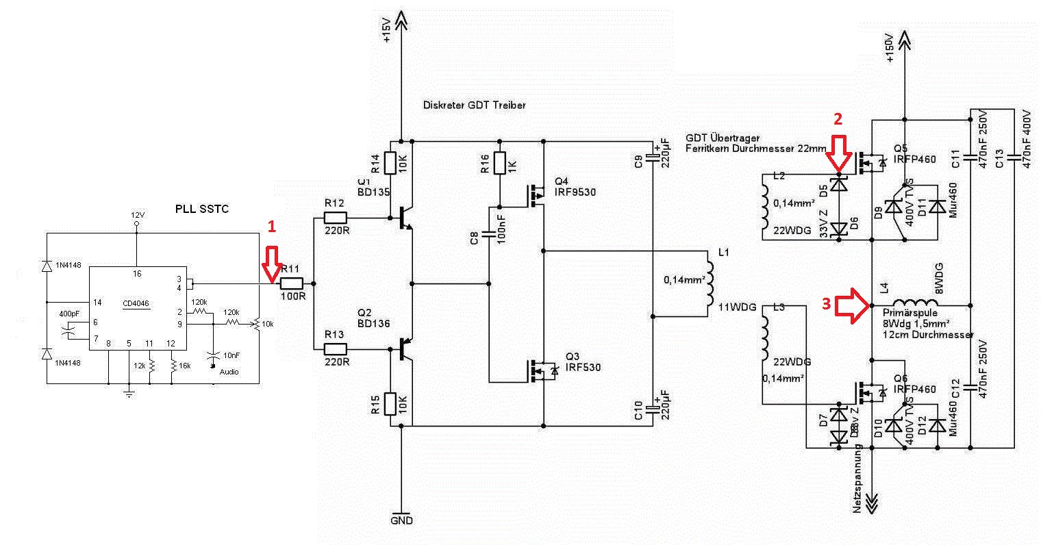
Hallo, Ich habe ein Problem mit dieser Schaltung: http://www.ctc-labs.de/sstc21shematic.jpg Wenn ich nur die beiden NEs versorge (alles vor R11), dann bekomme ich ein (fast)perfektes Rechtecksignal bei ca. 420kHz. Schließe ich nun den Rest (alles außer die Netzspannungsseite) an, dann zieht meine Schaltung bis zu 5A(mehr macht mein Netzteil nicht), Q4 und Q3 werden sehr heiß, und der IC1 wird niederohmig - er erhitzt sich aber nicht(130Ω - gemessen außerhalb der Schaltung, zwischen Pin1 und 8). Die Schaltung lief davor schon mal mit einem CD4046 anstatt der NEs. Den CD4046 ersetze ich nun durch die Originalschaltung, da die Risetime zu langsam war, und somit nur unnötig Hitze entstanden ist. Nun meine Frage: weshalb wird der NE555 Niederohmig? Edit: Messe ich vor R11 zu VCC (ohne die NEs angeschlossen), zeigt mir mein MM 19kΩ an. Von R11 nach GND 10kΩ. Mfg Pascal
Was fliesst denn, wenn du nur den rechten Teil betreibst und R11 gegen Masse schaltest? Ich vermute, dass Q3 und Q4 schon gehimmelt wurden.
>Q3 werden sehr heiß, und der IC1 wird niederohmig - er erhitzt sich aber >nicht(130Ω - gemessen außerhalb der Schaltung, zwischen Pin1 und 8). IC1 wird nicht niederohmig - das, was Du da gemessen hast, ist ganz einfach die interne Schaltung. Solange wir die beiden 555 machen, was sie sollen, wird es wohl ok sein bei denen. Die 5A kommen von den bereits erwähnten Q3+Q4, weswegen die nun mal heis werden. >Die Schaltung lief davor schon mal mit einem CD4046 anstatt der NEs. >Den CD4046 ersetze ich nun durch die Originalschaltung, da die Risetime >zu langsam war, und somit nur unnötig Hitze entstanden ist. Mit derselben Frequenz? >Edit: >Messe ich vor R11 zu VCC (ohne die NEs angeschlossen), zeigt mir mein MM >19kΩ an. Von R11 nach GND 10kΩ. Uninteressant. Denn Du mißt die Sperrschichten der Transis mit, bei denen die Ohmzahl höchsten zur Abschätzung gut ist (sofern man weis, welcher Wert vom MM bei einer intakten Sperrschicht angezeigt wird, deren Uf auch noch strom- und polaritätsabhängig ist).
STK500-Besitzer schrieb: > Was fliesst denn, wenn du nur den rechten Teil betreibst und R11 gegen > Masse schaltest? > Ich vermute, dass Q3 und Q4 schon gehimmelt wurden. wenn ich nur den rechten teil anschließe, dann fließen ca. 9,1mA. Wenn ich R11 mit Masse verbinde verändert sich am Stromverbrauch nichts. Jens G. schrieb: > IC1 wird nicht niederohmig Doch, da bei mir ein funktionierender NE555 15kΩ hat. Jens G. schrieb: > Mit derselben Frequenz? Ja, mit ca. 420kHz. Mit meinem CD4046 bin ich bis 600kHz (laut Scope) gekommen. Der Stromverbrauch lag dann bei ca. 300mA (mit Netzspannungsteil). Im Anhang ist nochmal die Variante mit CD4046. Der Schaltplan ist aber nicht von mir - Er stammt von einem Mitglied aus dem Mosfetkiller Forum. PS: Die roten Pfeile bitte nicht beachten - die waren für ein anderes Problem! Mfg Pascal
Moment mal! NE555 ist <> TLC555 .. da stimmt doch schonmal etwas nicht. Der Unterschied liegt auch genau auf der Ausgangsstufe. Ich muss mal nachsuchen, was ich genau meine. Klaus
Ist mir schon klar, dass ein NE555 kein TLC555 ist, ABER: 1. hatte mein Elektronikhändler um der Ecke keine TLC555 mehr - Der nächste Conrad ist ca. 100km weit weg. 2. Die Schaltung funktioniert auch, aber sobald ich den rechten Teil anschließe, geht mir der NE kaputt... Mfg Pascal
schau hier : Historisches zum 555er auf Seite : http://www.elektronik-kompendium.de/public/schaerer/test555.htm vielleicht bringt dich das in die richtige Richtung. Klaus
dann schau auch hier: auf der Seite http://www.led-treiber.de/html/getaktete_treiber.html#Treiber-555-MOSFET fast unten. Kapitel "Timmer-555-Tipps für obige Vorschläge (15.2./11.10.2005) Je nach CMOS-Timer-555-Hersteller auch bis zu 3V mehr" Da ist die Spannungsfestigkeit beschrieben. Sowas hatte ich auch schonmal. ein kleiner Spannungspeak durch Rückinduktion reicht schon den TLC zu killen. Ich hab dann 100uF an jeden NE / TLC an die UB gelötet. (die 100nF setze ich vorraus). Danach war Ruhe. Klaus
So. Im Anhang sind mal die Signale von meinen NEs. Das einzige was mich stört ist im CW-Modus dieser kleine "Hügel" auf dem Rechteck. Ich hab dann noch vom Interrupt-Modus ein gesamtscreenshot, und ein Detailfoto angehängt. Mfg Pascal
Dieser kleine Hügel ist eigentlich normal - dieser IC ist schließlich nicht für x MHz designed. Für knapp 500kHz sieht das doch gut genug aus ...
Pascal, vergiss den Hügel und kontroliere bitte ob deine C3, C4, C14, C5 auch direkt an den Pins 1 und 8 der Ne hängen. (direkt heisst "direkt"). Da du auf deiner rechten Schaltungseite mit Induktivitäten hantierst wäre vielleicht jeweil eine 1n4148 zischen den jeweiligen Pins 1 u. 8 auch hilfreich. > Die Kathode aber bitte an Pin 8 Gruss Klaus
Klaus De lisson schrieb: > vergiss den Hügel und kontroliere bitte ob deine C3, C4, C14, C5 auch > direkt > an den Pins 1 und 8 der Ne hängen. (direkt heisst "direkt"). Ja, die Cs sind direkt an den NEs. Mfg
Dann versuch doch einfach die Schutzdiode. Bei kleinsten Peaks (und die sieht man auf nem Osci nicht) sind die NE platt. Den Versuch ist es doch wert oder ? Gruss Klaus
Klaus De lisson schrieb: > Den Versuch ist es doch wert oder ? Ja, ich hab aber zurzeit keine Dioden mehr da -> Ich kann das erst morgen oder später testen. Gibt es noch mögliche andere Ursachen, weshalb mein NE555 kaputt geht? Mfg Pascal
Hallo nochmal! Sorry, dass ich mich nicht mehr gemeldet habe. Klaus De lisson schrieb: > Dann versuch doch einfach die Schutzdiode. > Bei kleinsten Peaks (und die sieht man auf nem Osci nicht) > sind die NE platt. > Den Versuch ist es doch wert oder ? > > Gruss Klaus Die dioden habe ich eingelötet, und es hat nix gebracht. Ich hab dann den Teil ab R11 neu aufgebaut, und jetzt funktioniert alles wie gewollt. Mfg
Bitte melde dich an um einen Beitrag zu schreiben. Anmeldung ist kostenlos und dauert nur eine Minute.
Bestehender Account
Schon ein Account bei Google/GoogleMail? Keine Anmeldung erforderlich!
Mit Google-Account einloggen
Mit Google-Account einloggen
Noch kein Account? Hier anmelden.



