Hallo! Ich plane, mit einem ATmega16 an 7 (+1 für Referneztemp ~Raumtemp) Stellen die Temperatur mittels Thermoelementen des Typ K zu messen. Genauigkeit 1K. (Thermoelemente deshalb, wegen der geringen Größe der Messstelle). Ich hab mich jetzt hier im Forum schon ein wenig eingelesen, was das verstärken der Messspannung des Typ Ks betrifft. Da es mir nicht möglich ist SMD Bauteile zu verarbeiten, muss ich auf die guten alten DIL Gehäuse zurückgreifen - und bekomme daher ein Problem. Den Bauraum. Basierend auf den Beiträgen wollte ich den OP07 verwenden. Jedoch wird der im schönen DIL 8 Gehäuse geliefert - und 7 Stück von denen brauchen neben dem ATmega16 und einem MAX323 (zum auslesen der Temperaturen) schon etwas Platz. Meine Frage ist: Gibt es kompakte Lösungen um die Temperatur mittels Thermoelementen auszulesen. Also OPs mit geringen Temperaturdrift und mehreren Ein/Ausgängen. (Bin sowieso Elektronikneuling und mit den am Markt verfügbaren OPs nicht so vertraut). Gibt es eventuell andere Temperatursensoren, mit geringer Größe der Messstelle (also so wie beim Thermoelement 1mm^2) die höhere Spannungen liefern, die ich direkt am µC verarbeiten kann? Oder bleibt nur die Möglichkeit, ein Layout für SMD Bauteile zu erstellen und jemanden (eventuell hier aus dem Forum) zu suchen, der mir gegen Bezahlung die Platine bestückt? lg Peter
Du kannst einfach das eine der 8 welches gemessen werden soll mit einem CD4051 an en OpAmp-Eingang umschalten. Der OpAmp Eingang ist hochohmig genug, daß der zusätzliche Widerstand des Analogschalters keinen Messfehler verursacht. OP07 ist natürlich suboptimal, braucht mindestens 6V und kommt mit Eingang und Ausgang nicht an die Versorgungsspannung ran. Es soll modernere OpAmps geben.
MaWin schrieb: > OP07 ist natürlich suboptimal, braucht mindestens 6V und kommt mit > Eingang und Ausgang nicht an die Versorgungsspannung ran. Es soll > modernere OpAmps geben. Hmm... Wie gesagt, kenn mich nicht so mit den OPs am Markt aus. Werd mal schaun ob ich was finde. Vielleicht hat ja jemand einen passenden OP im Kopf - währ sehr dankbar über infos. An die Verwendung eines Multiplexers hab ich garnicht gedacht. Ist sicher eine sehr feine Lösung. Danke für den Tipp MaWin!
> Vielleicht hat ja jemand einen passenden OP im Kopf - währ sehr > dankbar über infos. LT1006, gibt es auch bei Reichelt :-) Es gibt den auch in einer 4fach Ausfuehrung. (LT1013?) Olaf
Beim OP könnte man ggf. auch einen Chopperstabilisierten nehmen, wie ICL7650 - ist zwar ein alter Typ aber dafür als DIP erhältlich. Man kann sich aber auch ganz gut damit helfen, das man von den 8 Kanälen des MUX einen für den Mullabgleich nutzt. Der LT1013 wäre ein 2 fach OP, aber trotzdem geeignet. Zur Not kann man auch einen LTC2400 oder eine ähnliche Schaltung im SO8 noch auf ein Lochraser mir halbierten Punkten löten. Ist aber vielleicht nicht das richtige IC um damit anzufangen. Wobei 1 K Genauigkeit mit Thermoelementen schon schwer ist, 1 K Auflösung ist dagegen kein Problem.
Ich meinte natürlich 1K Auflösung. Als Genauigkeit würden mir 2K reichen.
Ich hab bei meiner Suche auch noch den LTC1050 OP entdeckt. Der sagt mir eigentlich auch besonders zu, da auch ein Schaltplan für ein Typ K Thermoelement für einen Temperaturbereich von 0 bis 120°C mitgeliefert wird - und ich bis ca. 110°C messen möchte. Würde doch auch in Frage kommen, oder? lg Peter
Der LTC1050 würde auch gehen. Wenn es um eine Schaltung mit µC geht, kann man die Kaltstellentemperatur auch unabhängig mit einem anderen Sensor messen und dann Rechnerisch korrigieren. Da braucht man kein extra IC für die Kompensation. Die Verstärkung wird man auch eher nicht abgleichen, sondern durch genaue Widerstände einen etwa passenden Wert festlegen, auch wenn hinter dem Verstärker dann ein krummer Wert herauskommt. Die Typ K Thermoelemente gehen ganz gut bis etwa 500 C, kurzzeitig oder gut geschützt auch mal darüber. Bis 120 C könnte man sogar noch mit der linearen Näherung auskommen - der µC könnte auch den quadratischen Teil mit berücksichtigen.
Ich wuerd die ganzen Verstaerker vergessen und mit einem 6-fach 24 bit Wandler arbeiten. Die Kaltstellenkompensation kann man mit einem NTC machen, den Rest rechnen.
Also ich hab mich jetzt für die Variante mit dem Verstärker LT1006 und dem Multiplexer CD4051 entschieden, sowie ATmega8 und Max232. 7 Eingänge des Multiplexers werden mit den Messleitungen beschalten. 1 Eingang wird mit einer Referenztemperatur (Raumtemperatur 20°C) beschalten. Die Schaltung (also Kaltstelle) hat mal angenommen eine Temperatur von 50°C. Nehmen wir an die Temperatur an einem Thermoelement hat die Temperatur von 100°C. Laut Datenblatt für Thermoelemente vom Typ K ergebnen sich folgende Spannungen bezogen auf eine Kaltstelle mit der Temperatur 0°C. U_m(t=100°C) = 4,096mV U_s(t=50°C) = 2,023mV U_r(t=20°C) = 0,798mV Also entsteht ja zwischnen Schaltung (Kaltstelle) und Messpunkt eine Spannung von: U_m - U_s = 2,073mV Und zwischen Schaltung (Kaltstelle) und Referenzstelle eine Spannung von: U_s - U_r = 1,225mV Nehmen wir an die maximale Messtemperatur liegt bei 200°C dann ist U_m2(t=200°C) = 8,138mV. So entsteht zwischen Schaltung (Kaltstelle) und Messpunkt eine Spannung von: U_m2 - U_s = 6,115mV Jetzt habe ich die Verstärkerschaltung mit dem OP LT1006 wie folgt (lt. µC.net Artikelsammlung) ausgelegt: (siehe Anhang) Verstärkungsfaktor V: 384 R7: 4,7k Ohm R6: 1,8M Ohm Basierend mit der max. Spannungsdifferenz (U_m2 - U_s = 6,115mV) komme ich so auf eine max. Ausgangspannung am OP von 2,348V. Diese möchte ich nun mit dem µC Messen und auf die Temperatur umrechnen. Als Referenzspannung lege ich eine Spannung Uref = 2,7273V an, die ich durch einen Spannungsteiler erhalte. Ist meine Auslegung so OK, oder hat sich wo ein Fehler eingeschlichen bzw. muss ich zusätzlich noch etwas beachten? Danke für eure Hilfe! lg Peter
> Würde doch auch in Frage kommen, oder Wenn die Auswertung sowieso per uC gemacht wird, sollte man sich den LT1025 sparen, und die Kaltstellentemperatur im uC draufaddieren.
MaWin schrieb: >> Würde doch auch in Frage kommen, oder > > Wenn die Auswertung sowieso per uC gemacht wird, > sollte man sich den LT1025 sparen, > und die Kaltstellentemperatur im uC draufaddieren. So hätt ichs jetzt eh gemacht (siehe voriger Beitrag von mir 18.01.2012 14:35)
moin !! wieso kannst du keine smd bauteile verarbeiten ? mit ein wenig mühe ist das kein problem . gibt´s nen grund wieso thermoelemente verwendung finden sollen ? pt100 oder pt1000 temp. fühler sollten doch auch gehen oder ? siehe auch .... http://www.matuta.de/de/Informationen-und-Artikel/Aquarium-SPS-Teil-7-Temperaturfuehler--342.html mfg
dolf schrieb: > moin !! > wieso kannst du keine smd bauteile verarbeiten ? > mit ein wenig mühe ist das kein problem . > gibt´s nen grund wieso thermoelemente verwendung finden sollen ? > pt100 oder pt1000 temp. fühler sollten doch auch gehen oder ? > > siehe auch .... > > http://www.matuta.de/de/Informationen-und-Artikel/... > > mfg Hallo dolf! Bezüglich den smd bauteilen... ich habs noch nie gemacht... :) Ich möcht mal mit Lochraster anfangen - dann ne Platine und eventuell wage ich mich mich bei diesem Projekt zum ersten mal an die kleinen SMD Teilchen vor. Hab mir dass jetzt angeschaut - bringe alle Teile auf ne 35x60mm Lochrasterplatine - für den 1sten Prototyp genug. Na ja, das mit den PT 100 Fühlern. Also generell hab ich schon Thermoelemente vom Typ K und das feine bei denen ist eben, ich hab eine Kontaktfläche von ca. 1mm² daher kann man die wirklich wunderschön platzieren bzw. in kleinen Bohrungen versenken. Mit PT100 hab ich noch nicht wirklich gearbeitet. Hab mal Mal ne Brückenschaltung im E-Labor (ich studiere Maschinenbau) gemacht aber mehr nicht. Also ich würd jetzt schon gerne bei Thermoelementen bleiben. Aber trotzdem vielen Dank für deinen Link - werd mir die Seite heute Abend mal zu Gemüte führen. lg
Den 8. Kanal des MUX würde ich einfach mit einer Brücke auf "0" belegen, um den Offset zu bestimmen. Wenn man auch Temperaturen etwas unter der Referenzlötstellentemperatur messen will, braucht man da auch noch einen kleine extra Offset. Für die Referenzlötstellentemperatur eignet sich als Sensor so etwa wie ein Digitaler Sensor, ein PT1000, eine NTC oder ggf. auch einfach eine Diode. Beim PT1000 und ggf. dem Digitalen Sensor käme man ggf. auch ohne Abgleich aus. Sonst müsste man wohl einen Abgleich z.B. bei 0 C durchführen. Für den Ref. Sensor braucht man dann ggf. auch noch einen OP. Die Ref. Temperatur wird kaum 50 C sein, sondern eher Raumtemperatur, denn damit hat man auch geringe Temperaturgradienten an den Steckern. Beim Verstärker sollte man vermutlich zusätzlich zum 1,8 M Widerstand einen Kondensator vorsehen, um die Bandbreite zu begrenzen. Wenn der Strom nicht besonders knapp ist, würde ich die Widerstandswerte auch eher um z.B. den Faktor 10 kleiner wählen - sonst bekommt man zusätzliche Drift über den Biasstrom des OPs.
Hallo Ulrich! Erstmal vielen Dank für deine ausführliche Rückmeldung. Ich hätte jedoch noch ein paar Fragen: Ulrich schrieb: > Den 8. Kanal des MUX würde ich einfach mit einer Brücke auf "0" belegen, > um den Offset zu bestimmen. Was meinst du auf "0" legen? Das versteh ich nicht ganz. > Für die Referenzlötstellentemperatur eignet sich als Sensor so etwa wie > ein Digitaler Sensor, ein PT1000, eine NTC oder ggf. auch einfach eine > Diode. Beim PT1000 und ggf. dem Digitalen Sensor käme man ggf. auch ohne > Abgleich aus. Sonst müsste man wohl einen Abgleich z.B. bei 0 C > durchführen. Für den Ref. Sensor braucht man dann ggf. auch noch einen > OP. Danke für die Info. Werd mir das mal genauer ansehen. Will mich heute Abend noch weiter in das Thema einarbeiten und einen Schaltplan zeichnen, den ich hier posten werde. > Die Ref. Temperatur wird kaum 50 C sein, sondern eher Raumtemperatur, > denn damit hat man auch geringe Temperaturgradienten an den Steckern. Anschlüssen der Thermoelemente (also die gesamte Schaltung) möchte ich auch in Bereichen einsetzen, die deutlich wärmer als Raumtermperatur sind (z.B.: Nähe Ofen). Damit werde ich an der Kaltstelle tatsächlich höhere Temperaturen haben als Raumtemperatur. > Beim Verstärker sollte man vermutlich zusätzlich zum 1,8 M Widerstand > einen Kondensator vorsehen, um die Bandbreite zu begrenzen. Danke für die Info. Hab ich schon bei einigen Schaltungen gesehen. Ich muss mich jedoch mit der Auslegung beschäftigen, da ich da nicht so fit bin. > Wenn der Strom nicht besonders knapp ist, würde ich die Widerstandswerte > auch eher um z.B. den Faktor 10 kleiner wählen - sonst bekommt man > zusätzliche Drift über den Biasstrom des OPs. Ah danke. Der Strom ist nicht knapp. Also werde ich das mal neu durchrechnen. Wie gesagt, danke für diese sehr konstruktive Rückmeldung! lg Peter
Den 8. Kanal des MUX kann man als Nullabgleich nutzen: Bei den 7 Thermoelementen hat man die folgende Schaltung: wenn nötig für Messungen unter der Ref. Temperatur: eine kleine Offsetspannung von vielleicht 1-2 mV (nur 1 mal für alle Eingänge gemeinsam) - sonst einfach GND, dann bei der Ref. Temperatur der Übergang auf das Thermoelement - dann das Thermoelement, und bei der Ref. Temperatur wieder zurück auf Kupfer. Von da dann zum MUX, und dahinter der Verstärker. Für den 8. Kanal geht es direkt von der Offsetspannung zum MUX. Vor dem MUX wäre ggf. noch eine Schutz vor Überspannung und ein HF Filter sinnvoll. Die Minimal Version wären das wohl 2 Dioden und ein Kondensator nach GND. Dazu dann ggf. noch 1-2 Widerstände in Reihe und eventuell eine Ferriteperle oder ähnliches.
Ulrich schrieb: > Den 8. Kanal des MUX kann man als Nullabgleich nutzen: Bei den 7 > Thermoelementen hat man die folgende Schaltung: wenn nötig für Messungen > unter der Ref. Temperatur: eine kleine Offsetspannung von vielleicht 1-2 > mV (nur 1 mal für alle Eingänge gemeinsam) - sonst einfach GND, dann bei > der Ref. Temperatur der Übergang auf das Thermoelement - dann das > Thermoelement, und bei der Ref. Temperatur wieder zurück auf Kupfer. Von > da dann zum MUX, und dahinter der Verstärker. Für den 8. Kanal geht es > direkt von der Offsetspannung zum MUX. > > Vor dem MUX wäre ggf. noch eine Schutz vor Überspannung und ein HF > Filter sinnvoll. Die Minimal Version wären das wohl 2 Dioden und ein > Kondensator nach GND. Dazu dann ggf. noch 1-2 Widerstände in Reihe und > eventuell eine Ferriteperle oder ähnliches. Die Offsetspannung, die du meinst, müsste ich dann mit einem OP (Addierer) mit der gelieferten Spannung des Thermoelements addieren, oder?
Hi! So, ich hab jetzt mal einen Schaltplan gezeichnet (nur 1 Thermoelement zur Darstellung und noch nichts zur Referenztemperaturmessung). Anbei auch nochmal meine Auslegungsdaten. Am Thermoelement hab ich jetzt auch noch einen Tiefpass hinzugefügt (fc ~ 1,6Hz). Hast du das so gemeint Ulrich? lg Peter
BITTE VERGESST DEN LETZTEN BEITRAG VON MIR (19.01.2012 00:26). IST ABSOLUTER SCHWACHSINN.... Dies ist jetzt meine Version für die Temperaturmessung mit den Typ-K Elementen. Für die Temperaturmessung an der Kaltstelle hab ich mich für einen NTC (5k) entschieden, der über eine Konstantstromquelle (mit LM317) gespeist wird. Ausgewertet wird diese Temperatur über einen ADC Port am µC. (min U: ~0,5V - max U: ~4,5V). Für die Messung mit den Thermoelementen habe ich den Tipp von Ulrich befolgt. Ich hoffe du hast es dir so vorgestellt. Am Thermoelement hab ich jetzt auch noch einen Tiefpass hinzugefügt (fc ~ 1,6Hz). Sollte jetzt eigentlich so passen... (meiner bescheidenen Meinung nach...) Hab ich in dieser Schaltung noch Bugs bzw. etwas vergessen? lg Peter
Der LM317 ist in deiner Beschaltung keine Konstantstromquelle sondern ganz normal ein Spannungsregler. Als Konstantstromquelle ist er wie hier gezeigt http://de.wikipedia.org/w/index.php?title=Datei:LM317_1A_ConstCurrent.svg&filetimestamp=20111017160035 aufzubauen. Darum wird die Messtung mit ADC1 nicht funktionieren.
Michael H. schrieb: > Der LM317 ist in deiner Beschaltung keine Konstantstromquelle sondern > ganz normal ein Spannungsregler. Als Konstantstromquelle ist er wie hier > gezeigt > http://de.wikipedia.org/w/index.php?title=Datei:LM... > aufzubauen. > Darum wird die Messtung mit ADC1 nicht funktionieren. Hmm. Ich habe eigentlich die Schaltung von http://www.mathar.com/msp_thermo1.html übernommen (auf diese wird als Beispielbeschaltung für einen NTC lt. Wikiartikel http://www.mikrocontroller.net/articles/Temperatursensor#NTC.2FPTC verwiesen). Ich kann meine Fehler nicht entdecken....
Peter schrieb: > Ich kann meine Fehler nicht entdecken.... Hallo Peter, dann schau dir nochmal genau die Pinbezeichnungen an. Wenn du den LM als Konstantstromquelle betreiben willst, dann musst du "ADJ" und nicht, wie im normalen Betrieb, den "OUT" als Ausgang zum Thermoelement nehmen ;) Gruß Stefan P.S. hier noch ein interessanter Link zur Kaltstellenkompensation: http://www.elektroniknet.de/bauelemente/technik-know-how/analoge-bauelemente/article/29539/1/Kaltstellenkompensation_auf_Basis_Hardware_und_Software_-_ein_Vergleich/
Stefan S. schrieb: > Wenn du den LM als > Konstantstromquelle betreiben willst, dann musst du "ADJ" und nicht, wie > im normalen Betrieb, den "OUT" als Ausgang zum Thermoelement nehmen ;) Eieiei.... Im Eifer des gefechts hab ich nicht gesehen, dass die Symbole unterschiedlichsind. Ich hab quasi nur links, mitte, rechts gesehen.... Tja, es gilt einfach das alte Sprichwort: "Wer lesen klar is schwer im Vorteil". Danke für eure Rückmeldungen! Allein hätt ich dass sicher wieder übersehen und hätt mich gewundert wenn es nicht funktionier :) @Stefan: Danke für den Link: Hätte aber noch ein paar Fragen. So wie ich das verstehe sind sowohl auf der + als auch auf der - Leitung des Thermoelements 2 Tiefpassfilter eingesetzt. Nur: Warum werden die beiden Leitungen des Thermoelements mit dem 10n Kondensator vorbunden? Die Grafik aus dem Link von Stefan hab ich übrigends angehängt
> Für die Temperaturmessung an der Kaltstelle hab ich mich für > einen NTC (5k) entschieden, der über eine Konstantstromquelle ( > mit LM317) gespeist wird. Warum lässt du nicht den NTC weg ? Der LM317 ist bereits dermassen massiv temperaturabhängig, daß sein Einsatz als "Konstant" ist Messchaltungen kompletter hirnrissiger Witz ist. Bau einen einfachen Spannungsteiler aus NTC und einem Widerstand an Aref des A/D-Wandlers, falls Aref nicht belastbar ist nach einem OpAmp als Buffer/Spannungsfolger. Vergiss den LM317, zumal als Konstantstromquelle für 1mA, der Chip braucht alleine schon 5mA.
In dem Plan im Eagle Format sind die Werte von R3 und R4 vertauscht - im Plan von der Simulation stimmt es. Die Werte könnte auch ruhig kleiner werden - muss aber nicht. Ob die Werte sonst passen und damit die Spannung hängt von den Temperaturen ab, die man erwartet. Für den NTC reicht ein Spannungsteiler - entweder von 5 V oder Aref, je nachdem was man als Ref. Spannung nutzt. Wenn der Regler für die 5 V gut ist, und keine große Last an den 5 V, kann man die 5 V als Ref. nutzen und dann auch den Spannungsteiler für Aref so ähnlich wie gezeigt nur eher auf etwa 3 V, halt etwas weniger als das was der LT1007 maximale ausgeben kann. Ein Kondensator gegen AGND sollte aber in jedem Fall noch dazu. Der AVR hat zwar eine interne Referenz, aber die ist nicht unbedingt besser als ein Spannungsregler. Der Filter am Eingang geht etwa so, ist aber nicht bei 1,6 Hz, sondern bei 1,6 kHz. Wenn man den AD langsamer Auslesen will, wäre ein Kondensator parallel zu R2 der passende Ort für eine Filterung.
So, ich hab nun den NTC an den Spannungsteiler (an Aref) gehängt. Aref wurde Angepasst - die Verstärkung V des OPs wurde daher ebenfalls verändert. Weiters wurde ein 100nF Kondensator zwischen Aref und Agnd, sowie eine 10µH Induktivität zwischen AVCC und VCC (lt. Datenblatt ATmega8) gehängt. Weiters wurde der Rechenfehler für den Tiefpass korrigiert (fc ist jetzt 1,6Hz). Ich glaube dass die Schaltung so jetzt passen sollte. Eine große Frage hab ich noch... Irgendwie stören mich die Tiefpassfilter vor dem Multiplexer (sind ja ziemlich viele Bauteil und ich würde ja gerne auf kleinem Raum bauen...). Kann ich den Filter nicht nach dem Multiplexer setzen? Danke für die Unterstützung und lg Peter P.S.: Schaltung, Auslegung und Sim sind angefügt
Uppsss... Grad noch nen Fehler entdeckt - In der Sim und dem Schaltplan sind Kondensatoren des Tiefpasses falsch eingezeichnet. Sollten 1µF Kapazität haben (siehe Auslegung Screenshot)
Eine Frage große Verständnisfrage hätte ich noch: Wenn ich die Schaltung erweitere, um mehr Messpunkte zu haben, kann ich dann den 74HCT4067 verwenden? Datenblatt: http://www.produktinfo.conrad.com/datenblaetter/150000-174999/151637-da-01-en-74HCT_4067.pdf
Peter schrieb: > Kann ich den Filter nicht nach dem Multiplexer setzen? Dann darfst Du aber nur gaaanz langsam umschalten. :-) Gruss Harald
Der Filter vor dem MUX hat auch schon einen Vorteil: Er dient auch gleich als ein gewisser ESD Schutz. Zumindest der Widerstand sollte also vor den MUX - als SMD Teil ist der auch nicht so groß. Von den Werten war eigentlich die alte Version mit 1 K und 100 nF schon gut. Wenn der Widerstand zu größer wird, werden Leckströme (z.B. vom MUX) zum Problem. Der "0" Kanal sollte ggf. auch einen Widerstand bekommen zur Kompensation. Die Bandbreite des Verstärkers sollte man auch noch begrenzen durch einen kleinen Kondensator parallel zu R2. Wie man den Filter am besten Auslegt, hängt davon ab wie schnell und welcher Reihenfolge man die Werte Auslesen will. Wenn man für mehr Auflösung Oversampling nutzen will, sollte z.B. die Filterfrequenz nicht zu niedrig sein. Wenn man für Aref den Teiler von 5 V nutzt, kann man den Teiler mit NTC und Widerstand eigentlich auch von 5 V betreiben. Man hat damit etwas mehr Auflösung. Wenn die Kaltstelle extern liegt sollte da auch noch ein Kondensator dazu. Mit der Induktivität für AVCC braucht es aber unbedingt auch einen 2. Abblockkondensator an AVCC. Die Erweiterung für mehr Kanäle ginge über einen anderen MUX wie den 4067 oder auch mit einem 2. 4051 "parallel" und dann mit den Enable Pin. Zur Auswahl.
Ulrich schrieb: > Von den Werten > war eigentlich die alte Version mit 1 K und 100 nF schon gut. Ok, dass wär dann quasi der ESD Schutz an jedem Thermoelement (vor dem MUX) Ulrich schrieb: > Die Bandbreite des Verstärkers sollte man auch noch > begrenzen durch einen kleinen Kondensator parallel zu R2. Da sollten 10nF reichen, oder? Ulrich schrieb: > Wenn die Kaltstelle extern liegt sollte da auch noch ein > Kondensator dazu. Wie meinst du das? Extern? Um die Kaltstellentemperatur zu messen, würde ich über die Thermoelementanschlüsse eine elektr. nichtleitende Wärmeleitfolie kleben und darauf den NTC platzieren. Ulrich schrieb: > Wie man den Filter am besten Auslegt, hängt davon ab wie schnell und > welcher Reihenfolge man die Werte Auslesen will. Wenn man für mehr > Auflösung Oversampling nutzen will, sollte z.B. die Filterfrequenz nicht > zu niedrig sein. Beim Filtern geht es mir generell darum, dass ich die 50Hz Netzbrummen aus meinem Signal eliminiere. Ich weis jedoch nicht, wo es am besten ist, den Tiefpass zur Filterung anzubringen. Eigentlich könnte ich das auch noch nach dem Verstärker machen. Dann hätte ich vor dem MUX den ESD schutz. Könnte die MUX schnell ansprechen. Jedoch würde ich halt hohe Frequenzen mitverstärken. Ulrich schrieb: > Mit der Induktivität für AVCC braucht es aber unbedingt auch einen 2. > Abblockkondensator an AVCC. Hmm... den muss ich dann anscheinend im Datenblatt übersehen haben. Reicht da ein 100nF?
Beim Auslesen des AD-Wandlers hat man verschiedenen Möglichkeiten. Wenn man es eilig hat, ließt man jeden Kanal nur 1-2 mal aus und schaltet dann weiter, oder macht was anderes. Für den Fall sollte der Analoge Filter schon 50 Hz Störungen unterdrücken. Wenn man nach dem Umschalten nicht noch länger (z.B. 1 s) warten will, muss der Filter vor den MUX. Wenn man genug Zeit und Rechenleistung beim µC übrig hat, kann man die Unterdrückung von 50 Hz Störungen auch erst in Software machen. Der AD wird dazu schnell, mehrfach ausgelesen (z.B. 10 kHz Abtastfrequenz und 1000 Werte) und dann gemittelt. Wenn die Zeit über die gemitelt wird ein Vielfaches der Periodendauer (20 ms) ist, bekommt man eine sehr gute Unterdrückung der 50 Hz - weit besser als man es mit einem passiven Tiefpass erreicht. Der Filter ist dann gegen HF Störungen oberhalb der Nyquistgrenze. Da liegt dann die passende Grenzfrequenz eher so bei 1 kHz. Nur wenn man sich sehr viel 50 Hz einfängt muss man dafür sorgen, dass davon der Verstärker nicht übersteuert. Die passende Kapazität parallel zu R2 hängt von der gewünschten Zeitkonstante ab. Für 50 Hz Unterdrückung wäre da eher was um 0,1-1 µF passend - man muss dann aber relativ lange Warten bis der Wert stabil ist. Wenn man schnell messen will und die 50 Hz in Software unterdrückt wären eher 1 nF richtig (ca. 1 kHz Grenzfrequenz). Oben war erwähnt worden das die Kaltstelle auch ggf. bei ca. 50 C liegen könnte, das wäre dann wohl ggf. extern, z.B. auf halbem Weg vom Thermoelement zum Verstärker. Für die Ref. "Lötstelle" ist es vor allem wichtig das man in dem Bereich wenig Temperaturgradienten hat. Dafür hilft oft ein Metallgehäuse drum herum, und ein großflächiger thermischer Kontakt der Kupferleitungen zu dem Gehäuse. Bei Wärmeleitfolie wäre ich etwas skeptisch - so doll ist die Wärmeleitfähigkeit da oft nicht. Als Kondensator an AVCC reichen 100 nF.
Also Ulrich, ich kann mich nur vor dir verneigen! Vielen Danke für deine Große Hilfe. Auch ein großer Dank an alle andren, die mir so viele Tipps und Ratschläge gaben. Ich werd jetzt nochmal alle Erkenntnise in meine Schaltung einbauen. Und mal einen Versuch aufbauen und Schaun, wie das ganze funktioniert. Schaltplan usw. werden natürlich anschließend wieder gepostet.
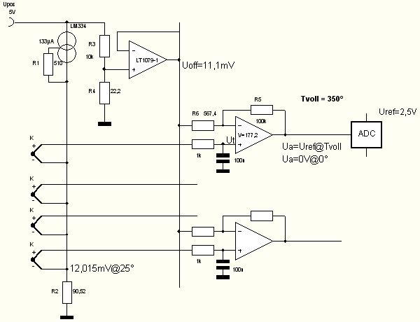
Bin erst jetzt auf diesen Beitrag gestoßen und plane auch eine Schaltung mit gleichen Anforderungen. Mich irritiert der Anschluss des Thermoelements im Plan ganz rechts. Der negative Th-Anschluss soll auch über den Mux geschaltet werden? Der hat doch festes Potential für den Offset und muss nicht gemessen werden - oder habe ich da was nicht verstanden? Die anderen 6 Thermoelemente werden doch wohl alle mit ihrem negativen Anschluss verbunden. Bei meiner Schaltung wollte ich wegen langer Leitungen ein externes Anschlusskästchen verwenden und dort die Could-Junction-Kompensation machen. Hierfür habe ich einen LM234 wie im Bild vorgesehen. Den temperaturabhängigen Spannungsabfall an R2 habe ich so berechnet, dass er genau die Kompensation macht. Dies ist der einzige Wert, der genau stimmen muss. Den Feinabgleich für Offset und Verstärkung wollte ich per Software machen. Die Lösung mit dem Multiplexer gefällt mir, dann kann ich auch mit meinem Mega 88 mehr als 6 Temperaturen messen. Gibt es Einwände oder Verbesserungen für meine Schaltung?
Hermann schrieb: > Mich irritiert der Anschluss des Thermoelements im Plan ganz rechts. Meinst du meinen Plan? Da ist der Anschluss aber links :) Hermann schrieb: > Der > negative Th-Anschluss soll auch über den Mux geschaltet werden? Nein, der Negative Anschluss wir mit einer Offsetspannung beschalten, damit ich Temperaturen unter der Referenztemperatur messen kann. (Spannungsteiler R3, R4). (Dir Offsetspannung wird am 8ten Eingang des Mux gemessen) In den MUX gehen nur die pos. Anschlüsse. Diese sind mit einem Tiefpassfilter versehen. Im Schaltplan ist dieser noch mit 100k und 100n eingezeichnet - ich werde ihn jedoch wieder auf 10k, 1n ändern.
Ich meine den rechten deiner 3 Anhänge typk_temp_mess. Warum willst du den Wert das Spannungsteilers messen? Den kannst du mit dem Multimeter einmal messen und in der Software berücksichtigen. Es fließt doch kein nennenswerter Strom über das Thermoelement und der Spg-Teiler ändert sich nicht.
Der Eingang x0 ist zum korrigieren des Offsets (Verstärker, AD, absichtlicher Offset über den Spannungsteiler). Es wird von der Spannung mit Thermoelement (X1...X7) jeweils die Spannung ohne Thermoelement (X0) abgezogen. Die Spannung an X0 sollte sich nur sehr wenig ändern, muss also nicht so oft gemessen werden und ggf. kann über längere Zeit gemittelt werden. Wenn man einen gut stabilen OP hat, kann man ggf. auf diesen Eingang zur Korrektur verzichten und den Nullpunkt einmal messen und dann annehmen das er konstant bleibt. Der Aufwand für die automatische Korrektur ist aber sehr klein, vor allem wenn einem 7 Eingänge reichen. @Hermann: der LM234 ist nicht gerade die beste Qualität: mit MUX braucht man nur einen Verstärker und kann da schon was etwas bessere nehmen wie den LT1006, LT1013 oder was ähnliches. Vor allem ohne die gelegentliche Nullmessung ist der LM234 eher ungeeignet - mit könnte es gerade noch gehen. Gerade wenn der Ref.stelle extern sein soll, bietet es sich an die Ref. Temperatur separat zu messen und in Software zu korrigieren, und nicht direkt analog zu kompensieren. Als Sensor eignet sich dann ggf. auch eine einfache Diode, oder halt ein NTC.
Ulrich schrieb: > Vor allem ohne die gelegentliche > Nullmessung ist der LM234 eher ungeeignet Ich habe bisher sehr gute Erfahrungen mit dem LM234 gemacht. Meine bisherigen Temperaturmessungen sind über Jahre stabil - ich habe noch kein 0,1° Abweichung feststellen können. Er hat den großen Vorteil, dass lange Leitungen nicht stören und dass er sehr einfach zu kalibrieren ist, da man ihn mit einer 1-Punkt-Messung bei einer beliebigen Temperatur kalibrieren kann. Deine Kritik kommt vermutlich von dem relativ großen Fehler in dem angegebenen Stromwert (±3%). Kalibrieren muss man ihn also schon - aber dann ist er nach meiner Erkenntnis absolut zuverlässig. Es würde mich sehr interessieren, woher dein negatives Urteil kommt, da ich ihn häufig einsetze.
Da hab ich mich von der Typen-Bezeichnung täuschen lassen und LM234 und LM324 verwechselt. Der LM324 oder LM224 sind eher nicht so gute OPs - halt vor allem billig. Da hab ich schon mal deutliche Drift festgestellt, und bis 5 mV Offset und der Offsetstrom sind halt auch ein Problem. Der LM234 bzw. LM334 als Temperatursensor sollten aber für so etwas wie die Ref. Temperatur gute gehen. Ich habe mit dem entfernt ähnlichen AD592 auch gute Erfahrungen gemacht, auch für die Ref. Temperatur von Thermoelementen, allerdings damit direkt auf ein gutes DMM. Das einzige Problem ist ggf. die Eigenerwärmung - sollte aber hier nicht so das Problem sein.
Bitte melde dich an um einen Beitrag zu schreiben. Anmeldung ist kostenlos und dauert nur eine Minute.
Bestehender Account
Schon ein Account bei Google/GoogleMail? Keine Anmeldung erforderlich!
Mit Google-Account einloggen
Mit Google-Account einloggen
Noch kein Account? Hier anmelden.











