Hallo zusammen, ich möchte 2 Videosignale über einen analog switch ( CD4052 ) schalten. Ist es nun nötig am Ausgang ein Videoverstärker IC ( z.B. AD812 ) zu setzen ? Am Ausgang wird ein analoger TV angeschlossen. Gruß Kay
>ich möchte 2 Videosignale über einen analog switch ( CD4052 ) schalten.
Videosignale schaltet man nicht mit einem 4052, sondern mit speziell
dafür hergestellten Schaltern, die eine T-Topologie bieten.
Ti schrieb: > Videosignale schaltet man nicht mit einem 4052, sondern mit speziell > dafür hergestellten Schaltern, die eine T-Topologie bieten. Sag das mal den Millionen Geräten wo das so gemacht wurde.... >Ist es nun nötig am Ausgang ein Videoverstärker IC ( z.B. AD812 ) zu >setzen ? I.d.R. nein.
Kay schrieb: > ich möchte 2 Videosignale über einen analog switch ( CD4052 ) schalten. > Ist es nun nötig am Ausgang ein Videoverstärker IC ( z.B. AD812 ) zu > setzen ? Am Ausgang wird ein analoger TV angeschlossen. Ja. Dein Fernseher hat in der Regel am Videoeingang einen Eingangswiderstand von 75Ohm. Wenn du nun die On Widerstaende des CD4052 dir ansiehst (270 typ. bei 5V) dann kannst du dir den Pegelverlust ja ausrechnen. Auch beim 74HC4052 ist der mit typ. 80 Ohm bei 5V noch zu hoch.Die Ausgangsimpedanz deines Videoausgangs sollte bei 75 Ohm liegen. Zaehlst du jetzt die 75 Ohm der Quelle + die 80 Ohm beim HC4052 zusammen liegst du bei 155 Ohm.
Den Aufholverstärker must du auf eine Verstärkung von 2 einstellen, und am Ausgang einen 75 Ohm in Reihe schalten, damit die Leitung nach beiden Seiten 75 Ohm sieht. Der Aufholverstärker hat am Ausgang eine Impedanz von nahe 0 Ohm da er stark gegengekoppelt ist. Ralph Berres
Ralph Berres schrieb: > Den Aufholverstärker must du auf eine Verstärkung von 2 einstellen, und > am Ausgang einen 75 Ohm in Reihe schalten, damit die Leitung nach beiden > Seiten 75 Ohm sieht. Der Aufholverstärker hat am Ausgang eine Impedanz > von nahe 0 Ohm da er stark gegengekoppelt ist. Da Du die gleiche Konfiguration auch am Eingang brauchst, muss der Verstärker m.E. viermal verstärken. Gruss Harald
Harald Wilhelms schrieb: > Da Du die gleiche Konfiguration auch am Eingang brauchst, muss der > > Verstärker m.E. viermal verstärken. > > Gruss > > Harald Am Eingang sind diese Aufholverstärker meist hochohmig. Die Ausgangsspannung der Quelle ist im Leerlauf im allgemeinen auch doppelt so hoch, so das mit einen 75 Ohm Widerstand am Eingang sich die richtige Spannung einstellt. Ralph Berres
Harald Wilhelms schrieb: > Da Du die gleiche Konfiguration auch am Eingang brauchst, muss der > Verstärker m.E. viermal verstärken. Die Idee ist zwar richtig Harald aber diese weitere 2 fache Verstaerkung macht das Endgeraet mit. Die sind darauf ausgelegt das wenn sie mit ihren 75 Ohm Eingangswiderstand an ein Geraet mit 75 Ohm Ausgangswiderstand angeschlossen werden der Pegel korrekt ist. Also das die den Teilerfaktoer von 2 mit beruecksichtigen. Deshalb nur die Verstaerkung von 2 wie Ralph schon sagte.
In Fernsehgeräten wird als Videosignalumschalter der TEA 2014 benutzt.
Helmut Lenzen schrieb: > Harald Wilhelms schrieb: >> Da Du die gleiche Konfiguration auch am Eingang brauchst, muss der >> Verstärker m.E. viermal verstärken. > > Die Idee ist zwar richtig Harald aber diese weitere 2 fache Verstaerkung > macht das Endgeraet mit. Die sind darauf ausgelegt das wenn sie mit > ihren 75 Ohm Eingangswiderstand an ein Geraet mit 75 Ohm > Ausgangswiderstand angeschlossen werden der Pegel korrekt ist. Also das > die den Teilerfaktoer von 2 mit beruecksichtigen. Deshalb nur die > Verstaerkung von 2 wie Ralph schon sagte. Nun es kommt sicher auch darauf an, ob eine längere Leitung vor oder nach dem Videoverstärker liegt. Ich war jetzt davon ausge- gangen, das der HC4052 etwa 75 Ohm Reihenwiderstand in die Leitung bringt und man vor den Videoverstärker einen 75 Ohm Parallelwiderstand anbringt, um keine Reflexionen zu bekommen. Das gleiche noch mal am Ausgang, weil da möglicherweise auch eine längere Leitung angeschlossen wird. Gruss Harald
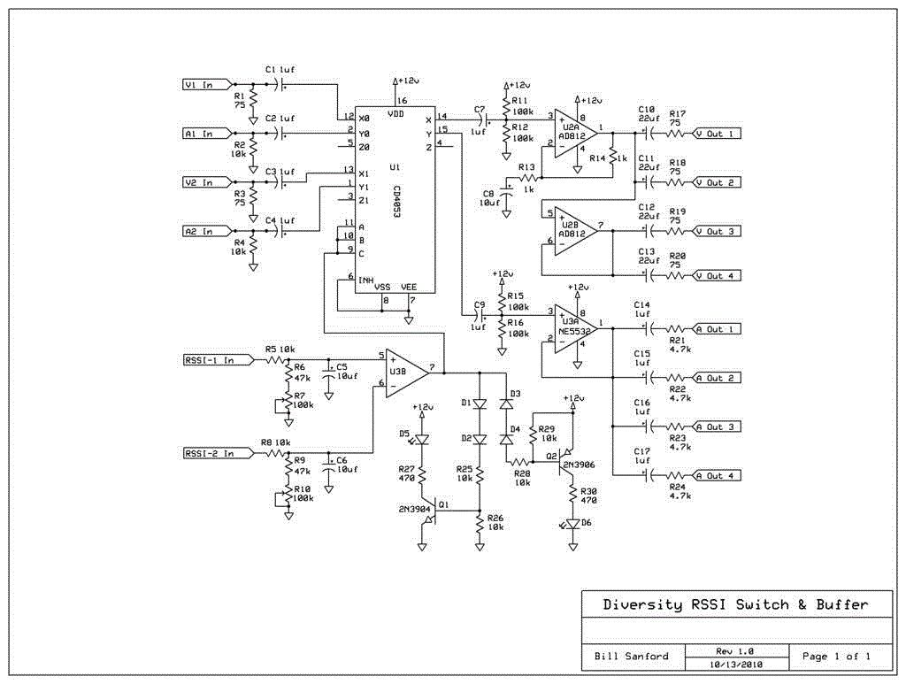
Hallo und vielen Dank für Eure Antworten. Ich habe mittlerweile eine Schaltung gefunden, die genau das macht, was ich will. Dort wird ein CD4053 und ein AD812 verwendet. In der Schaltung werden 12V verwendet. Ich benutze nur 5V und muss dementsprechend den AD812 anders beschalten. Wird schon klappen. Also danke nochmal an alle. Gruß Kay
Bitte melde dich an um einen Beitrag zu schreiben. Anmeldung ist kostenlos und dauert nur eine Minute.
Bestehender Account
Schon ein Account bei Google/GoogleMail? Keine Anmeldung erforderlich!
Mit Google-Account einloggen
Mit Google-Account einloggen
Noch kein Account? Hier anmelden.
