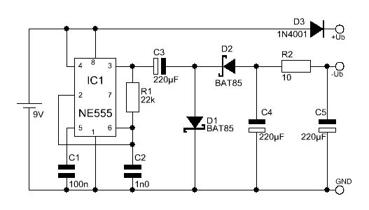
Hallo, ich möchte möglichst einfach eine Negative Spannung erzeugen mit einen AVR. Der Wert ist relativ unkritisch VCC -2V sind ok. Ich habe folgende Schaltung gefunden: http://www.loetstelle.net/content/praxis/negativevoltage/images/neg3.gif C1 hab ich mit 100µF und C2 mit 220µF gewählt. Belaste ich die negative Spannung mit 20mA dann bricht sie mir bis auf 1,3V ein. Wie halte ich meine Spannung auch unter 20mA Last Stabil?
Maddin schrieb: > Impedanzwandler (OPV) der entsprechenden Strom liefert. Wovon soll der bitte versorgt werden? Erst denken, dann posten.
tzui schrieb: > Erst denken, dann posten. Hast du noch alle Latten am Zaun mich hier so anzufahren? Was weiß ich wovon der Versorgt werden soll. Vielleicht aus der Quelle aus der auch der AVR versorgt wird. Wenn er 20mA ziehen will dann müssen die nun mal irgendwo auch zur Verfügung gestellt werden.
@ Chris (Gast) >C1 hab ich mit 100µF und C2 mit 220µF gewählt. Ganz schön groß, aber OK. >Belaste ich die negative Spannung mit 20mA dann bricht sie mir bis auf >1,3V ein. Wie hoch ist deine Frequenz an PB2? Die sollte im Bereich von 2-50kHz liegen. >Wie halte ich meine Spannung auch unter 20mA Last Stabil? Naja, da schnauft der AVR aber ganz schön, schießlich muss er dann über 40mA Pulsstrom schalten. MFG Falk
Falk Brunner schrieb: > Naja, da schnauft der AVR aber ganz schön, schießlich muss er dann über > 40mA Pulsstrom schalten. Und das bei ca 40 Ohm Innenwiderstand = 1600mV Spannungsabfall. Die Dioden dürften dann auch noch jede ca 1V verschlingen. Und dann der Kondensator auch noch mal ca 0.2V. Chris schrieb: > Wie halte ich meine Spannung auch unter 20mA Last Stabil? -> mit der Schaltung: never Etwas besser kannst Du mit dicken Schottky-Dioden und Parallelschaltung von mehreren Portpins werden. Nimm einfach einen MAX660 oder LMC660 wie alle anderen auch. Gruß Anja
Bitte melde dich an um einen Beitrag zu schreiben. Anmeldung ist kostenlos und dauert nur eine Minute.
Bestehender Account
Schon ein Account bei Google/GoogleMail? Keine Anmeldung erforderlich!
Mit Google-Account einloggen
Mit Google-Account einloggen
Noch kein Account? Hier anmelden.
