Hallo. Ich will kleine Synchronmotoren (230V, ca. 15VA) mit einem nicht-mechanischen Schaltelement, z.B. Triac, steuern. Meine Schaltung hängt am Netz: Neutralleiter ist gleichzeitig Schaltungsmasse. Jetzt habe ich gerade festgestellt, dass es keine geläufigen Triacs gibt, die einen Haltestrom von nur wenigen mA haben. Der kleine Triac im SOT23-Gehäuse BT1308W-600D von NXP braucht einen Haltestrom von max. 10mA bei Raumtemperatur. Bei einem Strom von ca. 65mA Spitze, sind mir 10mA Haltestrom ein wenig viel. Kennt ihr einen für den Einsatzzweck passenden Triac oder eine Alternative? Bei dem geringen Strom könnte man ja schon über einen kleinen Transistor plus Brückengleichrichter nachdenken. Wobei mir ein zusätzlicher Gleichrichter nicht wirklich gefällt (Induktionsspannungen müssten ja auch polungsrichtig durch Freilaufdioden geleitet werden). Außerdem müsste man den Transistor dann galvanisch getrennt ansteuern. Vielleicht irgendwie mit einem PNP und einem NPN-Transistor? Polungsrichtige Ansteuersignale für die Basen vorrausgesetzt. Gibt es vielleicht Spezialtransistoren für den Einsatz bei Wechselstrom? Gruß, Third-Eye
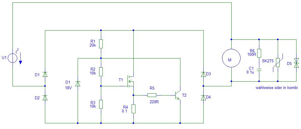
Hallo, hier mal ein Vorschlag. R3 als Poti: Phasenanschnitt (mit wenig EMV), R3 als Optokoppler: deine Lösung, mit Strombegrenzung. T1 IRF830 o. ä., T2 BC550C, D1..4 1N4007, D5 Transzorb...
> hier mal ein Vorschlag
Achtung,
die Form der Strombegrenzung kann zu gigantischen Verlustleistungen
führen.
Besser Flip-Flop-mässigen Abschalten bei Überstrom oder Sicherung.
Ja, nur für Peak oder KZ, bis die Si kommt.
Die sehen ideal (und supereinfach) für das Problem aus...
Peter L. schrieb: > kennst du die AC Schalter von ST? > http://www.st.com/internet/analog/subclass/477.jsp Da sie ebenfalls mit TRIACs arbeiten ist IH (Holding Current) wieder (sehr) hoch, denn er liegt bei 20mA, was immerhin wieder ca. 30% der Motoren ist (15VA / 230V = 65,2mA). Egal wie man es dreht oder wendet, bei diesen kleinen Strömen funzen nur noch Lösungen mit MOSFET/IGBT in einem Brückengleichrichter oder zwei anti-seriell geschaltete MOSFETs wie z.B. hier (=> http://www.renesas.eu/products/opto/technology/difference/index.jsp) gezeigt. Suche z.B. mal bei Toshiba nach der TLP-Serie ("Transistor Output Photocouplers" und "Photorelays").
Hallo, versuche mal ASSR-322R von Avago, gibt es z.B. bei Digikey. Gruß MURKEL
Danke an alle für die Infos. Besonders die AC-Switches von ST sehen sehr interessant aus. Wusste gar nicht, dass die Triac-Technologie weiterentwickelt wurde. Aber scheinbar sind diese Switches nur für den Ein/Aus-Betrieb gedacht. Ich vergaß zu erwähnen, dass mein Motor mit Phasenanschnitt betrieben werden soll. Es ist eigentlich ein Motor für niedrigere Nennspannung, der zwecks Wide Range-Kompatibilität je nach anliegender Netzspannung leistungsgeregelt wird. Er würde kurzzeitig auch 230V vertragen (meine Strom- und Leistungswerte habe ich dafür ausgerechnet), aber im Dauerbetrieb durchbrennen. Der Betrieb mit Phasenanschnitt funktioniert in einer Testschaltung recht zuverlässig, allerdings mit einer Glühbirne als Grundlast für den großen Triac. Aber das nur nebenbei. Zum Thema Haltestrom: Ich habe mit LTSpice eine Phasenanschnittschaltung simuliert und verschiedene Triacs durchprobiert. Der recht hohe Haltestrom gilt anscheinend nur dafür, wenn die Gate-Antsteuerung weggenommen wurde. Wenn die Ansteuerung bis zum Nulldurchgang vorhanden ist, geht der Strom auch bis 0mA runter! Veräppelt mich da die Simulation oder ist das wirklich so? Gruß, Third-Eye
kann selbst nichts dazu sagen, habe aber das gefunden: Beitrag "Triac verhalten bei zu geringer Last" Beitrag "Triacs oder Relais für Zimmersteuerung" Beitrag "Zündimpulse mit Triac unterdrücken" also JA
Ich würde der Einfachkeit halber nen Optokoppler á la AQV253 nehmen + Vorwiderstand. 2 Bauteile und fertig! Gruß, Sven
Dane S. schrieb: > Der recht hohe Haltestrom gilt > anscheinend nur dafür, wenn die Gate-Antsteuerung weggenommen wurde. > Wenn die Ansteuerung bis zum Nulldurchgang vorhanden ist, geht der Strom > auch bis 0mA runter! > Veräppelt mich da die Simulation oder ist das wirklich so? Dem ist wirklich so. Es rächt sich halt stets die Grundlagen nicht gelesen zu haben.
Bitte melde dich an um einen Beitrag zu schreiben. Anmeldung ist kostenlos und dauert nur eine Minute.
Bestehender Account
Schon ein Account bei Google/GoogleMail? Keine Anmeldung erforderlich!
Mit Google-Account einloggen
Mit Google-Account einloggen
Noch kein Account? Hier anmelden.
