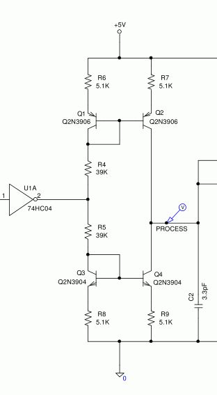
Hallo - Ich habe eine Schaltung entdeckt, deren Funktion ich nicht so recht verstehe. Wozu sind die Stromquellen da eingebaut? Hat einer ne Idee? Das Schaltungsdetail stammt aus dem pdf. Mich interessiert aber nur die komplementäre Stromspiegel Geschichte.
Die Stromspiegel scheinen eine gewisse Totzeit zu haben, bevor sie voll durchschalten und dann den 3,5pF Cap aber schnell aufladen. Damit ist diese Schaltung einem reinen RC-Glied überlegen, welches, um gleich unenpfindlich gegen Störungen zu sein, eine recht große Zeitkonstante aufweisen muß. Die Schaltung mit den Stromspiegeln folgt dadurch genauer dem Eingangssignal.
Ich habs mal in LTspice simuliert. Leider kann ich schlicht keinen großen Unterschied zu einem passenden RC-Glied erkennen. Hm.
Der Unterschied zum RC-Glied ist nicht sehr groß; der Vorteil ist vermutlich, dass man so eine Schaltung etwas genauer bzw. einfacher berechnen kann, da der Kondensator mit einem konstanten Strom ge- und entladen wird.
Hallo durch den Konstantstrom sollte am C eine Dreieckspannung entstehen.
Johannes E. schrieb: > da der Kondensator mit einem konstanten Strom ge- und entladen wird. Wobei die parasitären Kondensatoren der Transistoren schon in der selben Liga wie der 3,3pF-Kondensator mitspielen. Das Gebilde verhält sich also einiges komplexer, als es hier gezeichnet ist... Abdul K. schrieb: > Das Schaltungsdetail stammt aus dem pdf. Das kannst du sowieso nicht nachbauen. Woher nimmst du den nötigen Eingangswiderstand von 1G? Und die Schlüsselbauteile U2 und U3 sind augenscheinlich frei wählbar.... :-o In diesem Verzeichnis findest du noch mehr solcher Simulations-Dateien: http://www.analog-innovations.com/SED.html
Lothar Miller schrieb: > Johannes E. schrieb: >> da der Kondensator mit einem konstanten Strom ge- und entladen wird. > Wobei die parasitären Kondensatoren der Transistoren schon in der > selben Liga wie der 3,3pF-Kondensator mitspielen. Das Gebilde verhält > sich also einiges komplexer, als es hier gezeichnet ist... > Ja, das fiel mir auch auf. Die Spannung am Kondi ist auch nicht linear, wie man vermuten könnte. Habe die LTspice Sim angehangen. Wenn ihr das plt-file nach der Sim reloaden tut, dann könnt ihr es in der untersten Kurve gut sehen. Die Peaks sind wohl parasitäre Kapazitäten der Transen. Die Zeitkonstante für das vergleichende RC-Filter am unteren Rand des Schaltplans habe ich einfach passend 'gefittet'. Also nur unter ganz bestimmten Bedingungen der Eingangskurvenform könnte man sowas wie Dreieck rauskriegen. > Abdul K. schrieb: >> Das Schaltungsdetail stammt aus dem pdf. > Das kannst du sowieso nicht nachbauen. Woher nimmst du den nötigen > Eingangswiderstand von 1G? Und die Schlüsselbauteile U2 und U3 sind > augenscheinlich frei wählbar.... :-o > Mich interessiert nur das Prinzip, denn der Verfasser ist ein Meister. Die 1G sind wohl nur da, um PSPICE glücklich zu machen. > In diesem Verzeichnis findest du noch mehr solcher Simulations-Dateien: > http://www.analog-innovations.com/SED.html Da ist sie her, allerdings war der Verfasser nicht sonderlich zugänglich seine Schaltung ausführlich zu erklären. Ich bin mit meinem Latein erstmal am Ende!!! Riesenaufwand für eine simple Funktion??
Abdul K. schrieb: > Riesenaufwand für eine simple Funktion?? Ja, ein RC-Glied und ein Schmittrigger täten das selbe... ;-) Ich könnte mir bestenfalls vorstellen, dass diese Schaltung in einem ASIC von Analog Innovations viel sinnvoller aufgehoben und realisierbar ist, als mit diskreten Bausteinen.
>Ja, ein RC-Glied und ein Schmittrigger täten das selbe... ;-) Dann schau dir mal den zeitlichen Versatz zwischen Eingangs- und Ausgangspuls an. Da gibt es schon Unterschiede... >Da ist sie her, allerdings war der Verfasser nicht sonderlich zugänglich >seine Schaltung ausführlich zu erklären. Vielleicht gibt es da garnicht viel zu erklären. Viele Simulationen entstehen doch oft nur aus einer Lust und Laune heraus, ohne konkreten Hintergrund. So ist es jedenfalls bei mir. >Ich bin mit meinem Latein erstmal am Ende!!! Riesenaufwand für eine >simple Funktion?? Ich habe gelernt, mit diesen Simulationen sehr sehr vorsichtig zu sein. Die reine theoretische Berechnung ohne Abklärung an einer realen Schaltung ist ziemlich wertlos. Bei mir müssen Schaltungen nicht nur in der Theorie funktionieren, sondern auch und gerade in der Praxis. Es stellt sich nämlich oft heraus, daß Simulationen nicht alles berücksichtigen und höchstens die halbe Wahrheit sind. In etlichen Anwendungen liefern Simulationen auch völlig falsche Resultate...
>Ich habe eine Schaltung entdeckt, deren Funktion ich nicht so recht >verstehe. Wozu sind die Stromquellen da eingebaut? Das ist eine gesteuerte Source-Sink-Strom-Quelle.
> In etlichen Anwendungen liefern Simulationen auch völlig falsche Resultate... Das Argument kommt oft! Zeige mir welche! Ich behaupte, daß der Großteil aller denklicher Schaltungen mit SPICE abgedeckt werden kann. Jedenfalls wenn man nicht über ca. 100GHz hinausgeht und keine Strahlungseffekte berücksichtigt. Wobei SPICE letztlich nur ein Mathesolver ist und man z.B. auch Probleme aus der Mechanik modellieren kann. SPICE liefert natürlich keinerlei Erklärung, sondern zeigt nur das Ergebnis. Allerdings kann man aus rinem unerwarteten Ergebnis durchaus Erkenntnis gewinnen. Bei mir hat es den Lötkolben ganz arg verdrängt. > Das ist eine gesteuerte Source-Sink-Strom-Quelle. Soweit waren wir schon. Nur wo ist ihr spezieller Vorteil? Ich dachte auf dem zweiten Blick, es ist ein Ersatz für die Realisierung von Kapazitäten und Resistanten, die auf einem Chip nicht leicht zu realisieren sind. Die 3,3pF deuten als reiner Zahlenwert ja drauf hin. Wohlmöglich lassen sich auch hochohmige Widerstände nur schlecht herstellen?? Die Schaltung also eine Art Multiplikator.
Ich habe die Schaltung jetzt auch mal mit Tina simulaiert. Die Totzeiten kommen doch recht gut rüber. >Das Argument kommt oft! Zeige mir welche! Also, beispielsweise habe ich mal versucht zu simulieren, wie ein OPamp bei Übersteuerung der Eingänge funktioniert. Das ist vollkommen schiefgegangen. Einfach, weil dieses Verhalten nicht im Modell steckt. Oder wenn man die Versorgungsströme von OPamps versucht zu simulieren, treten Schwierigkeiten auf. So wollte ich mal eine Endstufe simulieren, die auf dem Prinzip der Stromentlastung funktioniert. Auch das ist voll schief gegangen. >Bei mir hat es den Lötkolben ganz arg verdrängt. Ich kann auch nicht mehr ohne, weil es mir oft auch einfach nur hilft eine Schaltung schnell zu verstehen. Viele Zusammenhänge werden klarer, wenn man simuliert. Und doch habe ich gelernt, daß da ein große Lücke zwischen Theorie und Praxis klaffen kann...
Abdul K. schrieb: > Das Argument kommt oft! Zeige mir welche! Ich behaupte, daß der Großteil > aller denklicher Schaltungen mit SPICE abgedeckt werden kann. Jedenfalls > wenn man nicht über ca. 100GHz hinausgeht und keine Strahlungseffekte > berücksichtigt. Wobei SPICE letztlich nur ein Mathesolver ist und man > z.B. auch Probleme aus der Mechanik modellieren kann. Funkentstörung? Layout? Übersprechen? EMV? Und das nicht erst ab 100 Ghz. Klar für den Überblick toll, aber ob das ganze auch in "Reallife" geht, weis man erst nach Aufbau. :D "My favourite programming language is... solder" -Bob Pease
>Ja, ein RC-Glied und ein Schmittrigger täten das selbe... ;-)
Im Anhang erkennt man, daß die Totzeit des Stromspiegels die Schaltung
unempfindlich gegen kurz dauernde Störungen macht. -> Das Ausgangssignal
bleibt bei 5V kleben!
Ein RC-Glied kann das nicht. Es wird immer das Eingangssignal
integrieren und letztlich mitteln.
>Ja, ein RC-Glied und ein Schmittrigger täten das selbe... ;-) ..nur eben (vom Prinzip her) kein Konstant-Strom. Um Sinn oder Unsinn zu erkennen, müsste man die ganze konkrete Appl. sehen. >Funkentstörung? Layout? Übersprechen? EMV? Lässt sich bei einem System mit 100en oder 1000en Leitungen so gut wie nicht simulieren. Spice (oder andere) würde sich tot rechnen.
Totzeiti schrieb: > Ein RC-Glied kann das nicht. Es wird immer das Eingangssignal > integrieren und letztlich mitteln. Das ist doch beim Stromspiegel genauso. Mit dem Schmitt-Trigger am Ausgang wird aus dem gemittelten Signal wieder ein Digitalsignal, das bei kurzen Störungen auch bei 5V "klebt".
Johannes E. schrieb: >> Ein RC-Glied kann das nicht. Es wird immer das Eingangssignal >> integrieren und letztlich mitteln. Klar, du hast ja die Zeitkonstanten von RC-Glied und KSQ komplett unterschiedlich gewählt. Kein Wunder, dass da unterschiedliche Werte rauskommen. Denn ob der Kondensator mit Konstantstrom oder aber über einen simplen Widerstand umgeladen wird, das ändert das Ergebnis bestenfalls in Nuancen... > Im Anhang erkennt man, daß die Totzeit des Stromspiegels die Schaltung > unempfindlich gegen kurz dauernde Störungen macht. Einen Schmutzeffekt eines Transistors als hilfreich zu sehen, das stimmt mich nachdenklich...
>Einen Schmutzeffekt eines Transistors als hilfreich zu sehen, das stimmt >mich nachdenklich... warum musste ich da an recycling denken?
dani swss schrieb: > Abdul K. schrieb: >> Das Argument kommt oft! Zeige mir welche! Ich behaupte, daß der Großteil >> aller denklicher Schaltungen mit SPICE abgedeckt werden kann. Jedenfalls >> wenn man nicht über ca. 100GHz hinausgeht und keine Strahlungseffekte >> berücksichtigt. Wobei SPICE letztlich nur ein Mathesolver ist und man >> z.B. auch Probleme aus der Mechanik modellieren kann. > > Funkentstörung? Layout? Übersprechen? EMV? Und das nicht erst ab 100 > Ghz. > Klar für den Überblick toll, aber ob das ganze auch in "Reallife" geht, > weis man erst nach Aufbau. :D Vielleicht willst du provozieren, aber da steht ja "Beginner", daher: Funkentstörung: Kopplung, Strahlung Layout: Parasitäre Elemente nach Bedarf hinzufügen EMV: ist eigentlich doch Funkenstörung Ab 100GHz ist ein Widerstand z.B. langsam keine Rauschquelle, wie sie von SPICE modelliert wird. Man müßte das Modell erweitern (was auch geht!). > > "My favourite programming language is... solder" > -Bob Pease Der Mann mit dem Vogelkäfig. Da muß ich mich nicht äußern. Übrigens auch der, der in einem Dinosaurier starb.
Totzeiti schrieb: > Ich habe die Schaltung jetzt auch mal mit Tina simulaiert. Die Totzeiten > kommen doch recht gut rüber. Welche Totzeit? Meinst du den kleinen Versatz, der vermutlich genau 0,7V beträgt? Ich kann diese PSPICE oder TINA oder was das ist, schlecht entziffern. > >>Das Argument kommt oft! Zeige mir welche! > > Also, beispielsweise habe ich mal versucht zu simulieren, wie ein OPamp > bei Übersteuerung der Eingänge funktioniert. Das ist vollkommen > schiefgegangen. Einfach, weil dieses Verhalten nicht im Modell steckt. > Oder wenn man die Versorgungsströme von OPamps versucht zu simulieren, > treten Schwierigkeiten auf. So wollte ich mal eine Endstufe simulieren, > die auf dem Prinzip der Stromentlastung funktioniert. Auch das ist voll > schief gegangen. Für solche Sachen muß man den OpAmp auf Transistorebene modellieren. Es ist immer gleich: Solange die Modelle erweitern, bis man alle wichtigen Effekte berücksichtigt hat. Man muß eben genau wissen, was man tut! > >>Bei mir hat es den Lötkolben ganz arg verdrängt. > > Ich kann auch nicht mehr ohne, weil es mir oft auch einfach nur hilft > eine Schaltung schnell zu verstehen. Viele Zusammenhänge werden klarer, > wenn man simuliert. Und doch habe ich gelernt, daß da ein große Lücke > zwischen Theorie und Praxis klaffen kann... Klicken geht schlicht schneller und die Bauelemente habe ich dann sozusagen auch immer gleich da.
Es ist einfach so, dass eine Simulation 100% stimmt. Garantiert. Wenn die beteiligten Modelle und Umwelteinflüsse alle korrekt modelliert sind....
Eine Ausnahme gibts allerdings: Symmetrische Schaltungen, die nicht starten wollen. Es gibt kein Rauschen, es gibt keine minimalen Unterschiede in den Bauelementen, man muß das Ding anpingen... Vielleicht geht sogar supersymmetrisch. Wie das wohl aussieht? Nein Lothar: Es gibt einen zusätzlichen Effekt: Numerisches Rauschen
Abdul K. schrieb: > Es gibt einen zusätzlichen Effekt: Numerisches Rauschen Richtig, der Dynamikbereich einer analogen Schaltung ist ungleich größer als der eines float-Wertes...
>EMV: ist eigentlich doch Funkenstörung
Nein. EMV betrifft alles nur erdenkliche an irgentwelchen möglichen
elektr. und/oder magn. Stör-Ein-Aus-flüssen. Das alles ist (in der
Realität) zusammengenommen einfach nicht simulierbar.
(Man könnte sich halbtot simulieren, und kriegt beim realen System doch
was ganz anderes raus. Aus diesem Grund kann man (leider) auch keine
EMV-Messung durch Simulation ersetzen.)
MCUA schrieb: > Aus diesem Grund kann man (leider) auch keine > EMV-Messung durch Simulation ersetzen. In der Praxis geht das andersrum: man misst was, dann bastelt man solange am Modell rum, bis das rauskommt, was man gemessen hat. Dann ändert man was am Modell (z.B. Ausfräsung im Gehäuse) und misst hinterher wieder, ob in der Realität das selbe rauskommt, wenn man diese Ausfräsung ins Gehäuse reinmacht. Und diese Iteration macht man dann ein paarmal durch, bis alles hübsch zueinander passt. Währenddessen lernt man einiges dazu und macht hinterher die trivialsten Fehler nicht mehr. Und das ist der Gewinn an der ganzen Sache... ;-)
>Und diese Iteration macht man dann ein >paarmal durch, bis alles hübsch zueinander passt. Die Modell-"Iteration" kann man vielleicht mit einem "Gehäuseloch" machen, aber nicht bei Systemen mit 1000en Leitungen.
>Die Modell-"Iteration" kann man vielleicht mit einem "Gehäuseloch" >machen, aber nicht bei Systemen mit 1000en Leitungen. Das würde man nicht simulieren, sondern als "worst case" hochrechnen. Beim EMV-Test wird übrigens auch sehr vereinfacht und mit Standardabschlüssen gemessen.
Abdul K. schrieb: > Hallo - > > Ich habe eine Schaltung entdeckt, deren Funktion ich nicht so recht > verstehe. Wozu sind die Stromquellen da eingebaut? > > Hat einer ne Idee? > > Das Schaltungsdetail stammt aus dem pdf. Mich interessiert aber nur die > komplementäre Stromspiegel Geschichte. Die Verstärkung solcher Schaltungen ist sehr groß. Das ist alles. In der IC-Technologie lassen sich Stromspiegel, auf Grund der unmittelbaren Nähe der Bauteile am CHip, gut mit wenig diff. Toleranzen herstellen. Mit diskreten Bauteilen erleidet man Schiffbruch.
Hallo Rudi - Welche Verstärkung meinst du denn? Stromspiegel gibt es als fertige Bauelemente, z.B. BCV61. Siehst du bei denen auch das Problem des Gleichlaufs? Ich hatte mal bei SA602 den Ausgangsoffset von ca. 10 Stück verschiedener Zeiträume gemessen. Das schwankt ganz furchtbar und viel mehr als ich mir das vorher dachte bei einem Chip, bei dem alles integriert ist. Daher bin ich sowieso mißtrauisch. Verstehe nun, warum manchmal Transen in kunstvollen geometrischen Anordnungen auf Chips gebrannt werden.
Bitte melde dich an um einen Beitrag zu schreiben. Anmeldung ist kostenlos und dauert nur eine Minute.
Bestehender Account
Schon ein Account bei Google/GoogleMail? Keine Anmeldung erforderlich!
Mit Google-Account einloggen
Mit Google-Account einloggen
Noch kein Account? Hier anmelden.



