Hallo Forum Es ist vllt. eine blöde Frage, aber kann ich mit einem Transformator ein Signal von dynamischen Mikrofon von 10 mV auf z.B. 250 mV transformieren? Wenn das geht, wer kann mir da helfen? Das Problem ist: Ich habe einen dynamischen Mikrofon mit 60 Ohm Impedanz. Wenn er angeklemmt wird und ich spreche da rein, kommt am anderen Ende nicht viel raus, bzw. es ist sehr leise. Ich habe keine Spannungsqulle zu verfügung.
>Es ist vllt. eine blöde Frage, aber kann ich mit einem Transformator ein >Signal von dynamischen Mikrofon von 10 mV auf z.B. 250 mV >transformieren? Ja klar, nennt sich Mikrofonübertrager.
das ist ja geil. Kannst Du mir in etwa schreiben, worauf ich achten soll? Mal angenohmen ich messe an meinem Mikrofon mit 60 Ohm 50 mV Signalspannung. Wenn ich jetzt 250 mV haben möchte, muss ich welchen Mikrofonübertrager verwenden? Im Internet z.B. bei reichelt gibt es so genannte NF Übertrager. Sie haben Übersetzung 1:2 oder 1:4...ist das dann so, dass wenn ich mit 50 mV reingehe, dann mit Übersetzung 1:4 am Ausgang mit 200 mV rechnen kann?
NF-Übertrager wäre eine gute Idee, solange er wenig Geld kostet. Sonst ist ein passendes Mikro wahrscheinlich die bessere Wahl, da jeder Übertrager auch einen Frequenzgang hat, der das Signal nicht unbedingt verbessern wird.
Das Problem ist, ich kann nur den einen Mikrofon verwenden. Wie wärs mit dem hier? https://www.buerklin.com/default.asp?event=ShowArtikel%2880C780%29&l=d&jump=ArtNr_80C780&ajaxLoad=true
>Wie wärs mit dem hier? > >https://www.buerklin.com/default.asp?event=ShowArt... Scheint gut zu sein, immerhin ein Pikatron. Ich würde aber den 1:10 Übertrager nehmen. >Kannst Du mir in etwa schreiben, worauf ich achten soll? Ein 60R Mikro braucht cirka 600R Last. Durch das Impedanz-Übertragungsverhältnis von 1:100 solltest du also am Ausgang des Übertragers einen Widerstand von rund 56k vorsehen. Rauschmäßig wird die 60R Quellimpedanz auf rund 6k hochtransformiert. Als OPamp lohnt sich also ein NE5534A.
Danke für den Hinweis Ich habe mir ein von Bürklin bestellt. 1:10 von Pikatron. Wenn es da ist, werde ich es ausprobieren.
Der NE5534A sollte direkt beim Übertrager sitzen, während das Mikro weiter vom Übertrager entfernt sein darf.
Ich habe keine Spannungsversorgung um den OP zu betreiben.
>Ich habe keine Spannungsversorgung um den OP zu betreiben.
Und was hängst du dann an den Übertrager? Ein Möhrchen?
Habe ich was Falsch verstanden? Ein Übertrager ist doch ein Trafo? An einer Seite hängt der dynamischer Mikrofon mit 60 ohm die andere Seite geht direkt an die Stelle wo 250 mV benötigt werden.
>Ein Übertrager ist doch ein Trafo? Ja, aber ein Übertrager ist nicht so unkritisch wie ein Netztrafo. Ein Mikrofonübertrager erhält seine richtige Funktion erst durch die korrekte Beschaltung. >die andere Seite geht direkt an die Stelle wo 250 mV benötigt werden. Und die wäre?? Mann, du bist vielleicht knauserig mit deinen Infos. Alles muß man dir aus der Nase ziehen...
Andreas Bolich schrieb: > An einer Seite hängt der dynamischer Mikrofon mit 60 ohm > > die andere Seite geht direkt an die Stelle wo 250 mV benötigt werden. Also die wundersame Brotvermehrung gibt es nicht. Wenn auc der Uebertrager dir die Spannung hochtransformiert so bleibt doch die Leistung gleich. Das heist das dein Verstaerkereingangswiderstand wesentlich hochohmiger werden muss den der Strom aus dem Uebertrager wird kleiner. Auch ist der Titel des Thread falsch. Ein Uebertrager verstaerkt nicht sondern macht lediglich eine Impedanzwandlung. Verstaerken tun nur aktive Bauteile mit Energiequelle.
>Auch ist der Titel des Thread falsch. Ein Uebertrager verstaerkt nicht >sondern macht lediglich eine Impedanzwandlung. Verstaerken tun nur >aktive Bauteile mit Energiequelle. Häh?? So ein Quatsch! Natürlich macht er eine Spannungsverstärkung! Deswegen nimmt man doch so einen Übertrager...
Mikri schrieb: > Häh?? So ein Quatsch! Natürlich macht er eine Spannungsverstärkung! > Deswegen nimmt man doch so einen Übertrager... Du glaubst auch an ein Perpetum Mobile. Wenn er eine Spannungsverstärkung machen würde könnten wir uns den ganzen Quatsch mit Transistoren sparen. Der Trafo mach lediglich eine Spannungsanpassung. Der Begriff Verstärkung ist für aktive Bauteile vorbehalten.
Helmut Lenzen schrieb: > Der Trafo mach lediglich eine Spannungsanpassung. Der Begriff > Verstärkung ist für aktive Bauteile vorbehalten. Dann drücken wir Andreas mal die Daumen, das die folgende Stufe hochohmig genug ist, damit die ganze Spannung nicht gleich wieder zusammenbricht.
Ich glaube die folgende Stufe ist 10KOhm...wenn ich mich richtig eingelesen habe.
moin !!! trafos verstärken nicht da sie keine hilfsenergie benutzen. trafos haben verluste es kommt also weniger raus als rein. also nix mit verstärker , eher n abschwächer. die passende hilfsenergiequelle hast du dann halt zu beschaffen. mfg
>Wenn er eine Spannungsverstärkung machen würde könnten wir uns den >ganzen Quatsch mit Transistoren sparen. Also, daß du nicht weißt, daß ein Übertrager zum Spannungsversärken eingesetzt werden kann, schockiert mich schon ein wenig! Und mit "Brotvermehrung" oder "Perpetuum Mobile" hat das nun garnichts zu tun. Hier sind ein paar interessante Links zu dem Thema: http://www.jensen-transformers.com/an/Audio%20Transformers%20Chapter.pdf http://www.phonophono.de/pdf/step_up_transformator.pdf http://de.wikipedia.org/wiki/%C3%9Cbertrager http://www.experience-electronics.de/deutsch/Datenblaetter/DB-R110.pdf http://www.shure.de/produkte/zubehoer/a95u Im Anhang ist eine Schaltung zu sehen, die einen 1:5 Übertrager verwendet. Der OPamp verstärkt nochmals um den Faktor 20,6. Das ergibt eine Gesamtverstärkung von Faktor 103, entsprechend 40dB. Weißt du Helmut, es ist nicht schlimm, wenn man etwas nicht weiß. Aber etwas nicht zu wissen und dann so auf die Kacke zu hauen, das ist schon dreist... >Ich glaube die folgende Stufe ist 10KOhm...wenn ich mich richtig >eingelesen habe. Das ist zu wenig hier für einen 1:10 Übertrager. Dann sieht dein Mikro eine Lastimpedanz von nur 100R und das Signal bricht zusammen. Mikrofonübertrager arbeiten überwiegend in Spannungsanpassung und da sollte die Lastimpedanz rund 5...10 mal größer als die Quellimpedanz sein.
Also ich als Elektriker, sogar ich weiss das man Spannung Transformieren kann. Alte Röhrenmonitore haben 25 KV Transvormatoren drin, das ist ein Hochspannungstrafo und alle Atomkraftwerke oder überhaupt Kraftwerke haben Trafos...sonst hätte man die 400 Volt über mehrere tausend Kilometer nie Transportieren können. Es wird mit 10 KV oder 30 KV oder gar 100 KV Transformatoren gearbeitet und dann in der Stadt oder Dorf runter Transformiert. Ich habe nur gehofft, dass man mit einem Übertrager mein Mikrofon Signal etwas Verstärken kann, ohne einen OP Verstärker.
Passive Bauteile können NIE verstärken, sondern nur abschwächen, da sie selbst Verluste haben. Aktive Bauteile haben auch verluste, nur hier kann man sie durch eine zusätzliche Energiezufuhr ausgleichen. Wenn Du ein Mikrofon mit 500µA an 10mV hast, dann macht Dir ein 1:10-Übertrager zwar 100mV draus, allerdings bleibt von Deinem Strom nur 1/10 übrig. Genauso, wie es auch bei Kraftwerken der Fall ist. P = U * I und P ist konstant. Es gibt keine wundersame Vermehrung. Wenn Dein Eingang am Verstärker (oder was auch immer hinter dem Übertrager hängt) zu niederohmig ist, so "zieht" er zu viel Strom. Da der Übertrager diesen nicht bereit stellen kann, bricht die Spannung zusammen. Daher sollte der Lastwiderstand auch 10 mal so groß sein (10%-Regel wurde sie bei uns ganz pragmatisch genannt).
Gut, das habe sogar ich jetzt verstanden. Ich habe noch eine Frage: bringt ein dynamischer Mikrofon mit 230 Ohm mehr Spannung als ein 60 Ohm Mikrofon.
Andreas Bolich schrieb: > Ich habe noch eine Frage: bringt ein dynamischer Mikrofon mit 230 Ohm > mehr Spannung als ein 60 Ohm Mikrofon. Generell ja, denn da sind einfach mehr Windungen auf der Spule, die im Magnetfeld eintaucht. Allerdings muss die erste Verstärkerstufe einen so hochohmigen Eingang haben, das diese höhere Spannung nicht zu stark belastet wird. Man rechnet, wie oben schon angegeben, überschlägig mit dem 10-fachen der Impedanz des Mikrofons, also bei einem 200 Ohm Mikro mit mindestens 2k Eingangsimpedanz. Höhere Eingangimpedanz schadet nicht, aber niedrigere führt zu Pegel- und Klangeinbussen.
Dann muss ich genau wissen welche Impedanz die folgende Stuffe hat? Kan ich das messen, weil ich keine Technische Daten da habe.
Nein, um Impedanzen zu messen, müsstest du ein 1kHz Sinus Signal einspeisen und den fliessenden Strom messen. Ich vermute mal, das dein Messgerätepark das nicht hergibt. Aber wenn irgendwo ein 200 Ohm Mikro herumliegt, schliess es einfach mal an. Wenn du an die erste Stufe des Verstärkers herankommst, könntest du auch einen Speisewiderstand hinzufügen und ein Elektretmikro verwenden, die geben im allgemeinen etwas mehr Pegel ab und sind niederohmiger im Ausgang.
Nein ich habe sowas nicht...Multimeter und ein Messkoffer für Headsets und Mikrofon, damit kann ich die Funktion messen. Mit Elektretmikrofon habe ich schon gute erfahrung gemacht. Hier mal das ganze in Kurzübersicht: Es soll ein Headset von Firma MSA Sordin mit Sprechgarnitur(60R dyn. Mikrofon) an einer Funkanalge SEM 25 aus einem Panzer angeklemmt werden. Vllt kennt das einer oder anderer. Unter anderem gibt es hier noch etwas was nicht gut ist. Das Headset von MSA Sordin hat 20 Ohm Lautsprecher zum Hören, die SEM 25 Anlage fährt aber normalerweise mit 300 Ohm Lautsprächer(Sprechhaube H-280). Das muss auch irgendwie adaptiert werden.
Mikri schrieb: > Also, daß du nicht weißt, daß ein Übertrager zum Spannungsversärken > eingesetzt werden kann, schockiert mich schon ein wenig! Und mit > "Brotvermehrung" oder "Perpetuum Mobile" hat das nun garnichts zu tun. Du willst es einfach nicht begreifen, ein passives Bauteil wie es ein Trafo nun mal ist kann niemals verstaerken. Das ist eine reine Spannungsanpassung. So koenntes du ja hingehen und Primaerwicklung und Sekundeaerwicklung einfach verbinden und dann in Deckung gehen.. Wenn du das bei einen Verstaerker machst wird der sich aufschaukeln und zu schwingen anfangen (Bei richtiger Phasenlage). Du verwechselts da die Begriffe "Transformation , Anpassung" mit dem Begriff Verstaerkung. Das ist nicht dasselbe. Mikri schrieb: > Weißt du Helmut, es ist nicht schlimm, wenn man etwas nicht weiß. Aber > etwas nicht zu wissen und dann so auf die Kacke zu hauen, das ist schon > dreist... Wenn einer hier auf die Kacke haut dann bist du das. Wie auch Martin Schwaikert dir schon sagte "Es gibt keine wundersame Brotvermehrung" Verstaerken in der E-Technik koennen nur aktive Bauteile mit externer Energiezufuhr.
Andreas Bolich schrieb: > Das Headset von MSA Sordin hat 20 Ohm Lautsprecher zum Hören, die SEM 25 > Anlage fährt aber normalerweise mit 300 Ohm Lautsprächer Das würde ich einfach mal ausprobieren. Die Endstufe des SEM25 wäre zwar eigentlich überlastet, aber normalerweise stecken die MIL Sachen sowas einfach weg. Im schlimmsten Fall muss da ein Anpasstrafo dazwischen, wie du ihn schon bestellt hast. Vermute sogar, das die KH-Endstufe schon einen Ausgangstrafo drin hat. Helmut Lenzen schrieb: > Mikri schrieb: >> Also, daß du nicht weißt, daß ein Übertrager zum Spannungsversärken >> eingesetzt werden kann, schockiert mich schon ein wenig! Und mit >> "Brotvermehrung" oder "Perpetuum Mobile" hat das nun garnichts zu tun. > > Du willst es einfach nicht begreifen, ein passives Bauteil wie es ein > Trafo nun mal ist kann niemals verstaerken. Das ist eine reine > Spannungsanpassung. Einigt euch doch einfach darauf, das das Produkt aus Spannung und Strom bestenfalls konstant bleibt, normalerweise aber dank des endlichen Wirkungsgrades des Transformators weniger wird. Die Spannung steigt also, aber der Strom sinkt gleichzeitig, von einer 'Verstärkung' im eigentlichen Sinne kann also nicht die Rede sein, da das eigentlich meint, das ich zumindest den gleichen Strom am Ausgang nuckeln kann, den ich vorne reinspeise.
Gut, ich werde den Trafo ausprobieren. Einen Mikrofon mit 230 Ohm habe ich noch iwo, muss ich mal suchen. Also Theoretisch kann man mit einem Übertrager auch ein 20 Ohm Lautsprecher an eine Quelle anklemmen, die für 300 Ohm Lautsprecher ausgelegt ist. Was wäre hier ein passender Übertrager?
Andreas Bolich schrieb: > Was wäre hier ein passender Übertrager? Passend wäre ein NF-Übertrager, der für diese Leistung und Frequenz geeignet ist. Mehr da oder im Hifi-Forum http://de.wikipedia.org/wiki/R%C3%B6hrenverst%C3%A4rker
Andreas Bolich schrieb: > Also Theoretisch kann man mit einem Übertrager auch ein 20 Ohm > Lautsprecher an eine Quelle anklemmen, die für 300 Ohm Lautsprecher > ausgelegt ist. Deine Impedanzuebertragung betraegt dabei 300/20 = 15 Das Wicklungsverhaeltnis betraegt dann sqrt(15) = 3.87 Bei der unteren Grenzfrequenz muss der induktive Widerstand der Wicklung groesser als der ohmische Widerstand der Last sein. Also bei einem 20 Ohm Lautsprecher (hier nehmen wir der Einfachheit mal einen reellen Widerstand an) sollte der induktive Widerstand der Wicklung rund 20 * 4 = 80 Ohm sein. Dementsprechend die Induktivitaet der anderen Wicklung rund 300 * 4 = 1200 Ohm. Wenn wir jetzt eine untere Grenzfrequenz von 50Hz annehmen ergibt das eine Induktivitaet von: XL1 = 80 Ohm / (2 pi 50) = 0.25H XL2 = 1200 Ohm / (2 pi 50) = 3.8H Wie man sieht je niederiger die untere Grenzfrequenz gewaehlt wird um si groesser wird der Trafo.
Mikri schrieb: > Also, daß du nicht weißt, daß ein Übertrager zum Spannungsversärken > eingesetzt werden kann, schockiert mich schon ein wenig! "Versärken" kann ein Trafo vielleicht. Verstärken sicher nicht! Sonst hätte man wohl kaum, wie in Deinem Beispiel, einen OPV-Verstärker dahinter gesetzt. Gruss Harald
>Du willst es einfach nicht begreifen, ein passives Bauteil wie es ein >Trafo nun mal ist kann niemals verstaerken. Das ist eine reine >Spannungsanpassung. Ich spreche nicht von "Verstärken", sondern "Spannungsverstärken"! Und jeder Übertrager mit rinrm Wicklungsverhältnis 1:n mit n>1 kann Spannungsverstärken. Da du offenbar zu faul warst, meine Links durchzulesen, habe ich die entscheidenden Passagen unterstrichen. >Ich habe nur gehofft, dass man mit einem Übertrager mein Mikrofon Signal >etwas Verstärken kann, ohne einen OP Verstärker. Kann man ja auch, es müssen eben nur die Impedanzen stimmen. Schließe an die Sekundärseite einen 56k Lastwiderstand und messe mit einem Oszi die Ausgangsspannung und du wirst feststellen, daß der Übertrager die Signalspannung kräftig verstärkt. >"Versärken" kann ein Trafo vielleicht. >Verstärken sicher nicht! Ja, das war witzig. Ich rede von der "Spannungsverstärkung" eines Übertragers.
Hätte man von Anfang an von dBu oder dBV geredet, wäre gar keine Verwirrung entstanden. Spannung zu "verstärken" halte ich aber vom Vokabular etwas unangebracht. Ein Strom kann eine Stärke haben, aber eine Spannung doch eher eine Höhe, oder?
Mikri schrieb: > Ich spreche nicht von "Verstärken", sondern "Spannungsverstärken"! Und > jeder Übertrager mit rinrm Wicklungsverhältnis 1:n mit n>1 kann > Spannungsverstärken. > Der Fachbegriff dafuer heist "Transformieren" Du must dich an die allgemeinen Begriffe halten. > Da du offenbar zu faul warst, meine Links durchzulesen, habe ich die > entscheidenden Passagen unterstrichen. Ich weiss wie ein Trafo funktioniert und habe genug von diesen Teilen berechnet. Auch Harald hat dir mittlerweile das gesagt.
Mikri schrieb: >>"Versärken" kann ein Trafo vielleicht. >>Verstärken sicher nicht! > > Ja, das war witzig. Ich rede von der "Spannungsverstärkung" eines > Übertragers. Genau das kann er eben nicht. Und das steht auch nicht in Deiner ersten, zweiten und vierten Textstelle, die Du unterstrichen hast. Das dritte Zitat sieht nach Wikipedia aus und das ist ja nun wirklich keine Referenz für technische Probleme. Das passende Fach- wort hier ist eindeutig "Transformieren" und nicht "Verstärken". In einer Prüfung würdest Du mit einer solchen Äusserung eindeutig durchfallen. Gerade gegenüber Neulingen, wie es Andreas ja wohl ist, sollte man gleich die richtigen Fachwörter benutzen, damit sich da keine Irrtümer einschleichen. Gruss Harald
>Der Fachbegriff dafuer heist "Transformieren" >Du must dich an die allgemeinen Begriffe halten. Das Transformieren bewirkt eine Vergrößerung der Signalspannung, eine Anhebung des Signalpegels, also eine Spannungsverstärkung. Daran ist überhaupt nichts falsch.
Mikri schrieb: > Das Transformieren bewirkt eine Vergrößerung der Signalspannung, eine > Anhebung des Signalpegels, also eine Spannungsverstärkung. Daran ist > überhaupt nichts falsch. Ist genauso wie der landlaeufige Begriff "Stromspannung" falsch. Wie Harald dir gesagt hat: Bei einer Pruefung haettes du Punktabzug bekommen. Es gibt hier fuer feststehende Begriffe und in einem Fachforum sollte man sich daran halten.
>In einer Prüfung würdest Du mit einer solchen Äusserung eindeutig >durchfallen. Gerade gegenüber Neulingen, wie es Andreas ja wohl ist, >sollte man gleich die richtigen Fachwörter benutzen, damit sich da >keine Irrtümer einschleichen. Jeder, der in seiner Praxis mit Mikrofon-Übertragern zu tun hat, spricht von deren Spannungsverstärkung. Diese Angabe findest du auch bei den Herstellern selbst, wie du hier sehen kannst: http://www.shure.de/produkte/zubehoer/a95u
Oops, noch ein Mikrofonübertrager mit Spannungsverstärkung: http://www.schlotzhauer-versand.de/product_info.php/MA-250K/Mikrofon-Uebertrager/products_id/84440?osCsid=b84dfad70d3dcf17e539f10c51dc0c84
Mikri schrieb: > Jeder, der in seiner Praxis mit Mikrofon-Übertragern zu tun hat, spricht > von deren Spannungsverstärkung. Diese Angabe findest du auch bei den > Herstellern selbst, wie du hier sehen kannst: > > http://www.shure.de/produkte/zubehoer/a95u Diese Aussage der Firma Shure ist schlichtweg falsch. Dieses Prospekt hat wahrscheinlich ein Elektrotechnischer Laie geschrieben.
Hier noch ein paar Übertrager mit "Verstärkung": http://www.phonophono.de/Yortofon_verto.php3?Kennung= http://www.phonophono.de/Yphase_tech_t1.php3?Kennung= http://www.phonophono.de/Yphase_tech_t3.php3?Kennung=
Helmut Lenzen schrieb: >> http://www.shure.de/produkte/zubehoer/a95u > > Diese Aussage der Firma Shure ist schlichtweg falsch. Dieses Prospekt > hat wahrscheinlich ein Elektrotechnischer Laie geschrieben. Wieso? Solche Prospekte werden praktisch immer von irgendwelchen Werbefuzzis entworfen. Wenn man Glück hat, darf ihn sich ein Techniker vor der Veröffentlichung noch mal kurz ansehen... Gruss Harald PS: Für mich ist hier EOD. Wenn Mikri hier seine persönliche Meinung darstellt, darf er das gerne tun. Ich denke, es gibt hier genügend Beiträge im Thread, die dafür sorgen, das andere diese persönliche Meinung nicht als das einzig richtige über- nehmen. :-)
Um hier die Spannung und Ströme etwas runter zu transformieren, schmeiße ich eine Aufgabe rein: Ich möchte zwei gleiche Funkgeräte an ein Lautsprecher anklemmen. Damit kann ich dann zwei Funkkreise gleichzeitig hören.
Mikri schrieb: > Das Transformieren bewirkt eine Vergrößerung der Signalspannung, eine > Anhebung des Signalpegels, also eine Spannungsverstärkung. Daran ist > überhaupt nichts falsch. Aha. Wenn bei Flut das Wasser steigt, ist das eine "Wasserverstätrkung"... Lies doch mal Deine eigenen Links. Da steht es genau richtig (transformieren). Wenn ich es recht bedenke, sollte man also den Film "Transformers" in "Amplifiers" umbenennen ;-) Gruss Michael
Andreas Bolich schrieb: > Ich möchte zwei gleiche Funkgeräte an ein Lautsprecher anklemmen. > Damit kann ich dann zwei Funkkreise gleichzeitig hören. Tus nicht, wenn Dir die Geraete lieb sind und Du keinen Schaltplan hast. Die AUsgangsverstaerker koennen sich gegenseitig toeten. Einziger moeglicher Weg: Ueber Widerstaende auskoppeln und dann verlierst Du die kalbe Lautstaerke. Gruss MIchael
Andreas Bolich schrieb: > Ich möchte zwei gleiche Funkgeräte an ein Lautsprecher anklemmen. > Damit kann ich dann zwei Funkkreise gleichzeitig hören. Wenn die beiden einen Ausgangsuebertrager drin und damit praktisch galvansich getrennt sind wuerde ich die fuer einen ersten Versuch in Reihe schalten.
Mikri schrieb: > Jeder, der in seiner Praxis mit Mikrofon-Übertragern zu tun hat, spricht > von deren Spannungsverstärkung. Wie Du hier siehst, ist das eben nicht so. Dass DU davon sprichts macht es nicht richtiger und dass manche weniger technische als populaerwissenschaftliche Veroeffentlichungen sich an einen ebensolchen Personenkreis wenden auch nicht. Wir lesen ja immer wieder im Forum von "Stromspannung" und solchen Dingen..... Aber wie Helmut schon meint: Wer nichts lernen will ist selber Schuld. Nur musst Du vorsichtig sein, wenn Du sowas konsequent anwendest, machst Du Dich eben bei denen laecherlich, die wissen wovon sie sprechen. Gruss Michael (Bei mir geht morgens die Sonne auf....das ist wohl Lichtverstaerkung ;-)
Mikri schrieb: > Das Transformieren bewirkt eine Vergrößerung der Signalspannung, eine > Anhebung des Signalpegels, also eine Spannungsverstärkung. Daran ist > überhaupt nichts falsch. Wenn ich mir Deine Beitraege so durchlese, glaube ich dass Du noch in der Koerpergroessenverstaerkungsphase bist, richtig? Gruss Michael ..........ja, ja..... gerne loeschen.....ich werde o.T. ;-)
Michael Roek schrieb: > (Bei mir geht morgens die Sonne auf....das ist wohl Lichtverstaerkung > ;-) Bist du noch in Mexiko und geht da gerade die Sonne auf?
Michael Roek schrieb: > Wenn ich mir Deine Beitraege so durchlese, glaube ich dass Du noch in > der Koerpergroessenverstaerkungsphase bist, richtig? Jetzt habe ich meinen Monitor mit dem Kaffee angeprustet, konnte mich nicht mehr halten vor lachen.
Das SEM 25 benötigt 0db/600 Ohm bzw 0,25V an 150 Ohm am NF Eingang (laut Datenblatt - alles andere mit hochohmigem Eingang wäre auch viel zu störanfällig). Ergo funktioniert eine reine Mikrofonübertragerlösung nicht. Es gibt doch ein Bordnetz mit 24V. Alternativ ein Mikroverstärker mit Batteriebetrieb - können wir bitte zum Thema zurück und diese alberne "Verstäker" Debatte beenden ?
Heißt das im Klartext, dass ein dyn. Mikrofon mit 230 Ohm am SEM 25 funktioniert? SEM 25 BV Anlage ist nicht mit Funkgerät SEM 25 zu verwechseln.
Sogar JENSEN selbst http://www.jensen-transformers.com/apps_sc.html spricht in seinen Datenblättern von "Spannungsverstärkung": http://www.jensen-transformers.com/datashts/115ke60.pdf
Andreas Bolich schrieb: > Heißt das im Klartext, dass ein dyn. Mikrofon mit 230 Ohm am SEM 25 > funktioniert? Probier es doch einfach mal aus. Was kaputt gehen kann da nicht. Es kann nur zu leise / zu laut sein.
Andreas Bolich schrieb: > Heißt das im Klartext, dass ein dyn. Mikrofon mit 230 Ohm am SEM 25 > funktioniert? Mit einem richtig dimensioniertem "echten" Verstärker sicherlich. Gruss Harald
@Mikri Es interessiert hier Niemand. Angaben von irgendwelchen Werbefuzzys haben keine Relevanz.
>Es interessiert hier Niemand. Angaben von irgendwelchen Werbefuzzys >haben keine Relevanz. Das ist ein Datenblatt von JENSEN. Lies es doch einfach mal ganz durch.
Mikri schrieb: > Das ist ein Datenblatt von JENSEN Wer ist Jensen? Haben die einen neue Art Trafo erfunden oder was. Zeig mir bitte in einem Wissenschaftlichen Standardwerk wo drin steht das ein Trafo verstaerkt?
Helmut Lenzen schrieb: > Andreas Bolich schrieb: >> Heißt das im Klartext, dass ein dyn. Mikrofon mit 230 Ohm am SEM 25 >> funktioniert? > > Probier es doch einfach mal aus. Was kaputt gehen kann da nicht. Es kann > nur zu leise / zu laut sein. Das werde ich morgen tun. Also mit einem 60R Mikrofon ist es sehr leise.
>Wer ist Jensen? Haben die einen neue Art Trafo erfunden oder was. > >Zeig mir bitte in einem Wissenschaftlichen Standardwerk wo drin steht >das ein Trafo verstaerkt? Willkommen im wirklichen Leben, Helmut...
Mikri schrieb: > Willkommen im wirklichen Leben, Helmut... Ich fürchte, du benötigst ein Wörterbuch. Verstärkung bedeutet AMPLIFICATION, GAIN ist da mehr sowas wie Gewinn, oder wenn du es ganz technisch möchtest, bedeutet GAIN Amplitudenverhältnis. Eine durchaus treffende Bezeichnung, aber keine Verstärkung.
>Verstärkung bedeutet AMPLIFICATION, GAIN ist da mehr sowas wie Gewinn, >oder wenn du es ganz technisch möchtest, bedeutet GAIN >Amplitudenverhältnis. Eine durchaus treffende Bezeichnung, aber keine >Verstärkung. Also, jetzt wird es echt völlig lächerlich. Muß ich dir wirklich übersetzen, was "voltage gain" bedeutet??
Mikri schrieb: > Muß ich dir wirklich > übersetzen, was "voltage gain" bedeutet?? Wenn da etwas Anderes als "Spannungsgewinn" oder "Amplitudenerhöhung der Spannung" herauskommt, dann musst du es mir wirklich übersetzen.
Auch bei einer Antenne spricht man von "Gain". Gemeint ist da aber der Gewinn. Keiner wuerde bei einer Antenne von Verstaerkung reden.
Andreas Bolich schrieb: > Hier mal das ganze in Kurzübersicht: > > Es soll ein Headset von Firma MSA Sordin mit Sprechgarnitur(60R dyn. > Mikrofon) an einer Funkanalge SEM 25 aus einem Panzer angeklemmt werden. Andreas Bolich schrieb: > Heißt das im Klartext, dass ein dyn. Mikrofon mit 230 Ohm am SEM 25 > funktioniert? > > SEM 25 BV Anlage ist nicht mit Funkgerät SEM 25 zu verwechseln. Was jetzt? Funk oder BV? Die o.a. Daten sind vom Funkgerät. Sei's drum: Aus meiner Richtfunkzeit und Rundfunk kenne ich die NF Seite oft mit erdfrei 600 Ohm. Bei NF spielt das nur eine Rolle, wenn die Leitungswege seeehr lang werden. NF heißt grob Ton, Musik, Sprache. Stürz dich mikroseitig nicht so auf die OHM, wichtiger ist, welcher Spannungs-Pegel rauskommt. Das 230 Ohm Mikro ist deswegen lauter, weil mehr Spannungspegel rauskommt. Daß es (deswegen) mehr Ohm hat (wie Matze oben richtig sagt), ist bei NF ein Nebenschauplatz. Verstärk das Signal mit einem kleinen Mikroverstärker, und gut is. Ich bezweifle, daß es mit dem Trafo zur Zufriedenheit klappt, aber probiers aus.. kaputt geht nix. Alternativ könnte (Fach)man(n) auch die Mikro-Vorstufe im SEM 25 umbauen. Viel Spaß mit deinem SUV.
Andreas Bolich schrieb: > Ich möchte zwei gleiche Funkgeräte an ein Lautsprecher anklemmen. > Damit kann ich dann zwei Funkkreise gleichzeitig hören. Auch hier kann ein Trafo helfen (Denn irgendwie höre ich raus, das jegliche aktive Elektronik bei dir nicht geht). Dieser Trafo bräuchte zwei Wicklungen für die Funkgeräte und eine für den Lautsprecher. Wenn du übrigens o.a. 1:15 Übertrager für die Anpassung des 20-Ohm Speakers auf den 300 Ohm Ausgang einbaust, ist dir ja klar, das die Spannung in gleichem Mass heruntertransformiert wird ? Also, es kann leiser werden. Muss man aber ausprobieren. Falls vorhanden, poste doch mal einen Plan von der SEM25 Mikroeingangsstufe zwecks Elektretmikro-Anpassung.
Mikri schrieb: > Willkommen im wirklichen Leben, Helmut... Hallo Mikri, hast Du schon mal Esso getankt und versucht, den Tiger im Tank zu finden? Und wieviele Weissmacher hat Persil? Gruss Michael
Was will man? Möglichst viel Störabstand! Die Nutzspannung ist am Erzeuger nunmal vorgegeben, die Rauschspannng aber auch. Man kann die Nutzspannung auch nicht beliebig erhöhen (Denn irgendwann ist man an der Spannungsversorgung angekommen und mehr geht nicht (wenn es ein nichtresonantes System ist)), und schon gar nicht ohne auch gleichzeitig mindestens genausokräftig das Rauschen mitzuverstärken! Also muß man Leistungsanpassung machen, denn in deren Nähe ist auch das Rauschoptimum zu finden! Mit dem Trafo, besser Übertrager genannt, kannst du den Quellwiderstand an die Eingangsstufe des Verstärkers anpassen. Leider wird in Kreisen der Audisten meist nur die Spannung betrachtet und nicht der gleichzeitig vorhandene Strom. Innenwiderstand ist aber nunmal Spannung durch Strom. So kommt es, das bei Nichtbeachten des Stromes man der Meinung seien könnte, es gäbe nur eine Spannungsvermehrung aka Verstärkung. Dem ist aber nicht so! Der Strom wird antiproportional weniger! Das selbst ein renommierter Hersteller solcher Trafos fehlleitende Begriffe benutzt, ist schlicht der Tatsache geschuldet, daß die meisten Audisten wenig Sachkenntnis haben und mehr dem folgen was trendy ist und schwarz. Würde er richtige Begriffe verwenden, würde er Marktanteil verlieren bzw. arbeitszeitteure Anfragen beantworten müssen. Die wollen aber vornehmlich nur eines: Geld verdienen! Der Überhang "Spannungen" als wichtiger zu empfinden, stammt aus der Zeit der ersten Batterien. Seit dem wurden Quellen immer eher als Spannungsquelle angesehen, weniger als Stromquelle oder gar Leistungsquelle. Steigt man tiefer in die Halbleitertechnik ein, dann kommt man schnell dahinter, daß eine Denkweise in Strömen wesentlich effektiver ist.
>Also muß man Leistungsanpassung machen, denn in deren Nähe ist auch das >Rauschoptimum zu finden! Bei der Verwendung eines Übertragers geht es auch darum, dem OPamp eine Quellimpedanz anzubieten, in dem er rauschoptimal arbeitet. Nehmen wir einmal den 1:10 Übertrager aus dem Anhang. Dann sehen wir eine Quellimpedanz von 150R und eine Lastimpedanz von 150k. Das Mikro sieht dabei eine tranformierte Lastimpedanz von 1k5, was 10 mal größer ist als seine Quellimpedanz. Das Mikro wird also spannungsangepaßt betrieben, wofür die meisten Mikrofonübertrager auch gebaut sind. Der nachfolgende Verstärker sieht nun eine transformierte Quellimpedanz von 15k. Das ist für einen bipolaren OPamp schon fast ein wenig viel. Deswegen empfiehlt der Hersteller den Übertrager ja auch für einen FET-Amp. Anders sieht es bei einem 1:4 Übertrager mit 150R Quellimpedanz und 24k Lastimpedanz aus. Hier ist die transformierte Lastimpedanz wieder 1k5, aber die transformierte Quellimpedanz für den OPamp 2k4. Sieht man ins Datenblatt des NE5534 erkennt man, daß er mit dieser Quellimpedanz an seinem Rauschoptimum arbeitet und eine sehr rauscharme Verstärkung möglich ist. >Das selbst ein renommierter Hersteller solcher Trafos fehlleitende >Begriffe benutzt, ist schlicht der Tatsache geschuldet, daß die meisten >Audisten wenig Sachkenntnis haben und mehr dem folgen was trendy ist und >schwarz. Der Grund dafür ist wohl, daß sich der Übertrager einfach mit dieser Spannungsverstärkung "bemerkbar macht" und der Schaltungsentwickler diese zusätzliche Signalverstärkung bei der Auslegung der Schaltung berücksichtigen muß. >Der Überhang "Spannungen" als wichtiger zu empfinden, stammt aus der >Zeit der ersten Batterien. Daß ein Mikrofon-Übertrager mit Spannungsanpassung arbeitet, dürfte wieder mit dem Frequenzgang und dem Klirrfaktor zusammenhängen: Steigt die Quellimpedanz, verschlechtern sich Frequenzgang und Klirrfaktor dramatisch. Der legendäre Dr. Götz Korinth hat übrigens schon vor langer Zeit in diesem Artikel gezeigt, daß es besonders rauscharm geht, wenn man einen Übertrager mit besonders hohem Übersetzungsverhältnis verwendet: http://studerblog.files.wordpress.com/2009/02/gcorinth-aufsatz_vdt_98.pdf Allerdings leidet dann oft der Frequenzgang. 1:4 Übertrager sind deshalb ein guter Kompromiß.
Onkel Dagobert schrieb: > Andreas Bolich schrieb: >> Hier mal das ganze in Kurzübersicht: >> >> Es soll ein Headset von Firma MSA Sordin mit Sprechgarnitur(60R dyn. >> Mikrofon) an einer Funkanalge SEM 25 aus einem Panzer angeklemmt werden. > > Andreas Bolich schrieb: >> Heißt das im Klartext, dass ein dyn. Mikrofon mit 230 Ohm am SEM 25 >> funktioniert? >> >> SEM 25 BV Anlage ist nicht mit Funkgerät SEM 25 zu verwechseln. > > Was jetzt? Funk oder BV? Die o.a. Daten sind vom Funkgerät. Sei's drum: > Aus meiner Richtfunkzeit und Rundfunk kenne ich die NF Seite oft mit > erdfrei 600 Ohm. Bei NF spielt das nur eine Rolle, wenn die Leitungswege > seeehr lang werden. NF heißt grob Ton, Musik, Sprache. Stürz dich > mikroseitig nicht so auf die OHM, wichtiger ist, welcher Spannungs-Pegel > rauskommt. Das 230 Ohm Mikro ist deswegen lauter, weil mehr > Spannungspegel rauskommt. Daß es (deswegen) mehr Ohm hat (wie Matze oben > richtig sagt), ist bei NF ein Nebenschauplatz. Verstärk das Signal mit > einem kleinen Mikroverstärker, und gut is. Ich bezweifle, daß es mit dem > Trafo zur Zufriedenheit klappt, aber probiers aus.. kaputt geht nix. > Alternativ könnte (Fach)man(n) auch die Mikro-Vorstufe im SEM 25 > umbauen. Viel Spaß mit deinem SUV. Die SEM 25 BV Analge was fast in jedem Panzer einebaut ist(Bordverständigungs Anlage) hat eine SEM 25 Verstärker...was auch immer das genau heißt. Ich habe es aus der Beschreibung ausgelesen. Das Headset soll an so ein Kasten ran wo man die Lautstärke regeln kann und die Funkkreise wählen kann. Nun was passiert wenn ich das MSA Sordin Headset anklemme. Die Lautstärke in anderen Sprechsätzen(also die richtigen H280 Sprechhauben)wird leiser, und ich kann üner mein MSA Sordin auch nicht würklich laut hören, und wenn ich in das Mikrofon reinspreche(sei es BV oder Funkbetrieb) hört man mich kaum, man könnte sagen, man hört nichts. Nun dachte ich mir eine Impedanzanpassung zu machen. Für Mikrofon und für Lautsprecher. Den Trafo oder auch Übertrager habe ich in einem BW Lautsprecher gesehen, also was im Panzer auch am BV System angeschlossen wird. Hier ist ein 8 Ohm Lautsprecher eingebaut.
Matthias Sch. schrieb: > Andreas Bolich schrieb: >> Ich möchte zwei gleiche Funkgeräte an ein Lautsprecher anklemmen. >> Damit kann ich dann zwei Funkkreise gleichzeitig hören. > Auch hier kann ein Trafo helfen (Denn irgendwie höre ich raus, das > jegliche aktive Elektronik bei dir nicht geht). Dieser Trafo bräuchte > zwei Wicklungen für die Funkgeräte und eine für den Lautsprecher. > Wenn du übrigens o.a. 1:15 Übertrager für die Anpassung des 20-Ohm > Speakers auf den 300 Ohm Ausgang einbaust, ist dir ja klar, das die > Spannung in gleichem Mass heruntertransformiert wird ? Also, es kann > leiser werden. Muss man aber ausprobieren. > Falls vorhanden, poste doch mal einen Plan von der SEM25 > Mikroeingangsstufe zwecks Elektretmikro-Anpassung. Also hier wollte ich zwei Kenwood Funkgeräte an einen Headset anklemmen.
Helmut Lenzen schrieb: > Wenn die beiden einen Ausgangsuebertrager drin und damit praktisch > galvansich getrennt sind wuerde ich die fuer einen ersten Versuch in > Reihe schalten. Typischerweise liegt trotz des AÜ ein Anschluß an Masse, deswegen funktioniert das nicht. Ein Poti als Überblendregler wäre aber möglich! MfG
Abdul K. schrieb: > Leider wird in Kreisen der Audisten meist nur die Spannung > betrachtet und nicht der gleichzeitig vorhandene Strom. Eigentlich ist das ja auch richtig, da man im Audiobereich überwiegend mit sog. Spannungsanpassung arbeitet. (wobei das Wort Spannungsanpassung auch nicht ganz richtig ist) D.h. die Eingangsimpedanz beträgt typisch mindestens das 10-fache der Ausgangsimpedanz der vorherigen Stufe. Wenn man jetzt aber einen Trafo 1:10 dazwischen packt, bekommt man da leicht Probleme mit der Impedanz. Es kann klappen, muss aber nicht, speziell wenn man die Eingangsschaltung nicht kennt. Wenn man dagegen einen "echten" Verstärker einsetzt, ist man da eigentlich immer auf der sicheren Seite. Gruss Harald PS: Ich habe übrigens den Betreff berichtigt. Irgendwie habe ich allerdings den Eindruck, das das in diesem Forum unüblich wenn nicht sogar unerwünscht ist.
Also mit dem Trafo von pikatron üp3095m (60R <-> 5000 Ohm) habe ich Spanungsverstärkung. Es kommen jetzt 250 mV raus, wenn ich in das Mikrofon rein puste. Schauen wir mal ob das nun an der BV Anlage ausreicht.
Andreas Bolich schrieb: > Also mit dem Trafo von pikatron 1:10 (60R <-> 5000 Ohm) habe ich > Spanungsverstärkung. Es kommen jetzt 250 mV raus, wenn ich in das > Mikrofon rein puste. Schauen wir mal ob das nun an der BV Anlage > ausreicht. Ich dachte, es wäre in diesem Thread hinreichend erklärt, das Du eben k e i n e Spannungsverstärkung, sondern nur eine Spannungs- erhöhung durch Transformation hast. Falls Du diesen Trafo an einen Eingang mit niedriger Impedanz anschliesst, wird die Spannung stark zusammenbrechen. Gruss Harald
Wie Niederohmig ist denn niederohmig, für so ein Trafo?
Andreas Bolich schrieb: > Wie Niederohmig ist denn niederohmig, für so ein Trafo? Alles unter 50 kOhm. Gruss Harald
Andreas Bolich schrieb: > Würde mir diese Transistor Schaltung helfen? Nein , die hat fast keine Verstaerkung. Basisschaltung nimmt man fuer HF. Der Kollektorwiderstand mit 2.2 Ohm laesst dort fast kein Signal entstehen. +6V | 3K | --22K- +-- Aus | | | C -4.7u-2K2-+-----B BC547C | E 6K8 | | GND GND Das sollte funktionieren.
>> Also mit dem Trafo von pikatron 1:10 (60R <-> 5000 Ohm) habe ich >> Spanungsverstärkung. Es kommen jetzt 250 mV raus, wenn ich in das >> Mikrofon rein puste. Schauen wir mal ob das nun an der BV Anlage >> ausreicht. > >Ich dachte, es wäre in diesem Thread hinreichend erklärt, das Du >eben k e i n e Spannungsverstärkung, sondern nur eine Spannungs- >erhöhung durch Transformation hast. Oh oh, Andreas hat das böse "V" Wort verwendet! Jetzt ist er durch die Prüfung gefallen und muß ins Gefängnis. Seine ganzen Basteleien werden natürlich konfisziert und vernichtet. Harald, du Held, ich bin stolz auf dich... >PS: Ich habe übrigens den Betreff berichtigt. Bravo Harald! Du stehst da wie ein Fels in der Brandung! Einfach toll... >Würde mir diese Transistor Schaltung helfen? Ah, dann hast du ja doch eine Spannungsversorgung?
>Also mit dem Trafo von pikatron üp3095m (60R <-> 5000 Ohm) habe ich >Spanungsverstärkung. Es kommen jetzt 250 mV raus, wenn ich in das >Mikrofon rein puste. Schauen wir mal ob das nun an der BV Anlage >ausreicht. Wenn man in ein Mikro pustet, erhält man schnell große Signale. Die sind aber nicht repräsentativ. >Wie Niederohmig ist denn niederohmig, für so ein Trafo? Habe ich dir doch vorgerechnet. 60k Lastimpedanz am Ausgang ds Trafos sollten es im Idealfall schon sein. Auf jeden Fall aber 30k.
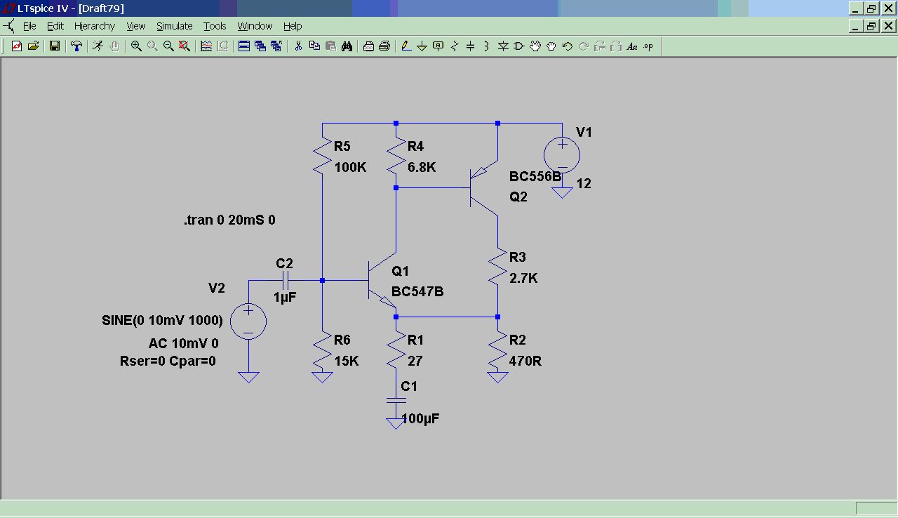
Danke Helmut Ich habe es auf meine weise gezeichnet...passt das so? Und noch ne Frage, muss ich davor den Übertrager schalten? Oder kann man das dynamische Mikrofon direkt an die Transeschaltung anklemmen. Mikri Ja die Spannungsversorgung von 6 Volt ist vorhanden, aber nicht immer. Die BV Analge liefert diese Spannung. Wenn ich jetzt aber an ein Handfunkgerät ran gehe, steht mir keine Stromversorgung zu verfügung. Das Headset muss aber in beiden fällen funktionieren.
Andreas Bolich schrieb: > Ich habe es auf meine weise gezeichnet...passt das so? Ist so korrekt uebernommen. > Und noch ne Frage, muss ich davor den Übertrager schalten? Lass den Uebertrager weg. > Oder kann man das dynamische Mikrofon direkt an die Transeschaltung > anklemmen. Kannst du direkt anschliessen. Spannung am Kollektor sollte um die 3V liegen. Eventuell den 22K anpassen. Verstaerkung ist ungefaehr 22K / 2K2 = 10. Wenn zuviel dann 2K2 groesser machen , umgekehrt kleiner machen. Untere Grenzfrequenz = ca. 30Hz
Kann ich die Schaltung auch mit 9 Volt betreiben oder 12 Volt?
Andreas Bolich schrieb: > Kann ich die Schaltung auch mit 9 Volt betreiben oder 12 Volt? Im Prinzip ja. Dann muss der 3K etwas groesser werden. Bei 9V = 6K Bei 12 = 9K Jeweils der naechste Normwert.
Also ich habe es am SEM 52 SL FuGer angeschlossen, die Verstärkung ist zu schwach. Dann habe ich es am SEM 52 S FuGer angeschlossen, hier funktioniert es ganz gut. Einen Test an der BV Anlage konnte ich noch nicht durchführen, weil kein Gerät zu verfügung steht.
Andreas Bolich schrieb: > Also ich habe es am SEM 52 SL FuGer angeschlossen, die Verstärkung ist > zu schwach. Dann mach den 2.2K mal kleiner.
Im Panzer an der BV Analge hat es gar nicht funktioniert, weder mit Übertrager noch Transeschaltung. Nur wenn ich einen richtigen Verstärker schalte(ELV.de Bestell Nr.17049)dann geht es. Der ist mir aber zu groß, passt nicht in mein Push to Talk Gehäuse rein.
Andreas Bolich schrieb: > Im Panzer an der BV Analge hat es gar nicht funktioniert, weder mit > Übertrager noch Transeschaltung. > > Nur wenn ich einen richtigen Verstärker schalte(ELV.de Bestell > Nr.17049)dann geht es. Ich gehe mal davon aus das du zu wenig Verstaerkung hast. Das Teil von ELV hat ja 40dB = 100fach. Ist das richtig? Der 1- Transistorverstaerker kann keine 100 fache Verstaerkung. Was ist dir lieber einen OP oder 2 Transistoren?
Der Verstaerker hier sollte 40dB = 100fach bringen.
Mal eine andee Frage an dich Andreas. Kann die BW sich keine vernueftigen Funkgeraete leisten das man da rumbasteln muss oder hast du einen privaten Hobbypanzer wie in dem Film "Der Tank"
Helmut Lenzen schrieb: > Mal eine andee Frage an dich Andreas. > Kann die BW sich keine vernueftigen Funkgeraete leisten das man da > rumbasteln muss oder hast du einen privaten Hobbypanzer wie in dem Film > "Der Tank" Da hat sich wohl so einiges verändert. Zu meiner Zeit saßen in der Funkwerkstatt angelernte Bäcker o.ä. und als Elektromechaniker durfte man noch nicht einmal ein abgerissenes Kabel anlöten. Zur Reparatur musste man einen Din A3 grossen Antrag in sechsfacher Ausführung ausfüllen. Gruss Harald
Vielleicht. Ich kenne einen <guten> RFT, der SEM25 Funkgeräte reparierte. Ich habe übrigens Funkrelais mit zwei SEM25 und Verschlüsselungsgerät für Fernschreiben verwendet.
Helmut Lenzen schrieb: > Andreas Bolich schrieb: >> Im Panzer an der BV Analge hat es gar nicht funktioniert, weder mit >> Übertrager noch Transeschaltung. >> >> Nur wenn ich einen richtigen Verstärker schalte(ELV.de Bestell >> Nr.17049)dann geht es. > > Ich gehe mal davon aus das du zu wenig Verstaerkung hast. > Das Teil von ELV hat ja 40dB = 100fach. > Ist das richtig? > > Der 1- Transistorverstaerker kann keine 100 fache Verstaerkung. > > Was ist dir lieber einen OP oder 2 Transistoren? Ich habe dir eine Nachricht geschickt.
eine spannung wird nicht verstärkt - sondern erhöht-(oder erniedrigt); dies nennt man transformieren - rauf oder eben runtertransformiert- so wäre der technische sprachgebrauch richtig,- abdul k. hat es am besten auf den punkt gebracht, auch das ganze drumherum. Wenns dann immer noch nicht funkt sag ich, - INPUT-OUTPUT-KAPUTT!!
Bitte melde dich an um einen Beitrag zu schreiben. Anmeldung ist kostenlos und dauert nur eine Minute.
Bestehender Account
Schon ein Account bei Google/GoogleMail? Keine Anmeldung erforderlich!
Mit Google-Account einloggen
Mit Google-Account einloggen
Noch kein Account? Hier anmelden.










