-> diesen Fehler bekomme ich, wenn ich versuche den µC (Atmega162) mit meinem AVRISP MK II zu beschreiben bzw. davon zu lesen. Das im Moment auf dem Controller befindliche (noch fehlerhafte) Programm läuft noch. Andere µC kann ich beschreiben/ lesen. Jetzt der Unterschied zu den von mir bereits hier im Forum durchforsteten Beiträgen: - Der µC wurde schon paar mal beschrieben. Es sollte also kein falscher Hardwareaufbau sein. - Pull-Up am RESET-Pin ist 10k (C=100n nach Masse) - Messung mit abgezogenem µC = 9.91k - Messung mit eingebautem µC = 7.12k - Messung im Betrieb (Programm läuft) = 0.00k Meine Frage: Controller wegschmeißen und neuen besorgen, oder geht da noch was?
hp-freund schrieb: > 100n nach Masse auslöten mal versucht? Nö.? Der C ist jetzt ja praktisch zwischen Vcc und GND.
Wie meinst Du das? Ich hatte das so verstanden das der Reset Pin über 10k an VCC und ebenfalls der Reset Pin über 100n an GND ist. Ist das nicht so?
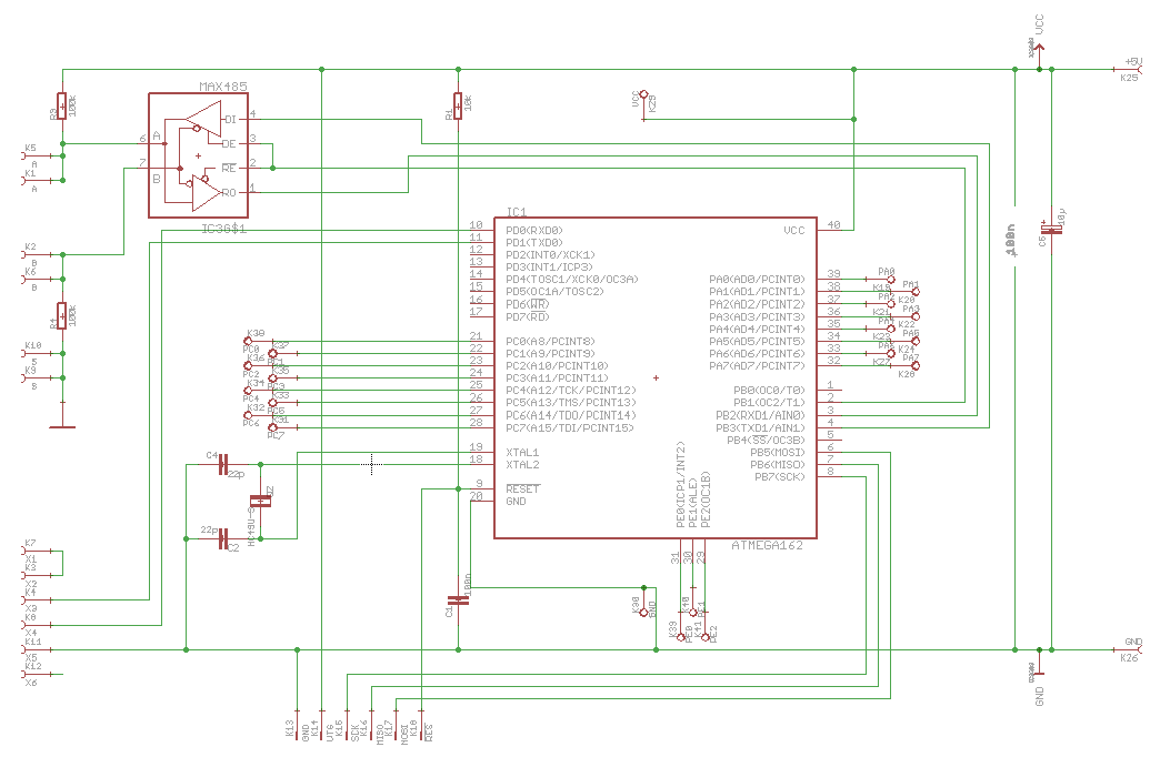
Ralf G. schrieb: > Es sollte also kein falscher > Hardwareaufbau sein. Keine Prosa, sondern ein Schaltplan ist das Mittel der Wahl.
hp-freund schrieb: > Ist das nicht so? Ja, genau. Doch sobald Saft auf dem µC ist und das Programm läuft (!!!) zieht's den RESET-Pin nach Vcc. R=0 -> C sozusagen zwischen Vcc und GND. (Ohne Stromversorgung existiert auch schon ein leichter Nebenschluss zum Widerstand)
Ralf G. schrieb: > hp-freund schrieb: >> Ist das nicht so? > > Ja, genau. Dann hast du ein RC-Glied gebaut, welches den Reset Puls vom Programmer verzögert. Also: raus damit.
Das ist auch richtig so. Der Kondensator läd sich über R auf. Lass den mal weg.
Karl Heinz Buchegger schrieb: > Dann hast du ein RC-Glied gebaut, welches den Reset Puls vom Programmer > verzögert. > > Also: raus damit. Komme jetzt nicht an einen Lötkolben ran. Muss ich auf später verschieben. Stelle mir gerade die Frage: [WUNDERN-UND-STAUNEN-MODUS] Wieso soll eine immer wieder gepredigte (mit anderer Software auf der Platine seit Monaten funktionierende) Standard-Reset-Beschaltung raus? [/WUNDERN-UND-STAUNEN-MODUS]
Ralf G. schrieb: > Stelle mir gerade die Frage: > [WUNDERN-UND-STAUNEN-MODUS] > Wieso soll eine immer wieder gepredigte (mit anderer Software auf der > Platine seit Monaten funktionierende) Standard-Reset-Beschaltung raus? > [/WUNDERN-UND-STAUNEN-MODUS] Frag deinen Programmer, warum er nach dem Low-Ziehen des Reset Pins nicht ein klitzekleines bischen länger wartet, ehe er versucht mit dem µC in Kontakt zu treten. 10k * 100n -> (wenn ich mich nicht verrechnet habe mit den 0-en) 1 Millisekunde Du kannst auch mit den 100n auf 47 oder 33 runtergehen, wenn du unbedingt einen Kondensator da haben willst. Recht viel bringt er dir nicht. Die Kondensatoren an dieser Stelle hatten früher (vor dem großen Krieg) die Aufgabe, den Prozessor nach dem Anlegen der Versorungsspannung noch ein bischen im Reset zu halten, damit sich die Spannung stabilisieren kann und zb Schwingkreise erst mal anlaufen können. Heutzutage stellst du im AVR mit den Fuses ein, dass er nach dem Aufwachen erst mal eine gewisse Anzahl Takte Däumchen drehen soll, ehe es losgeht. Aber im Moment sagt dir dein Programmer: Ey Alder. Ich zieh den Reset Pin auf Low und wenn ich dann nachsehen tu, ist da keine Aktschn.
Karl Heinz Buchegger schrieb: > Frag deinen Programmer, warum er nach dem Low-Ziehen des Reset Pins > nicht ein klitzekleines bischen länger wartet, ehe er versucht mit dem > µC in Kontakt zu treten. Ich hab' gefragt. Er verweist nur darauf, dass er mit allen anderen von mir gebastelten Platinen mit dieser Beschaltung keine Probleme hat! [IMMER-NOCH-WUNDERN-UND-STAUNEN] Ich muss an dem Widerstand doch was messen können: Ralf G. schrieb: > - Messung mit abgezogenem µC = 9.91k > - Messung mit eingebautem µC = 7.12k > - Messung im Betrieb (Programm läuft) = 0.00k So wie ich das sehe, schließt der µC den Widerstand kurz. [/IMMER-NOCH-WUNDERN-UND-STAUNEN]
Ralf G. schrieb: > Ich muss an dem Widerstand doch was messen können: Wer misst, misst viel Mist. >> - Messung im Betrieb (Programm läuft) = 0.00k Wie willst du das denn messen? Natürlich kommt da 0 raus. An dem einen Ende des R liegt 5V, am anderen Ende auch. -> keine Spannungsdifferenz. Dein Ohmmeter zeigt 0Ohm an. Widerstände kann man in einer laufenden Schaltung nicht sinnvoll messen! > So wie ich das sehe, schließt der µC den Widerstand kurz. So wie ich das sehe, denkst du viel zu kompliziert und dir ist nicht klar wie ein Ohmmeter funktioniert. Der C muss nicht das Problem sein. Aber er kann es sein. Und er ist erst mal die nächstliegende Fehlerquelle.
Karl Heinz Buchegger schrieb: > Du kannst auch mit den 100n auf 47 oder 33 runtergehen, wenn du > unbedingt einen Kondensator da haben willst. Recht viel bringt er dir > nicht. Aber in eurem Tutorial ist er (na gut, mit 47n) noch drin. (?)
So, jetzt auf die harte Tour! ;-) Ich hab' den C mal abgeknipst: keine Verbesserung. Karl Heinz Buchegger schrieb: > An dem einen Ende des R liegt 5V, am anderen > Ende auch. -> keine Spannungsdifferenz. Na klar, leuchtet ein. Auf einer anderen Platine habe ich allerdings noch knapp 10k im Betrieb (viel Mist) gemessen. Sehr mystisch.
Ralf G. schrieb: > So, jetzt auf die harte Tour! ;-) Ich hab' den C mal abgeknipst: keine > Verbesserung. Damit scheidet eine mögliche Fehlerursache aus. Wurde ja schon gesagt: Kann das Problem sein, muss es aber nicht.
Kann so ein Pin sich von jetzt auf gleich verabschieden? Vor allen Dingen, warum macht der das? Ich sehe jetzt nur noch Option 1: wegschmeißen :-(
Bitte melde dich an um einen Beitrag zu schreiben. Anmeldung ist kostenlos und dauert nur eine Minute.
Bestehender Account
Schon ein Account bei Google/GoogleMail? Keine Anmeldung erforderlich!
Mit Google-Account einloggen
Mit Google-Account einloggen
Noch kein Account? Hier anmelden.
