Liebe Elektroniker, Ich verwende den LT1170 als Stromquelle nach der Applikation aus dem Datenblatt (Anhang) und habe das Problem, daß wenn man die Last (hier eine Batterie, bei mir eine Probe in einem Galvanikbad) im Betrieb abklemmt, dieser sofort stirbt ! Gibt es irgendeine Möglichkeit das IC zu schützen ? (eine Sicherung wird es wohl nicht sein..)
Eine Z-Diode am Ausgang. Diese muss aber den Strom (verlustleistung) aushalten den du eingestellt hast. MFG Dirk
Einfache Lösung: Z-Diode über die Ausgangsklemmen. Wenn dann die Last fehlt, übernimmt diese den Konstantstrom und damit auch die volle Verlustleistung. => Dicke Z-Diode mit Kühlung, oder Z-Diode mit Transistor verstärken
Hallo, was hat den dieser Aufbau für einen Vorteil gegenüber einen Shunt in der Masseleitung oder gibt es keinen? mfg
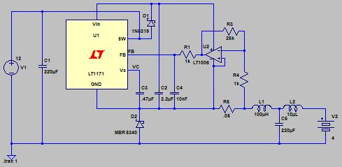
Der Opamp muss muss seinen Bezugspunkt zum GND des LT1171 haben, da er dessen FB-Pin ansteuert. Diese Schaltung könnte man prima mit LTspice simulieren.
Aber sollte der LT nicht das Abklemmen der Last abkönnen? Die ZD würde wohl funktionieren, aber wenn sie erforderlich ist um den LT zu schützen, müsste das doch im Datenblatt stehen. Ich würd mir Gedanken machen, ob nicht doch ein Fehler in der Schaltugn ist.
Hi, Helmut S. schrieb: > Diese Schaltung könnte man prima mit LTspice > simulieren. irgendwie gehts bei mir so nicht. Grüße
Ich habe deine Schaltung simuliert und dabei herausgefunden, dass die Opamp-Modelle mit den Spannungssprüngen auf der Versorgung nicht zurecht kommen. Das Problem habe ich mit einer E-Quelle als Ersatz für den Opamp gelöst. Hab dann verschiedene Modelle probiert. Mit dem LT1768-Modell ging es gerade noch.
Ich danke allen für Ihre prompte Hilfe und werde das mit der Z-Diode gleich mal ausprobieren. @Helmut S, Krangl Ihr machst Euch ja richig Mühe !! Muss mir aber noch ein LTSpice besorgen um die Simulation zu checken... lg Martin
Hi, ich geb mir keine Mühe, sondern klicke mir manchmal Schaltungen zusammen die ich nicht ganz verstehe. Scheint ein Grenzfall für Spice zu sein, da hier nicht einmal der ideale OpAmp von LTspice funzt. Grüße
Hallo, Das ist kein Problem von (LT)SPICE, sondern eine Frage des Modells. Mit dem 0815 Modell vom LM358 läuft es super. Helmut
Bitte melde dich an um einen Beitrag zu schreiben. Anmeldung ist kostenlos und dauert nur eine Minute.
Bestehender Account
Schon ein Account bei Google/GoogleMail? Keine Anmeldung erforderlich!
Mit Google-Account einloggen
Mit Google-Account einloggen
Noch kein Account? Hier anmelden.

