hallo! Ich bin ein Kosmos Kind. Ich hatte also als Kind diese Kosmos Kästen zum spielen, weshalb ich etwas Ahnung von elektronischen Bauteilen und Schaltungen habe. Dummerweise reicht diese Ahnung aber natürlich nicht aus, mir tolle Sachen selber auszudenken, nein es reicht oft nicht mal fremdes zu verstehen. Also gerade so die Stufe, daß man merkt was man nicht weiß und Fragen über Fragen auftauchen, aber seelige Ignoranz auch nicht mehr herrscht. :-( Vielleicht kann mir das Forum helfen. Es geht um folgenden led Treiber http://led-treiber.de/html/getaktete_treiber1.html#Treiber-555-1 Da verstehe ich die Funktion der pnp Transistoren nicht. Ich glaube mir ist klar, was sie machen, aber eben nicht wieso. Also nach meinem Verständnis funktioniert das so. NE555 hat den Ausgang low, d.h. es beginnt ein Strom zu fließen, der wegen der Drossel ansteigt und damit eine Shuntspannung an R1 erzeugt. Die Spannung wird von dem Transistorgebilde, was der Autor "komischen Differenzverstärker" nennt verstärtkt und zwar so, daß kleine Shuntspannung eine große Ausgangsspannung erzeugt und eine größere eine kleinere Ausgangsspannung. Einfach damit die Funktion des NE555 derart ist, daß er bei kleinem Strom den Ausgang auf low hat und wenn dieser einen bestimmten Wert erreicht den Ausgang auf high bekommt. Dafür muss am TRG ja eine kleine Spannung anliegen. Korrekt soweit vom Konzept? Dann würde ich mich sehr über eine genauere Erklärung freuen. Zudem noch eine Frage zu der Schottky Diode: ist das eine ganz normale Freilaufdiode für das sperren des Spulenstroms und wenn ja - muss diese dann nach Vc oder könnte man sie auch nur parallel zur Drossel legen? bedanke mich im Vorraus
Dude schrieb: > Es geht um folgenden led Treiber Ein fast 10 Jahre altes Konzept mit einem überaus eigenartigen "Differenzverstärker". Heutzutage nimmt man für LED-Stromquellen sowas wie den LT1615... http://www.mikrocontroller.net/part/LT1615 Bei Reichelt 1 Stück für 2,40€ oder dort 5 Stück für 2,95: http://www.neuhold-elektronik.at/catshop/product_info.php?products_id=3093
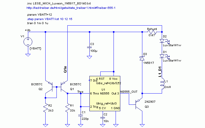
Hallo Dude, wie wäre es wenn Du Dich mit Hilfe des kostenlosen Simualtionsprogramms "LTSpice IV" in die Materie einarbeitest und mit Hilfe der Simulation Zusammenhänge erkennen kannst? Ich hänge Dir mal den NE555-LED-Treiber als Bild und die zugehörigen LTspice-Dateien als ZIP an. LTSpiceIV gibt es zum Download hier: [http://www.linear.com/designtools/software/#Spice] und hier gibt es auch (deutschsprachige) Tutorials, Modelle und Infos [http://www.elektronikbasteln.pl7.de/linkliste-zu-ltspice.html], insbesondere das Tutorial von Gunthard Kraus [http://www.elektronikschule.de/~krausg/LTSwitcherCAD/index_LTSwitcherCAD.html]. Gruss Ottmar
Vielleicht ist die Frage nicht richtig verstanden worden. Es geht konkret um die Funktion diess Beispiels. Weder darum eine Led möglichst einfach oder effizient zum leuchten zu bringen, noch um grundsätzliche Schwierigkeiten mit einem Schaltregler Konzept.... Ich möchte das oben gepostete verstehen. Ich bin mir sicher, daß es einige hier gibt, bei denen kein Restfragezeichen nach Anblick der Schaltung bleibt. Danke Ottmar schon mal für die Links. Aber vielleicht findet sich ja noch jemand, dem die Geschichte so klar ist, daß er es mir verbal erklären kann. einen schönen Abend noch.
Ich glaube ich habe es begriffen, korrigiert mich wenn ich daneben liege. Ich habe mich jetzt doch vielleicht im Laufe des Nachmittags etwas verrannt. Q1 und Q2 haben dieselbe Basisspannung und durch Q2 wird der Kollektorstrom durch V1 - 0.6 und R2 fest eingestellt. Wenn die Transistoren gleich warm und auch sonst halt gleich sind, dann fließt bei gleicher Emitter Basis Spannungen derselbe Ic. Und da nun mal bei Q1 bei steigendem Spulenstrom weniger Ube anliegt ist, sinkt Ic. Damit Ic1*R1 auch die Uthr. Unter der Triggerschwelle schaltet sich der Ausgang ein und der Stromanstieg wird unterbrochen. @Ottmar Ltspice ist natürlich ein komplexer Spielplatz. Werde ich mir aber mal angucken, denn leider funktioniert deine datei nicht. Fehlende Teile. der Dude
Hallo Dude, welche Teile fehlen? Hast Du LESE_MICH...txt geöffnet? Hier noch ein PDF zum ergänzenden Verständnis von NE555: [http://www.prolab.tu-berlin.de/projekte/desleeper/sites/prolab.ss10/files/NE555_Handout_Gruppe5_MoritzDereschkewitz.pdf] mfG Ottmar
"Hast Du LESE_MICH...txt geöffnet?" ... natürlich nicht. :-(
Hi, die Diode D3 ist aber falsch. Der Spulenstrom fließt über die Basis-Emitterdiode von Q3 in den NE555 und dann in die Spannungsquelle. Grüße Krangel
Krangel schrieb: > Hi, > die Diode D3 ist aber falsch. Der Spulenstrom fließt über die > Basis-Emitterdiode von Q3 in den NE555 und dann in die Spannungsquelle. > > Grüße Krangel Richtig erkannt. Das ist die Freilaufdiode. D3-Kathode an +Ub D3-Anode an Emitter Q3
hi, ich habe die Schaltung mal simuliert und festgestellt, dass der Freilaufstrom nicht über die Basis-Emitterstrecke durch den NE555 sondern durch den BD140 nach Masse fließt. Wenn der NE555 den BD240 einschaltet arbeitet er in Emitterschaltung, wenn der NE555 abschaltet arbeitet der BD in Basisschaltung und leitet den Strom nach Masse. Meine Frage ist nun ob die Simulation hier korrekt ist. Grüße Krangel
@Krangel Mit deiner Schaltung hat man unnötig Verlustleistung im BD140. Mit der Diode wird es richtig. Siehe Bild.
Bitte melde dich an um einen Beitrag zu schreiben. Anmeldung ist kostenlos und dauert nur eine Minute.
Bestehender Account
Schon ein Account bei Google/GoogleMail? Keine Anmeldung erforderlich!
Mit Google-Account einloggen
Mit Google-Account einloggen
Noch kein Account? Hier anmelden.



