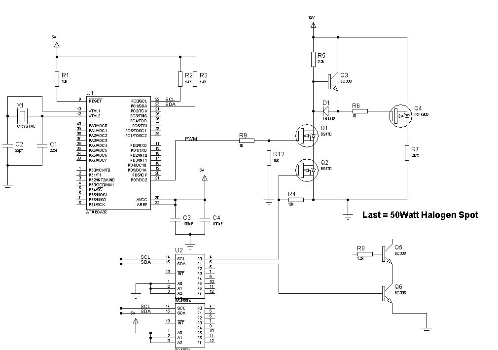
Hallo zusammen, ich habe eine Frage und hoffe das mir jemand helfen kann... Ich möchte in einem Treppenhaus 15x Spots schalten. LED oder Halogen aber kein PWM. Betriebsspannung 12V Ich habe mich in das Thema Mosfet einwenig eingelesen und mich für den IRLU024N entschieden. Da er mit 5V betrieben werden kann meine Frage: - Funktioniert das so wie auf meinem Schaltbild? einige Ports des PCF können nur 100uA liefern. - funktioniert die Schaltung mit 12V Wechselspannung? kann der IRLU auch Wechselspannung schalten? Danke
Die Port-Pins vom PCA8574 benehmen sich alle gleich und können bei High nur wenig Strom liefern (-> IOH im Datenblatt, 12. Static characteristics, I/Os; P0 to P7). Ein Widerstand sollte da helfen. Das kommt etwas den zu schaltenden Stromes drauf an.
Danke an der Stelle, Aus dem Datenblatt vom IRLU kann ich entnehmen das er bei 5V fast komplett duchgeschaltet ist. Und es heißt ja immer "ein mosfet wird mit Spannung gesteuert" deswegen war auch meine Frage ob das so funktioniert. Da ist doch ein widerstand am pcf reicht der nicht aus?
Ich wüßte nicht was gegen den PCF sprechen sollte. Die 12V sollen dann AC sein? Eine Leitung der 12V AC verbindest du mit der PCF Masse?
Nix MischMasch DC muss bei DC enden . AC kannst du ueber Relais schalten. Es fehlt noch etwas an basic know how .
@ Andreas Sachs (asachs8) >Aus dem Datenblatt vom IRLU kann ich entnehmen das er bei 5V fast >komplett duchgeschaltet ist. Ja. >Und es heißt ja immer "ein mosfet wird mit Spannung gesteuert" deswegen >war auch meine Frage ob das so funktioniert. Im Prinzip ja. Praktisch sollte man aufpassen. a) gegen High liefert der PCF nur typisch 100µA, damit schaltet man den MOSFET nur sehr langsam ein, im Bereich von mehren hundert Mikrosekunden. Naja, er wird es aushalten. b) Bei Einschalten der Versorgungsspannung sind alle Ausgänge des PCF HIGH, deine MOSFETs also alle durchgeschaltet. c) Deine MOSFET kann nur Gleichspannung bzw. neu eine Polarität schalten. Du braucht also noch einen Brückengleichrichter hinter deinem Halogentrafo. Dann geht das. Ein Pufferelko wird nicht benötigt. >Da ist doch ein widerstand am pcf reicht der nicht aus? Der ist aber falsch platziert. Und den braucht man so nicht. Mein Vorschlag. Schalte hinter deinen PCF einen 74HC04, dort sind sechs Inverter drin. Die lösen deine Probleme a) und b). MFG Falk
Falk Brunner schrieb: > c) Deine MOSFET kann nur Gleichspannung bzw. neu eine Polarität > schalten. Du braucht also noch einen Brückengleichrichter hinter deinem > Halogentrafo. Macht die Sache effektiver, ist aber nicht zwingend. > Mein Vorschlag. Schalte hinter deinen PCF einen 74HC04, dort sind sechs > Inverter drin. Die lösen deine Probleme a) und b). a) ist kein wirkliches Problem und ob b) ein Probem ist muss der TO entscheiden. Ansonsten würde ich für die Lösung ein PCA9554 vorschlagen.
Hallo zusammen, also, der PCF und der Controller hängt natürlich an 5V DC. wo die herkommen ist jetzt mal egal. Soweit ist alles klar, nur eine Sache verstehe ich nicht ganz. Es geht um die Ausgabe vom "Falk" wie bzw. wo soll ich den Gleichrichter anschließen um die am IRLU anliegende Wechselspannung zu schalten? Wie gesagt, danke für eure Unterstützung.
@ Andreas Sachs (asachs8) >wie bzw. wo soll ich den Gleichrichter anschließen um die am IRLU >anliegende Wechselspannung zu schalten? Ein MOSFET schaltet keine Wechselspannung. Siehe Anhang.
Eine derartige Sache funktioniert auf dem Kuechentisch...nicht aber im Treppenhaus ! Etwas Gefuehl fuer Vernunft !please! ;-)
Hallo &KUNZderkannz, wahrscheinlich liegen die AC-Leitungen mit den Lampen schon. Man kann die Lampe im Schaltplan auch einfach auf in die AC-Leitung schleifen. Das gibt keinen Kurzschluß, sondern, einen Wechselstrom-schaltenden FET! Es geht doch....
Hallo Experte, So etwas habe ich ja noch nie gehört. Kannst du mir einen Typ nennen? Danke An alle: Ich habe es so wie Fall bruner aufgebaut, also mit dem inverter. Und es funktioniert einwandfrei.
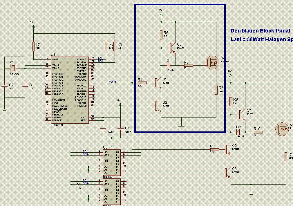
Hallo zusammen, nach der erfolgreichen 1. Schaltung (welches ich nicht ohne euch geschafft hätte) möchte ich nun den nachfolger bauen. Das Schaltbild findet Ihr im Anhang. Der Steuerungsteil uC, I2C etc funktioniert. mich Interessiert der Lastenteil. funktioniert das so? Habt Ihr vielleicht ideen wie man es besser machen könnte? Es sollen 15x 50W Halogen Spots gedimmt und geschaltet werden. Meine Vorstellung: ich gehe mit der PWM Leitung auf alle 15 Transistoren und schalte die Emitter-Strecke mit dem PCF8574. Meine Frage kann die PWM leitung 15x BC338 betreiben? funktioniert die ansteuerung des BC338 mit dem PCF8574? Wenn alles fertig ist werde ich eine Schöne Doku erstellen und alles posten. Danke für eure Unterstützung.
@ Andreas Sachs (asachs8) >mich Interessiert der Lastenteil. >funktioniert das so? >Habt Ihr vielleicht ideen wie man es besser machen könnte? Dein PCF kann wie bereits mehrfach erwähnt bei HIGH nur ~100uA liefern. Das als Basiswiderstand zu missbrauchen ist nicht gut. Nimm MOSFETs. Ach ja, deine Leistungsmosfets sind verpolt, schau dir mal die Diode im Mosfetsymbol an. >ich gehe mit der PWM Leitung auf alle 15 Transistoren und schalte die >Emitter-Strecke mit dem PCF8574. Im Prinzip machbar, wenn gleich etwas unorthodox. >Meine Frage kann die PWM leitung 15x BC338 betreiben? Wird knapp. Nimm MOSFETs ala BS170. Und spendier diesem IO-Pin einen Pull-Down Widerstand, 1-10k, damit der sicher sperrt, wenn dein COntroller im Reset ist. >funktioniert die ansteuerung des BC338 mit dem PCF8574? Nein. Und die Verbindung zwischen AREF und AVCC muss weg. an AREF gehören nur 100nF, sonst nix.
Und 1nF für C1/C2 ist auch "etwas" viel, dort kommen typisch 22 oder 33pF hin. Und lies mal was über Bildformate, dein Schalplan ist schlecht lesbar, etwas mehr Auflösung und kein komisches Hintergrundmuster wären schön.
Anstatt den ATMega die PWM machen zu lassen, könntest du auch gleich einen I2C Baustein nehmen der auch PWM kann. Z.B. PCA9531
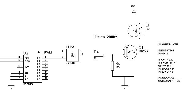
Falk Brunner schrieb: > Dein PCF kann wie bereits mehrfach erwähnt bei HIGH nur ~100uA liefern. > Das als Basiswiderstand zu missbrauchen ist nicht gut. Nimm MOSFETs. > Ach ja, deine Leistungsmosfets sind verpolt, schau dir mal die Diode im > Mosfetsymbol an. Das mit den Leistungsmosfets habe ich übersehen. ist korrigiert > Wird knapp. Nimm MOSFETs ala BS170. Und spendier diesem IO-Pin einen > Pull-Down Widerstand, 1-10k, damit der sicher sperrt, wenn dein > COntroller im Reset ist. Den BS170 kenne ich auch sehr gut. Ich benutze aber immer einen 100K Pull-down. Mich wundert es etwas das du es so niederohmig wählst. > Und die Verbindung zwischen AREF und AVCC muss weg. an AREF gehören nur > 100nF, sonst nix. Ich mache das schon immer so und ich hatte noch nie probleme. Außerdem habe ich mir gerade das Datenblatt vom MEGA32 angeschaut, auch der Hersteller macht AVCC und AREFF auf +. (Sogar ohne 100n) Deswegen muss ich dir leider widersprechen. > Und 1nF für C1/C2 ist auch "etwas" viel, dort kommen typisch 22 oder > 33pF hin. Habe ich auch vergessen... korrigiert. Funktioniert die schaltung so? Ist das Schaltbild nun besser zu lesen? Ich bin noch neu hier. Bitte um nachsicht. Danke vorab Gruß
@ Andreas Sachs (asachs8) >Den BS170 kenne ich auch sehr gut. Ich benutze aber immer einen 100K >Pull-down. Mich wundert es etwas das du es so niederohmig wählst. Naja, 100k gehen auch, aber bei 15 Stück darf es auch ein wenig niederohmiger sein, dort hat man ja nur EINEN Pull-Down. >> Und die Verbindung zwischen AREF und AVCC muss weg. an AREF gehören nur >> 100nF, sonst nix. >Ich mache das schon immer so und ich hatte noch nie probleme. Schön, aber das allein reicht nicht. >Außerdem habe ich mir gerade das Datenblatt vom MEGA32 angeschaut, >auch der Hersteller macht AVCC und AREFF auf +. >(Sogar ohne 100n) Wo? >Deswegen muss ich dir leider widersprechen. Das darfst du ;-) Ok, deine Lösung ist nicht vollkommen falsch, aber auch nicht vollkommen richtig. Alles neueren AVRs können intern AVCC als AREF nutzen, da muss man extern keine Verbindung herstellen. >Funktioniert die schaltung so? Ja. >Ist das Schaltbild nun besser zu lesen? Ja, reicht aber noch nicht. Mehr Auflösung! MFG Falk
Hallo "Falk" Also zu der AREF geschichte. Hier der Link: http://www.atmel.com/Images/doc2503.pdf schau mal auf Seite 259. Ich hatte auch eine bessere Beschreibung gefunden, nur sollte das glaube ich reichen. zur Schaltung: ich habe alles nochmal überdacht: Ich glaube so wie es jetzt ist, ist es viel besser. Danke für alles.
@ Andreas Sachs (asachs8) >ich habe alles nochmal überdacht: >Ich glaube so wie es jetzt ist, ist es viel besser. Ja, das ist solide. R5 ist hier überflüssig, das AND-Gatter hat kein Tristate. Aber an deinen PWM-Ausgang muss ein Pull-Down, dann sind alle Lampen aus, wenn dein uC programmiert wird.
Bitte melde dich an um einen Beitrag zu schreiben. Anmeldung ist kostenlos und dauert nur eine Minute.
Bestehender Account
Schon ein Account bei Google/GoogleMail? Keine Anmeldung erforderlich!
Mit Google-Account einloggen
Mit Google-Account einloggen
Noch kein Account? Hier anmelden.




