Hallo, wie der Titel schon sagt, muss ich mit der Ausgangsspannung eines uC (3.3V / max. 5mA) ein 5V Print-Relais schalten. Kann ich mit einem LM324 aus 3,3V 5V machen ? wenn ja wie ??? Den Strom würde ich dann mit einem BC681 verstärken.
MSon schrieb: > Kann ich mit einem LM324 aus 3,3V 5V machen ? Ja. > wenn ja wie ??? Indem du einen nicht invertierenden Verstärker aufbaust und das Widerstandsverhältnis entsprechend anpasst. Dafür braucht der opamp aber eine Betriebsspannung von etwas mehr als 6,5V. Sehr belastbar wird diese Schaltung aber nicht. Und außerdem hättest du dann schon eine Spanung größer 6,5V, die du mit einem geeigneten Vorwiderstand direkt auf das Relais geben kannst. Gruß Oliver
MSon schrieb: > Den Strom würde ich dann mit einem BC681 verstärken. Was ist das denn für ein Kollege? Einen normalen NPN-Transistor könntest du direkt mit den 3.3V über einen Widerstand ansteuern. Vergiß die Freilaufdiode nicht ;-)
MSon schrieb: > Hallo, > > wie der Titel schon sagt, muss ich mit der Ausgangsspannung eines uC > (3.3V / max. 5mA) ein 5V Print-Relais schalten. > Kann ich mit einem LM324 aus 3,3V 5V machen ? wenn ja wie ??? > Den Strom würde ich dann mit einem BC681 verstärken. Und warum beschränkst Du Dich nicht auf den BC681? Ein normaler Transistor wird immer mit ca. 0,7V angesteuert, ganz egal, wie hoch die am Ausgang geschaltetze Spannung ist. Gruss Harald
werde mir die Links mal ansehen... danke. @Harald: wenn ich den BC681 mit 3,3V ansteuere wird er ja auch nur 3,3V "schalten". bin mir nicht sicher ob das für ein 5V Relais reicht. Alternativ habe ich noch einige 1,5V Relais.... kann ich die mit 3,3V schalten ohne das sie hops gehen ?
Ich habe keine Datenblatt von diesem BC681. Aber so gut wie jeder Transistor kann 5V schalten, er brauch für bloss ca 0.7V (B-E) Wie das geht, dazu hat Dir der Falk schon einen Link gegeben, für besonders Lern-Resistente Personen wie Dich reicht aber ein Link offenbar nicht: http://www.mikrocontroller.net/articles/Relais_mit_Logik_ansteuern http://www.mikrocontroller.net/articles/Relais_mit_Logik_ansteuern http://www.mikrocontroller.net/articles/Relais_mit_Logik_ansteuern http://www.mikrocontroller.net/articles/Relais_mit_Logik_ansteuern http://www.mikrocontroller.net/articles/Relais_mit_Logik_ansteuern
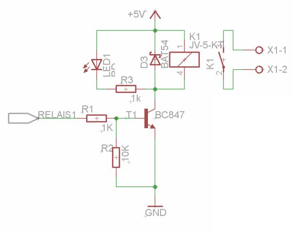
Ich weiß, das Thema gab es schon 100 Mal deswegen setze ich ein bestehendes weiter fort. Ich habe die Schaltung so wie im Angang zu sehen. Leider wird Relais nicht geschaltet. Ich habe noch nicht viel geschafft zu messen, aber folgende Erkentnisse habe ich: - der uC setzt die Leitung auf High - BC847 ist richtig, den verwende ich auch wo anders in der Schaltung und da schaltet der durch - Vorwiderstand nciht zu groß - die LED leuchtet ebenfalls nicht. Die Schaltung ist meiner Meinung nach ok, sollte so laufen. Ube ist zwar wenig klein, sollte aber durchschalten und ohne die 10K geht es auch nicht. Eine Idee was ich da noch messen/testen kann?
Wackelkontakt im Steckbrett? Transistor verkehrt herum angeschlossen? Programmfehler? (Der uC-Ausgang wird nicht aktiv auf HI gesetzt, sondern nur mit internem Pull-Up) Transisitor direkt mal mit 5V an R1 anlegen, (ohne uC) und schauen, ob er dann schaltet.
Bitte melde dich an um einen Beitrag zu schreiben. Anmeldung ist kostenlos und dauert nur eine Minute.
Bestehender Account
Schon ein Account bei Google/GoogleMail? Keine Anmeldung erforderlich!
Mit Google-Account einloggen
Mit Google-Account einloggen
Noch kein Account? Hier anmelden.
