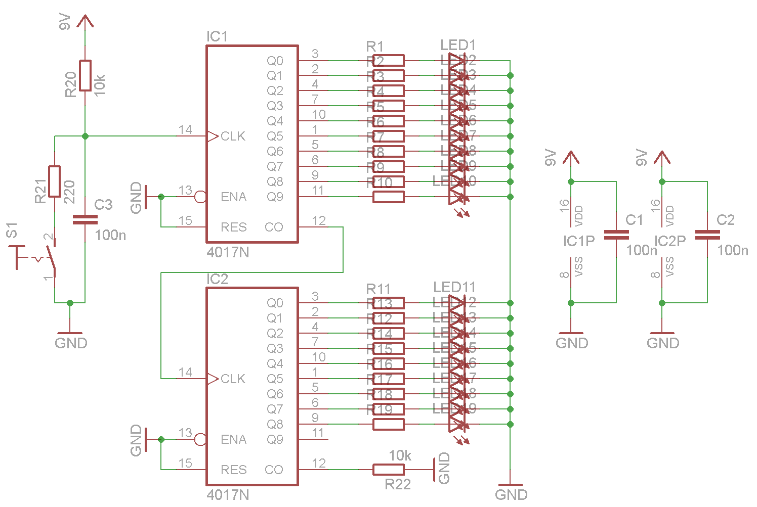
Hallo, Im Anhang habe ich eine Schaltung entwickelt mit der ich von 0-99 per Tastendruck hochzählen möchte. Die LEDs zeigen jeweils die Ziffer 0-9 an. Der Vorwiderstand beträgt jeweils 1k. Kann diese Schaltung so funktionieren? Bei 99 angekommen soll die "Anzeige" Resetet werden. Mit einem µC wäre es sicherlich einfacher gewesen, allerdings habe ich nur noch die 4017 bei mir rumliegen und würde die Schaltung liebendgerne mit den Bauteilen bauen. Vielen Dank. Gruß Ole
Hi >Kann diese Schaltung so funktionieren? Für den Übertrag von einem IC zu anderen ist der CO-Ausgang da. Mit Q9 kommt der Übertrag zu früh. >Bei 99 angekommen soll die "Anzeige" Resetet werden. Das macht sie von allein. 99->0. MfG Spess
Ich glaube da fehlt die Entprellung und ich würde dem Clockeingang einen Pulldown spendieren. 100nF an den ICs sind auch nicht verkehrt.
Ohne Entprellten Taster zeigt dir dein Zähler nur Müll an. (Vertrau mir, ich weiss wovon ich rede ;-))
Hi, Vielen Dank erstmal. Habe die Schaltung überarbeitet. Hoffe ich habe alle Hilfen korrekt umgesetzt. Gruß Ole
Hi >Vielen Dank erstmal. Habe die Schaltung überarbeitet. Hoffe ich habe >alle Hilfen korrekt umgesetzt. Gerade bei CMOS gilt: Keine offene Eingänge ->RESET. MfG Spess
HI Was für einen 4017 willst du eigentlich verwenden? Bei z.B. CD4017 solltest du die Strombelastbarkeit der Ausgänge beachten. Bei 74HC(T)4017 ist das unproblematisch. MfG Spess
Ole schrieb: > Das ist ein HCF4017BE bzw sind ja 2 Guck dir mal die Strombelastbarkeit der Ausgänge an. Die schaffen nur um die 1mA. Nimm lieber einen 74HCT4017, der schafft auch was mehr. LG Christian
Ok, ich habe gerade nachgeschaut, ich habe noch 2 von den M74HC4017B! gefunden. Sind die das? Ich komme mit diesen Millionen von verschiedenen Bezeichnungen nicht so klar. Gruß
Sauber! :) Sonst noch Mängel? Eigentlich sollte das doch jetzt laufen?! Vielen Dank schonmal! Gruß Ole
Ole schrieb: > Sonst noch Mängel? Ich würde vielleicht noch R21 vergrößern. Die 220 Ohm könnten etwas knapp sein. LG Christian
> M74HC4017B
wie hoch darf denn die Betriebsspannung für HC sein?
Ich lese im Plan: 9V
Aufmerksamer schrieb: > wie hoch darf denn die Betriebsspannung für HC sein? > Ich lese im Plan: 9V Stimmt, der 74HC4017 darf maximal mit 7V versorgt werden. Typisch sind 5V. LG Christian
>Guck dir mal die Strombelastbarkeit der Ausgänge an. Die schaffen nur um >die 1mA. Nimm lieber einen 74HCT4017, der schafft auch was mehr. Diese "eingebaute" Strombegrenzung kann man aber wunderbar für die LEDs nehmen, ohne extra Vorwiderstände einplanen zu müssen. Wenn 1-2mA reichen, dann kann man die LEDs direkt an die Ausgänge des 4017 ranhängen. Der 4017 ist unser Vorwiderstand ...
Für HC, HCT und HCU gilt für absolute-max. value: Standard-Output sind +/-25mA dc drain current per output Bus-Driver +/-35mA
Hi, Im Anhang nochmal der angepasste Schaltplan. Morgen wird gelötet und berichtet obs läuft ;) Gruß Ole
Diese "Entprellung" funktioniert nur, wenn der IC an CLK einen Schmitt-Trigger Eingang hat. Hat er meines Wissens nach nicht. http://www.dse-faq.elektronik-kompendium.de/dse-faq.htm#F.29.1 CO (12) wird sicher nicht nach GND kurzgeschlossen, das ist ein Ausgang, kein Eingang.
Moin, der 4017 hat ein Schmitt-Trigger Eingang, mit der Beschaltung zählt er allerdings erst nach loslassen des Tasters weiter. Für ein richtig schlechten Taster ist meiner Meinung nach R20 zu niedrig, ich würde mindesten 100K nehmen. Du kannst Widerstände sparen: schalte die Anoden der LEDs direkt an den 4017, alle Kathoden der LEDs eines ICs zusammen und mit nur einem Widerstand nach Masse. Grüße Krangel
> der 4017 hat ein Schmitt-Trigger Eingang Zweifelhaft. Der HEF4017 hat http://www.doctronics.co.uk/pdf_files/4017.pdf die anderen wohl eher nicht http://www.ti.com/lit/ds/snos357a/snos357a.pdf http://www.play.com.br/datasheet/CD4017BC.pdf allerdings CLK rise und fall times die mit 20us recht grosszügig sind, aber von einer 100nF/10k RC Glied ums 250-fache überschritten werden. Die Entprellschaltung reicht also nicht, es seid denn er verwendet den HEF4017.
Krangel schrieb: > der 4017 hat ein Schmitt-Trigger Eingang, Nein, das ist, je nach Hersteller unterschiedlich. Gruss Harald
Oki, mit 4017 ohne Schmitt-Triggerdann: die Schaltung R20,R21 und C3 umdrehen und nach + schalten, mit R21 100Ω. Der Taster muss dann aber 50mA Impulsstrom aushalten. Grüße Krangel
Hi, Ohh man, da gucke ich gerade rein und so viel neues ;) Da hätte ich auch selber drauf kommen können :D Ich nehme dann lieber einen R anstatt 20 ;) Im Anhang den aktuellen Schaltplan. LG Ole
> Im Anhang den aktuellen Schaltplan. Einen 7414 ziehst du über 100k nicht auf LO, einen 74HC14 oder CD40106 schon.
Hi, Krangel schrieb: > Du kannst Widerstände sparen: schalte die Anoden der LEDs direkt an den > 4017, alle Kathoden der LEDs eines ICs zusammen und mit nur einem > Widerstand nach Masse. ein Widerstand für die LEDs jedes ICs, nicht alle zusammen schalten. Die Widerstandswerte R1 und R2 sind vertauscht. GN8
Hallo! Es geht auch mit einem Widerstand für alle 20 LEDs, denn es leuchten immer 2 gleichzeitig, und die Exemplarstreuungen werden über die Innenwiderstände der ICs etwas ausgeglichen. Falls man verschiedene Farben für die Einer- und Zehnerstelle verwendet, dann je ein Widerstand für 10 LEDs. Die beste Entprellung ist mit einem Umschalttaster und einem RS-FlipFlop (z.B. aus NANDs) schnell gemacht.
Moin, 10 LEDs je Widerstand! Warum man keine LEDs parallel schalten soll ist schon oft diskutiert worden. Grüße
Hi, Schaltung eben aufgebaut. Sie lief auf Anhieb :) Im Anhang nochmal der finale Schaltplan. Vielen Dank für eure Hilfe! Gruß Ole
Der 4017 ist doch im Grunde schön. Erinnert mich an alte analoge Telefonvermittlungstechnik. Wähler, Dekadenschalter.
>Hi, >Schaltung eben aufgebaut. Sie lief auf Anhieb :) Im Anhang nochmal der >finale Schaltplan. >Vielen Dank für eure Hilfe! >Gruß Ole Funktionieren schon, aber wozu ist denn nun der 4,7k in den beiden LED-Leitungen? Bei einem normalen CMOS-IC kann sowieso kein Überstrom durch die LEDs gehen, weil diese 40xx-Reihe bei 5V schon einige 100Ohm ON-Widerstand hat. Oder soll hier wirklich nur noch 0,5mA durch die LEDs fliesen?
Stimmt :D Also die LEDs sind hell genug, man kann alles erkennen ;) Wenn die Schaltung eingebaut ist, mache ich mal ein Foto von. Hoffe das wird morgen fertig.
Nachti, Krangel schrieb: > Die Widerstandswerte R1 und R2 sind vertauscht. das war Unsinn: R2 und R3 sind vertauscht. Sorry GN8
Hi, Ein wenig spät, aber besser als nie. Im Anhang ist die fertige Schaltung! Vielen Dank nochmal für die Hilfe. Gruß Ole
Bitte melde dich an um einen Beitrag zu schreiben. Anmeldung ist kostenlos und dauert nur eine Minute.
Bestehender Account
Schon ein Account bei Google/GoogleMail? Keine Anmeldung erforderlich!
Mit Google-Account einloggen
Mit Google-Account einloggen
Noch kein Account? Hier anmelden.







