Guten Abend! Habe hier im Forum einige ungewöhnliche Audionkonzepte entdeckt. Irgendwo auch den Schaltplan oben (nur mal als Beispiel, die Fragen sind eher allgemeiner und theoretischer Natur und beziehen sich nicht unbedingt auf den Schaltplan). Um die Frage(n) zu vereinfachen, will ich den Mischprozess gar nicht weiter untersuchen. Wenn am Mischer die ZF rauskommt, kann diese ja über ein Keramikfilter geführt werden, bevor sie in das Audion eingespeist wird (das auf der ZF empfängt). Wie groß oder klein muss denn dabei die Bandbreite des Keramikfilters sein, wenn man 1. AM 2. SSB 3. CW empfangen möchte? Für CW oder SSB könnte man auf die Idee kommen, der ZF hinter dem Filter mit einem BFO einen Träger zuzumischen, dann muss das Audion nicht überkoppelt werden. Wenn man es so machen wollte, würde das etwas an der benötigten Bandbreite des Keramikfilters ändern? Ich würde mich über die Antworten erfahrener Empfängerbauer sehr freuen!
Hallo Frank >Wie groß oder klein muss denn dabei die Bandbreite >des Keramikfilters sein für AM, SSB, CW Falls man nicht zwischen 3 Filtern umschalten möchte, sollte das Filter auf das breiteste Signal, also AM, ausgelegt werden. Für gute AM-Selektivität würde ich 6kHz Bandbreite vorschlagen. SSB überstreicht ja demoduliert einen Frequenzbereich von ca. 3kHz und AM dann auch. Auf jeden Fall muß das Audion vom Keramikfilter entkoppelt werden. Also Keramikfilter, dann Pufferstufe, dann Audion. >der ZF hinter dem Filter mit einem BFO einen Träger zuzumischen >Wenn man es so machen wollte, würde das etwas an der benötigten >Bandbreite des Keramikfilters ändern? Eher nicht, das Keramikfilter macht die Weitab/Vor/AM-Selektion. Es kommt immer auf die eigenen Prioritäten an, um einfach mal reinzuhören reicht für alle 3 Betriebsarten schon das 6kHz Filter. Ist jedoch etwas mehr los oder findet gar ein Contest statt, bekommt man ein Problem. Die Weitabdämpfung eines Keramikfilters beträgt ca. 50dB. Das ist relativ wenig. Das Audion kann ca. 40dB, macht zusammen immerhin 90dB. Wichtig ist vor allem die Unterdrückung des anderen Seitenbandes. Dazu legt man eine Flanke des Keramikfilters so asymetrisch, daß das gewollte Seitenband durchkommt und das ungewollte schon stark abfällt. Das Audion hift dann nochmals mit, indem die Audion-Mitte 1kHz oberhalb der Keramikflanke platziert wird. Bei SSB sollte man die Rückkopplung wegen dem Klang nicht zu sehr anziehen, aber bei CW erreicht man leicht Bandbreiten von unter 100Hz. Ungewollte Störungen auf dem eigenen Seitenband liegen in einem höheren Frequenzbereich, also oberhalb von 3kHz und können, falls gewünscht, nachträglich per NF-Filter weiter eliminiert werden. >der ZF hinter dem Filter mit einem BFO einen Träger zuzumischen Da hab ich mehrere Versionen probiert. Das BFO-Signal direkt zu ZF hinzufügen war die schlechteste Variante. Da mein Audion als Hartley-Oszillator mit JFet ausgeführt wurde hab ich noch probiert, den BFO in Source oder Drain einzuspeisen. Beim Drain hat es mit Abstand am Besten funktioniert. Die BFO-Amplitude sollte auf einen klaren Klang bei einem kräftigen Signal ausgelegt sein, sonst muß man ständig die Amplitude an die Signalstärke anpassen. Frequenzplan: Es ist wichtig, sich vorher zu überlegen, wie und wo die einzelnen Oszillatoren, Seitenbänder, Filter- und Frequenzbereiche zu liegen kommen. Dann kann man mit einem steilen Bandpass/Tiefpass im NF-Bereich noch einiges erreichen. Gruß, Bernd
B e r n d W. schrieb: > Die > Weitabdämpfung eines Keramikfilters beträgt ca. 50dB. Das ist relativ > wenig. Das Audion kann ca. 40dB, macht zusammen immerhin 90dB. wenn man nur einen relativ schmalen bereich empfangen will, kann man sich ja fast den mixer und das keramikfilter sparen und einfach zwei audions hintereinander schalten, dann hat man auch seine 80db. direkt hinter die antenne noch ein schwach gekoppelter bandpass aus zwei lc-kreisen und man landet irgendwo bei 120db. ;-)
Hallo Bernd, vielen herzlichen Dank für die fundierte Antwort, ich bin begeistert! Hast du beruflich mit dem Thema Hochfrequenz zu tun? Danke auch für die Daten zur Filterbreite bei den verschiedenen Empfangsmodi! B e r n d W. schrieb: > Auf jeden Fall muß das Audion vom Keramikfilter entkoppelt werden. Also > Keramikfilter, dann Pufferstufe, dann Audion. Warum eigentlich? > Die > Weitabdämpfung eines Keramikfilters beträgt ca. 50dB. Das ist relativ > wenig. Kann man das Keramikfilter vor dem Buffer vielleicht mit einem abgestimmten LC-Kreis kombinieren, der müsste doch die Weitabselektion wesentlich verbessern!? > Wichtig ist vor allem die Unterdrückung des anderen Seitenbandes. Dazu > legt man eine Flanke des Keramikfilters so asymetrisch, ... Wie erzeugt man hier eine asymmetrische Flanke? > Bei SSB sollte man die Rückkopplung wegen > dem Klang nicht zu sehr anziehen, aber bei CW erreicht man leicht > Bandbreiten von unter 100Hz. Dann kann man für CW auch ein 3kHz breites Filter verwenden und erledigt den Rest mit dem Audion, praktisch! > Ungewollte Störungen auf dem eigenen Seitenband liegen in einem höheren > Frequenzbereich, also oberhalb von 3kHz und können, falls gewünscht, > nachträglich per NF-Filter weiter eliminiert werden. Das ist praktisch! > Da mein Audion als > Hartley-Oszillator mit JFet ausgeführt wurde hab ich noch probiert, den > BFO in Source oder Drain einzuspeisen. Beim Drain hat es mit Abstand am > Besten funktioniert. Hier würde mich der Schaltplan mit den Bauteilwerten interessieren! Wäre es möglich, dass du ihn hier auflädst? Wenn ich darüber nachdenke, scheint es mir so, dass ein Audion vor der Demodulation der ZF noch einige Vorteile bringt. Man könnte auf den Gedanken kommen, solch ein Audion bei einem bestehenden Empfänger zwischen den ZF-Ausgang und den Demodulator einzufügen (oder gibt es Dinge, die dagenen sprechen?). Grüße, Frank
flo schrieb: > wenn man nur einen relativ schmalen bereich empfangen will, kann man > sich ja fast den mixer und das keramikfilter sparen und einfach zwei > audions hintereinander schalten, dann hat man auch seine 80db. > direkt hinter die antenne noch ein schwach gekoppelter bandpass aus zwei > lc-kreisen und man landet irgendwo bei 120db. > ;-) das müßte man wirklich mal ausprobieren! man könnte die Audione so gegeneinander verstimmen, daß bestimmte Filterbandbreiten erreicht werden
Hallo, >und einfach zwei audions hintereinander schalten es würde zwar funktionieren, wäre aber eine elende Fummelei und für Hausfrauen sowiso undenkbar ;-) > Hast du beruflich mit dem Thema Hochfrequenz zu tun? Eher wenig. >> muß das Audion vom Keramikfilter entkoppelt werden > Warum eigentlich? Zwei miteinander verkoppelte Schwingkreise bilden zusammen ein Bandfilter. Bei Bandfiltern gibt es unterkritische, kritische und überkritische Kopplung. Siehe: http://saba.magnetofon.de/showtopic.php?threadid=3992 Ob überkritisch oder nicht, hängt vom Koppelfaktor und von der Güte ab. Die Güte des Audion-Schwingkreises kann verstellt werden und mehrere 1000 erreichen. Dabei entsteht eine extrem überkritisch gekoppeltes Filter mit 2 Höckern und einem 20dB tiefen Einbruch dazwischen. > Weitabdämpfung eines Keramikfilters beträgt ca. 50dB > Kann man das mit einem LC-Kreis kombinieren? Dann eher zwei Keramikfilter kaskadieren, aber ich dachte, Du wolltest ein Audion. > Wie erzeugt man hier eine asymmetrische Flanke? Es gibt hier keine asymetrische Flanke, sondern das Nutzsignal liegt nicht in der Filtermitte. Falls das Filter eine Mittenfrequenz von 455kHz hat, reicht die Bandbreite von 452 bis 458kHz. Der VFO wird so eingestellt, daß das obere Seitenband der ZF gerade in die untere Hälfte des Keramikfilters fällt. Das obere Seitenband der ZF war zuvor das untere Seitenband auf 80/40m. Die Seitenbänder haben sich gespiegelt, weil der VFO oberhalb des Empfangssignals schwingt. Dann stellt man für SSB das Audion auf 453kHz und den BFO auf 451,7kHz. Falls einem das Maximum bei CW mit 1.3kHz zu hoch liegt, kann das Audion ein paarhunder Herz runtergestellt werden. Für AM wird die gesamte Filterbreite benutzt. > Schaltplan mit den Bauteilwerten Schaltplan folgt > ein Audion bei einem bestehenden Empfänger zwischen > den ZF-Ausgang und den Demodulator einzufügen Der Rest des Empfängers ist nicht dafür ausgelegt, der Aufwand wäre relativ groß. Die Verstärkung wird zu hoch, ein NF-Filter müßte eingefügt werden, die ZF kann schwingen, die richtige Stelle ist wegen integrierten Bauteilen nicht zugänglich ... Aber man kann relativ einfach eine kleine BFO-Platine nachrüsten. Gruß, Bernd
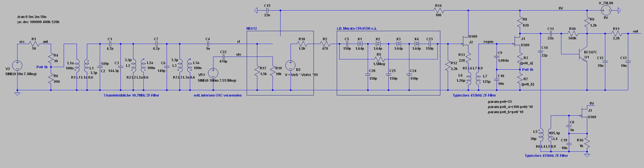
Hier kommt noch der Schaltplan. Da es kein Spice-Modelle von Murata-Filtern gibt, hab ich dieses mit Hilfe eines Ladderfilters nachgeahmt. Es hat 6khz Bandbreite und funktioniert genauso, wie beschrieben. Im Original hatte ich ein Murata SFD455 eingebaut, welches jedoch heute nicht mehr lieferbar ist. Der NE612 ist nur symbolisch dargestellt. Die richtige Beschaltung kann man aus dem Datenblatt entnehmen. Es kommt ja auch darauf an, wie abgestimmt wird, den Abstimmbereich, die Empfangsfrequenz usw. Alle U309 sind eigentlich J310. Der Unterschied ist nicht groß, denn beide teilen sich ein gemeinsames Datenblatt. Eigentlich ist es kein richtiges Audion, denn der Q-Multiplier demoduliert nicht. Dafür ist ein extra AM-Demodulator zuständig. Für AM wird einfach die BFO Betriebsspannung abgeschaltet. Das injizierte BFO-Signal bewirkt am Q-Multiplier eine AM-Modulation, damit hat dann der AM-Demodulator leichtes Spiel. Gruß, Bernd
Hallo Bernd, Danke für den Schaltplan und die Antworten !!! Für den Fall, dass ich das Audion nachbauen wollen würde: Ist es vom Aufbau her ein großer Aufwand? Kann man die Teile einfach auf eine Kupferplatine mit ein paar Lötstützpunkten aufbringen oder muß man die einzelnen Segmente in geschirmte Kammern bauen? Ein Keramikfilter CFL455 G3 mit diesen Parametern habe ich: 6-dB-Bandbreite ±7,5 kHz 50-dB-Bandbreite ±20 kHz Mir kommt die Bandbreite recht groß vor (oder täuscht das?). Wie wird beim BFO die Frequenz und die Amplitude eingestellt? Grüße, Frank
Hallo Frank > Kann man die Teile einfach auf eine Kupferplatine mit ein > paar Lötstützpunkten aufbringen So hab ich das auch gemacht. Den NE612 kopfüber mit der Deadbug-Methode. Jede Stufe schön mit Blockkondensator. Überleg Dir aber vorher, wo auf der Frontplatte die Antennenbuchse hinkommt, das HF-Poti, der Drehkondensator, die Rückkopplung, der BFO-Regler. Dann das selbe auf der Platine. >Mir kommt die Bandbreite ±7,5 kHz recht groß vor Dabei handelt es sich um ein Schmalband-FM Filter. Es hilft, 50kHz entfernte Rundfunksender zu unterdrücken. Beim 40m-Band kommt ja oberhalb gleich ein Rundfunkbereich. Du könntest es damit aufbauen und später, wenn alles funktioniert, irgendwann auf ein schmaleres wechseln. Schmale Filter haben auch steilere Flanken und damit eine bessere Seitenbandunterdrückung. Bei deinem Filter mußt Du Dir die Position des BFOs und des CW/SSB-Bereiches neu überlegen. Der BFO sollte schon auf der abfallenden Flanke und die Mitte des SSB-Bereiches etwa 1kHz innerhalb des Durchlassbereiches positioniert werden. >Wie wird beim BFO die Frequenz und die Amplitude eingestellt? Die Frequenz des BFOs kann mit einem kleinen Drehkondensator oder einer Kapazitätsdiode abgestimmt werden. Der Abstimmbereich sollte -1 bis +4 kHz betragen damit kann man auch auf das andere Seitenband wechseln. Bei mir war er auf SSB optimiert und fest eingestellt. Dann reicht es, denn Kern auf die richtige Frequenz zu verstellen. Die optimale Amplitude wird einmal ermittelt und dann kann ein Festwiderstand eingesetzt werden. Vor dem 22pF Kondensator sollten ca. 1.5 Vss anstehen. Falls es später trotzdem übersteuert, kann man ja am HF-Regler etwas zurückdrehen. Der Demodulator liefert schon ein recht kräftiges Ausgangssignal zwischen 0,1 und 1Vss. Damit erreichen Computer-Aktivlautsprecher eine gute Lautstärke. Zwischen Ausgang und Verstärker fehlt noch ein Kondensator mit 10µF. Planst Du, einen NF-Verstärker mit einzubauen? Falls Du es wirklich nachbauen möchtest, könnte ich den Schaltplan nochmal updaten. Welche Meßmittel hast Du? Oszi, Frequenzzähler, Meßsender? Im Notfall könntest Du den BFO zuerst aufbauen und als Meßsender für den Agleich der ZF verwenden. Das selbe mit dem VFO und Mit dem Superhet-Audion konnte ich Stationen aus den USA aufnehmen, einmal Venezuela und ganz Europa sowieso. Momentan haben wir ja eine hohe Sonnenaktivität und damit gute Bedingungen. Gruß, Bernd PS Meine Schaltung war nur als Versuchsaufbau gedacht und der Audionteil wurde später durch ein 6-poliges Quarzfilter, Produktdetektor ersetzt nebst umschaltbarem NF-Filter und NF-Endstufe.
Hallo Bernd! B e r n d W. schrieb: > Den NE612 kopfüber mit der Deadbug-Methode. So stelle ich mir das vor ;) Müssen die einzelnen Segmente denn eigentlich mit einer Art Weißblechkammern getrennt werden? > Dabei handelt es sich um ein Schmalband-FM Filter. Mist, hatte es mal bei Box73 für Kurzwellenbastelei mitbestellt für alle Fälle. Habe folgende Filter zw. 455 und 500kHz vorrätig: CSB455E SFU455B SFZ455E SFP460H (relativ dickes Teil) SFZ460A CSB500E5 Kannst du mit den Bezeichnungen etwas anfangen? Sonst google ich mal. > Die Frequenz des BFOs kann mit einem kleinen Drehkondensator oder einer > Kapazitätsdiode abgestimmt werden. Kapazitätsdiode ist gut! > Die optimale Amplitude wird einmal ermittelt und dann kann ein > Festwiderstand eingesetzt werden. Welcher Festwiderstand, R16? > Planst Du, einen NF-Verstärker mit einzubauen? > Falls Du es wirklich nachbauen möchtest, könnte ich den Schaltplan > nochmal updaten. Ich habe einen "fliegenden" Kopfhörerverstärker, den wollte ich erst mal benutzen. > Welche Meßmittel hast Du? Oszi, Frequenzzähler, Meßsender? Mein Nachbar wäre so nett, seine Messmittel vorübergehend zur Verfügung zu stellen. Es dürfte alles genannte dabei sein. > Falls Du es wirklich nachbauen möchtest, könnte ich den Schaltplan > nochmal updaten. Das wäre super! > Mit dem Superhet-Audion konnte ich Stationen aus den USA aufnehmen, > einmal Venezuela und ganz Europa sowieso. Momentan haben wir ja eine > hohe Sonnenaktivität und damit gute Bedingungen. Habe ich auch schon irgendwo gelesen! Wäre spannend... > Meine Schaltung war nur als Versuchsaufbau gedacht und der Audionteil > wurde später durch ein 6-poliges Quarzfilter, Produktdetektor ersetzt > nebst umschaltbarem NF-Filter und NF-Endstufe. Flexibel sein ist immer gut! ;O) Wenn man es hinterher verbessern kann, warum nicht! Viele Grüße und Danke für die ausführlichen Antworten! Frank
PS: die genannten Filter sind alle dreibeinig. > CSB455E > SFU455B > SFZ455E > > SFP460H (relativ dickes Teil) > SFZ460A > > CSB500E5 Habe auch noch zwei Stück CSB455E Die sind aber zweibeinig!
>Müssen die einzelnen Segmente denn eigentlich mit >einer Art Weißblechkammern getrennt werden? Nein, es empfiehlt sich aber die Bauteile, welche zum VFO gehören, abzuschirmen. Auch zum Schutz vor Zugluft. Nach einer Warmlaufphase sollte die VFO-Drift weniger als 100Hz in 5 Minuten betragen. > SFP460H (relativ dickes Teil) Das SFP460H wäre imho am Besten geeignet. Murata SFP460H Ceramic filter 6dB Band width (KHz) min =+/-3(+/-4)KHz, Selectivity (dB) min= -9KHz off 40dB +9KHz off (50)dB Insetion Loss(dB)Max.=6 (1.5), 3 PIN Impedanze 2kOhm Könntest Du nach dem original Datenblatt für das SFP460H suchen? Die Spulenfilter sollten sich noch auf diese Frequenz abstimmen lassen. >Kapazitätsdiode ist gut! Die muß lose über einen Koppelkondensator angeschlossen werden mit einer Abstimmspannung über 3Volt (3-8V), sonst ist die Drift zu groß. >Welcher Festwiderstand, R16? Möglicherweise ginge es damit auch. Meiner war in Reihe zu C14. Falls die Ausgangsspannung zwischen 1 und 2 Volt liegt, kann man mit dem C14 variieren. Das funktioniert auch mit 10pF noch. Bernd
Hallo Bernd! B e r n d W. schrieb: > Nein, es empfiehlt sich aber die Bauteile, welche zum VFO gehören, > abzuschirmen. Auch zum Schutz vor Zugluft. Nach einer Warmlaufphase > sollte die VFO-Drift weniger als 100Hz in 5 Minuten betragen. Als VFO möchte ich erst mal den internen Oszillator vom NE602 verwenden. Abschirmen der Bauteile geht natürlich trotzdem. > Das SFP460H wäre imho am Besten geeignet. Wo hast du die Daten her? Habe beim Googeln einige Anbieter gefunden, aber kein Datenblatt. Ich habe mir noch ein paar Gedanken zum Schaltplan gemacht. Kann man das Poti >R3, R7< zur Not durch ein 4K7-Poti mit parallelgeschaltetem 1K2-Festwiderstand ersetzen? Das Poti >R4, R6< würde ich nur durch ein 4k7-Poti ersetzen... (Der Grund ist, dass ich relativ viele 4k7-Potis besitze, aber keine Potis mit kleineren Werten) Kann man das heiße Ende von L5 über ein 10k-Trimmpoti auf Masse legen und das BFO-Signal am Schleifer abgreifen? So könnte man die Amplitude bequemer einstellen. Noch eine letzte Frage: das Audion (oder der Q-Multiplier, wie du oben geschrieben hast) soll auf eine feste Frequenz eingestellt sein, wenn ich es richtig verstehe. (?) Verstimmt sich aber ein Audion nicht, wenn die Rückkopplung verändert wird? Viele Grüße, Frank
Hallo Frank >> Das SFP460H wäre imho am Besten geeignet. >Wo hast du die Daten her? Habe beim Googeln einige >Anbieter gefunden, aber kein Datenblatt. Das zuvor angehängte Datenblatt beschreibt ein ähnliches Filter. SFP deutet auf die selbe Familie hin. 460 ist die Mittenfrequenz in kHz H beschreibt die Bandbreite +/- 3kHz Nach Vergleichen von verschiedenen Datenblättern würde ich von einem Abschlußwiderstand 2kOhm ausgehen, die Anschlußbelegung dürfte auch wie beim SFPS450 sein, jedoch mit einer Weitabdämpfung von 35dB. Ein "richtiges" Datenblatt wäre trotzdem hilfreich. > Kann man das Poti >R3, R7< zur Not durch ein 4K7-Poti mit > parallelgeschaltetem 1K2-Festwiderstand ersetzen? Das kannst Du probieren, ich befürchte, dass sich dann die Rückkopplung auf einen kleineren Bereich in den oberen 10% abspielt. Die Schaltung ist so aufgebaut, daß sich die Rückkopplung ändert, nicht jedoch der DC-Arbeitspunkt. Das Poti >R4, R6< würde ich nur durch ein 4k7-Poti ersetzen... Das wird so funktionieren, das Verhalten nähert sich etwas einem logarithmischen Verlauf an. > L5 über ein 10k-Trimmpoti auf Masse legen > und das BFO-Signal am Schleifer abgreifen? Gute Idee. > Verstimmt sich aber ein Audion nicht, > wenn die Rückkopplung verändert wird? Möglicherweise um ein paar Herz. Durch die niedrige Frequenz von 455kHz sind diese Einflüsse ziemlich entschärft. Er kann übersteuert werden, dann muß Du den HF-Regler zurücknehmen. Der Q-Multiplier könnte bei Temperaturänderungen driften, also gute Kondensatoren wie NP0 oder Styroflex verwenden, das gilt auch für die Oszillatoren. Versuch mal selber die Schaltung zu zeichnen, besonders den Oszillator um den NE612. Mit Bleistift wäre auch ok. Gruß, Bernd
Nicht lachen, aber man müsste bei eurem Audion einfach den Demodulator hinter C11 weglassen und direkt in ein Mittelwellenradio einkoppeln. Radio auf ZF abstimmen und fertig! Ö)
flo schrieb: > man müsste bei eurem Audion einfach den Demodulator > hinter C11 weglassen und direkt in ein Mittelwellenradio einkoppeln. > Radio auf ZF abstimmen und fertig! Denn kann man sich wohl gleich Keramik-Filter und Audion sparen und direkt den Ausgang vom NE6x2 samt BFO-Signal in den MW-Empfänger einspeisen! ---> Konverter
B e r n d W. schrieb: > Versuch mal selber die Schaltung zu zeichnen, besonders den Oszillator > um den NE612. Solch ein "freigelötetes" HF-Projekt erfordert ziemlich viel Planung, wie ich jetzt merke! Gibt es eine Art Zeichenprogramm, mit dem man den Schaltplan schnell wiedergebenkann? > H beschreibt die Bandbreite +/- 3kHz Ist das Filter ein SSB-Filter oder ein AM-Filter? Ich tippe auf AM-Filter, weil +/- 3kHz = 6kHz Bandbreite, was für AM günstig sein dürfte!?! Was bedeuten denn die Buchstaben bei den anderen Filtern, z.B. A, B, E ? (gibt es einen offiziellen Schlüssel?) > Ein "richtiges" Datenblatt wäre trotzdem hilfreich. Da stimme ich uneingeschränkt zu :-) > Das kannst Du probieren, ich befürchte, dass sich dann die Rückkopplung > auf einen kleineren Bereich in den oberen 10% abspielt. Die Schaltung > ist so aufgebaut, daß sich die Rückkopplung ändert, nicht jedoch der > DC-Arbeitspunkt. Werde noch mal in einer Krams-Kiste wühlen, ein 1k-Poti wäre mir schon lieber, bevor viel rumprobiert werden muss. >> L5 über ein 10k-Trimmpoti auf Masse legen >> und das BFO-Signal am Schleifer abgreifen? > > Gute Idee. Fein, dann wird es so gemacht! >> Verstimmt sich aber ein Audion nicht, >> wenn die Rückkopplung verändert wird? > Möglicherweise um ein paar Herz. Durch die niedrige Frequenz von 455kHz > sind diese Einflüsse ziemlich entschärft. Er kann übersteuert werden, > dann muß Du den HF-Regler zurücknehmen. Der Q-Multiplier könnte bei > Temperaturänderungen driften, also gute Kondensatoren wie NP0 oder > Styroflex verwenden, das gilt auch für die Oszillatoren. Styroflex habe ich noch als Restpostenbeutel. Die keramischen Kondensatoren, die ich vorrätig habe, sind meistens aus alten Radios ausgelötet, es läßt sich vermutlich schwer feststellen, welche davon NPO sind und welche nicht. Aus 'logistischen' Gründen möchte ich 'hinten' anfangen und alles bis R2 aufbauen. Dann müsste sich die Funktion mit einem Frequenzgenerator überprüfen/einstellen lassen. Dann soll das IC dazukommen mit diesem Dreifach-'Schwingkreisfilter' davor (hat dieses 'Filtergebilde' eigentlich einen Namen?). Dann soll eine Antennen angeschlossen werden und der Frequenzgenerator soll versuchsweise als VLO benutzt werden. Wenn so alles richtig eingestellt ist und ein erster Empfang stattgefunden hat, wird dann zuletzt der VLO mit dem IC aufgebaut. Das ist der Plan in der Theorie. :-) Viele Grüße!
PS: wenn nichts dagegen spricht, bohre ich die Löcher für die Potis einfach durch die Trägerplatine. Dann kann man zum Schluss die Platine wenden und bequem in einer Blechkiste unterbringen. Die Poti-Achsen sollen dabei oben am Kistendeckel herausgeführt werden. Den Antennenanschluss führe ich ebenfalls durch die Platine. So entstehen von Anfang an keine "weiten Wege" für das HF-Signal und auch nicht für die Masse (gilt auch für die Metallkapseln der Potis, die so direkt mit der Platinenmasse verbunden sind).
@Onno > Denn kann man sich wohl gleich Keramik-Filter und Audion sparen Dann kann man sich auch gleich die ganze Arbeit sparen und einen Weltempfänger nehmen. Aber ob es dann mehr Spass macht und ob man dann dabei auch was lernt? @Frank >"freigelötetes" HF-Projekt erfordert ziemlich viel Planung Lieber zwischen den Baugruppen 1-2cm Platz lassen für spätere "Verbesserungen". Manche schätzen den Platzbedarf ab und zeichnen vor dem Löten mit Bleistift den Bereich jeder Stufe auf die Platine. Dann wird auch klar, ob das Poti bei der Stufe sitzt und ob der Platz reicht. Sitzt die Anstimmung rechts oder links? Schaltplan zeichnen: http://www.mikrocontroller.net/articles/Schaltplaneditoren >Was bedeuten denn die Buchstaben bei den anderen Filtern Für niedrige ZF ~450-500kHz Typ Bandbreite bei -6dB A 35 B 30 C 26 D 20 E 15 F 12 G 9 AM H 6 AM I 4 AM J 3 SSB K 1 - 2.7 CW/SSB Die verschiedenen Filter weisen auch noch Toleranzen bei der Mittenfrequenz auf. >'hinten' anfangen Geh dann vom HF-Generator mit 1.8k auf das Filter und versuch die Durchlassmitte, dann Richtung tiefe Frequenzen den -3, -6, -20dB Punkt. Wenn dann die Filterkurve bekannt ist, kann der BFO positioniert werden. >diesem Dreifach-'Schwingkreisfilter' davor 3-fach Bandfilter, Vorkreisfilter, Preselektor... Die Spiegelfrequenz (für 40m) liegt bei: Fs_min = 7000k + 910k = 7910kHz Fs_max = 7200k + 910k = 8110kHz Dieser Bereich sollte schon um ca. 50dB unterdrückt werden, deshalb ein Dreifach-Bandfilter. Auf der Spiegelfrequenz liegt zum Glück kein Rundfunkbereich, sonst würden 50dB nicht reichen. >der Frequenzgenerator soll versuchsweise als VLO benutzt werden. Dazu mußt Du ~500mVss am Pin 6 über einen C z.B. 100pF einspeisen. Der Empfang funktioniert auch schon ohne Vorfilter. Beim Vorfilter handelt es sich um 3 Einzelfilter für 10.7MHz. Die Filter haben schon eine Schwingkreiskapazität eingebaut. Es muß jeweils ein C parallelgeschaltet werden, um auf 7MHz runterzukommen. Das Oszi auf der Schwinkreisseite anschließen. Dann wird mit dem HF-Generator in die Koppelwicklung eingespeist und das Maximum gesucht. >Antennenanschluss führe ich ebenfalls durch die Platine Kommt der dann oben raus? Gruß, Bernd
Hallo zusammen! > @Onno >> Denn kann man sich wohl gleich Keramik-Filter und Audion sparen > Dann kann man sich auch gleich die ganze Arbeit sparen und einen > Weltempfänger nehmen. Aber ob es dann mehr Spass macht und ob man dann > dabei auch was lernt? Die Idee finde ich eigentlich sogar ziemlich gut, da muss man erst mal drauf kommen! ;-) Ich will aber ein Standalone-Gerät selberbauen! Trotzdem Danke für den Hinweis! > Lieber zwischen den Baugruppen 1-2cm Platz lassen für spätere > "Verbesserungen". Manche schätzen den Platzbedarf ab und zeichnen vor > dem Löten mit Bleistift den Bereich jeder Stufe auf die Platine. Dann > wird auch klar, ob das Poti bei der Stufe sitzt und ob der Platz reicht. > Sitzt die Anstimmung rechts oder links? Die VFO-Abstimmung wird wohl links sein. Das werde ich auch so machen (alles vorzeichnen). > Schaltplan zeichnen: > http://www.mikrocontroller.net/articles/Schaltplaneditoren Danke! >>Was bedeuten denn die Buchstaben bei den anderen Filtern Auch danke für den Code zu den Filtern! Kann man eigentlich ein richtig gutes (!) ZF-Filter in diesem Frequenzbereich selberbauen? >>'hinten' anfangen > Geh dann vom HF-Generator mit 1.8k auf das Filter und versuch die > Durchlassmitte, dann Richtung tiefe Frequenzen den -3, -6, -20dB Punkt. > Wenn dann die Filterkurve bekannt ist, kann der BFO positioniert werden. Du meinst das Keramikfilter oder? B e r n d W. schrieb: > Die Spiegelfrequenz (für 40m) liegt bei: > Fs_min = 7000k + 910k = 7910kHz > Fs_max = 7200k + 910k = 8110kHz Sind es bei ZF = 460kHz nicht eher 920KHz? >>der Frequenzgenerator soll versuchsweise als VLO benutzt werden. > Dazu mußt Du ~500mVss am Pin 6 über einen C z.B. 100pF einspeisen. Der > Empfang funktioniert auch schon ohne Vorfilter. Pin6 ist lt. Datenblatt OSC(B), in Ordnung, habe ich vorgemerkt! >>Antennenanschluss führe ich ebenfalls durch die Platine > Kommt der dann oben raus? Ja, scheint mir am günstigsten, so kann alles über und unter dem Deckel montiert werden. Mir liegt ein Datenblatt zu dem IC vor, ich baue einen Colpitts-Oszillator mit C-Diode auf. Woher weiß man, welche Kondensatoren für die gesuchte Frequenz welche Werte haben? (gesuchte Frequenz = Empfangsfrequenz + ZF ? ) Viele Grüße!
Hallo Frank > Du meinst das Keramikfilter oder? Ja. >Sind es bei ZF = 460kHz nicht eher 920KHz? Da liegst Du richtig, ich hab aus Versehen mit der Standardfrequenz 455kHz gerechnet. > Kann man eigentlich ein richtig gutes (!) > ZF-Filter in diesem Frequenzbereich selberbauen? http://www.murata.com/products/catalog/pdf/p50e.pdf Ein Filter wie dein Murata bekommt man auch mit 3 gekoppelten Einzelfiltern hin, ähnlich wie das Vorfilter. Als Einzelfilter sollten hochwertige mit einer Güte > 100 verwendet werden. Die Banddbreite kann in Grenzen mit den Koppelkondensatoren eingestellt werde. Für ein deutlich besseres Filter sollte die Frequenz tiefer bei ca. 100kHz liegen. Dann bekommt man aber mit der Spiegelfrequenz Probleme. Erstens fällt die Spiegelfrequenz in das 41m Europaband (7200 - 7400kHz) mit recht kräftigen Sendern, zweitens dämpft dort der Vorkreis erst mit ca. 30dB. Beitrag "Universal Empfänger für SSB, FM, AM, (Etc)" Beitrag 2626898 (Stahlradio) Da ging es vor Kurzem um dieses Thema. Das Stahlradio beinhaltet zwei Bandfilterm mit Schalenkernen mit dem Material M33. Die Schwingkreise haben eine Güte von 300, was nicht so leicht zu toppen ist. Dann gab es Versuche, mit Keramikschwingern ein Ladderfilter zu bauen. Ladderfilter mit Quarzen funktionieren für CW schon mit 4 Quarzen ab ca. 1.5MHz und frühestens ab 4MHz für SSB, dann darf aber die Quarzgüte nicht zu hoch sein. Das wird gerne mit TV-Farbquarzen gemacht: 4.433MHz. Ladderfilter mit Bandbreiten für AM funktionieren erst bei f >= 8MHz, sonst schaft man keine ausreichende Bandbreite. http://www.giangrandi.ch/electronics/crystalfilters/xtalfilters.shtml >Mir liegt ein Datenblatt zu dem IC vor Es gibt zum SA/NE-602/612 von Philips noch die Application Notes AN1982, AN1983 und AN1993. > Woher weiß man, welche Kondensatoren für die gesuchte > Frequenz welche Werte haben? > (gesuchte Frequenz = Empfangsfrequenz + ZF ? ) Man kann die Kapazität des integrierten Kondensators berechnen, indem man zuerst die Resonanzfrequenz ermittelt, dann einen bekannten Kondensator parallelschalten (z.B. 100pF) und dann erneut die Resonanzfrequenz ermittelt. f_alt / f_neu = sqr(c_alt / c_neu) c_neu - c_alt = 100pF nach c_alt auflösen und Du hast die Kapazität und dann auch sehr einfach über die Resonanzfrequenz die Induktivität. Du benötigst einfach einen Kondensator, mit dem Du erst mal ohne Kapazitätsdiode auf eine VFO-Frequenz von 8200kHz kommst. Der Rest läßt sich mit dem Kern einstellen. Gruß, Bernd
Hallo Bernd, der VFO muss dann mindestens den Frequenzbereich [MHz] 7000 + 460 = 7460 bis 7200 + 460 = 7660 überstreichen. Wie viel Prozent sollte man nach oben und unten zugeben, um Temperaturdriften usw. auszugleichen (damit man den Bereich 7460 bis 7660 sicher überstreicht). > Ein Filter wie dein Murata bekommt man auch mit 3 gekoppelten > Einzelfiltern hin, ähnlich wie das Vorfilter. Als Einzelfilter sollten > hochwertige mit einer Güte > 100 verwendet werden. Die Banddbreite kann > in Grenzen mit den Koppelkondensatoren eingestellt werde. Also drei LC-Filter? Kann man auch mehrere Keramikresonatoren hintereinanderschalten? (=Ladderfilter?) Quarzfilter gibt es bei diesen niedrigen Frequenzen wahrscheinlich nicht!?! > Für ein deutlich besseres Filter sollte die Frequenz tiefer bei ca. > 100kHz liegen. Dann bekommt man aber mit der Spiegelfrequenz Probleme. > Erstens fällt die Spiegelfrequenz in das 41m Europaband (7200 - 7400kHz) > mit recht kräftigen Sendern, zweitens dämpft dort der Vorkreis erst mit > ca. 30dB. Das fällt für dieses Projekt dann erst mal aus. > Dann gab es Versuche, mit Keramikschwingern ein Ladderfilter zu bauen. > Ladderfilter mit Quarzen funktionieren für CW schon mit 4 Quarzen ab ca. > 1.5MHz und frühestens ab 4MHz für SSB, dann darf aber die Quarzgüte > nicht zu hoch sein. Das wird gerne mit TV-Farbquarzen gemacht: 4.433MHz. > Ladderfilter mit Bandbreiten für AM funktionieren erst bei f >= 8MHz, > sonst schaft man keine ausreichende Bandbreite. Ach, hier steht es ja! Dann muss die ZF für SSB ja mindestens 4MHz betragen! >>Mir liegt ein Datenblatt zu dem IC vor > Es gibt zum SA/NE-602/612 von Philips noch die Application Notes AN1982, > AN1983 und AN1993. Was ist da der Unterschied? In meinem Datenblatt zum "NE/SA602A" steht April 1990. B e r n d W. schrieb: > Man kann die Kapazität des integrierten Kondensators berechnen, indem > man zuerst die Resonanzfrequenz ermittelt, dann einen bekannten > Kondensator parallelschalten (z.B. 100pF) und dann erneut die > Resonanzfrequenz ermittelt. > > f_alt / f_neu = sqr(c_alt / c_neu) > c_neu - c_alt = 100pF > > nach c_alt auflösen und Du hast die Kapazität und dann auch sehr einfach > über die Resonanzfrequenz die Induktivität. Danke! Es gibt ja einen Kondensator (C1) zwischen Pin 7 und 6 und einen Kondensator (C2) von Pin 7 nach Masse. Gibt es ein bestimmtes Verhältnis, das C1 : C2 aufweisen muss? Habe das erste Platinenlayout fast fertig. Werde aber noch ein zweites anfertigen, um die Lage der Bauteile zu optimieren. Habe früher Effektgeräte für E-Gitarren gebaut. Dabei war es oft so, dass das Zusammenlöten der Platine nach einer Stunden erledigt war, der Einbau ins Gehäuse konnte dann aber schon mal einen Tag und mehr in Anspruch nehmen. Das will ich hier unbedingt vermeiden, weil ich so viel Zeit auch nicht überhabe. Wenn es wie geplant mit der "Deckelmontage" funktioniert, dürfte das Gehäuse in kurzer Zeit fertig sein. Das erst mal dazu! :-) Viele Grüße, Frank
PS: muss man etwas beachten, wenn man den Vorkreis aus den drei Filterspulen zusammenlötet? Gibt es bestimmte Abstände zwischen den Filterspulen, die optimal sind? Wie sollen die Kondensatoren verlötet werden, eher langbeinig oder extrem kurzbeinig? Sollen die Kondensatoren in bestimmten Winkeln zueinander stehen? (hoffe, die Fragen erscheinen nicht albern. Ich könnte mir aber vorstellen, dass es bei einem ungünstigen Aufbau zu "HF-Übersprechungen" kommen könnte, die die Filtercharakteristik verschlechtern)
> Wie viel Prozent sollte man nach oben und unten zugeben, > um Temperaturdriften usw. auszugleichen > (damit man den Bereich 7460 bis 7660 sicher überstreicht). Für den Anfang würd ich jeweils 10kHz überlappen. Meine Drift ist sehr gering, da überlappe ich momentan 1kHz. Das hängt ja auch von Deinen Varicaps ab. Am Fusspunkt des Potis würde ich ein Poti einbauen, um das untere Ende einzustellen und die obere Bandgrenze mit der Spule. Ddie Spannung an der Varicap sollte nicht unter 2 Volt kommen. Nehmen wir mal an, Du verstellst die Abstimmspannung von 3-8Volt und die Frequenzänderung beträgt 400kHz, dann könntest Du einen C in Reihe zu den Varicaps schalten. Dies reduziert zusätzlich die Drift. > Ladderfilter > Kann man auch mehrere Keramikresonatoren hintereinanderschalten? Ja, aber Keramikschwinger haben eine relativ schlechte Güte und Du würdest 8-12 Schwinger benötigen, um einen gute Kurvenform zu erreichen. Die Schwinger haben große Toleranzen (+/- 2kHz) und Du müßtest erst die nötige Anzahl gleicher Schwinger ausselektieren. > Quarzfilter gibt es bei diesen niedrigen Frequenzen wahrscheinlich > nicht? Doch, kaufen kann man die, aber nicht sinnvoll selberbauen. Außerdem gibt es noch mechanische Filter, die sind auch ziemlich gut. Beim Oppermann gäbs da ein 6kHz breites. Da der Empfänger momentan nur den AFU-Bereich überstreichen wird, brauchtst Du auf AM nicht mehr zu achten. Dann würde ich mir langfristig ein MURATA CFJ455K13 (2.7 kHz) besorgen. Der Q-Multiplier selektiert dann weiter für CW. >> Es gibt zum SA/NE-602/612 von Philips noch die Application >> Notes AN1982, AN1983 und AN1993. > Was ist da der Unterschied? In meinem Datenblatt zum > "NE/SA602A" steht April 1990. In den Application notes werden Beispiele für den Oszillator gezeigt, anbindung eines Frequenzzählers, PLL usw. > Es gibt ja einen Kondensator (C1) zwischen Pin 7 und 6 > und einen Kondensator (C2) von Pin 7 nach Masse. > Gibt es ein bestimmtes Verhältnis, das C1 : C2 aufweisen muss? Für den Anfang zu empfehlen wären zwei gleiche oder C2 <= C1*2. Bitte beachten: Die Reihenschaltung der Beiden hängt nachher am Schwingkreis. > dass das Zusammenlöten der Platine nach einer Stunden erledigt war Wie Du zuvor schon sagtest, nur stufenweise Bestücken und in Betrieb nehmen. Bei HF kann immer was Unvorgesehenes dazwischenkommen. > Gibt es bestimmte Abstände zwischen den Filterspulen, > die optimal sind? Wie sollen die Kondensatoren verlötet > werden, eher langbeinig oder extrem kurzbeinig? Einfach so kurz, daß man sie noch bequem anlöten kann ~1cm ist ok. Die Filter würde ich in 0.5-1cm Abstand auflöten, dann bekommt man sie zu Not nochmal ab. Viel Spass beim Löten, Bernd
Hallo Bernd, Danke für die schnelle und umfangreiche Antwort! > Viel Spass beim Löten, Momentan verschiebe ich grade die einzelnen Baugruppen auf dem Papier, um den Aufbau günstiger zu gestalten. Aber schon mal Danke :-) > Für den Anfang würd ich jeweils 10kHz überlappen. Mache ich so. > Außerdem > gibt es noch mechanische Filter, die sind auch ziemlich gut. Beim > Oppermann gäbs da ein 6kHz breites. Was sind das denn für "Dinger", schwingen dort Metallzungen im Wechselstromfeld??? > Dann würde ich mir langfristig > ein MURATA CFJ455K13 (2.7 kHz) besorgen. Hast du eine gute Quelle zur Hand? Ansonsten besuche ich mal die Tante Google ;-) >> dass das Zusammenlöten der Platine nach einer Stunden erledigt war > Wie Du zuvor schon sagtest, nur stufenweise Bestücken und in Betrieb > nehmen. Bei HF kann immer was Unvorgesehenes dazwischenkommen. Ja, wie besprochen! >> Gibt es bestimmte Abstände zwischen den Filterspulen, >> die optimal sind? Wie sollen die Kondensatoren verlötet >> werden, eher langbeinig oder extrem kurzbeinig? > Einfach so kurz, daß man sie noch bequem anlöten kann ~1cm ist ok. Die > Filter würde ich in 0.5-1cm Abstand auflöten, dann bekommt man sie zu > Not nochmal ab. Macht es Sinn, die Filter-Kondensatoren so zu verlöten, dass sie flach auf der Kupferfläche zu liegen kommen? - - - Jetzt noch was zu den FET: Aus der J-Reihe finde ich nur einen J300. Ansonsten habe ich nur BF-Exemplare im Kasten, nämlich BF244/245/256. Ich glaube, BF244 und 245 sind innerlich identisch mit unterschiedlicher Anschlussbelegung. Wäre es besser, J309 oder J310 zu bestellen oder gehen die anderen auch? - - - Auf jeden Fall bin ich gespannt auf den ersten Empfang! :-)
> gibt es noch mechanische Filter "gäbs da ein 6kHz breites" Das war leider eine Falschaussage, es sind +/-6, also 12kHz. Die Filter sehen aus wie eine Perlenkette. Kleine Metallperlen als Masse und ein Draht, welcher longitidunal federt. Am Ein- und Ausgang muss das Signal elektromechanisch umgesetzt werden. Metallzungen gabs auch schon. > ein MURATA CFJ455K13 (2.7 kHz) besorgen. Die werden manchmal in der Bucht angeboten, oder Leute, welche sich dieses 2.7er kaufen, stossen das 2.4kHz ab. Einige Receiver wurden mit 2.4kHz breiten Filtern ausgestattet, aber die Leute wollen heute HiFi-SSB. Deshalb sind die 2.7kHz teurer. Du kannst leicht nachträglich noch auf sowas umsteigen. Lass einfach 2cm Platz. > Macht es Sinn, die Filter-Kondensatoren so zu verlöten, > dass sie flach auf der Kupferfläche zu liegen kommen? Das ist nicht notwendig. Ist Dir augefallen, daß der Ausgangs-Schwingkreis direkt zum NE612 geht? Der Eingangswiderstand des NE beträgt 1.5kOhm, dadurch muß nicht an der Koppelspule ausgekoppelt werden. Am Schwingkreis ist die Amplitude ~12dB höher. Das nennt man kostenlose Verstärkung. > Ansonsten habe ich nur BF-Exemplare im Kasten, > nämlich BF244/245/256. Das Problem hab ich auch gerade, meine J310 gehen aus. Ich hatte schon an eine Bestellung in USA oder GB gedacht (50-100 Stk). Eine noch einigermaßen günstige Bezugsquelle ist bei R. Die BF245C kommen dem J310 am nächsten und können hier problemlos eingesetzt werden. MfG. Bernd
B e r n d W. schrieb: > Die Filter sehen aus wie eine Perlenkette. Kleine Metallperlen als Masse > und ein Draht, welcher longitidunal federt. Am Ein- und Ausgang muss das > Signal elektromechanisch umgesetzt werden. Metallzungen gabs auch schon. Klingt fast nach einer Art "Hallspirale" ;-) >> ein MURATA CFJ455K13 (2.7 kHz) besorgen. > Die werden manchmal in der Bucht angeboten, oder Leute, welche sich > dieses 2.7er kaufen, stossen das 2.4kHz ab. Einige Receiver wurden mit > 2.4kHz breiten Filtern ausgestattet, aber die Leute wollen heute > HiFi-SSB. Bei dem letzten Satz musste ich herzlich lachen, HiFi-SSB. Am besten noch in Stereo! ;-) Werde die Augen offenhalten. >> Macht es Sinn, die Filter-Kondensatoren so zu verlöten, >> dass sie flach auf der Kupferfläche zu liegen kommen? > Das ist nicht notwendig. Ist Dir augefallen, daß der > Ausgangs-Schwingkreis direkt zum NE612 geht? Der Eingangswiderstand des > NE beträgt 1.5kOhm, dadurch muß nicht an der Koppelspule ausgekoppelt > werden. Am Schwingkreis ist die Amplitude ~12dB höher. Das nennt man > kostenlose Verstärkung. Darüber hatte ich heute noch nachgedacht, wo wohl das "transformatorische Optimum" liegen würde. Gut zu hören, dann mache ich es guten Gewissens wie im Schaltplan! > Die BF245C kommen dem J310 am nächsten Von der C-Version sind noch ein paar vorhanden, sehr schön! Werde den jetzigen Entwurf doch noch mal teilweise "umschmeissen", eine 16cm x 10cm - Platine ist mit "Onboard"-Potis doch tatsächlich schon zu klein, wenn man noch ein wenig Platz für einen NF-Verstärker haben will... Dabei sieht es auf dem Schaltplan gar nicht nach so viel Platz aus. Viele Grüße und guten Wochenstart morgen!
Wenn man den q-Multiplier weglassen würde, hätte man dann einen Einfach-Super?
Mit einem guten ZF-Filter und Produktdetektor, Ja. Die AM-Demodulation ist momentan auch nicht notwendig.
flo schrieb: > man könnte ja auch ein Doppel-Super-Audion bauen ;O) ;-))) @Bernd: Habe jetzt die Teile zusammen für den Aufbau der Schaltung von hinten bis zum NE602 inc. größerer Platine. (bis auf den 1k-Poti) Die 10,7MHz-Filterspulen sollten in den nächsten Tagen eintreffen. Bekomme 10 Stück. Wenn also ein Aufbau mit mehr als drei Filterspulen im Vorkreis (heißt das so?) sinnvoll wäre, bitte sagen! B e r n d W. schrieb: >>'hinten' anfangen > Geh dann vom HF-Generator mit 1.8k auf das Filter und versuch die > Durchlassmitte, dann Richtung tiefe Frequenzen den -3, -6, -20dB Punkt. > Wenn dann die Filterkurve bekannt ist, kann der BFO positioniert werden. Ganz verstehe ich das noch nicht, aber ich lasse mich überraschen, wenn die Teile so weit aufgelötet sind, das gemessen werden kann.
@Bernd: PS: habe deinen Beitrag im "Audionbauer"-Beitrag gelesen zum Thema Audionfilterkurve und unterschiedliches Übertragungsverhalten von Träger und Seitenbändern. Interessant!
Hallo Frank > mehr als drei Filterspulen im Vorkreis Ich hatte mir eher überlegt, ob auch zwei reich. Aber dann beträgt die Spiegelfrequenzunterdrückung nur noch 35dB. Dabei kann ich nur meine Filter beurteilen, möglicherweise unterscheiden sie sich ein wenig. Je mehr Filter, desto größer die Einfügedämpfung und damit sinkt die Empfindlichkeit des Empfängers und der Abgleich wird schwieriger. > wenn gemessen werden kann. Wenn es soweit läuft, mess einfach den kompletten Keramikfilter-Frequenzgang ohne NE602 durch. Dann kannst Du Dir das Vorgehen auch besser vorstellen. Du kannst dann noch ausprobieren, ob die Durchlasskurve mit 1.5k Abpassung besser funktioniert oder mit 2k. Zum angehängten gif: Dabei handelt es sich um einen Ausschnitt aus Web-Sdr. Im Wasserfalldiagramm kann man schön sehen, wie die SSB-Kanäle nebeneinander im 3 kHz Abstand sich anreihen. 4. Die Filterkurve ist die typische Kurve eines Audions, welches auch gleich demoduliert. Beide Seitenbänder werden erfasst und die Höhen des gewünschten Seitenbandes werden abgeschwächt. 3. So sähe eine ideale Filterkuve aus mit zugesetztem BFO. Das untere Seitenband wird selektiert und mit dem Träger gemischt. 2. So in etwa sieht eine gute, reale Filterkurve aus. Die Flanken sind nicht ganz senkrecht, aber steil. Die Trennung zum "falschen" Seitenband ist gut und der Durchlassbereich flach. Dadurch wird die Stimme nicht verfälscht. 1. So wird Dein Filter aussehen. Durch den zusätzlichen BFO sitzt das Audionmaximum in der Mitte und fällt nach der Seite ab. Es gibt eine geringe Klangbeeinflussung, aber nicht so extrem wie bei 4. Ein übertragenes Signal klingt immer noch gut, wenn sich der Frequenzbereich logarithmisch um 1 kHz herum bewegt wie 300 Hz bis 3kHz. Eines unserer Problem wird sein, den kleinen Rest vom falschen Seitenband rechts vom BFO so klein wie möglich zu bekommen. Durch den oberhalb vom Empfangssignal schwingenden Oszillator spiegelt sich das gewünschte Seitenband in der ZF auf das Obere. Solange Du kein richtiges SSB-Filter hast, hängt es vom Aussehen der unteren Kurvenflanke Deines Filters und der Positionierung des BFO ab, wie gut das gelingt. Gruß, Bernd
Audion 455KHz + BFO ca. 455KHz: ist das Prinzip eine Art Direktmischer?
Jeder Produktdetektor ist im Prinzip ein Direktmischer. Die ZF wird mit dem BFO gemischt, wodurch BFO-ZF und BFO+ZF entsteht. Das Gemisch wird durch einen Tiefpass geschickt, wonach nur die NF übrigbleibt. Lediglich der BFO muss auf der richtigen Frequenz schwingen.
Bernd, vielen Dank für die ausführliche Erklärung zu den Filterkurven bei SSB-Empfang!!! Das hilft meinem Verständnis sehr weiter! Jetzt ist mir auch klar, warum das Audion (bzw. der Q-Multiplier + Demodulator) nicht das Optimum darstellt. Eins würde mich noch interessieren. Wie müsste man sich die Filterkurve beim SSB-Empfang bei einem "normalen" Audion mit überdrehter Rückkopplung vorstellen? (wobei mir klar ist, dass hier kein Keramikfilter "am Werk" ist) Den frequenzbestimmenden Poti zur Steuerung des VLO möchte ich mit einem Mehrgang-Präzisions-Potentiometer realisieren. Wäre das beim BFO und beim RK-Poti ebenfalls zu empfehlen oder eher hinderlich bei der Einstellung (kann es mir im Moment schlecht vorstellen, was hier in der Praxis günstig ist)?
Noch was vergessen: das BFO-Signal soll über eine ca. 10 bis 15cm lange Leitung zum Drain des Q-Multiplier-Transistors geführt werden. Ist das irgendwie problematisch? Wenn ja, würde ich das Layout noch mal umschmeißen, mit dem BFO-Poti in der rechten unteren Ecke ist es mir aber am liebsten. (Entschuldigung für das Löcher-in-den-Bauch-Fragen, ich bin bis auf kleine Experimente nicht sehr HF-bewandert)
>Wie müsste man sich die Filterkurve beim SSB-Empfang bei >einem "normalen" Audion mit überdrehter Rückkopplung >ohne Keramikfilter vorstellen? Die Filterkurve sieht aus, wie Kurve 4 mit einer stabilen Schwingung. Das Audion hat genau beim Schwingungseinsatz die kleinste Bandbreite. Mit der 455kHz ZF habe ich 40Hz gemessen bei -6dB. Dreht man nach links, wird die Bandbreite schnell größer. Dreht man nach rechts, wird das Oszillieren stärker und die Bandbreite schnell größer. Die Bandbreite verhält sich fast symetrisch auf beiden Seiten des Schwingungseinsatzes. Ebenso die Empfindlichkeit. Sie ist beim Schwingungeinsatz am besten und läßt nach rechts und links schnell nach. Der Punkt des Schwingungseinsatzes ist kaum nutzbar, da das Audion hier quietschende Gräusche von sich gibt. > VLO möchte ich mit einem Mehrgang-Potentiometer realisieren Guter Plan >Wäre das beim BFO und beim RK-Poti ebenfalls zu empfehlen Beim RK-Poti ist eine feine Einstellung für CW-Empfang notwendig. Dabei wäre ein 10-Gang-Poti eine Möglichkeit. Den BFO würde ich fest eingestellt lassen, es sei denn Du möchtest auf das andere Seitenband wechseln, was aber bei 40m nicht notwendig ist. Eine einstellbare Q-Multiplier-Frequenz hätte den Vorteil, daß Du Dir ein CW-Signal selektiv rausfiltern kannst. Diese Möglichkeit besitzen andere einfach geartete Empfänger nicht.
> das BFO-Signal soll über eine ca. 10 bis 15cm lange Leitung > zum Drain des Q-Multiplier-Transistors geführt werden Dann positioniere das Poti für die BFO-Amplitude beim BFO und den Koppelkondensator beim Q-Multiplier.
Bitte melde dich an um einen Beitrag zu schreiben. Anmeldung ist kostenlos und dauert nur eine Minute.
Bestehender Account
Schon ein Account bei Google/GoogleMail? Keine Anmeldung erforderlich!
Mit Google-Account einloggen
Mit Google-Account einloggen
Noch kein Account? Hier anmelden.




