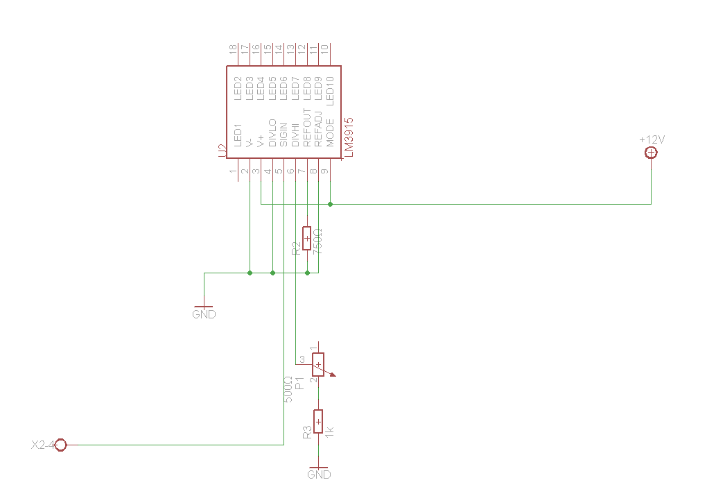
Hey, hab mal eine Frage zu dem LM3915. Ich habe ihn derzeit wie im Anhang aufgebaut. Eigentlich aus dem Datenblatt übernommen (seite 16 Extended Range VU Meter hier: http://www.ti.com/lit/ds/symlink/lm3915.pdf) ... Halt nur die Hälfte des Ganzen, da ich nicht so viele LEDs brauche. An den Eingängen hängen meine 10 LEDs! Was geht: Wenn ich Strom anmache, leuchten ALLE LEDs sofort.. wieso?! Es ist mir einfach n Rätsel, habs jetzt selbst auch durchgerechnet und komme auf kein Ergebnis!? Kann mir jemand sagen wieso bei mir alle LEDs leuchten? Signal liegt nirgends an (auch keine 12V drauf schon gemessen)..Wo ist der Problem?! :D Grüße!
> Eigentlich aus dem Datenblatt übernommen Nö. Dein DIVHI liegt auf Masse. Natürlich leuchten dann alle. Versuch's einfach mit richtiger Verdrahtung. Wenn du statt 20 nur 10 LEDs brauchst, tut es die Simplest Application.
MaWin schrieb: >> Eigentlich aus dem Datenblatt übernommen > > Nö. > > Dein DIVHI liegt auf Masse. > Natürlich leuchten dann alle. > > Versuch's einfach mit richtiger Verdrahtung. > > Wenn du statt 20 nur 10 LEDs brauchst, tut es die > Simplest Application. genau daran scheiterts.. wieso?! der Divhi liegt doch nur über den Poti und den Widerstand auf Masse? Ist das falsch wie ich das gemacht habe?!
> der Divhi liegt doch nur über den Poti und den Widerstand auf Masse? Ist > das falsch wie ich das gemacht habe?! ach... der LM3916 hat ja nen refOUT? der erzeugt sozusagen die Referenzspannung für meinen LM3915?
problemator schrieb: > der erzeugt sozusagen die > Referenzspannung für meinen LM3915? Sí, Señor. Eventuell gibt es noch AppNotes und Beispielschaltungen im Datenblatt. Oder einfach einen Conrad-/Pollin-Bausatz nachbauen, deren Anleitung sich runterladen lässt. mfg mf
Mini Float schrieb: > problemator schrieb: >> der erzeugt sozusagen die >> Referenzspannung für meinen LM3915? > > Sí, Señor. Eventuell gibt es noch AppNotes und Beispielschaltungen im > Datenblatt. Oder einfach einen Conrad-/Pollin-Bausatz nachbauen, deren > Anleitung sich runterladen lässt. > > mfg mf oar, irgendwie ist mir das bauteil so unsympathisch.. weil einfach alles verdreht ist :D Lowschaltung bei den LEDS, refOUT... naja, ich kriegs schon hin! danke dir :)
>oar, irgendwie ist mir das bauteil so unsympathisch.. weil einfach alles >verdreht ist :D Lowschaltung bei den LEDS, refOUT... Was soll da alles verdreht sein? Offensichtlicher ist, daß Du nicht dessen wirklich einfache Funktionsweise verstanden hast, trotz vereinfachter Innenschaltung im DB, die das verständlich machen sollte. R_LO und R_HI legen doch ganz einfach den Referenzbereich für die internen Conparatoren fest, zwischen denen diese dann die LEDs nach und nach einschalten. Mit R_LO = R_HI kann ja dann wohl nix sinnvolles werden.
okay gecheckt... worauf ich aber nicht komme: Welchen Strom habe ich bei der "Extended Range VU Meter" Anwendung? http://www.ti.com/lit/ds/symlink/lm3915.pdf ich möchte gerne 2 x 10mA LEDs pro "Schalteingang" betreiben, geht das? Auf welchen Strom ist das eignestellt? Mit der Formel komme ich nicht weiter... Grüße
Bitte melde dich an um einen Beitrag zu schreiben. Anmeldung ist kostenlos und dauert nur eine Minute.
  
  Bestehender Account
  
  
  
  Schon ein Account bei Google/GoogleMail? Keine Anmeldung erforderlich!
Mit Google-Account einloggen
Mit Google-Account einloggen
  Noch kein Account? Hier anmelden.
