Hallo Freunde ich bin es nochmals Ich bin gerade auf Bauteilsuche, und finde den passenden Differenzverstärker einfach nicht. Ich möchte den Eingang des Differenzverstärkers gegen transiente Überspannungen schützen. Normalerweise verwende ich dazu immer Schottky- Dioden, da diese eine Flussspannung von lediglich 0.3V aufweisen. Jetzt kann ich aber leider keine Schottky- Dioden verwenden, weil mir da der Sperrstrom viel zu hoch ist. Als Verstärker möchte ich einen rail- to rail single supply OP verwenden. Also habe ich mir gedacht, ich nehme einfach einen Op für den gilt: Max input: Vs+0.7V, resp. Gnd- 0.7V Und verwende dann low- leakage Signaldioden zum Überspannungsschutz. Ich habe einige OPs gefunden die fast (leider nur fast) gehen würden. Z.B den TLV 2381 von TI, für diesen gilt: Max input: Vs +0.5V, resp Gnd- 0.5V Kennt von euch jemand einen rail to rail single supply Op für den gilt: Max input: Vs+0.7V, resp. Gnd- 0.7V ? Vielen Dank Jenf
a) Du kannst einen +0.5V/-0.5V nehmen, wenn du mit einem Widerstand verhindert, daß, wenn die LowLeakage Schutzdioden begrenzen (also maximal +1V/-1V zulassen) der Strom in den OpAmp den maximalen Eingangsstrom nicht überschreitet. 1k reicht und stört ja i.A. auch nie. b) Es gibt over-the-top OpAmps wie LT1716, die -5V/+44V aushalten, aber der ist dir wohl nicht genau genug, musst du dir selber eienn suchen, es gibt auch fertige Instrumentanverstärker mit solchen Eigenschaften.
Hallo MaWin Vielen Dank für deine Antwort. Deine Variante a) tönt sehr verlockend, denn mit dem Strom habe ich überhaupt keine Probleme, da der Eingang sehr hochohmig ist. Meine Angst ist bloss die Spannung. Können die 0.2V die 'zuviel' am OpAmp abfallen, wenn ich LowLeakage Schutzdioden verwende, den OpAmp nicht zerstören? Danke
Nein, denn zerstören tut ihn nur der Strom (falls er einen Latch-Up auslöst). Beim LMC6484 sind da z.B. 5mA erlaubt laut Datenblatt, beim TLV2381 schweigt sich das Datenblatt aus.
jenf schrieb: > Jetzt kann ich aber leider keine Schottky- Dioden verwenden, weil mir da > der Sperrstrom viel zu hoch ist. Es gibt da eine schöne Schaltung mit 2 JFET. Die wurde hier im Forum auch schon mal ausgiebig diskutiert. Ich simulierte die auch mal mit PSPICE, und war sehr erstaunt. Vielleicht liegt da noch was auf meinem Rechner. Da müßte ich aber mal suchen, wenn es dich noch interessiert. Denn ich speichere mir nicht jeden Beitrag ab. Da würde sowieso kein Mensch mehr was finden, Stecknadel im Heuhaufen...
Hallo Wilhelm Danke auch an dich fürs Antworten. An der Schaltung wäre ich natürlich sehr interessiert, das tönt sehr gut. Ich werde jetzt auf jeden Fall das Forum nochmals durchstöbern. tschau
LowLeakage Dioden wie PAD1 sind JFETs, gleich passend verschaltet, da muß man sich keinen Schaltplan merken.
Nimm zwei Bipolartransistoren und benutze die Basis-Kollektor Diode als Überspannungsschutzdiode. (Sehr geringer Leckstrom) Der erste Widerstand begrenzt den Strom im kompletten Stromzweig. Der zweite Widerstand erzeugt in den Fall das wenn die internen Bodydioden früher leiten als die Klemmdioden einen kleinen Spannungsabfall bis diese die Hauptarbeit übernhemen. R2 wird so dimensioniert sodass die Differenzspannung zwischen den Klemmdioden und den Bodydioden der maximal erlaube Eingangsstrom nicht überschritten wird. z.B: Klemmdioden 0.8V Flussspannung; Bodydioden 0.7V Flussspannung; 5mA Imax im Eingang. R2 = (0.8V - 0.7V)/ 5mA = 20Ohm. Also: R2 sollte etwas größer als 20Ohm sein.
Guten Abend Nachtaktiver Danke für deinen Vorschlag, das sieht auch sehr interessant aus. Ich habe schon etwas ähnliches gefunden, allerdings sind da auch im invertierenden Pfad Transistoren vorhanden. Die Schaltung habe ich auf elektronik Kompendium gefunden. Brauche ich denn da die Transistoren im negativen Pfad überhaupt? Danke Jenf
In meiner Schaltung gibt es nur eine Schutzschaltung da ich nur einen Eingang absichern wollte. Da du aber von einen Differenzverstärker hast, welcher die Differenz aus zwei Eingangssignalen verstärkt, folgt daraus das du auch zwei Schutzschaltungen benötigst. Deine Überspannung(-stransiente) könnte ja auch sich über den negativen Zweig einkoppeln! Allgemein kann man sich merken das alle Signalleitungen welche nach außen zugänglich sind abgesichert sein sollten. Wie kritisch man das im Detail betrachtet ist dann natürlich eine andere Sache.
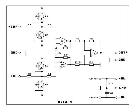
jenf schrieb: > Hallo Wilhelm > > Danke auch an dich fürs Antworten. An der Schaltung wäre ich natürlich > sehr interessiert, das tönt sehr gut. > > Ich werde jetzt auf jeden Fall das Forum nochmals durchstöbern. > > tschau Also, ich such mal in meinen PSPICE-Simulationen. Da gibt es bestimmt noch einen Schaltplan. Siehe Dateianhang.
Bitte melde dich an um einen Beitrag zu schreiben. Anmeldung ist kostenlos und dauert nur eine Minute.
Bestehender Account
Schon ein Account bei Google/GoogleMail? Keine Anmeldung erforderlich!
Mit Google-Account einloggen
Mit Google-Account einloggen
Noch kein Account? Hier anmelden.


