Hallo, ich hab mir einen defekten Backofen (Siemens HB66E-54) gekauft. Fehler: Temperaturregelung funktioniert nicht mehr, heizt auf über 325°C unabhängig von der Solltemperatur. Temperaturmessung scheint richtig zu funktionieren, denn nach dem Abschalten wird die Restwärme (Temperatur) angezeigt, und die stimmt mit meinem Thermometer einigermaßen überein. Die Ansteuerung der Heizwicklungen scheint auch zu funktionieren, also die CPU kann jede Heizwicklung separat schalten, so wie man es vermuten würde. Nun frag ich mich, was es denn da bloß hat! Sensorik funktioniert bis in den Controller hinein, Aktoren können separat geschaltet werden. Muss also ein Softwarefehler sein. Nachdem ich vor kurzem den Film über "Geplante Obsoleszenz" (http://www.youtube.com/watch?v=zVFZ4Ocz4VA) gesehen habe, kommt mir der Gedanke eines geplanten Ausfalls. Das Gerät ist nun über 10 Jahre alt, und ein Austausch kostet ca. 550 Euronen!!! Scheinbar ist da ein OEM Controller von Motorola eingebaut (Motorola-Logo, Aufdruck: EBS_2_GM V1.75_388838 3G96A QQAR0008) Also Software Auslesen, disassemblieren, korrigieren und wieder einspielen kann ich mir abschminken. Kann ein Mikrocontroller einfach so solch ein Fehlerbild zeigen? Menü und sonstiges funktioniert alles Einwandfrei, nur die Regelung nicht. Hoffe auf hilfreiche Hinweise von euch. Vielleicht lässt sich die Steuerung ja noch retten. Ansonsten bau ich mir halt selbst eine! lg, Karl
Karl Zeilhofer schrieb: > Nachdem ich vor kurzem den Film über "Geplante Obsoleszenz" > (http://www.youtube.com/watch?v=zVFZ4Ocz4VA) gesehen habe, Na ja, lieber eine gepflegte Verschwörungstheorie, als dem Problem auf den Grund gehen. Wenn da tatsächlich ein Zähler drin ist, der die Einschaltdauer mitloggt, dann dürfte das Problem sein, daß die Speicherstelle durch zu häufiges überschreiben den Geist aufgegeben hat. Diese Analyse basiert allerdings auf ähnlich gesicherten Fakten, wie deine Annahme, daß dies nur ein Softwarefehler sein kann. Oliver
Abhängig von der Umgebungstemperatur kann der Speicher Flash/EEPROM schon in Mitleidenschaft gezogen werden o.ä. evtl. hat der Controller einfach einen weg..
Für möglich halte ich vieles. Allerdings glaube ich nicht, dass sie im geplanten Fehlerfall auf Teufel komm raus heizen würden...
Karl Zeilhofer schrieb: > Hoffe auf hilfreiche Hinweise von euch. Ein Relais hat bei Nennlast ca 50000 Schaltspiele. Gruß Anja
Andi D. schrieb: > Abhängig von der Umgebungstemperatur kann der Speicher Flash/EEPROM > schon in Mitleidenschaft gezogen werden o.ä. evtl. hat der Controller > einfach einen weg.. H.joachim Seifert schrieb: > Für möglich halte ich vieles. > Allerdings glaube ich nicht, dass sie im geplanten Fehlerfall auf Teufel > komm raus heizen würden... Seltsam ist halt, dass es ganau nur diese grundlegende Funktion betrifft. Der Rest der Software funktioniert einwandfrei...
Karl Zeilhofer schrieb: > Seltsam ist halt, dass es ganau nur diese grundlegende Funktion > betrifft. Der Rest der Software funktioniert einwandfrei... eigentlich nicht ;)
Andi D. schrieb: > Karl Zeilhofer schrieb: >> Seltsam ist halt, dass es ganau nur diese grundlegende Funktion >> betrifft. Der Rest der Software funktioniert einwandfrei... > > eigentlich nicht ;) Aus Sicht der Siemens Betriebswirte sicherlich nicht. Meiner Meinung nach aber schon...
Wenn die bei Siemens einen Ausfall geplant hätten, dann nach 2 Jahren und einem Tag. Ein geplanter Ausfall nach 10 Jahren ist wirtschaftlich vollkommen sinnlos. Aber Verschwörungstheorien haben auch ihren Reiz.
Einen Adapter drauf mit einem AVR müsste doch gehen. Das Programm wird wohl nicht so schwierig sein. Aufwändig ist sicher das Abnehmen des Schaltplans und die Pinzuordnung.
> Siemens HB66E-54 Ich wusste gar nicht, daß man bei Backöfen schon auf elektronische Regelung baut. Normalerweise ist doch ein billiger Kapillarthermostat drin. > Kann ein Mikrocontroller einfach so solch ein Fehlerbild zeigen? Offenbar :-) > Die Ansteuerung der Heizwicklungen scheint auch zu funktionieren, > also die CPU kann jede Heizwicklung separat schalten Ich hatte mal einen Fall, da war ein Eingang des uC der zur Synchronisation mit der Netzspannung diente wohl duzrch einen Überspannungsimpuls zerstört, die CPU konnte keinen Phasenanschnitt mehr machen. Bei dir werden aber wohl die Heizwicklungen eingeschaltet, es wäre eh Impulspaketsteuerung, also wohl ein anderes Problem. So schwer ist eine Backofensteuerung nicht. Programmier dir einfach einen anderen uC, einen den du programmieren kannst, und flicke den dort rein (Fädeldraht falls die Pinbelegung nicht passt). Ich nehme an, das grösste Problem ist die Displayansteuerung und Tastenbedienung.
Einen kompletten Nachbau würd ich gerne vermeiden... Der Ofen ist so ein non-plus-ultra Ding mit Zeichendisplay mit Klartext, Wecker, Uhr, verschiedenste Programme usw. Die haben sich schon einiges dabei ausgedacht und das möcht ich nicht wieder alles selbst erfinden müssen. Hab mir schon gedacht, einen zusätzlichen Controller reinzuhängen, der die Soll-Temperatur von der 7-Segmentanzeige ausliest, und dann die Heizwicklungen bei erreichen der Temperatur per zusätlichem Relais wegschaltet. Das scheint mir derzeiz die einfachste Lösung. Gibts einfachere Vorschläge?
Ehrlich? Gerade beim Backofen ist Erfahrung, Intuition und das gewisse Händchen niemals durch noch so ausgeklügelte Technik zu ersetzen. Zu viele Unbekannte, die sich auch mit ARM-Rechenpower nicht lösen lässt. 2kg Rinderbraten != 2kg Rinderbraten, es ist einfach so. Will man Gutes kochen, muss man: -Lust an der Sache haben -neugierig, wissbegierg, lern- und kritikfähig sein Es läuft nicht nach Programm, never.
Der Paranoide hat doch seine Meinung schon in Stein gemeißelt... Hat dann hier nach Bestätigung gegeifert und ist damit auf die Nase gefallen. Wie so oft führt fehlendes Wissen zur Esotherik. Denkbar sind neben den genannten Fehlern z.B. auch eine defekte Wellenpaketsteuerung/Nulldurchgangserkennung, oder ein ganz ordinärer Temperaturdefekt eines Bauteils.
Hallo, wie werden die Heizwicklungen geschaltet? Relais oder Triac? Das der Controller da wegen der Software "vollgas" heizt glaube ich nicht, wenn jemand das beweisen kann darf siemens die ganzen hausbrände der letzten paar jahre bezahlen, vom imageschaden ganz zu schweigen. Was für Temperatursensoren sind verbaut. Ist das ein Ofen der die "Pyrolyse" Funktion schon drin hat? Wenn ja ist vielleicht ein falsches Programm aktiv? Wenn man da mit Ruhe und nachdenken dran geht findet man da den Fehler ziemlich sicher. Meistens ist es was primitives. Beispiel bei mir, Wäschetrockner stellt Trommelmotor trotz geöffneter Türe nicht mehr ab, hatte den Verdacht das die Elektronik was hat. Schlussendlich war es einfach zu lösen, durch einen trockenen Kondensator war die Versorgung beim anziehen des Relais für den Motor so abgesackt das der Controller abgestürzt ist, der Brown-Out aber noch nicht zugeschlagen hat. Die Pins des Controllers blieben also in dem State wie sie waren, daher war das Relais immer noch angezogen. Gefunden hab ich das durch messungen (und nem verbrannten zeigefinger an dem sche... Elko...) Versuche erst mal rauszufinden wie das Zusammenspiel der Temperatursensoren mit dem eingestellten Programm funktioniert. Ne Anleitung von dem Teil ist da auch recht hilfreich, meistens gibts ne art "Reset" funktion um alle Einstellungen auf Werkszustand zurückzusetzen.
Michael H. schrieb: > Wie so oft führt fehlendes Wissen zur Esotherik. Durch fehlendes Wissen wurde die Esoterik zur Esotherik.
Das mit dem geplanten Ausfall war ja nur ein leiser Verdacht. Konzernen trau ich mittlerweile alles zu, und geplanter Ausfall hat recht wenig mit Esotherik oder Verschwörungstheorie zu tun. Dazu gibts genug Beispiele. Aber lassen wir das einmal beiseite. Solltemperatur vom Display auslesen kann ich nun auch vergessen, da der Ofen bei Programmautomatiken leider keine Solltemperatur anzeigt... Zwei voneinander unabhängige Siemens Service-Techniker meinten, dass das ein typischer Fehler ist, und nur das Austauschen des Steuermoduls hilft. Einer der beiden ist ein Bekannter, dem ich jedenfalls Vertrauen schenke. Reset als Lösung scheidet daher aus. Rolle, du hast meine Hoffnung geweckt, dass es vielleicht doch was einfaches ist. Aus meiner Sicht stehen halt alle Zeichen gegen die Software. Aber vielleicht ist es ja tatsächlich ein Versorgungsproblem... Das sollte sich ja einigermaßen einfach herausfinden lassen. Ja, der Ofen hat die Pyrolyse-Funktion - die hab ich grad einmal ausprobiert. Tür verriegelt brav, und die Temperatur steigt und steigt. Hab das Programm nicht abgewartet, ob er auch abregelt - ist ja schon spät. Geschaltet werden die Heizungen mit Relais. @Joachim: Die Frau, von der ich den Ofen habe, war vollauf begeistert von der Bratautomatik für Brathendl. Hendl rein, Gewicht einstellen und xx Stunden Später genießen.
hinz schrieb: > Michael H. schrieb: > >> Wie so oft führt fehlendes Wissen zur Esotherik. > > Durch fehlendes Wissen wurde die Esoterik zur Esotherik. sehr schön! =)
Hast du mal das Relais geprüft ob es sich nicht vielleicht festgefressen hat und die Heizung deshalb nicht mehr abschaltet?
Karl Zeilhofer schrieb: > @Joachim: Die Frau, von der ich den Ofen habe, war vollauf begeistert Kann der auch Rampen fahren? Also auftauen, dann anbraten, garen, warmhalten? Dann könnte man den doch auch zum Reflow-Löten nehmen. Da würde sich die Reparatur wenigsten lohnen... ;-)
Timm Thaler schrieb: > Dann könnte man den doch auch zum Reflow-Löten nehmen. Da würde sich die > Reparatur wenigsten lohnen... ;-) Dann hast Du nicht nur die Firma Bosch am Hals, sondern die Ehefrau mischt dann auch mit (ich habe neulich mal Kugellager heißgemacht) ... Ist denn keiner von Bosch hier ?
Karl Zeilhofer schrieb: > Das Gerät ist nun über 10 Jahre alt, > und ein Austausch kostet ca. 550 Euronen!!! 4,58 € / Monat ist doch i.O. wenn der Herd so toll ist wie du schreibst. Und wenn sich das Problem durch austausch einer Steuerplatine beheben läßt wäre das doch günstiger als jetzt irgendwie daran rumzubasteln, was laut deiner Fehlerbeschreibung ja eh die meisten Funktionen vermutlich außer Kraft setzen würde mal abgesehen von dem "Spaß" wenn dann wirklich mal was schief geht.
wie eingangs geschrieben, sind die Ralais soweit in Ordnung. Alle Heizungsstäbe können separat geschaltet werden.
> wenn jemand das beweisen kann darf siemens die ganzen > hausbrände der letzten paar jahre bezahlen, Dafür gibt es ja in allen diesen Consumer-Heizgeräte eine zweite echte Übertemperatursicherung. Stand der Technik.
Mein "billig" Backofen von Alaska läuft seit 15 Jahren ohne Fehler. Und der wird oft benutzt. Ein Backofen in dem mehr Elektronik drin ist als man für eine Marsmission braucht ist mir suspekt. Durch was für Bauteile wird denn der Strom in den Heizelementen geschaltet? Hochlastrelais kleben geblieben? Triac im A... Ich würde erstmal bei den Lastführenden Bauteilen schauen.
Schon überhaupt mal nachgemessen warum das Teil dauerheizt? Wenn ein Relais drin ist, wird es dauernd angesteuert? Klebt der Kontakt? Wenn das ausgeschlossen werden kann, dann kann man mal den Proz untersuchen. Oder doch mal auspendeln :-).
Karl Zeilhofer schrieb: > http://www.youtube.com/watch?v=zVFZ4Ocz4VA Das war um 21:52 Uhr Oliver schrieb: > Na ja, lieber eine gepflegte Verschwörungstheorie, als dem Problem auf > den Grund gehen. Das war um 22:02 Differenz: 10 Minuten. Länge des Films: c.a. 75 Minuten Na ja, lieber etwas ungesehen als Verschwörungstheorie abtun, als dem Thema auf den Grund zu gehen. :-D Die einzelnen im Film beschriebenen Fälle sind übrigens nichts neues und nichts Geheimnisumwittertes, sondern es geht schlicht um aktenkundige Fälle der letzten 100 Jahre, die auch vor Gericht verhandelt wurden. (Glühbirnenkartell, iPod-Akku, etc..) Was an dem Film neu ist, ist die Zusammenfassung all dieser Fälle, was erst die Dimensionen und die Bedeutung für unser vom unbegrenzten Wachstum abhängiges Wirtschaftssystem veranschaulicht. Übrigens: Ein Interview mit der Macherin Cosima Dannoritzer über den Film: http://www.youtube.com/watch?v=alrWGtsi0Ig Wenn man überlegt, wie viel Ingenieurswissen, Materialkenntnis und Arbeit im Feature der verkürzten Lebensdauer steckt, und wie viel Mühe sich die Hersteller von Konsumgütern geben, dieses Feature so zu gestalten, dass es wie ein "echter" Ausfall aussieht, kommt einem der bei diesem Ofen beschriebene Fehler echt zu offensichtlich vor, als dass er so geplant sein kann. Wenn es sich hier um geplante Obsoleszenz handelt, dann liegt wohl ein weiterer unabsichtlicher Fehler in der Implementierung derselbigen vor. Der Fehler im Fehler sozusagen. Den Deppen von Siemens würde ich das zutrauen! An Deiner Stelle würde ich in den sauren Apfel beißen, in das neue Steuermodul investieren und hoffen, dass der neue Fehler weniger gefährlich ist. - Vor allen Dingen wegen der Versicherung: Wenn doch etwas passiert, und Dir kann nachgewiesen werden, dass Du selbst repariert hast...
Philipp Klostermann schrieb: > Differenz: 10 Minuten. > Länge des Films: c.a. 75 Minuten > > Na ja, lieber etwas ungesehen als Verschwörungstheorie abtun, als dem > Thema auf den Grund zu gehen. :-D Und ich habe nur 2 Minuten gebraucht um festzustellen, dass ich den Film schon kenne und dir diese Antwort zu schreiben. > Was an dem Film neu ist, ist die Zusammenfassung all dieser Fälle Was an dem Film leider nicht neu ist - die absente Beweisfuehrung.
Interessant, wie unterschiedlich man so etwas wahrnimmt. Angesichts dessen, was einem im Medium Film sonst geboten wird, war ich angenehm überrascht von der Dichte der Beweisführung. Warum dies in diesem Film sehr ernst genommen wurde, erläutert die Macherin in dem genannten Interview z.B. ab etwa 0:14:30 bis 0:18:30. In dem Film werden für alle genannten Fälle Belege genannt. Was stimmt an diesen nicht?
Philipp Klostermann schrieb: > In dem Film werden für alle genannten Fälle Belege genannt. Was stimmt > an diesen nicht? Das die alle überhaupt nichts mit dem Thema "kaputter Siemens-HErd" zu tun haben. Um den geht es hier schließlich, nicht um eine handvoll schlechter Beispiele aus 100 Jahren Entwicklungsgeschichte mit zig Millionen Produkten. Oliver
Es wäre ja auch etwas aufwendig, einen Film zu produzieren, der Millionen von Produkte diesbezüglich unter die Lupe nähme, - von der Länge eines solchen Films mal abgesehen. ;-) Nett, dass Marwin meine Frage an Oliver, und Oliver meine Frage an Marwin beantwortet. Oliver schrieb: > Das die alle überhaupt nichts mit dem Thema "kaputter Siemens-HErd" zu > tun haben. Um den geht es hier schließlich, ... Dein von mir zitiertes Posting erwecktet den Eindruck, die Aussage mit der Verschwörungstheorie würde sich auf den Film als Ganzes, nicht auf diesen einzelnen nicht im Film genannten Fall beziehen, da Du damit den von Dir zitierten Hinweis auf den Film aus dem Eingangsposting kommentiert hast. Ich habe '90 oder '91 mal einen Beitrag im Radio gehört, bei dem es um VHS-Rekorder ging, die nach Ablauf der Garantiezeit absichtlich kaputt gingen, habe dazu aber jetzt nichts gefunden. Weiß jemand mehr darüber?
Philipp Klostermann schrieb: > Angesichts dessen, was einem im Medium Film sonst geboten wird, war ich > angenehm überrascht von der Dichte der Beweisführung. Wenn man sonst nur RTL2 schaut vielleicht. Objektiv war es jedenfalls nicht. Man merkt ja sofort das die Autorin sich erst eine Meinung gebildet hat und dann einen Film gemacht hat das zu belegen (wie so oft).
Philipp Klostermann schrieb: > Wenn man überlegt, wie viel Ingenieurswissen, Materialkenntnis und > Arbeit im Feature der verkürzten Lebensdauer steckt, und wie viel Mühe > sich die Hersteller von Konsumgütern geben, dieses Feature so zu > gestalten, dass es wie ein "echter" Ausfall aussieht, kommt einem der > bei diesem Ofen beschriebene Fehler echt zu offensichtlich vor, als dass > er so geplant sein kann. Leider gehst du von der extrem übertriebenen Doku aus, die Realität ist aber eine andere.
Karl Zeilhofer schrieb: > Der Ofen ist so ein > non-plus-ultra Ding mit Zeichendisplay mit Klartext, Wecker, Uhr, > verschiedenste Programme usw. Die haben sich schon einiges dabei > ausgedacht und das möcht ich nicht wieder alles selbst erfinden müssen. Wozu kauft man sowas? Da sieht man mal wieder, wo Overengineering hinführt. Features die keiner braucht, die dafür das Gerät aber teuer und fehleranfällig machen, zu frühzeitigen Defekten führen und die Wartung erschweren bis unmöglich machen. Ich persönlich würde den Controller rausschmeissen und einen AVR ranfrickeln der die Grundfunktion (BACKEN!) mitsamt einer ordentlichen PID Temperaturregelung gewährleistet. Das Display würde ich "Siemens ist scheisse" anzeigen lassen.
BTW, zum Thema Verschwörungstheorien, man sollte zuerst immer Hanlon's Razor anwenden: "Never ascribe to malice that which is adequately explained by incompetence."
Okram schrieb: > Ich persönlich würde den Controller rausschmeissen und einen AVR > ranfrickeln der die Grundfunktion (BACKEN!) mitsamt einer ordentlichen > PID Temperaturregelung gewährleistet. Das Display würde ich "Siemens ist > scheisse" anzeigen lassen. Die Idee hat durchaus seinen Reiz ;-)
> In dem Film werden für alle genannten Fälle Belege genannt. Nicht wirklich. ex wird nur eine Seite der Medallie gezeigt. > Was stimmt an diesen nicht? Deine unsägliche Naivität. Beispiel Glühlampen: Es gibt Glühlampen mit 1000 Stunden (Allgebrauchslampen) und dieselben Glühlampen mit 18000 Stunden (für Ampeln). Der Preis der länger lebenden ist nicht mal so viel höher, so 3.20 EUR statt 33 ct. Aber der Stromverbrauch über die Lebensaduer ist dramatisch viel höher, so 50%, so daß sich der Einsatz der Glühbirne als ein finanzielles Desaster herausstellt. Es sei denn, der Austausch kostet hunderte Euros, wie es bei Ampeln der Fall ist. Aber eben nicht bei dir zu Hause. Und die im Film genannte Binniger Birne wurde nie produziert und hält schon in der Theorie ihre vollmundig von Binniger gemachten Versprechen nicht ein. Wenn die Autorin des Films nur ein Mal in Wikipedia nachgeschlagen hätte, hätte sie nicht so einen unsäglichen Scheiss in ihrem Film behaupten müssen. Aber darum ging es ihr gar nicht, wie WOLLTE haarsträubenden Humbug verbreiten, für Idioten die drauf reinfallen und sich darüber das echauffieren, wie dich.
Das "klassische" lebenszeitbegrenzende Element beim Herd sind und waren bei den einfachen Modellen (die ohne CPU) die Regler bzw. die Leitplasikschicht in denselben. Die ist nunmal so dünn, daß die nach einigen Jahren durch ist. Garantiert ;) An diesem Beispiel lässt sich jetzt trefflich streiten, ob das bewusst, gewollt, beabsichtig, oder warum auch imer so ist. Denn was wäre die richtige Dimensionierung? Wenn der Herd viel länger hält, als die Scharniere in dem Küchenschrank da drüber, wird dann nicht trotzzdem mit der neuen Küche ein neuer Herd gekauft? Es gibt unbestritten Kartelle zum Nachteil des Verbrauchers, und es gibt unbestritten schlechte Produkte. Daraus abzuleiten, daß grundsätzlich jeder Anbieter grundsätzlich jedes Produkt vorsätzlich nicht praxisgerecht Lebensdauerbegrenzt, ist Blödsinn. Genauso Blödsinn ist es allerdings, von jedem Produkt eine unbegrenzte Lebensdauer zu fordern. Denn das braucht keiner, und das will auch keiner bezahlen... Oliver P.S. Um beim Besipiel von oben zu blieben: Wer meint, unbedingt einen ipod zu brauchen, dem ist eh nicht zu helfen.
MaWin schrieb: > Es gibt Glühlampen mit 1000 Stunden (Allgebrauchslampen) > und dieselben Glühlampen mit 18000 Stunden (für Ampeln). Ja, das hat mich an dem Film auch gestört. Unbestreitbar gibt es sowas wie den geplanten Ausfall, bei Billiggeräten oft realisiert durch einen knapp dimensionierten Netztrafo. Unbestreitbar gab es auch mal das Glühlampen-Kartell. Aber mit ein bißchen Recherche hätte man herausgefunden, dass es bei Glühlampen einfach einen Kompromiss zwischen langer Lebensdauer und hoher Lichtausbeute geben muss, beides zusammen geht nunmal nicht. Gibt auch Telefone, die regelmäßig Daten in den Eeprom schreiben. Da Telefone üblicherweise 24-7 eingeschaltet sind, kann man gut abschätzen, wenn der Eeprom aufgibt. Ist das jetzt geplanter Ausfall, oder nur blöd programmiert?
Timm Thaler schrieb: > Ist das jetzt geplanter Ausfall, oder nur blöd > programmiert? Je nun, wenn sich da rechnerisch eine Lebensdauer von 15 Jahren ergibt, ist das jetzt Blödheit, Betrug, oder sinnvolle Auslegung? Was wäre bei 6 Jahren oder 9 Jahren? Oliver
> Unbestreitbar gab es auch mal das Glühlampen-Kartell. Gab?! Das halte ich für ein Gerücht. Die Hersteller sind sich immer noch einig, daß der Verbraucher die Dinger möglichst oft neu kaufen soll. Hier im Osten Deutschlands findet man z.B. beim Modernisieren heute noch Glühlampen von Narva, und die funktionieren immer noch. Narva hat damals sogenannte Long-Life-Lampen hergestellt. Das dürfte wohl deren Aus gewesen sein weil niemand diese Dinger weiterproduzieren wollte. Durch miese Qualität einen frühzeitigen Ausfall herbeizuführen find ich auch eine ziemliche Sauerei. Vor ein paar Tagen erst gesehen... super-tolles Tagfahrlicht - natürlich defekt. Warum? Na weil die LEDs INNEN rosten...
Ach ja, wenn wir gleich beim Thema sind, och ein paar Beispiele: Kurz nach dem 11.9. ist in New York ein Airbus abgestürzt. Absturzursache war eine abgebrochenee Seitenruderflosse, da durch eine Fehlbedienung des Piloten die maximale erlaubte Vollausschlagshäufigkeit überschritten wurde. Und diskuteren hier manche über Glühbirnen... Oder die Diskussion über Bremspedale aus Kunststoff bei Autos. Das traut sich kein Hersteller, da dort der Einsatz eines Bauteils mit angeblich begrenzter Haltbarkeit nicht vermittelbar ist. Nur, das üblicherweise verbaute Metallteil ist auch nicht endlos haltbar... Oliver
Also wenn Du es schaffst innerhalb von 20 Jahren das metallene Bremspedal in Deinem Auto krummzulatschen dann solltest Du Dir mal ernsthaft Gedanken über Deinen Fahrstil machen!! Und der besagte Airbus-Crash geht auch nicht auf einen vorzeitigen Verschleiß einer Seitenruderflosse zurück, sondern eher auf eine wiederholte extreme Überbelastung der Struktur, die schließlich zum Abbrechen des gesamten Seitenleitwerks führte.
Ben _ schrieb: > Durch miese Qualität einen frühzeitigen Ausfall herbeizuführen find ich > auch eine ziemliche Sauerei. Bist du bereit, fuer hohe Qualitaet mehr zu bezahlen? Sind es deine Mitmenschen auch? Genau hier scheitert der Film voellig: Er macht aus "planned obsolescence" den gezielt herbeigefuehrten fruehzeitigen Defekt - und das ist zu grossen Teilen eine unsachliche Versimplifizierung. Natuerlich gibt es das, wie das Beispiel der Drucker zeigt und darauf haette sich der Film mal besser konzentriert. Da waere noch viel mehr moeglich gewesen, zum Beispiel die Frage, was der Rechtsstaat zu sowas meint. Aber in den meisten Faellen fallen unter "planned obsolescence" einfach oekonomisch sinnvolle Optimierungen. Es ergibt einfach keinen Sinn, mit zusaetzlichem Aufwand Produkte herzustellen die laenger halten, wenn die Kunden ueberhaupt keinen Wert darauf legen. Ob ein iPhone 5 oder 10 Jahre haelt, interessiert kein Schwein, da es nach 4 Jahren schon sowas von out ist, dass es auch gebraucht keiner mehr haben will. Ein Auto-Motor, der 1 Million Kilometer haelt? So lange halten die wenigstens Autos - nicht weil sie das nicht koennten, sondern weil die Besitzer ueberhaupt keinen Wert darauf legen. Und so ist das mit sehr vielen Produkten und deswegen ist die geplante Haltbarkeit ein voellig normaler Teil jeden Entwicklungsprozesses. Bei den Gluehbirnen ist es leider so, dass Niemand fuer eine Gluehbirne, die doppelt so lange haelt, entsprechend mehr ausgeben will. Schon deshalb, weil dem Packungsaufdruck "haelt doppelt so lange" keiner glaubt. Warum sonst wohl kaufen die Leute die ESL von Ikea und keine Markenware?
MaWin schrieb: > Dafür gibt es ja in allen diesen Consumer-Heizgeräte eine > zweite echte Übertemperatursicherung. Stand der Technik. Da hast du Recht MaWin, aber wenn die Übertemperatursicherung auslöst wird zwar sofort der Energienachschub durch Stromunterbrechung abgestellt, die Hitze ist aber trotzdem schon im Backofen vorhanden wenn die Sicherung den "point of no Return" überschritten hat und weisungsgemäß den Löffel abgibt. 300 oder mehr Grad sind nen haufen Holz und die Thermosicherung löst ja erst aus wenn die "maximale" Temperatur deutlich Überschritten wird... Wenn dann noch Brennbare Stoffe in der Nähe sind... (Hat jemand hier bei uns im Haus fast mal geschafft, auf dem Herd das Biskin-Papier liegen gelassen mit Fettresten dran und unten der bullernde Backofen. Fett wird durch Hitze flüssig und lief in die Regler... Ekelhaft...)
Joachim Drechsel schrieb: > Rolle schrieb: >> 300 oder mehr Grad sind nen haufen Holz > > Pizza bei 330°C Pyrolyse bei 500°C, das kann der Ofen ohnehin
> Daraus abzuleiten, daß grundsätzlich jeder Anbieter grundsätzlich > jedes Produkt vorsätzlich nicht praxisgerecht Lebensdauerbegrenzt, > ist Blödsinn Aber viele. Vom Autohersteller Audi weiß ich, daß sie bewusst die Autos nicht so langlebig auslegen, damit die Kunden immer wieder ein neues kaufen. Klare Aussage eines Ings: "Wir könnten die ohne grosse Mehrkosten mindestens dreimal so langlebig auslegen, aber die Vorgabe vom Konzern lautet, daß wir es nicht tun sollen." > Oder die Diskussion über Bremspedale aus Kunststoff bei Autos Nun, zumindest ich hatte schon zwei mal (ein abgebrochenes Plastikteil und einen abgebrochenen Metallbügel) am Gaspedal welches zu Vollgas führte, und ein mal eine abgebrochene Schraube am Kupplungspedal welche zum langsamen! Einkuppeln und Beschleunigen Richtung Garage führte (wie gut daß Bremsen stärker sind) und ein mal ein gerissenes Kupplungsseil welches zum Einkuppeln jedoch glücklicherweise mit Abwürgen des Motors führte. Daß Autos also fail safe konstruiert wären, ist ein Ammenmärchen, und daß sicherheitsrelevante Teile in einem normalen Autoleben nicht kaputt gehen, ist frech gelogen. > Bist du bereit, fuer hohe Qualitaet mehr zu bezahlen? Sind es deine > Mitmenschen auch? Natürlich. Quasi alle Kunden geben gerne mehr aus, wenn sie glauben, daß sie damit die bessere Qualität bekommen, sogar eghal ob sie diese bessere Qualität überhaupt benötigen. Bestes Beispiel ist Bosch, die Elektrowerkzeuge sind unverschämt teurer, keien Deut besser, haben aber das Werbung immer noch einen ausreichend guten Ruf, daß gerne zugegriffen wird. Es wäre auch kaum teurer, Geräte langlebiger auszulegen, denn meist sind es nur einige wenige Teile (das Lager, die Länge der Kohlebürsten, die Qualität der Elkos) die lebensaduerbegrenzend wirken, bei Chinesen "wir haben es doch genau so nachgebaut, nur den Metallschniepel mussten wir durch Plastik ersetzen denn den Metallschniepel bekamen wir in der Form nicht" oftmals aus Versehen. Aber gerade die Glühlampen sind schlechte Beispiele. Besser geht da schon die Classic A Hologen IRC Energy Saver als Beispiel, das MOdell von Osram, Flactor, Philips und Xavax werden mit 2000 Stunden angegeben http://www.idealo.de/preisvergleich/OffersOfProduct/913736_-64543-a-eco-42w-e27-klar-osram.html http://www.amazon.de/dp/B0041ITN9G/ref=asc_df_B0041ITN9G7576325?smid=A3JWKAKR8XB7XF&tag=googledeprodu-21&linkCode=asn&creative=22494&creativeASIN=B0041ITN9G das Modell von TT Polaroid mit 1500 http://www.druckerzubehoer.de/shop/product.phtml?catid=D-PAPIER_LAMINIEREN_FOLIE_LPF&subcatid=LEUCHTMITTEL_LPF&productid=1723690-LA808994&lng=de und das minderwertige Modell von Hama mit 1000 Stunden. http://www.google.de/products/catalog?q=42w&hl=de&bav=on.2,or.r_gc.r_pw.r_qf.,cf.osb&wrapid=tlif133527513605710&um=1&ie=UTF-8&tbm=shop&cid=12843674556847507642&sa=X&ei=p66WT56CKInVsgaPsoHPDQ&ved=0CHYQ8wIwBDgK#
Michael H. schrieb im Beitrag #2650310: > so ein schwachsinn... > wie dumm bist du eigentlich? Für Intelligenzbestien wie dich gibst das hier zum nachlesen: http://www.ntsb.gov/doclib/reports/2004/AAR0404.pdf Oliver
Mir ist jetzt egal, wer hier Recht hat. In diesem Forum scheint es üblich zu sein, möglichst extreme Positionen einzunehmen, sich es in der jeweiligen Ecke bequem zu machen und den Diskussionspartner - äh Gegner - möglichst in die entgegengesetzte Ecke zu drängen. Dabei ist es egal, ob es um Programmierstil, Vorwiderstände oder Weltanschauung geht. Solche Diskussionen können zu keinem Ergebnis führen. MaWin schrieb: > Idioten ... wie dich. Ich habe in den letzten Wochen oder Monaten immer wieder über Deine Unfreundlichkeit hinweg gesehen und habe mir eingeredet, dass Du halt einen etwas raueren Umgangston hast. Dementsprechend habe ich auf Dein Verhalten nicht eskalierend reagiert sondern Dir im übertragenen Sinne die Hand gereicht. Ich bin nicht ganz so debil, wie Du es hier gerne darstellst, und ich glaube, dass Du das eigentlich weißt. Schade, dass Du sie trotzdem ausgeschlagen hast. Da Du hier so etwas wie ein Platzhirsch bist, und ich keine Lust habe, mich für jedes geschätzte 5. Posting beschimpfen zu lassen, ziehe ich mich erst mal zurück. Ich wünsche Euch allen noch viel Spaß beim gegenseitigen Köppe einhauen.
> Bei den Gluehbirnen ist es leider so, dass Niemand fuer eine Gluehbirne, > die doppelt so lange haelt, entsprechend mehr ausgeben will. Schon > deshalb, weil dem Packungsaufdruck "haelt doppelt so lange" keiner > glaubt. Tja, woran das wohl liegt? Scheiß Werbung, wo doch sowieso jeder weiß, daß die maßlos übertreiben und schreiben können was sie wollen - völlig egal obs stimmt oder nicht. Kein Wunder wenn das keiner mehr glaubt! > Warum sonst wohl kaufen die Leute die ESL von Ikea und > keine Markenware? Geiz ist halt geil. Auch ein Erfolg der Werbung. Und der Dummheit der Masse der Menschen, die nicht weit genug denken können um den baldigen Ausfall des erworbenen Billigschrottes vorhersehen zu können. Nur hinterher drüber aufregen, das geht prima!
Oliver schrieb: > Michael H. schrieb: >> so ein schwachsinn... >> wie dumm bist du eigentlich? > > Für Intelligenzbestien wie dich gibst das hier zum nachlesen: > http://www.ntsb.gov/doclib/reports/2004/AAR0404.pdf > > Oliver ja, lies mal, was da drinsteht. und zwar genau. findings und probable causes.
Ich hab nun neue Infos vom Service-Techniker bekommen: Der Defekt steckt alleine in der Steuerplatine, also weder in den Leistungsplatinen mit den Relais, noch in der zweiten Platine für die Uhrzeit. Hab heute mal die Steuer-Platine ausgebaut. Ich versuche nun das Temperatursignal bis zum uC (=ADC) zu verfolgen, und dann im Betrieb messen, ob dort bei abgeschalteten Heizungen und heißem Sensor (Restwärme-Temperatur wird dann ja angezeigt) und im Betrieb die gleiche Spannung anliegt. Evt. verändert sich ja das Temperatur-Signal durch die eingeschalteten Heizungen...
Hallo, suche dann am besten auch gleich nach Tauben Elkos/Tantals (sofern welche vorhanden) und auch die Kerkos mal nachsehen. (ja auch die sterben mal, zwar selten aber trotzdem und führen dann zu komischen Fehlerbildern) Miss auch mal die Versorgungsspannung ob die stabil bleibt, um kurze einbrüche zu erkennen die den uC zum Abschmieren bringen können am besten mit dem oszi. Vorsicht wenn die elektronik nicht galv. isoliert versorgt wird, ist erstens gefährlich für dein fell und auch für das teure oszi. (wäre nicht das erste oszi das mit nem knall stirbt...) Auch Lötstellen die bei temperaturerhöhung den kontakt verlieren und zum widerstand mutieren sind ein beliebter (und gemeiner) Fehler. Das der uC was hat finde ich sehr unwahrscheinlich, eher die peripherie.
Danke schon mal für die Hinweise. Elkos und Tantals sind nicht drauf, nur Kerkos. Mir ist in einer Laufbandsteuerung schon mal ein Kerko untergekommen, der ca. 250 Ohm durchgangswiderstand hatte!! Das war vielleicht schwer zu finden! lg, Karl
MaWin schrieb: > Besser geht da schon die Classic A Hologen IRC Energy Saver als > Beispiel, das MOdell von Osram, Flactor, Philips und Xavax werden mit > 2000 Stunden angegeben HV oder NV? 2000 Stunden ist aber bei Niedervolt-Halogen eigenlich üblich, bei Hochvolt hab ich die Erfahrung gemacht, dass die Osrams im G9-Sockel genausoschnell kaputtgehen wie die billigsten Nonames aus dem Baumarkt. Oliver schrieb: > Je nun, wenn sich da rechnerisch eine Lebensdauer von 15 Jahren ergibt, > ist das jetzt Blödheit, Betrug, oder sinnvolle Auslegung? Es ging eher um 2-3 Jahre (ging wohl um das Siemens Europa 11). Und selbst wenn es vor Ablauf der Garantie kaputtgeht, gibt es immer noch einen Anteil an Leuten, die es dann nicht reklamieren, sondern ein neues kaufen. Was mich am geplanten Ausfall wundert: Ein Hersteller, dessen Gerät mir subjektiv zu zeitig den Geist aufgibt, rutscht erstmal für die Neuanschaffung weit nach hinten. Damit graben die sich doch selbst das Wasser ab. Ben _ schrieb: > Hier im Osten Deutschlands findet man z.B. beim Modernisieren heute noch > Glühlampen von Narva, und die funktionieren immer noch. Narva hat damals > sogenannte Long-Life-Lampen hergestellt. 1. Diese Longlife-Lampen erkaufen die erhöhte Lebensdauer durch eine niedrigere Glühfadentemperatur, ergo eine niedrigere Effizienz. Das ist nicht überall gewollt. Siehe oben. 2. Diese Longife-Lampen gibt es immer noch, z.B. als Anzeigenlampen, für Ampeln... Siehe oben. 3. Narva gibt es durchaus noch: http://www.narva-light.com/de_DE/ 4. Narva hat wie einige andere Hersteller (Radium) die Herstellung von AGL eingestellt, weil sie bei der Billigkonkurrenz aus Fernost nicht mehr mithalten können. 5. Die AGL von Narva, die im DDR-Haushalt üblich waren, hatten auch nicht das ewige Leben. Lived there, seen that. Die AGL in der DDR hatten nur bessere Chancen, weil das Netz damals aus Energiespargründen eher mit Unterspannung gefahren ist, heute dagegen fast überall (selbst hier auf dem letzten Dorf vorm Nichts grundsätzlich um die 237Vrms) mit Überspannung gefahren wird. Wird dann noch lokal eingespeist (Solaranlage), kann das Netz schonmal auf 245V hochgehen.
MaWin schrieb: > Vom Autohersteller Audi weiß ich, daß sie bewusst die Autos > nicht so langlebig auslegen, damit die Kunden immer wieder ein neues > kaufen. Klare Aussage eines Ings: "Wir könnten die ohne grosse > Mehrkosten mindestens dreimal so langlebig auslegen, aber die Vorgabe > vom Konzern lautet, daß wir es nicht tun sollen." Ja, solche "ich weiß das aus erster Hand"-Ammenmärchen tauchen immer wieder auf. Problem: "ohne große Mehrkosten..." Bauteile an Autos werden teilweise bis in den im Cent-Bereich kostenoptimiert. Das weiß ich nun, und nicht nur aus erster Hand. sondern aus eigener Erfahrung. Auch für einen Kunden wie Audi (der in meinem Fall eh die gleichen Teile bekommt, wie die Konzernmutter VW - da stecken halt die gleichen Motoren drin). Klar kann an alles haltbarer auslegen - aber "ohne große Mehrkosten" sicherlich nicht. Denn es nutzt nichts, wenn da ein Teil ewig hält, es müssen alle Teile halten. Und zum anderen, was ist einen ausreichende Lebensdauer für ein Auto, oder für eune Glühbirne? Was will der Kunde? Sind 10 Jahre und 200.000km für ein Auto ausreichend,, oder 2000 Stunden für eine Glühbirne? Das entscheidet jeder Hersteller für sich, und wenn die (allermeisten) Kunden seine Auslegung dadurch bestätigen, daß die die Sachen kaufen, dann ist das für beide Seiten akzeptabel. Im Falle des Autos zwingt ja niemanden uns Kunden, ein bestimmtes Produkt zu kaufen. Bei den Glühbirnen hat sich das eh erledigt, die gibt es offiziell sowieso nicht mehr. Oliver
>Was mich am geplanten Ausfall wundert: Ein Hersteller, dessen Gerät mir >subjektiv zu zeitig den Geist aufgibt, rutscht erstmal für die >Neuanschaffung weit nach hinten. Damit graben die sich doch selbst das >Wasser ab. Was daran liegt das solche Aussagen über geplante Obsoleszenz i.d.R. vom hören sagen stammen. Beweise das ein Hersteller tatsächlich extra so plant das es früher kaputt geht gibt es ja eigentlich nicht. Ich selber war in letzter Zeit an zwei Projekten beteiligt bei dem Ersatzteile für Fahrzeuge nachproduziert werden die schon fast 10 Jahre nicht mehr gebaut werden.
Anderes, auch gerne diskutiertes Beispiel: Werkzeug... Da gibt es am Markt alles, von Wegwerf-Artikeln mit Lebensdauern, die schon gesundheistgefährdend sind (geht schon bei der ersten Benutzug kaputt), bis hin zum wirklich für die Ewigkeit gemachten Teilen. Schaut man sich das typische Angebot in einem typischen Baumarkt an, dann legt der Großteil der Heimwerkerkunden keinen Wert auf ewige Lebensdauer, und selbst der China-Billigsschrott wird verkauft. Oliver
Gibt es in der Herdelektronik keinen Resetknopf? Dann würde der Prozessor denken, der Ofen wäre neu und weitere 10 Jahre laufen ;)
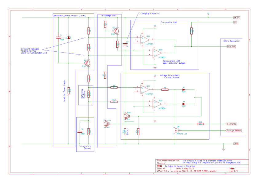
Zurück von den Messungen: Nun hab ich einiges über den Ofen rausfinden können: 1) Der Mikrocontroller hat keinen integrierten ADC. Der Wert vom Temperatursensor vom Typ PT500 wird über eine separate analoge Schaltung in ein Zeitsignal umgeformt. Die Schaltung ist recht ausgefuchst, sodass zur Berechnung des Widerstandswertes alles außer ein Refernzwiderstand sich aus den Gleichungen kürzt. Anbei die von mir berechneten Kurven (Impulsdauer des Widerstands-Zeit-Umsetzers) und den zugehörigen Messwerten. Passt quasi perfekt. Meine Vermutung, dass während des Betriebes die Temperaturmessung nicht mehr richtig funktioniert konnte somit widerlegt werden. 2) In der Spannungsversorgung des Mikrocontrollers sind große Störungen Wird eine Heizung per Relais eingeschaltet, treten starke Störungen in der Versorgung auf! Ich habe direkt am 5V Spannungsregler Störungen von über 10Vpp gemessen. Siehe Anhang: CH2 ist das Relais-Ansteuersignal (per Open-Collector auf 12V, active low), ca. 5.5ms später sieht man die Spikes in der Versorgung - das ist vermutlich die Relais-Anzugsverzögerung. in SCR71,73 und 74 sieht man nochmals die Störungen im Detail. Wie würdet ihr diese Störungen einschätzen? Ein Controller kommt damit vermutlich nur in seltenen Fällen klar, oder? Ich möchte nochmals betonen, dass laut Siemens Service-Techniker und auch Hotline nur die Steuerelektronik (siehe Foto im Anhang) auszutauschen ist. Diese wird bereits mit gleichgerichteter DC-Spannung (ca. 16V) versorgt. Auf dieser Steuerelektronik sitzt dann noch ein 7805 Spannungsregler, der nur durch 2 Stück 100nF Kerkos gestützt wird. Diese habe ich überprüft und für OK befunden. Auf dieser Platine befinden sich keine Elkos oder Tantals, und auch keine Drosseln. Was also kann da noch defekt sein? lg, Karl
Hier noch Messdaten des Pyrolyse-Programms, für die, die es interessiert: Es konnten ca. 480°C erreicht werden, wobei der Ofen mit geöffnetem Gehäuse betrieben wurde. Eingebaut in einem Küchenschrank dürften ein paar Grad mehr auch noch drin sein. Es wurde auch eine Kurve der Form T(t) = T0 + T1*exp(-t/tau) reingelegt. Das PT2 verhalten wurde auf ein PT1 approximiert. Bei dem Versuch wollte ich wissen, ob die Temperaturregelung bei der Pyrolyse funktioniert, oder nicht. Leider war dies aus Leistungsmangel sowieso nicht notwendig. Die 500°C Solltemperatur konnten nie erreicht werden.
Herrlich Karl! Du übertriffst sogar mich! Deine Frau muß dich für verrückt erklären oder denken: Hauptsache, er ist beschäftigt.
Danke, danke! Meine Freundin muss natürlich Verständnis zeigen, aber sie ist stolz auf mich und sie gibt sich sogar mühe, ansatzweise zu verstehen, was ich da mache :) Was ich vergessen habe zu erwähnen: Die Ursache der Störungen kommt scheinbar direkt vom Netz, da sie erst beim Schließen des Relaiskontaktes auftreten, und nicht beim Schalten der Relaisspule selbst. Um Filterung des Netzes haben sich die Herrn bei Siemens weit weniger Gedanken gemacht, als beim Widerstands-Zeit-Umformer. Zumindest der Primärseite des Trafos (9VA, 230V/13V) hätte man ein Ntzfilter spendieren können.
Karl Zeilhofer schrieb: > 2) In der Spannungsversorgung des Mikrocontrollers sind große Störungen > Wird eine Heizung per Relais eingeschaltet, treten starke Störungen in > der Versorgung auf! Ich habe direkt am 5V Spannungsregler Störungen von > über 10Vpp gemessen. 10V? Bist du sicher das die Störung nicht direkt in den Tastkopf eingestrahlt werden?
Karl Zeilhofer schrieb: > Auf dieser Steuerelektronik sitzt dann noch ein 7805 Spannungsregler, > der nur durch 2 Stück 100nF Kerkos gestützt wird. Das wäre doch mal ein Ansatzpunkt, vielleicht sind einfach paar Elkos kaputt, hatte ich bei einer Heizungssteuerung auch schon. Oder sind da gar keine Elkos nirgendwo in der Schaltung? Versuch doch mal die Betriebsspannung besser zu sieben. Verlass Dich nicht auf die Aussage des Technikers. Hier wollte auch einer für mehrere hundert Euro die Tastenplatine einer Kühltruhe (Siemens) tauschen. Da war der Griff - bescheiden befestigt - abgebrochen und die danebenliegenden Tasten gingen nicht mehr. Die Platine war nur verrutscht, bißchen Heisskleber dran und dickere Schrauben rein, und einige hundert Euro gespart. Zugegeben, die "Fehlersuche" war deutlich einfacher als bei Dir. ;-)
Karl Zeilhofer schrieb: > Wird eine Heizung per Relais eingeschaltet, treten starke Störungen in > der Versorgung auf! Ich habe direkt am 5V Spannungsregler Störungen von > über 10Vpp gemessen. Am Eingang oder am Ausgang vom Spannungsegler? Sind die Störungen auch am Gnd vom Regler zu beobachten?
Ben _ schrieb: > Durch miese Qualität einen frühzeitigen Ausfall herbeizuführen find ich > auch eine ziemliche Sauerei. Vor ein paar Tagen erst gesehen... > super-tolles Tagfahrlicht - natürlich defekt. Warum? Na weil die LEDs > INNEN rosten... Geplanter Ausfall oder doch einfach nur schlechte Qualität? Man muss nicht hinter jeder Ecke eine Verschwörungstheorie wittern, gewöhnliche Profitgier reicht völlig. Timm Thaler schrieb: > Was mich am geplanten Ausfall wundert: Ein Hersteller, dessen Gerät mir > subjektiv zu zeitig den Geist aufgibt, rutscht erstmal für die > Neuanschaffung weit nach hinten. Damit graben die sich doch selbst das > Wasser ab. Das wissen natürlich die Hersteller nicht, nur die Genies hier im Forum. Oliver schrieb: > Schaut man sich das typische Angebot in einem typischen Baumarkt an, > dann legt der Großteil der Heimwerkerkunden keinen Wert auf ewige > Lebensdauer, und selbst der China-Billigsschrott wird verkauft. Geiz ist halt geil. Warum zumindest zur gehobenen Baumarktware greifen, wenn man genau so gut zehn billiger erscheinende Wegwerfartikel kaufen kann?
vn nn schrieb: > Geiz ist halt geil. Warum zumindest zur gehobenen Baumarktware greifen Thema verfehlt: Ein Siemens- oder Bosc-Herd hat ja wohl wenig mit Billigware zu tun. Zumindest war das vor paar Jahren noch so. Inzwischen fallen die meisten Herde schon beim Griff nach den Bedienknöpfen aus dem Raster, weil die sowas von wabbelig sind...
Eventuell kommst du ja auf die Idee, dass sich der Absatz auf das Zitat davor beziehen könnte.
Karl Zeilhofer schrieb: > 1) Der Mikrocontroller hat keinen integrierten ADC. > Der Wert vom Temperatursensor vom Typ PT500 wird über eine separate > analoge Schaltung in ein Zeitsignal umgeformt. Wurde der Weg dieses Zeitsignals (PPM?) bis zum Controller-Eingang zurückverfolgt? Kommt das Signal am Controller-Pin tatsächlich an oder bleibt es auf der "Strecke"? Wenn es sich um ein Zeitsignal handelt (high/low), dann misst der Controller wahrscheinlich einen pin-change und ermittelt die Zeit mit einem Timer und rechnet in Temperatur um. Zeigt der Ofen während des Betriebs die richtige Temperatur o. nur nach dem abschalten (Restwärme)? Wie wird die Solltemperatur eingestellt u. übermittelt? Kann es sein, dass der Ofen eine falsche, evt. zu hohe Solltemperatur erhält?
Vielleicht bin ich ja der Einzige auf der Welt, aber ich find's gut, daß Sachen kaputt gehen. Das gibt nämlich Raum für neue Technologien. Was hab ich an meinem Alten Auto gehangen... aber das neue ist in jeder Hinsicht einfach besser. Was hab Geld für Longlife-SCSI-HDs bezahlt... mit 2GB-Speicherplatz. Mein Walkman tut heute noch, nur die Kassetten sind längst hinüber. Allerdings weiß ich als Ingenieur ja auch gar nicht wohin mit meiner Kohle ;)
Dosmo schrieb: >Allerdings weiß ich als Ingenieur ja auch gar nicht wohin mit meiner >Kohle ;) Eben! Das geht sicher vielen Facharbeitern genauso, -vor Allem jenen, die >50 Jahre alt sind und nun vor lauter Langeweile zu Hause die Gerätschaften der Nachbarn reparieren. ;-)
Jörg S. schrieb: > Karl Zeilhofer schrieb: >> 2) In der Spannungsversorgung des Mikrocontrollers sind große Störungen >> Wird eine Heizung per Relais eingeschaltet, treten starke Störungen in >> der Versorgung auf! Ich habe direkt am 5V Spannungsregler Störungen von >> über 10Vpp gemessen. > 10V? Bist du sicher das die Störung nicht direkt in den Tastkopf > eingestrahlt werden? Bin mir schon relativ sicher. Ich hab extra eine drehtöse an der masseflche des spannungsreglers angelötet um den tastkopf mit möglichst kleiner leiterschleife anschließen zu können. Ob ich die Störungen auch gegen Masse messen kann? Hab ich ehrlich gesagt noch nicht probiert... Aber ist ein guter Hinweis. Dann weiß ich auch, ob die Störungen eingestrahlt sind oder nicht... Lg, Karl
Händeringender Fachkräftemangelsucher schrieb: > Dosmo schrieb: >>Allerdings weiß ich als Ingenieur ja auch gar nicht wohin mit meiner >>Kohle ;) > > Eben! Das geht sicher vielen Facharbeitern genauso, -vor Allem jenen, > die >50 Jahre alt sind und nun vor lauter Langeweile zu Hause die > Gerätschaften der Nachbarn reparieren. Was richtig doof ist, ist, daß man nicht die eindeutige Wahl hat: Haltbarkeit oder nicht. Leider ist ein hoher Preis kein Garant für Haltbarkeit.
Karl Zeilhofer schrieb: > Danke, danke! Meine Freundin muss natürlich Verständnis zeigen, aber sie > ist stolz auf mich und sie gibt sich sogar mühe, ansatzweise zu > verstehen, was ich da mache :) > Könnte auch Diplomatie sein. > Was ich vergessen habe zu erwähnen: > Die Ursache der Störungen kommt scheinbar direkt vom Netz, da sie erst > beim Schließen des Relaiskontaktes auftreten, und nicht beim Schalten > der Relaisspule selbst. > Um Filterung des Netzes haben sich die Herrn bei Siemens weit weniger > Gedanken gemacht, als beim Widerstands-Zeit-Umformer. > Zumindest der Primärseite des Trafos (9VA, 230V/13V) hätte man ein > Ntzfilter spendieren können. Der Trafo IST DAS NETZFILTER!! Herkömmliche Trafos wirken als Tiefpaßfilter gar nicht mal so schlecht. Jedenfalls viel besser als Schaltnetzteile. Vielleicht hast du ein Problem mit der Leitung? Könnte ja sein. Die allermeisten Geräte werden für Defekte in externen Systemen nicht ausreichend durchdacht. Klassischer Fall: Müder Akku->hoher Innenwiderstand->Ein/Aus-Steuerung spielt verrückt. Irgendwann schreibt das Gerät in sein EEPROM und auch dieses Schreiben wurde nicht zuende gedacht. Beim Schreiben zufällig wieder Abschaltung-> Datensalat im EEPROM und das Gerät verblödet. Was die Obsoleszenz angeht: Die kann man bei großen Stückzahlen rein durch Statistik steuern. Dazu brauchts keine eingebauten <nachweisbaren> Sollbruchstellen. Vor einer Woche hatte ich mal wieder so einen Fall: Sat-Tuner ausgefallen einige Stunden nach Blitz in der Nachbarschaft. Aufgemacht, nix gefunden was verdächtig aussieht->Müll (Erfahrung. Blitzeinwirkung immer ziemlich sicher massiver Schaden)! Na Lager eben ;-) Nach ein paar Tagen hab ich mir das Teil nochmal zur Brust genommen. Ich bin halt geizig und wollte keinen neuen kaufen. Was wars? 3 Elkos. Direkt neben dem Kühlkörper. Die Lüftung im Gerät eine Farce. Die Schlitze schön designet, aber keine nennenswerte Strömung. Das Teil kann man als Kaffeewärmer nehmen. Und: Metallgehäuse trotz keinem Schutzleiter. Da kommt das erste Würgen auf. Natürlich TÜV und GS drauf. 5mm Platz zwischen Elko-Ende und Gehäuse. Aber das nennen sie Schutzklasse II.
Ralf schrieb: > Wie wird die Solltemperatur eingestellt u. übermittelt? Kann es sein, > dass der Ofen eine falsche, evt. zu hohe Solltemperatur erhält? Ein guter Hinweis! Ich erinnere mich dunkel, daß es mal eine zeitlang Mode war das der Herd sich beim Einschalten selbst kalibriert. Dazu liest er den Widerstand der Bedienpotis aus. Das sind so Schleifer die man mehrfach über 360 Winkelgrade drehen kann. Falls du den Herd auseinanderbaust und beim Zusammenbauen die Bedienknöpfe falsch montierst, dann könnte das zu falschen Startwerten führen. Mir sind die Details nicht bekannt und ob das bei deinem Herd so ist, weiß ich auch nicht. Meine Meinung immer: Was nicht da ist, kann nicht ausfallen. Also besser die einfachere Maschine kaufen. Übrigens dachte ich bei dem Sat-Tuner nachdem ich beim bloßen Draufblicken keinen Fehler fand, das der Hersteller bestimmt ganz bewußt das Ding mitte April per Software-Update ins Nirwarna schickte. Ich meine, es ist einer der großen Hersteller. Der kann sich ausrechnen, daß er bei Neukaufen dann genug Marktanteil abbekommt. Soweit bin ich geistig schon.
Ralf schrieb: > Wurde der Weg dieses Zeitsignals (PPM?) bis zum Controller-Eingang > zurückverfolgt? Kommt das Signal am Controller-Pin tatsächlich an oder > bleibt es auf der "Strecke"? Wenn es sich um ein Zeitsignal handelt > (high/low), dann misst der Controller wahrscheinlich einen pin-change > und ermittelt die Zeit mit einem Timer und rechnet in Temperatur um. Die Schaltung ist wie gesagt ziemlich ausgefuchst. Wennst willst, kann ich meine Skizzen online stellen. Aber ja, das Signal hab ich bis zum Controller hin gemessen. > Zeigt der Ofen während des Betriebs die richtige Temperatur o. nur nach > dem abschalten (Restwärme)? Während des Betriebs wird kein Zahlenwert angezeigt, aber es ist ein Bar-Graph vorhanden, der ganz leuchtet, wenn die Solltemperatur erreicht wird. Und dieser Bargraph arbeitet brav. > Wie wird die Solltemperatur eingestellt u. übermittelt? Kann es sein, > dass der Ofen eine falsche, evt. zu hohe Solltemperatur erhält? Aus der Tatsache, dass der Bargraph funktioniert kann man folgern, dass 1. die Temperaturmessung im Betrieb funktioniert, und 2. auch die Solltemperatur richtig übernommen wird. Diese wird übrigens digital mit einem Drehimpulsgeber eingestellt, und an der 7-Segmentanzeige dargestellt. Meine letzte Hoffnung ist, dass durch die Störimpulse der Controller einen halbherzigen Reset macht, und dadurch im Programm durcheinander kommt, wie auch immer das im Detail aussehen kann. Wolfgang A. schrieb: > Am Eingang oder am Ausgang vom Spannungsegler? Sind die Störungen auch > am Gnd vom Regler zu beobachten? War jetzt gerade nochmal messen, da ich diese Frage besonders interessant fand. Resultat: Leider ja. Die Störimpulse sind auf GND auch zu messen -> Eingestreut durch die nette Masseschleife mit der Krokodilklemme dran. Im Hinterkopf hatte ich noch von einem Linear Technology-Seminar in Salzburg, dass man bei Schaltreglern tunlichst den Tastkopf wie im Anhang präpariert, da man sonst immer irgendetwas misst, nur nicht die Signale auf der Platine. Sieheda, Störungen sind weg! Es lassen sich Spikes finden, die aber auf jedenfall kleiner als 40mVpp sind. Nun gehn mir aber schön langsam die Ideen aus. Bitte um Nachschub!
Ok, ich habe nicht alles gelesen, aber nachdem ich den Hier zitierten Text lesen musste, musste ich einfach direkt antworten. MaWin schrieb: > Wenn die Autorin des Films nur ein Mal in Wikipedia > nachgeschlagen hätte, hätte sie nicht so einen unsäglichen > Scheiss in ihrem Film behaupten müssen. > > Aber darum ging es ihr gar nicht, wie WOLLTE haarsträubenden > Humbug verbreiten, für Idioten die drauf reinfallen und sich > darüber das echauffieren, wie dich. Wikipedia? WIKIPEDIA? Dir ist schon kalr, dass jeder Vollidiot, der eine Tastatur bedienen kann, seinen geistigen Durchfall in Wikipedia stellen kann? Wer Fakten wiederlegen will und dazu auf Wikiblödia zurückgreift, dem ist echt nicht mehr zu helfen. Geplante Obsoleszenz ist real, so wie der Gestank beim Scheißen. Vielleicht werden nicht alle Produkte mit einem Ausfall nach Zeit hergestellt, aber das ist ja auch nicht der einzige Aspekt der geplanten Obsoleszenz. Produkte werden so entwickelt, dass eine Reperatur entweder unmöglich oder teurer ist, als ein neues Produkt (beispiel Drucker). Ich hatte mal eine Waschmaschine der Firma ... (ich möchte keine Namen nenne, jeder kann sich vorstellen, dass ich von Exquisit spreche :) ). Diese ist nach etwas mehr als 2 Jahren aus heiterem Himmel ausgefallen (Maschine lies sich einschalten, Betriebsart wählen und das Display zeigte munter die Restzeit an, jedoch blieb es dabei). Da ich kein Geld für eine neue Maschine hatte musste der Techniker ran. Reperatur 90 Eier für eine getauschte Platine. Neue Betriebsdauer, wer hätte etwas anderes erwartet, wieder etwas über 2 Jahre, wieder gleiche Symptome. Wenn da mal nicht irgendwo geschummelt wurde ... Also, lieber MaWin. Erst Hirn anschalten, bevor du hier so einen Müll runterbetest oder leidet deine Denkfähigkeit an geplanter Obsoleszenz? Oder bist du ein heimlicher Mitarbeiter von Siemens, der hier Gerüchte streuen möchte?
Wer Wikipedia nicht glaubt, darf ja selber recherchieren, das hat ihr ja niemand verboten. Wenn dabei aber so ein Scheiss rauskommt, wie in dem Film, dann steht wohl nicht Dummheit, sondern Absicht dahinter. Und dein Beiträg über meine angebliche Dummheit und die angebliche Untauglichkeit von Wikipedia ist wohl auch nur als geistiger Dünnschiss eines Esoterikgläubigen entstanden.
O. B. Laden schrieb: > Wikipedia? WIKIPEDIA? Dir ist schon kalr, dass jeder Vollidiot, der eine > Tastatur bedienen kann, seinen geistigen Durchfall in Wikipedia stellen > kann? > > Wer Fakten wiederlegen will und dazu auf Wikiblödia zurückgreift, dem > ist echt nicht mehr zu helfen. Dass Glühbirnen einen prnizipbedingt einen Kompromiss aus Haltbarkeit und Leuchtstärke darstellen, kann man natürlich auch durch Sachverstand und/oder kurze anderweitige Recherche herausfinden. Was es mit dieser tollen Erfindung der ewig leuchtenden Birne auf sich hat, ebenfalls. Dann wird man auch merken, dass Wikipedia nur bedingt manipuliert wurde. Reicht es hingegen nicht für tiefergehende Recherche, ist Wikipedia zumindest einmal ein guter Einstieg. Reicht es auch dafür nicht, werden eben Verschwörungstheorien herausgezerrt, anstatt den durchaus seriös recherchierten Wikipediaartikel durchzulesen.
Ich finde die Qualität von Wikipedia eigentlich ok. Klar findet man dort auch mal Blödsinn oder eben nichts zum Thema. Da gibts ja dann noch genug andere Quellen. In letzter Hoffnung dann die Uni-Biblio. Was die Glühbirne angeht: Man kann den Draht auch gezielt unregelmäßig dick machen, dann hat man hohen Wirkungsgrad UND vorzeitigen Ausfall. Liest man die ersten Jahre der Wolfram-Birne nach, dann tauchen dort immer wieder Fortschritte in der Herstellung des Fadens auf. Daraus kann man folgern, daß diese technologische Entwicklung irgendwann bessere Ergebnisse lieferte als den BWLer als glücklich erschien. Sicherlich hat man dann irgendwann die Sache gedeckelt. Von einem Filmemacher kann man sicherlich auch nicht den tiefgreifenden Sachverstand eines Fachidioten erwarten. Ich kann mich noch etwas an diesen Film erinnern. Ich hatte den Eindruck eines ganz guten Films populärwissenschaftlicher Ausprägung. Es gibt vieeeeel schlimmere Machwerke!!
Ich habe den Film auch gesehen und ich fand ihn eigentlich recht gut aufgebaut und stichhaltig. Eine derartige Produktion lässt sich natürlich nur auf Arte finden und nicht auf MVS (Massenverdummungssendern) wie RTL oder Pro7 und Konsorten. Wer den Film nicht mag: Pech. Aber ihn hier als totalen Unsinn hinzustellen, während man keine Ahnung von den hintergründen hat halte ich für unterste Schublade.
Mal ganz nebenbei. Muss eine Diskussion in diesem Forum eigentlich immer auf so niedrigem Niveau erfolgen? Steht irgendwo in den Regeln, dass man seine Gesprächspartner zu beleidigen hat?
nexusplanet schrieb: > Mal ganz nebenbei. Muss eine Diskussion in diesem Forum eigentlich immer > auf so niedrigem Niveau erfolgen? Steht irgendwo in den Regeln, dass man > seine Gesprächspartner zu beleidigen hat? Fandest du dein Posting besonders niveauvoll? Deine Argumente belegt und begruendet?
O. B. Laden schrieb: > Dir ist schon kalr, dass jeder Vollidiot, der eine Tastatur bedienen > kann, seinen geistigen Durchfall in Wikipedia stellen kann? Dann stell doch mal einen Blödsinnsartikel rein. Wunder dich aber nicht wenn er ganz schnell wieder weg ist :) > Ich hatte mal eine Waschmaschine der Firma ... (ich möchte keine Namen > nenne, jeder kann sich vorstellen, dass ich von Exquisit spreche :) ). > Diese ist nach etwas mehr als 2 Jahren aus heiterem Himmel ausgefallen > (Maschine lies sich einschalten, Betriebsart wählen und das Display > zeigte munter die Restzeit an, jedoch blieb es dabei). Da ich kein Geld > für eine neue Maschine hatte musste der Techniker ran. Reperatur 90 Eier > für eine getauschte Platine. Neue Betriebsdauer, wer hätte etwas anderes > erwartet, wieder etwas über 2 Jahre, wieder gleiche Symptome. Wenn da > mal nicht irgendwo geschummelt wurde ... Ja ja, von so "stichhaltigen Beweisen" träumt jeder Anwalt :) So in etwa war auch der Film aufgebaut...
Abdul K. schrieb: > Was die Glühbirne angeht: Man kann den Draht auch gezielt unregelmäßig > dick machen, dann hat man hohen Wirkungsgrad UND vorzeitigen Ausfall. Nein. Die Effizienz steigt nämlich mit sinkendem Drahtdurchmesser. Ein dicker Draht mit einer dünnen Schwachstelle würde also geringe Lichtausbeute mit kurzer Lebensdauer vereinen. nexusplanet schrieb: > Aber ihn hier als totalen Unsinn > hinzustellen, während man keine Ahnung von den hintergründen hat halte > ich für unterste Schublade. Scheinbar hast du schlichtweg keine Ahnung von den Hintergründen und bist auch nicht willens, dir eine eigene Meinung zu bilden. Lieber nimmst du das, was in einem billig gemachten Film hingeworfen wird, und akzeptierst es unreflektiert. Abdul K. schrieb: > Von einem Filmemacher kann man sicherlich auch nicht den tiefgreifenden > Sachverstand eines Fachidioten erwarten. Grundlegende Recherche würde reichen. So ist er eben auf dem Niveau von Galileo. Auch gut. Mein Favorit ist ja der Erfinder der Ewigkeitsglühbirne, die bei näherer Betrachtung gar nicht mehr so toll ist, der von der Glühlampenmafia ermordet wurde. nexusplanet schrieb: > Muss eine Diskussion in diesem Forum eigentlich immer > auf so niedrigem Niveau erfolgen? Das solltest nicht gerade du fragen.
vn nn schrieb: > Abdul K. schrieb: >> Was die Glühbirne angeht: Man kann den Draht auch gezielt unregelmäßig >> dick machen, dann hat man hohen Wirkungsgrad UND vorzeitigen Ausfall. > > Nein. Die Effizienz steigt nämlich mit sinkendem Drahtdurchmesser. Ein > dicker Draht mit einer dünnen Schwachstelle würde also geringe > Lichtausbeute mit kurzer Lebensdauer vereinen. > Deine Argumentation geht nur für das Optimum, das ist aber nicht gefragt! Es soll sich nur eine hinreichende Lebensdauer und hinreichende Leuchtkraft resp. Wirkungsgrad einstellen. Grafisch dargestellt, ergäbe sich ein breiter Balken möglicher Lösungen bzw. mehrere Höcker von Regionen, die eine Lösung darstellen. Falls das jemand nicht versteht, was ich so schreibe: Der Draht wäre ziemlich dünn, aber einen Tick dicker als das Optimum. An einigen sehr eng begrenzten Stellen jedoch, müßte er nur etwas dünner als das vn nn -Optimum sein. An dieser Stelle würde er dann vorzeitig ausfallen und trotzdem eine sehr ähnlichen Wirkungsgrad wie ein idealer Draht haben. In der Praxis würde man also gezielt die Rauhigkeit verschlechtern, den Drahtziehapparat etwas unrund laufen lassen, oder abundzu eine winzige Kerbe einschlagen. Alles Dinge, die man sehr schön unter dem Kostendruck für die Herstellung dieser schweineteuren Spezialteile verstecken kann. Keine Angst, ich falle nicht auf jeden argumentativen Trick rein. > nexusplanet schrieb: >> Aber ihn hier als totalen Unsinn >> hinzustellen, während man keine Ahnung von den hintergründen hat halte >> ich für unterste Schublade. > > Scheinbar hast du schlichtweg keine Ahnung von den Hintergründen und > bist auch nicht willens, dir eine eigene Meinung zu bilden. Lieber > nimmst du das, was in einem billig gemachten Film hingeworfen wird, und > akzeptierst es unreflektiert. > Sag einfach, du magst solche Filme nicht. Ist doch ok. > Abdul K. schrieb: >> Von einem Filmemacher kann man sicherlich auch nicht den tiefgreifenden >> Sachverstand eines Fachidioten erwarten. > > Grundlegende Recherche würde reichen. So ist er eben auf dem Niveau von > Galileo. Auch gut. würg Da sind aber schon Welten dazwischen! Der Filmemacher kann auch nur seinen Etat aufbrauchen, dann muß er stoppen! Stell dir vor, du müßtest jede Minute die du hier deinen Quark von dir gibst, rechtfertigen und bezahlen lassen <können>. > > Mein Favorit ist ja der Erfinder der Ewigkeitsglühbirne, die bei näherer > Betrachtung gar nicht mehr so toll ist, der von der Glühlampenmafia > ermordet wurde. > Ich glaube nicht an die Ewigkeit, von daher nie näher nachgegangen. > nexusplanet schrieb: >> Muss eine Diskussion in diesem Forum eigentlich immer >> auf so niedrigem Niveau erfolgen? > > Das solltest nicht gerade du fragen. Sagt der Richtige.
> Ich habe den Film auch gesehen und ich fand ihn > eigentlich recht gut aufgebaut und stichhaltig Es gibt sehr seriös erscheinende Filmberichte über Überlichtgeschwindigkeit, Kornkreise und Gerichtssitzungen. Und aus unbekanntehn Gründen neigen gerade Vielseher dazu - obwohl sie wissen daß Filme nur Fiktion und Märchen sind - gerade solchen Humbug für bare Münze zu nehmen.
MaWin schrieb: > Es gibt sehr seriös erscheinende Filmberichte > über Überlichtgeschwindigkeit, Kornkreise und > Gerichtssitzungen. > > Und aus unbekanntehn Gründen neigen gerade Vielseher > dazu - obwohl sie wissen daß Filme nur Fiktion und > Märchen sind - gerade solchen Humbug für bare Münze > zu nehmen. In Oberhausen haben wir mal welche mit dem Gespann gemacht, ging ganz einfach :-)))))))))))))
Abdul K. schrieb: > Deine Argumentation geht nur für das Optimum, das ist aber nicht > gefragt! Es soll sich nur eine hinreichende Lebensdauer und hinreichende > [bla] > Keine Angst, ich falle nicht auf jeden argumentativen Trick rein. Und nun erklärst du, was genau sich der Hersteller davon versprechen soll, einen dickeren Draht einzusetzen und diesen mit Fehlstellen zu versetzen, anstatt gleich einen dünneren einzusetzen, der bei gleich geringer Lebensdauer eine bessere Lichtausbeute bringt (und auch noch Material spart). Dann darfst du weiter zusammenhanglos schwafeln und von argumenativen Tricks reden. Abdul K. schrieb: > Sag einfach, du magst solche Filme nicht. Ist doch ok. Hab ich bereits. Abdul K. schrieb: > würg Da sind aber schon Welten dazwischen! Der Filmemacher kann auch > nur seinen Etat aufbrauchen, dann muß er stoppen! Stell dir vor, du > müßtest jede Minute die du hier deinen Quark von dir gibst, > rechtfertigen und bezahlen lassen <können>. Wie setzt du denn das Budget bzw. den Stundenlohn des Filmemachers an, wenn nicht mal eine Stunde recherche drinnen ist, nein, nicht mal ein überfliegen des dazu passenden Wikiartikels? Und ja, ich kann meine Postings eigentlich recht gut belegen. Abdul K. schrieb: > Sagt der Richtige. Wow. Welch tolle Argumentation. Steht ja fast auf einem Niveau mit dem Rest deines Postings. Manchmal ist es eben einfacher, irgendwelche Verschwörungstheorien zu glauben, als auch nur eine Sekunde selbst nachzudenken.
Abdul K. schrieb: > Metallgehäuse trotz keinem Schutzleiter. Da kommt das erste Würgen > auf. Natürlich TÜV und GS drauf. 5mm Platz zwischen Elko-Ende und > Gehäuse. Aber das nennen sie Schutzklasse II. Dafür gibt es eine Fernbedienung. Wie sieht den deine Skitze aus?
Ich würd mich immer noch über hilfreiche Tipps freun. Anbei der Schaltplan für die Temperaturmessung.
Mit svg kommt iwie Forenbilderscript nicht klar. Schiebs mal als png hoch.
1. bei mir funktionierts einwandfrei (Firefox) 2. Du kannst auch den Link unterhalb des Bildes anklicken 3. Anbei ist ein PNG
Karl Zeilhofer schrieb: > Ich würd mich immer noch über hilfreiche Tipps freun. Hallo Karl, leider kann ich aus unerfindlichen Gruenden den PLan nicht oeffnen. Kannst Du die Temperaturmessung mal Prozessornah irgendwie simulieren (Poti?) und sehen, ob die Regelung irgendwie anspricht? Nur so um Einfluesse von weiter vorne auszuschliessen!? Gruss Michael
Wie hier Beitrag "Re: Siemens Backofen - geplanter Ausfall?" zu sehen ist, funktioniert die Messwandlerschaltung einwandfrei. Diese Schaltung hab ich nur für Interessierte gepostet. Der Fehler muss aber ganz wo anders liegen.
> leider kann ich aus unerfindlichen Gruenden den PLan nicht oeffnen.
Ooops......PNG klappt prima!
Da das Temp-Signal separat einzuspeisen ist wohl eher kompliziert....da
vermutlich mit "Discharge" synchronisiert.
Sonst faellt mir auch nichts mehr ein!
Was passiert denn, wenn Du bei Sollwertvorgabe den
Sensewiderstand aenderst?
Wan kommt der "Voltage select"?
Gruss
Michael
Karl Zeilhofer schrieb: > Wie hier > Beitrag "Re: Siemens Backofen - geplanter Ausfall?" > zu sehen ist, funktioniert die Messwandlerschaltung einwandfrei. Na ja, aber dies >Meine Vermutung, dass während des Betriebes die Temperaturmessung nicht mehr richtig funktioniert konnte somit widerlegt werden. ist nur eine Vermutung, da Du ja die Temperaturanzeige beim Aufheizen - wie ich lese - nicht sehen kannst! Du siehst sie doch nur beim Abkuehlen....oder habe ich das falsch verstanden? Was der uC also beim Heizen misst, schliesst Du woraus? Gruss Michael
Nochmal, was macht der "Voltage Select" Ausgang des uC wohl? Er bestimmt wohl die Ladezeit des Charge Capacitor und damit den Temperaturmessbereich......waehrend die Temperatur selber die Entladezeit definiert. Funktioniert die Umschaltung des Mosfet? Wann kommt der uC-AUsgang? Gruss Michael
Der "Voltage Select" schaltet bei der Spannungsgesteuerten Stromquelle (die ja den Kondensator lädt) zwischen den beiden Eingangsspannungen um. Es wird also einmal die Spannung U_N am PT500 und einmal die Spannung U_P an (PT500+R_Ref) für die Stromquelle hergenommen. (Positive und Negativ beziehen sich auf das Potenzial am R_Ref) Nach ein wenig Mathematik kommt man dadurch zu dem Ergebnis, dass die Impulsdauern zufolge U_P und U_N folgendes Verhältnis haben: T_N/T_P = 1 + R_ref/R_PT500 Daraus folgt: R_PT500 = T_P*R_ref/(T_N-T_P) Es kürzt sich also alles raus, bis auf den Referenzwiderstand.
Wenn man die Heizungen manuell ein- u. ausschaltet funktioniert alles einwandfrei? Eine Reaktion auf das richtige Erreichen der Solltemperatur ist vorhanden? Nur das Relais fällt nicht mehr ab, bzw. die Heizung wird nicht mehr ausgeschaltet? Wie wird das zugehörige Relais angesprochen? Bestehen mehrere Möglichkeiten, die Heizungen ein- u. auszuschalten? Was passiert, wenn man die Heizung etwas länger manuell einschaltet? Das Relais bzw. die vermutliche Relais-Karte wurde ja schon angesprochen. Kann es sein, dass sich das Relais erst nach einiger Zeit festfrißt? Wie sieht das Signal zum Relais aus? Im Prinzip gibt es nur 3 Fehlerquellen: 1. Temperaturmesung u. Schaltung zum Controller 2. Controller (BlackBox) 3. Relais u. Relaissteuerung
hallo karl, dumme frage, werden die teile per relais oder triac, fe,t thyr. angesteuert? hab jetzt nicht alles gelesen aber scheint so als ob die messung an sich funktioniert... also würd ich mal am leistungsteil weiter schauen relais kleben mal gerne und triacs werden auch gerne mal zu teuren drahtbrücken, hab auch schon ein oder zwei hinter mir. gruß sven ps. ich weis das meinen tastatur eine caps taste hat:-)
vn nn schrieb: > Abdul K. schrieb: >> Deine Argumentation geht nur für das Optimum, das ist aber nicht >> gefragt! Es soll sich nur eine hinreichende Lebensdauer und hinreichende >> [bla] >> Keine Angst, ich falle nicht auf jeden argumentativen Trick rein. > > Und nun erklärst du, was genau sich der Hersteller davon versprechen > soll, einen dickeren Draht einzusetzen und diesen mit Fehlstellen zu > versetzen, anstatt gleich einen dünneren einzusetzen, der bei gleich > geringer Lebensdauer eine bessere Lichtausbeute bringt (und auch noch > Material spart). Dann darfst du weiter zusammenhanglos schwafeln und von > argumenativen Tricks reden. Damit der Widerstand nach außen hin gleich bleibt. Es ist nichts meßbar. Naja. Wenn ich so blöde bin und du so schlau, dann schweige ich lieber und lasse dir Halbgott den Vortritt. > Wie setzt du denn das Budget bzw. den Stundenlohn des Filmemachers an, > wenn nicht mal eine Stunde recherche drinnen ist, nein, nicht mal ein > überfliegen des dazu passenden Wikiartikels? Und ja, ich kann meine > Postings eigentlich recht gut belegen. 80 Euro/h. Bin aber nicht in diesem Bereich. > > Abdul K. schrieb: >> Sagt der Richtige. > > Wow. Welch tolle Argumentation. Steht ja fast auf einem Niveau mit dem > Rest deines Postings. > > Manchmal ist es eben einfacher, irgendwelche Verschwörungstheorien zu > glauben, als auch nur eine Sekunde selbst nachzudenken. Ist doch sinnleer.
Raucherzeuger schrieb: > Abdul K. schrieb: >> Metallgehäuse trotz keinem Schutzleiter. Da kommt das erste Würgen >> auf. Natürlich TÜV und GS drauf. 5mm Platz zwischen Elko-Ende und >> Gehäuse. Aber das nennen sie Schutzklasse II. > > Dafür gibt es eine Fernbedienung. > Du meinst, es fasst ja eh nur selten jemand an oder berührt andere ähnlich gute Geräte? > > Wie sieht den deine Skitze aus? Welche Skizze?
Komischerweise macht die Forensoftware aus TIFF ein PNG, aus SVG aber kein PNG. Vielleicht kann das Andreas ändern? Viele ältere Systeme können SVG nicht anzeigen! Zu dem Fehler im Herd: In die Temperaturmessung geht also noch die Takfrequenz des Prozessors ein? Dann da mal prüfen!
Ralf schrieb: > Im Prinzip gibt es nur 3 Fehlerquellen: > 1. Temperaturmesung u. Schaltung zum Controller > 2. Controller (BlackBox) > 3. Relais u. Relaissteuerung Teil 1 hab ich ausführlich geprüft, und unterlast vermessen. Zu Teil 2 kann ich nicht viel sagen, ne Balck Box eben. sven s. schrieb: > dumme frage, werden die teile per relais oder triac, fe,t thyr. > angesteuert? Zu Teil 3: Es sind Relais drauf. Aber keines dieser Relais ist kleben geblieben. Der Ofen hat ja 5 verchiedene Heizungen anzusteuern. Oberhitze außen (1100W) Oberhitze innen (1700W) Ringheizkörper (1100W) Unterhitze außen (850W) Unterhithe gesamt (900W) Damit der Ofen gleichmäßig rundherum heizt (zB bei Umluft) werden die verschiedenen Heizungen ca. im 30s-Takt abgewechselt. D.h. die Relais müssen ständig schalten, und das tun sie auch. Teil 3 funktioniert also auch!
Bitte melde dich an um einen Beitrag zu schreiben. Anmeldung ist kostenlos und dauert nur eine Minute.
Bestehender Account
Schon ein Account bei Google/GoogleMail? Keine Anmeldung erforderlich!
Mit Google-Account einloggen
Mit Google-Account einloggen
Noch kein Account? Hier anmelden.









