Hallo ich bin zur zeit ein bißchen am basteln und benötige etwas hilfe. Zu meinen Programm ich habe es ganz simpel gehalten.Ich habe nur Timer0 als PWM Signal und einen Taster der OCR0A entweder den Wert 255 oder 10 zuweißt.Das klappt auch soweit.Jetzt habe ich zwischen PWM und Mosfet(Gate) (IRLZ34N)ein 100kohm Widerstand.An Source habe ich dann die Positive Spannung dran an Drain erstmal eine LED die dann noch an Masse ist.Es klappt bis dahin auch noch.Ich kann die LED Hell oder Dunkel leuchten lassen.Wenn ich jetzt aber ein Motor anschließe klappt es nicht mann kann zwar ein anderes Geräuch horen wenn man den Taster betätigt aber wenn ich OCR0A z.B. auf 0 stelle dreht sich trotzdem noch alles wie vorher.Woran kann das liegen?
Lilo schrieb: > 100kohm 100k klingt zu hochohmig. Nimm da mal 470R bis 1k. Wie hoch ist die Speisespannung des MC?
Ja schaltplan ist so ne sache habe alles einfach zusammen gelötet frei schnauze.MC kriegt 5V (7805)
Lilo schrieb: > Ja schaltplan ist so ne sache habe alles einfach zusammen gelötet frei > schnauze. Ja Hilfe ist dann so ne Sache, frei schnauze müsste an an R42 liegen.
PWM-----(470 Ohm)---------Gate
GND-----------------------Source
Drain---------------------Motor
Diode I
I
VCC-----------------------Motor
Mehr ist da nicht hoffe ihr versteht das so
Ohne Last und mit der richtigen PWM-Frequenz ist es schon möglich das sich die Drehzahl des Motors kaum ändert.
Tach Lilo, Die gezeichnete Schaltung ist ja schon mal was ganz anderes als deine Beschreibung im ersten posting. Das kann so gehen. Die 470R sind zwar etwas heavy aber sollten keine allzugroßen Probleme verursachen. Du hast da nicht zufällig ein Oszi zur Hand? Die einfachste Erklährung ist jetzt ein Programmierfehler. Du wirst also mal deinen code veröffentlichen müssen. Thor
Jo hier ist mal der Code das war jetzt erstmal was zum testen. $regfile "attiny24.dat" $crystal = 8000000 Config Pina.3 = Input Porta.3 = 1 Taster Alias Pina.3 Config Portb.2 = Output Config Timer0 = Pwm , Compare A Pwm = Clear Down , Prescale = 256 Led Alias Ocr0a Do If Taster = 0 Then Led = 255 Else Led = 10 End If Loop End Ja habe hier ein Handoszi rumliegen
OK. Versorgst du den Motor und den controller aus dem selben Netzteil? Liefert das den Strom? Hast du die Versorgung gut genug gepuffert? Thor
Ja ich versorge die aus dem selben Netzteil das liefert 5 und 12V Masse ist verbunden.Sollte ich besser nur die 12V nehmen? Könnte ich da ich eh einen 7805 in der Schaltung habe.Wie meinst du das mit dem puffern?
> Sollte ich besser nur die 12V nehmen? Nein. Um so besser die Versorgungsspannungen von einander getrennt sind um so schlechter übertragen sich die Stöhrungen von der einen zur anderen. > Wie meinst du das mit dem puffern? Hier und da ein paar therapeutische Beruhigungskondensatoren einstreuen. Dicht am Proz 100n. Reset mit 10k auf 5V hängen. Außerdem solltest du die gemeinsame Masse nochmal prüfen. Die Masse zwischen deiner Schaltung und dem Netzteil sollte nah am Motor abgehen. Und vom Source des MOSFET zum digital Teil. Wenn das alles nichts nützt schau dir mal das gatesignal mit dem Oszi an und berichte. Thor
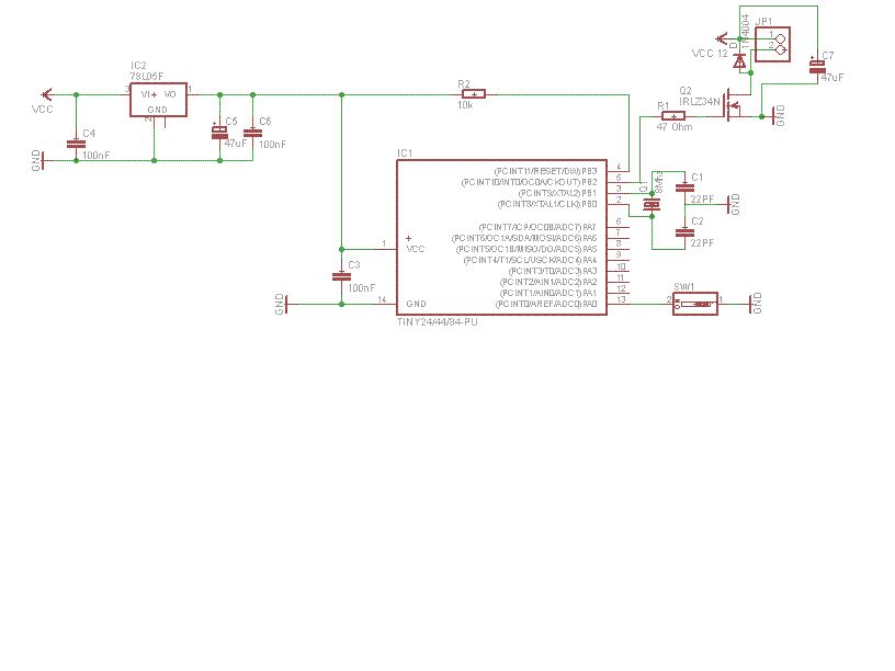
So ich habe jetzt erstmal den Schaltplan von meiner Platine gemacht ich hoffe das er so richtig ist bitte kontrolliert das mal
10nF als Pufferkondis sind ein wenig wenig. Die werden im Ernstfall eher keine Auswirkung haben. Kleb da mitndestens 100nF rein. Bis auf den etwas unschön hohen Gatevorwiderstand ist das alles so weit so standart. Überprüf mal mit dem Oszi die Signalform am gate. Thor
C3 und C4 100n und parallel zu C5 auch noch 100n. An den Reset-Pin 10k nach +5V und 100n nach GND. R1 47Ohm Für D1 keine 1N4004 sondern eine schnelle Diode nehmen.
Okay vielen dank an Euch.Ich weiß die Diode ist zu langsam hatte leider nichts ordentliches hier.Werde mal eine Schotky-Diode bestellen.Die 10nF werden ich dann auch noch tauschen müßte noch 100nf hier haben.
Okay ich habe jetzt nochmal schnell den Schaltplan geändert zusätzlich habe ich noch C7 eingefügt, ich selbst habe leider noch nicht so wirklich Ahnung ob die 47uF reichen.Ich habe Elektrotechisch einfach zu wenig wissen vielleich kann mir das ja grob einer mal erklären.
C7 macht dort keinen Sinn, den kannst du vor den Spannungsregler geben. Dort würde er nur die Spanung puffern. An Reset sollten noch 100n nach GND.
1N4004 ist zu langsam für PWM, nimm 'ne BYV27 oder so je nach Motorstrom. Achte darauf. daß die Leitungen, die den Motorstrom führen , auch die Störungen des Motors führen und wie Sendeantennen in den Rest deiner Schaltung einstrahlen, das kann sie stören. Also den Motor entstören: +--47nF---+ | | ---UKW-Drossel--+---o | verdrillte Zuleitung 47nF Motor--+ Gehäuse ---UKW-Drossel--+---o | | | +--47nF---+
Lilo schrieb: > Schotky-Diode Walter dreht sich im Grab um... :-/ http://de.wikipedia.org/wiki/Walter_Schottky
Okay ich habe das jetzt nochmal geändert.Den Motor werde ich dann direkt am Motor entstören.Ich hoffe das dann meine Schaltung jetzt so auch klappt.Danke für Eure hilfe
Bitte melde dich an um einen Beitrag zu schreiben. Anmeldung ist kostenlos und dauert nur eine Minute.
Bestehender Account
Schon ein Account bei Google/GoogleMail? Keine Anmeldung erforderlich!
Mit Google-Account einloggen
Mit Google-Account einloggen
Noch kein Account? Hier anmelden.

