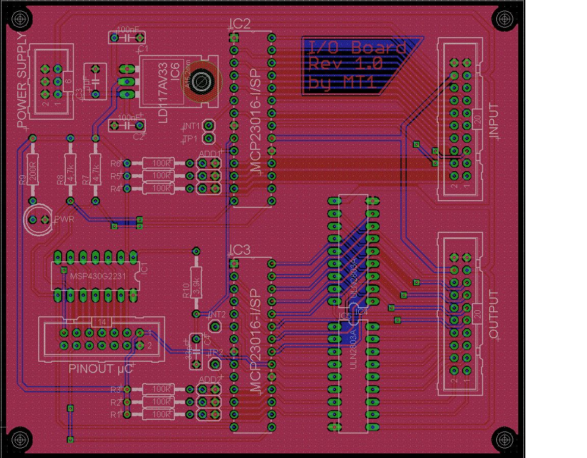
Hallo, ich habe jetzt meine erste Schaltung in Eagle entworfen und soweit auch fertig. Jetzt wollte ich mal schauen wie die Gerberfiles so aussehen und habe sie mir mit dem GC-Prevue angeschaut. Irgendwie hätte ich gedacht, dass dann nur die zu fräßenden/ätzenden Konturen sichtbar sind aber das ist ja anscheinend anders. Ich wollte hier nur mal fragen, ob das Gerberfile so stimmt. Wäre nämlich blöd wenn ich die Platine fertigen lasse und dann die Massefläche weggefrätzt ist. Btw. wenn wer lust hat kann er sich gerne meine Schaltung und mein Layout anschauen. Ist ja mein erstes und es sind bestimmt ein haufen Fehler drin. Bin für jeden Verbesserungsvorschlag dankbar. Die Platine soll als I/O Platine dienen und an den Ausgängen etwas größere Relais ansteuern. Versorgt wird das ganze über eine 12VDC-Batterie. Der µC selbst läuft min 3,3V. Deswegen der Festspannungsregler. Mfg Michael
Hallo Michael. > Irgendwie hätte ich gedacht, > dass dann nur die zu fräßenden/ätzenden Konturen sichtbar sind aber das > ist ja anscheinend anders. Nein. Gerber stellt die Leiterbahnen, Pads und Flächen als Vektorgrafik dar. Das heisst, es gibt "Draws" wo Anfang und Ende und eine Blende, die Breite des "Strichs", gegeben ist, und "Blinks", wo nur eine Position und eine Blende gegeben ist. Damit werden dann "Punkte", z.B. für Pads gesetzt. Flächen werden durch das Aneinanderlegen von Draws erzeugt. Damit werden dann die Kupferflächen "hingemalt". Grundsätzlich lässt sich in Gerber eine positive oder negative lage definieren. Im allgemeinen Positiv....Gerber stellt das dar was bleibt, aber manchmal auch negativ, zum Beispiel bei den Pastenschablonen für Lötpaste oder Kleber. Du kennst: http://www.mikrocontroller.net/articles/Gerber-Tools ? Manchmal ist es sinnvoll, mehr als einen Gerberviewer zu verwenden. Und gerade http://gerbv.geda-project.org/ enthält für Anfänger viele nützliche Hinweise. Ebenso ist es nützlich, sich die Beschreibung des Gerber Formates einmal durchzulesen, und sich dann ein Gerberfile mit dem Editor anzusehen. Nein, ich plädiere nicht dafür, Gerberfiles ohne Not von Hand zu editieren (obwohl das möglich ist), sondern weil das eine gute Vorstellung davon gibt, was man da eigentlich macht. Mit freundlichem Gruß: Bernd Wiebus alias dl1eic http://www.dl0dg.de
Michael Wiesent schrieb: > Btw. wenn wer lust hat kann er sich gerne meine Schaltung und mein > Layout anschauen. Vielleicht postest du ja die generierten RS-274-X-Daten auch noch mit?
Hier sind die Daten. Hat sich schon wer die Schaltung und das Layout angeschaut und evtl. ein paar Fehler entdeckt bzw. Verbesserungsvorschläge?
Top und Bottom sind identisch, vielleicht hast du aber nur beim Anhängen der Daten einen Fehler gemacht. Die Pads und Vias fehlen. Die Bohrungen fehlen. Oben links an IC6 sitzt ein Via halb in einem Pad. Ist das so gewollt? Gruß, Frank
Sorry war mein Fehler. Mal eine ganz dumme Frage. Wie müsste ich die Gerber-Files erstellen, wenn ich das irgendwo bei einem Hersteller produzieren lassen würde. Muss ich da jeweils ein File für Top, Bottom und Bohrungen (evtl. noch Namen und Werte) machen? Ich hab sowas noch nie gemacht und weiß deshalb überhaupt nicht wie sowas geht. Das mit dem IC6 ist eigentlich so nicht gedacht. Das werde ich noch ändern. Danke für die Info.
Michael Wiesent schrieb: > Sorry war mein Fehler. > > Mal eine ganz dumme Frage. Wie müsste ich die Gerber-Files erstellen, > wenn ich das irgendwo bei einem Hersteller produzieren lassen würde. > Muss ich da jeweils ein File für Top, Bottom und Bohrungen (evtl. noch > Namen und Werte) machen? Ich hab sowas noch nie gemacht und weiß deshalb > überhaupt nicht wie sowas geht. So ist es. Du machst je Lage eine Datei und zusätzlich eine Text-Datei in der vermerkt ist in welcher Datei welche Lage ist, damit der Hersteller nicht seine gläserne Kugel bemühen muß oder etwas vertauscht. Außerdem haben sich auch ein paar Standard-Suffixe etabliert. Schau dir doch mal den Wikipedia-Artikel zum Gerber-Format an. > Das mit dem IC6 ist eigentlich so nicht gedacht. Das werde ich noch > ändern. Danke für die Info. Außerdem sind deine Daten aus dem Anhang fehlerhaft. Du hast irgendwelche Bohrsymbole in den Kupferlagen drin, die gehören da nicht hin und das Drill-File wird üblicherweise im Format Excellon oder Sieb&Meier gespeichert und nicht als Gerber. In deinem Drill-File sind Bohrsymbole im Gerber-Format gespeichert, da gehören aber nur Koordinaten und Durchmesser rein. Außerdem kann (muß man nicht) man auch noch zwischen durchkontaktierten (DK) und nicht durchkontaktierten (NDK) Bohrungen unterscheiden die dann jeweils, du ahnst es schon, in eine eigene Datei kommen. Ebenfalls fehlt der Umriss (also der Rand der Leiterkarte), je nach Hersteller entweder in einer eigenen Lage oder zusammen mit den Kupferlagen (nachfragen!). Die Lötstopmaske(n) und der Bestückungsdruck sind zwar nicht zwingend für die Funktion deiner Schaltung erforderlich, sehen aber gut aus ;-) und sollten ebenfalls je in eine eigene Datei. Gruß, Frank
Das Ganze verpackt man dann üblicherweise in einer Zip-Datei für jeden Job.
Danke Frank. Ich glaub jetzt bin ich bei der Sache durchgestiegen. Also muss ich für jeden Layer (bis auf den Umrisslayer) alle immer in eine eigene Datei packen. Jetzt stellt sich nur noch die Frage wo ich das ganze fertigen lasse. Da muss ich mich jetzt mal informieren. Hier im Forum war ja auch jemand der immer Sammelbestellungen macht und deshalb besser Konditionen bekommt. Hat noch wer irgendwelche Tipps, was ich am Schaltplan oder am Layout noch ändern/verbessern könnte?
Bitte melde dich an um einen Beitrag zu schreiben. Anmeldung ist kostenlos und dauert nur eine Minute.
Bestehender Account
Schon ein Account bei Google/GoogleMail? Keine Anmeldung erforderlich!
Mit Google-Account einloggen
Mit Google-Account einloggen
Noch kein Account? Hier anmelden.

