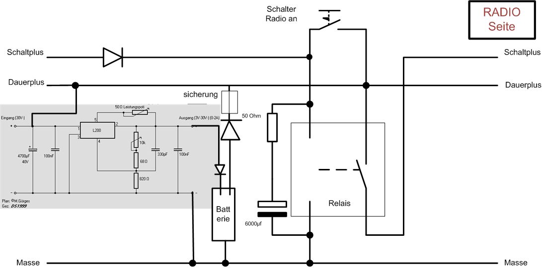
Hallo@ all wollte mal um eine Mithilfe bitten. Bin zwar ein kleiner Hobbybastler aber stoße hier an meine Grenzen. Eigentlich hatte ich mir die Schaltung ausgedacht um 2 Punkte zu erfüllen. 1. Da ich einen Startknopf habe gibts nur Zündung II und Starten. Ab und an wollte ich aber auch nur das Radio anschalten. Zündung I fehlt aber. Darum der "Schalter Radio" 2. Beim Starten fällt die Hauptversorgungsspannung auf unter 10V Zündplus Radio geht aus, und muß booten...wird sogar kurzzeitig komplett getrennt. Deswegen das Relais das erst bei unter 5 Volt absackt und von dem Kondensator etwa 5 Sekunden gehalten wird. Das ganze hatte ich jetzt eine Weile mit einem Ni-MH Stützakku 10 Zellen. 1100Mah der aber relativ schnell den Geist aufgibt und es selber nicht mehr schafft. Die Ladeströme sind wohl zuviel. Ich war jetzt schon am suchen einer Konstantsromquelle und wie ich die einbaue, Aber ich weiß nicht ob ich anfange in eine falsche Richtung zu denken und vieleicht viel einfacher geht. Deswegen wollte ich hier mal nachfragen ob jemand vieleicht noch einen TIP hat. Danke und Gruß Sascha
Du kannst gewöhnliche NiCd Akkus mit geringem Ladestrom dauer-laden. Ich benutze manhcmal BF245 Transistoren als Strombregrenzer (einfach Gate mit Source verbinden, Drain ist dann der Eingang (Plus Pol) und Source ist der Ausgang (zum Plus-Pol der Batterie hin). Der Ladestrom beträgt dann ungefähr 10-20mA. Für die Entlade-Richtung schaltest Du eine Diode parallel.
Gute Idee mit der Paralleldiode. Das war auch der Gedanke mit der Konstatnstromquelle. Laden mit vieleicht 1A. Entladen über Die Diode. Ist das der richtige Weg ? Ladespannung wäre ja ungefähr ~14,8V, Minus noch den 0,7 Volt von der Diode von der Hauptbatterie kommend. 14,1V Würde ich jetzt den Stützakku mit dem Transitor verbinden, würde also bei laufendem Motor eine Max Spannung ovn 13,6 anliegen. Oder was verlierst du an diesem Transistor ? auch nochmal 0,5 V ? Somit sollten es also wieder 10 Zellen sein. Der Akku würde sich also im Bereich von nominal 10Volt und 13,6V bewegen. Da der Ladestrom eh schon beschränkt ist und max vieleicht 14V anliegen, wie sähe es mit 4 A123 zellen aus. bei einer idealladeschlußspannung von 3,6 V pro -zelle (14,4V) Und dem untersten Punkt von 2V pro zelle (8V) wäre ich ja im guten Mittelfeld für die Zellen bei langer Lebensdauer und Abgabeleistung. Bei den NICD denk ich immer an Memoryeffekt und Leistung nach einer Weile ohne Entladung... ?
Ich würde einen Bleiakku an den Radio anschließen der durch eine Simple Schottky Diode von der Fahrzeugbatterie getrennt ist. Billigen kleinen AKku gibt´s hier: http://www.pollin.de/shop/t/MzA3OTA5OTk-/Stromversorgung/Akkus/Blei_Akkus/Blei_Akkumulatoren_SEALAKE.html
:) Ich hatte am Anfang einen kleinen Bleigelakku alo mit 1,2Ah dran. Der war nach nicht ganz 3 Monaten platt. Deswegen tauschte ich zu den Nimh um den höheren Ladestrom abzufangen. Die Ladeströme sollen sich ja bei 300Ma bewegen. ABER, jetzt könnte ich ja den Ladetransistor einbinden!? Dann sollte es der Akku überleben.. Ich denke somit sollten die Probleme gelöst sein ODER ? Vielen Dank für für die Tips Ohh kann ich einen anderen Transistor nehmen der den Ladestrom von etwa 200-300Ma realisieren würde ? Wenn ja welchen Gruß Sascha
Sascha Pichl schrieb: > Ich hatte am Anfang einen kleinen Bleigelakku alo mit 1,2Ah dran. Der > war nach nicht ganz 3 Monaten platt Wenn der Akku via Diode an Dauerplus hängt wird dieser ja nicht großartig belastet. Während des Startvorgangs für wenige Sekunden ein paar Ampere entnommen (je nach Belastung der Radioendstufe) und das wars. Die Spannung des Akkus sollte eigentlich immer ca 0,4V unter der aktuellen Bordspannung liegen. Wie kann es sein dass er schon nach kurzer Zeit zerstört wird ? (Frage geht auch an ander kompetente User (-: )
Nachdem auch bei ausgeschaltetem Auto hier ein Verbraucher dran war, kam es auch mal vor das der Akku bei 12V lag. Bei Laufendem Motor hat er dann an die 14,2 Volt abbekommen. da kamen mehr als 2 A auf den Gel. Der mag aber nur 300mA. Hat jemand noch ne Idee wegen einem Transistor in reihe zu schalten um etwa 300mA hinzubekommen, die 10-20ma sind zu wenig, oder sollte ich eher nen BCR-450 nehmen ? http://www.reichelt.de/ICs-BA-BCR-/BCR-450/3/index.html?;ACTION=3;LA=446;ARTICLE=114329;GROUPID=5460;artnr=BCR+450;SID=10TZJYbX8AAAIAAAI8MMg75c79dee020cfe4de25de83d69c55e68 Wenn ja kann mir einer sagen wie ich ihn anschließen sollte mit dem Transistor? Also die verschaltung und mit welchen widerständen? Danke
Sascha schrieb: > Schaltung_Radio.png Kannst du dazuschreiben was für Dioden das sind? Sascha Pichl schrieb: > Nachdem auch bei ausgeschaltetem Auto hier ein Verbraucher dran war, kam > es auch mal vor das der Akku bei 12V lag. Bei Laufendem Motor hat er > dann an die 14,2 Volt abbekommen. da kamen mehr als 2 A auf den Gel. > Der mag aber nur 300mA. Bleigel ist nicht so gut für hohe Ströme geeignet und wenn der nur 1,2Ah hatte, dann sowieso nicht. Wie hast du die 2A gemessen? Ich vermute das waren sogar noch deutlich mehr. War er einmal oder mehrmals tiefentladen? Das kann eine Bleiakku schon soweit schädigen, dass er kaputt ist. > Wenn ja kann mir einer sagen wie ich ihn anschließen sollte mit dem > Transistor? Also die verschaltung und mit welchen widerständen? Ich würde in Serie zur Sicherung noch einen Widerstand machen mit 3Ω. Parallel dazu eine dicke Schottky-Diode, die deinen Strom aushält. Beides braucht einen kleinen Kühlkörper. Was die Sache einfacher machen würde: Verzicht auf Verstärker während des Startens. Somit könntest den nötigen Strom senken.
Welche Dioden weiß ich nichtmehr genau. Waren 7 oder 10A shotky denk ich. Ich hab mir jetzt mal eine Konstantstromquelle für LED´s mit einstellbarer mA Bereich. 100mA 200mA 380mA...bestellt, eine Schotky mit 7A und nen neuen BleiAkku mit 0,8Ah ( Ladestrom max etwa 200ma ) werde es mal mit 100mA probieren Werde mal den Spannungsdrop der Schaltung testen und mal schaun wie das funktioniert. Da das Radio im Notfall vieleicht ( ohne interne Verstärker ) 3 oder 4 A zieht sollte das ausreichen, werde aber nochmal die Ströme nachmessen. Die verbauten Dioden werden nichtmal Handwarm. Die Messung des Stroms machte ich per Multimeter, allerdings war das nur am Anfang, als der Akku schon teilgeladen war. Tiefentladen kann im Winter passiert sein als die Batterie mal für 2 Wochen ab war. Das darf ich in Zukunft auch nicht mehr machen ohne den kleine Akku auch zu trennen. Die Verstärker sind ja an der normalen Batterie verbaut. und die Schaltspannung für diese bewegt sich ja im mA bereich.
Wollte nochmal Rückmeldung geben. Gestern hab ich die Teile ausgemessen. Die Konstanstromversorgung ist von led24 einstellbar mit nen Jumper für 100,200,380,700mA Gestern also getestet. Eingangspannung bis 18V Ausgangspannung Lastfrei minimal weniger. Spannungsdrop mit angeschlossener Batterie. Strom nimmt ab etwa 0,5V unterschied linear ab. bei 0,2V etwa 0mA Also knapp 0,3Volt vieleicht. Rückfluß vorhanden. Muß ich heute noch nachmessen ob da noch ne kleine Diode rein muß. Die Große (Lastrichtung) Diode und Akku sollte heute auch kommen dann kann ich die Schaltung fertig machen. Danke nochmal Sascha
Back: die Minuspole von Eingang und Ausgang haben nicht das selbe Potenzial. Sah alles so gut aus. aber da ich die selbe Masse brauche ist das ganze wieder hinfällig. Hat einer nen Tip für ne Alternative? mit nem lm117 oder lm317 ist ja ein viel höherer Spannungsdrop ... irgendwas bei 3,5Volt.. Oder ?? Würde diese Schaltung bei eingangsspannungen von 12 -15V funktionieren ?? http://dieelektronikerseite.de/Circuits/Taschen-Labornetzteil.htm
Spricht was gegen eine die kleine Schaltung mit Spannungs und Strombegrenzung mit einem l200 ? Also spannung dann auf 14V stellen und den Strom auf 150ma einstellen ? paßt das so ??
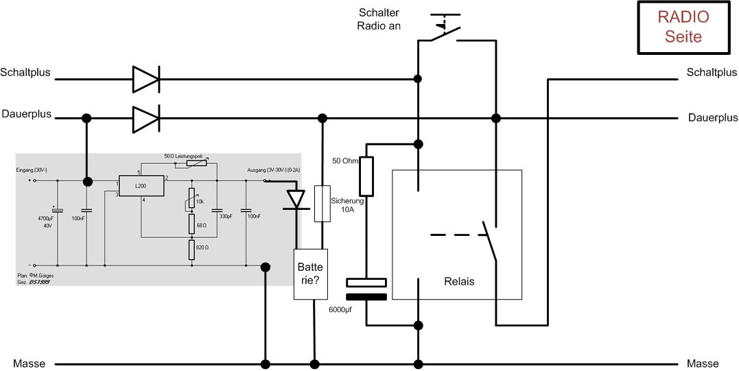
Hatte noch einen Fehler im Plan. hier das Update..
Hallo, der Spannungsdrop der Schaltung ist zu hoch um die Batterie be einem guten Level zu halten. Jetzt hab ich das Internet durchstöbert und eine Alternative gefunden mit einem XC6216C PDF häng ich mal an. Der IC geht bis etwa 150mA danach regelt er ab. auch wenn er zu heiß wird. Einstellbar auf 13,8 Volt bei nur 20mV drop, wenn ich das richtig verstehe. 3Fragen vieleicht kann die mal einer beantworten ? 1. Kann ich den Baustein nehmen? 2. brauch ich eine Diode in Gegenrichtung ? 3 Wo bekomm ich das Teil wenn es nicht bei Farnell oder RS zu bekommen ist ? Hat vieleicht jemand einen Tip oder ne Alternative mit relativ wenig Spannungsdrop ( knapp 1V ) gemeinsame Masse Fester Strom von etwa 150-250mA Danke.
Hallo @ all, kann mir bitte einer was dazu sagen ? Ne kleine Hilfe wäre ganz nett :)
An Dauerplus liegen, wenn der Motor läuft, 14,0 Volt an. Das ist die Spannung, die ein Bleiakku zum laden braucht. Mit einer größeren Spannung gast er, bei einer kleineren wird er nicht voll. Also brauchst du für den Zweit-Akku auch diese Spannung. Durch die Diode verlierst du 0,2 bis 0,7 Volt und den Laderegler nochmal 0 Volt bis 3 Volt. Je nachdem wie gut die beiden sind jeweils mehr oder weniger. Beim XC6216 sind es 0,7 Volt bei 0,1 A Strom. Eine Schottky-Diode MBR1035 hat <0,3V bei 0,1 A. Meine Empfehlung ist daher: Lasse den Laderegler weg und begrenze den Strom durch einen Widerstand. Wenn der Akku voll ist, fließt nur noch der Leckstrom der Batterie. Dieser Strom dürfte im Bereich 0,1 - 10 mA liegen. Die Spannung ist somit fast 14V und er wird fast voll. Die Dioden müssen, je nachdem wie groß dein entnommener Strom ist, gekühlt werden.
Danke!, ich werde es mal mit dem Widerstand testen, und ein paar Versuche fahren. Ich mach mir nur Gedanken um den Spannungsunterschied. Sagen wir mal der Hauptakku sinkt bei längerem Stillstand auf 10V somit hat der kleine auch nur noch 9,3 Jetzt starte ich den Wagen und es kommen etwa 14 Volt am Akku an. die meiste Zeit wird das nicht passieren, aber bei der Auslegung muß ich ja von den Maximalen ausgehen, und es könnte sogar noch eine größere Differenz geben. Ob der Akku jetzt ganz voll ist oder nicht ist nebensächlich. Hauptsache der Ladestrom darf nicht über 0,24A liegen, eher bei 150- 200mA
Sascha Pichl schrieb: > Sagen wir mal der Hauptakku sinkt bei längerem Stillstand auf 10 V somit > hat der kleine auch nur noch 9,3 Nein. Der Spannungsunterschied sollte nach etwas Ladezeit auf unter 0,3 V sinken, bei längerer Ladezeit auf unter 0,1 V. Wenn keine Last am kleinen Akku hängt, dann entlädt er sich auch nicht merklich und behält ca. 12 Volt. Ein Bleiakku der unbelastet 10 Volt hat ist leer und startet i.d.R kein Auto mehr. > Ob der Akku jetzt ganz voll ist oder nicht ist nebensächlich. Hauptsache > der Ladestrom darf nicht über 0,24A liegen, eher bei 150- 200mA Den Ladestrom kannst du über den Widerstand einstellen wie du willst. Haupt kleiner akku Akku Diode Widerstand (14,4V - 10V - 0,3V) / 20 Ω = 0,205 A
Wollte nochmal eine erfolgreiche Rückmeldung geben. Danke für die Hilfe an Alexander. Ich hab da echt zu kompliziert gedacht. Ich hatte jetzt die Schaltung wie hier besprochen aufgebaut. Leider war beim Startvorgang der kleine Blei zu schwach und brach ein. Radio ging trotzdem aus. Somit hab ich mir 4 x A123 Zellen genommen. Diese bekamen jetzt nochmal ne fertige Schutzschaltung: Überspannung, Unterspannung und mit Balancer. Die Schutzschaltung schaltet die Zellen ab 10V ab und erst bei einspeisunng höher wieder zu. Den Widerstand hab ich jetzt durch einen zweiten 9W 18Ohm widerstand halbiert. Der Ladestrom kann ja hier höher sein. Gruß Sascha
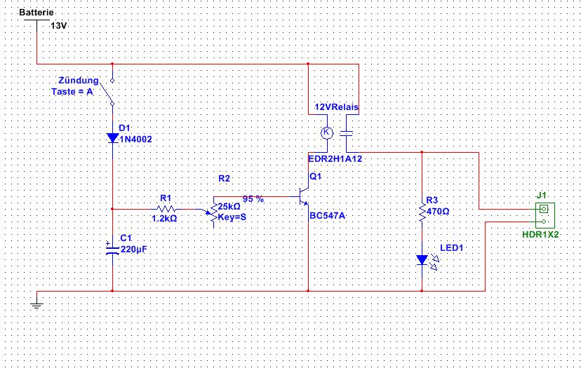
Hi zusammen! habe dank eurer Diskussion mein Autoradio mit der letzten aufgezeigten schaltung Zwischenversorgt... aber ich habe für die Zündung noch eine bessere Ausschaltverzögerung (siehe Anhang) gebastelt. Sie ist einstellbar von 4 bis 20sec. wer Mehr zeit braucht kann auch R1 als Minimal-Zeit verändern (bloss nicht gegen 0 Ohm - sonst pufft der Transistor durch, habs ausprobiert - versehentlich ;) ) oder das Poti R2 verändern (bspw 50K ergibt etwa 30 sec. wenn ich mich recht erinner) ansonsten probiere ich eure Schaltung mit nem Blei-Akku 1,2Ah; als Sperr- und Batteriepuffer-Diode habe ich eine 6A Diode mal eingesetzt (P600A), für die Ladediode lediglich eine 1N4148 und ein 1W 20Ohm Widerstand. greets FeedBagg
Anbei noch meine Gesamt-Schaltung. in Multisim konnte ich "Die" P600A Diode nicht finden, daher die MBR1035 (wären auch besser Geeignet, da für 10A 35V) und die 1N4149 ist bei mir auch ne 4148er welche theoretisch gleich sind. als 12V-Relais benutze ich ein Finder 30.22.7.012 miniaturrelais. alle anderen Teile sind, wie ich die Schaltung gelötet habe. greets FeedBagg
okay... habe alles soeben real eingebaut ins Auto (vorher nur mit nem alten Radio auf der Werkbank getestet). Hoffe, dass mir der Bleiakku nicht im Handschuhfach verpufft... die Ausschaltverzögerung hätte ich mir auch sparen können, aber immerhin funktioniert sie, mein Autoradio jedoch schaltet bei zündplus-aus komplett ab (danach jedesmal komplett neustart von Android), so dass die Pufferbatterie widerum unnütz wäre. also habe ich Zündplus vom Autoradio an dauerplus gehängt - jetzt muss ich halt das Radio von hand aus- und einschalten, ist jedoch besser als komplett aus (weil reales Stand-By). jedenfalls funktioniert es, das Radio vor dem Motorstart einzuschalten, daran beispielsweise herumzuspielen, und dann erst irgendwann den motor zu starten und los zu düsen, ohne ein kompletten neustart des Android-systems zu haben (mehr als 1 Minute...) Jetzt muss sich nur noch die Ladeerhaltung bewähren. ich gebe aber gerne Rückinfo, wenn etwas nicht funktioniert. Auch wenn es aktuell niemanden interessieren könnte, das Internet vergisst nie, und es kann sicher noch jemand brauchen ;) außerdem Danke ich euch, für eure Vorarbeit, welche ich gut miteinbeziehen konnte in mein kleines Autoradio-USV-Projekt :) greets FeedBagg P.S.: als meine Autobatterie noch NEU war (jetzt ERST ca. 1Jahr alt) hat mein Autoradio (damals ein anderes, aber auch mit Touchscreen und und und) noch trotz Motorstart funktioniert, hat aber sehr schnell (nach wenigen Monaten) schon nicht mehr geklappt.
nicht ganz zwei wochen vorbei, Batterie hat sich bisher noch nicht aufgebläht im Handschuhfach, trotz extrem warmen Wetters und Schwarzem Auto in praller Sonne. Bisher funktioniert noch alles BESTENS! greets FeedBagg
Nachtrag :) heute Mittag, als ich zur Arbeit fahren wollte war meine Starterbatterie seltsamerweise leergelutscht... evtl habe ich übers Wochenende das Autoradio angelassen - werde demnach meine Schaltung wie im Anhang umändern, dass mir die Pufferbatterie vom Boardnetz getrennt wird, sobald die Zündung aus ist. d.h. wenn ich versehentlich das Radio an lasse, wird mir die Pufferbatterie leergelutscht und nicht die Hauptbatterie. Hoffe nur, dass sich Die Pufferbat auch eignet um das Radio im Standby für bis zu 5 Tage zu halten, habe nie den Standby strom vom Autoradio gemessen. Der Betriebsstrom lag glaube ich damals bei ca 2A... dann stellt sich noch die Frage, ob meine 45min Pendelstrecke ausreicht um die Pufferbat genügend zu laden, sollte sie leer sein... evtl überlege ich mir auch noch etwas anderes wie z.b. eine "bei erreichen einer minimalen Spannung um paar Min verzögerte Abschaltung"...
Bitte melde dich an um einen Beitrag zu schreiben. Anmeldung ist kostenlos und dauert nur eine Minute.
Bestehender Account
Schon ein Account bei Google/GoogleMail? Keine Anmeldung erforderlich!
Mit Google-Account einloggen
Mit Google-Account einloggen
Noch kein Account? Hier anmelden.







