Ein feundliches Hallo, nach längerer Entwicklung meines Kfz-Smartphoneladers wollte ich euch diesen präsentieren weil mir dieses Forum bei meinem Projekt sehr weitergeholfen hat ! Kritik ist sehr erwünschnt ! Mfg
Was sollen uns drei unscharfe Fotos ohne weitere Infos sagen?
Gibt es denn Erfahrungen, wie die Spannung beim Betrieb am Kfz-Bordnetz aussieht, zB bei laufender Lichtmaschine? Wegen so bösartigen Sachen wie Spikes? Fehlt es da nicht an Dioden, um die abzufangen?
Strickwettbewerbgewinner schrieb: > Fehlt es da nicht an Dioden, um die abzufangen? Da fehlt wohl noch so einiges mehr, mal ganz abgesehen davon, dass das heute kaum noch mit Linearreglern gemacht wird. fonsana
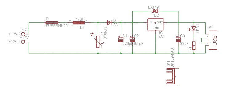
Sicherlich wäre es eleganter mit einem Schaltregler gewesen aber es ist das erste mal das ich mich mit elektronik in dieser Form auseinander setzte -> deshalb kein High-End Produkt sondern ehr Hobbybastelei..... Was fehlt den ? Dioden ? 1.Der LC-Tiefpass lässt mit seiner fg= 50Hz nix hochfrequentes mehr durch 2.Kfz Varistor gegen Load-Dump t=20ns Umax=35V bei I=10A 3.Diode 1 = Verpolungsschutz 4.Sicherung flink 5.Schottky begrenzt Rückwärtsspannung über Linearregler auf max 0,4V hab also schon an viel gedacht ;)
Strickwettbewerbgewinner schrieb: > Ein Schaltplan zB wäre nett. _____________________________________________________________________ Hallo lieber Interessent dieser Schaltung: Anbei mal einge Schaltbilder - modifizert - im ZIP oder zum Download hier direkt... Mal schauen, OB man hier auch Bilder ZUSAMMEFASSEN darf - Garantiere aber nicht, dass die Fotos (also das ZIP!) hier dowloadbar ist - ich probiers mal..... Bastelfreak "Muffin" hat Dir hier mal die Schaltung zum "12 - 24 VDC zu 5 V - 800MA - KFZ-Universal-Lader mit "Selbsthaltung"" nach Zündung abstellen - MODIFIZIERT und getestet! Das ORIGINAL-Schaltbild weist nämlich GRAVIERENDE FEHLER auf, die, wenn das jemand SO wie im ORIGINAL nachbaut, seinem Handy, oder MP3-Player "Tschüß Kumpel" sagen kann. Erklärungen in den beigelegten Bildern... Vielleicht hast ja Interesse dran, die von mir im ZIP enthaltene Schaltung doch mal auszuprobieren. Entsprechende ÄNDERUNGEN zum ORIGINAL sind GEKENZEICHNET und erläutert! Die beiliegenden Fotos hab ich beabsichtigt (!!) aus Copyright-Gründen gegen Bearbeitung GESPERRT! Wenn die aber Dir ausdrucken möchtest - das ist erlaubt! Nunja, dann wünsch ich Viel Spaß beim Nachbauen und hoffe, dass Deine MP3-Player / sonstige 5 V-Geräte, die Du im Auto (auch mal nicht gleich vom Bordnetz getrennt - also Zündung aus etc) nicht mehr "abrauchen", nur weil vielleicht zB. vergessen hast, das Gerät abzuschalten / abzuziehen.. Die meinerseits modifizerte Schaltung nach beiliegenden Änderungen zum Original-Schaltbild von Euch ist nun "überwachungsfrei" und man kann auch mal den Player / ipod etc direkt im Auto über Nacht laden lassen... Die Schaltung hier von mir ist getestet, lädt also Eure Player (sonstiges) nun solange nach, bis die Schaltung die "Sättigung" erreicht hat und schaltet dann die Energie-Versorgung (also die Ladespannung zum angeschlossenen Player / IPod etc) gegen Null. Wie das ganze genau funktioniert, nun, das wäre hier zu viel Text. Nur soviel dazu: Da der verwendete Step/Up Step-Wandler-IC eine Sättigungs-"Erkennung" integriert hat - auch Selbstschutzschaltung vor Spannungs-Spitzen genannt), "weiß" der Chip intern, wann er NICHTS mehr am Ausgang "liefern" muss und geht "schlafen". Beachte aber bitte unbedingt die notwendigen Hinwweise in den meinerseits gefertigten Schaltbildern, denn wenn dort was FALSCH "erkannt" oder gar vergessen wird - Muffin garantiert für NICHTS... Bisschen electronisches Wissen sollte schon vorhanden sein, um die "Arbeitsstruktur" dieser Schaltung zu verstehen... Viel Spaß damit... Bastelfreak "Muffin" Anbei 4 Zoom -/ druckfähige Bildschirm-Fotos zur benannten Schaltung wobei das ORIGINAL-Schaltbild entsprechen ABWEICHT von den MODIFIZIERTEN. Diese bitte VERGLEICHEN, die Unterschiede und Änderungen sind sichtbar eingezeichnet. ______________________________________________________________________ ____________________
Stefan xxxx schrieb: > Gerne ! Mfg Hallo Stefan Ops, die Schaltung von Dir ist zwar i O, aber hey, du hast darin LEIDER einen RIESENGROSSEN FEHLER!! ENTFERNE UNBEDINGT (!!) die Brücke zwischen PIN 2 (TX) und PIN 3 (RX) an deiner USB-BUCHSE !! Wenn Du Deinen angeschlossenen Player noch eine Weile nutzen möchtest... Wenn diese Brücke da NICHT entfernst - der "Tod" Deines Players (oder eines anderen mit USB-Verbindung angeschlossenes Gerät) "raucht " Dir AB!! Diese beiden PINS an der USB-Buchse DÜRFEN N I E M A L S (!!!!!!) G E B R Ü C K T werden!! SONDERN diese PINS M Ü S S E N bei L A D E F U N K T I N S NUTZUNG F R E I BLEIBEN !!!! Damit ZERSTÖRST Du sonst IN Deinem Gerät den USB-CONTROLLER-CHIP!!! Gib diesen Tip weiter bitte!! Nochmals: DIESE MITTLEREN beiden PINS der USB - DOSE ( und / oder STECKER !!! ) N I E M A L S mit dieser Brücke BENUTZEN!!! Dein Player wird es Dir danken!! Ein KURZSCHLUSS dieser beider Pins ZERSTÖRT DEINEN CONTROLLER-CHIP IM jeweiligen Player !!! Ob nun Ipod, Lappi, MP3-Player ect!! Schau bitte HIER --> Beitrag "Re: Kfz USB „Battery Charging Specification“ Lader" nach und lade Dir die Fotos --> "UNIVERSAL-KFZ-Lader.zip" runter .. Gruß Muffin ______________________________________________________________________ __
Muffin schrieb: > Wenn diese Brücke da NICHT entfernst - der "Tod" Deines Players (oder > eines anderen mit USB-Verbindung angeschlossenes Gerät) "raucht " Dir > AB!! Diese beiden PINS an der USB-Buchse DÜRFEN N I E M A L S (!!!!!!) G > E B R Ü C K T werden!! SONDERN diese PINS M Ü S S E N bei L A D E F U N > K T I N S NUTZUNG F R E I BLEIBEN !!!! Damit ZERSTÖRST Du sonst IN > Deinem Gerät den USB-CONTROLLER-CHIP!!! > > Gib diesen Tip weiter bitte!! Nochmals: DIESE MITTLEREN beiden PINS der > USB - DOSE ( und / oder STECKER !!! ) N I E M A L S mit dieser Brücke > BENUTZEN!!! Dein Player wird es Dir danken!! Ein KURZSCHLUSS dieser > beider Pins ZERSTÖRT DEINEN CONTROLLER-CHIP IM jeweiligen Player !!! Ob > nun Ipod, Lappi, MP3-Player ect!! Das ist falsch. Die Spezifikation fuer USB-Lader sieht einen Widerstand von 200 Ohm oder weniger fuer das Erkennen eines Laders vor. Also sind auch 0 Ohm kein Problem, wie auch milliardenfach taeglich bewiesen. Wie so oft: Der extensive Gebrauch von Grossbuchstaben und Ausrufezeichen deutet auf Unwissen hin. Muffin schrieb: > Die beiliegenden Fotos hab ich beabsichtigt (!!) aus Copyright-Gründen > gegen Bearbeitung GESPERRT! Wenn die aber Dir ausdrucken möchtest - das Ein weiterer Hinweis, dass da was nicht stimmt. wendelsberg
genau richtig wendelsberg, selbst in den original Sony Erricson Ladegeräten sind die Pins auf der Platine kurzgeschlossen. Diese USB Kabel haben sehr dünne Leiterquerschnitte, dazu kommen noch die Kontaktwiderstände der stecker und die dünnen Leiterbahnen... Alles in allem genug Widerstand. Mfg Stefan
Muffins Posting war ein hübsches Beispiel für "Wer schreit, hat unrecht.".
Hi Stefan xxxx, hab auch nicht viel Erfahrung mit Lade-Reglern. Aber mein Posting "MC34063A Step-Down-Regler erweitern" (gerade recht aktuell) hilft dir vielleicht auch ne Ecke weiter. Das war ein originales "Billig"USB-Ladegerät das bisher etwa 5 Jahre extern im Originalgehäuse gute Dienste leistete. Wie dort im Schaltplan zu sehen sind da Pin 2 & 3 der USB-Buchse auch gebrückt, allerdings noch mit 1:1 Spannungsteiler (die beiden 1K Widerstände an 5V und GND). Liegen also in dieser Schaltung 2,7 Volt (5,4 Volt/2) auf den Pins. Wenn du also eh "so ne grosse Platine" ;-) baust, kannst du meine funktionierende Erweiterung des MC34063A vielleicht auch in Betracht ziehen. Die Bauteile dafür kosten nur wenige Euronen und du brauchst keinerlei Kühlkörper. Anbei bleibt die Schaltung auch ohne Zündung mit eingestecktem Verbraucher an, bis zum entfernen des USB-Geräts. Feintuning mit Trimmpoti, wie dort auch vorgeschlagen, ist da auch noch drin. LG Ironlayer
Danke Armin für den Tipp. Aber wie meinem ersten posting vom 27.6.2012 zu entnehmen, ist der Aufbau bereits zu diesem Zeitpunkt fertig und läuft bis dato Einwandfrei. Unterschiedliche Kfz`s, bis hin zur Landmaschine, in Kombination mit verschiedenen USB-Verbrauchern ergaben keine Probleme. Sicherlich wäre ein Stepdown die elegantere Lösung, aber das ist bei üblichen 60Ah Starterbatterien eher nebensächlich. Zudem hält sich die Wärmetwicklung, Dank des gut dimensionierten Kühlkörpers, selbst im Hochsommer in Grenzen. Mfg Stefan
OK :-) Hatte nicht gesehen, dass es "nur" eine Präsentation der Schaltung ist. Wollte mich grundsätzlich eigentlich auch nur auf die gebrückten USB-Pins 2 & 3 beziehen, dass die bei originalen Lade-Reglern auch so gebrückt sind... Mfg Armin
ARGH. http://www.usb.org/developers/devclass_docs/BCv1.2_070312.zip FINAL.pdf, Seite 14 "1.4.7 Dedicated Charging Port A Dedicated Charging Port (DCP) is a downstream port on a device that outputs power through a USB connector, but is not capable of enumerating a downstream device. A DCP shall source IDCP at an average voltage of VCHG. A DCP shall short the D+ line to the D- line. " Lesen, dann meckern. --Martin
hier geht ja was ab... Aber wohl leider typischer Umgangston heutzutage. Leider Aber mein Wissenstand ist auch das D+ und D- nicht kurzzuschließen sind. Ich sehe da auch keinen Sinn die Datenleitungen kurzzuschließen. Mehr macht wohl Sinn sie sinnvoll zu terminieren. Aber über kurze Leitungen reicht es sie offen zu lassen.
ronnysc schrieb: > Aber mein Wissenstand ist auch das D+ und D- nicht kurzzuschließen sind. In den meisten Fällen, z.B. auch in der Audiotechnik, kann man Signalleitungen problemlos kurzschliessen, ohne das dadurch etwas kaputt geht. Natürlich können diese dann keine Daten mehr übertragen. Wenn dies aber nicht nötig ist, wenn beispielsweise die Buchse nur zum Laden benutzt wird, kann zusätzlich das Gleichspannungspotential überwacht werden und so können einfache Daten wie "Ladegerät statt Datenübertragungsgerät angeschlossen" übermittelt werden. Das ist m.W. wohl inzwischen bei den meisten Handys so üblich. Gruss Harald
ronnysc schrieb: > Aber mein Wissenstand ist auch das D+ und D- nicht kurzzuschließen sind. > Ich sehe da auch keinen Sinn die Datenleitungen kurzzuschließen. Der Sinn besteht darin, dem Gerät mitzuteilen, dass es an einer Ladestation hängt und nicht an einem ausgeschalteten Computer. D+ und D- verbunden über 0..200 Ohm signalisiert eine 5V-Spannungsquelle, die bis 500mA belastbar ist -- wie ein normaler USB-Port. Stärker belastbare Netzteile legen feste Spannungspegel an die beiden Dateneingänge. Über die beiden Spannungen wird dann der Typ des Netzteils codiert.
hmm da haste wohl doch recht, siehe: http://www.usb.org/developers/devclass_docs/batt_charging_1_1.zip
Stefan xxxx schrieb: > Kritik ist sehr erwünschnt ! Theoretisch geht das so, praktisch ist D2 überflüssig und über die Belegung des USB zum Batterieladen solltest du das von ronnysc verlinkte Dokument noch mal lesen. Der Kühlkörper mit ca. 4K/W (beim geeigneter belüfteter Montage) erlaubt bis zu 1A. Nun fehlt natürlich noch das passende Gehäuse.
Nein, D2 ist nicht überflüssig.... Vielleicht übertriebene Vorsicht aber nicht überflüssig! Kühlkörper kann mehr ! http://www.elektronik-kompendium.de/public/schaerer/ureg3pin.htm Gruß Stefan
Richtig. Ein DCP Charger muss aber 1500mA Strom liefern können. Packet der Linearregler das ? LG K
Stefan xxxx schrieb: > Der Liniarreglertyp ist ein L4940V5. > > -> JA das schafft er ! Wenn Du damit 1,5A meinst, wird der Kühlkörper bei knapp 15W Verlustleistung aber schon ziemlich heiss werden.
> Wenn Du damit 1,5A meinst, wird der Kühlkörper bei knapp 15W > Verlustleistung aber schon ziemlich heiss werden. Och soo schlimm isses doch gar nicht. Wenn man mal nachrechnet kommt das Die bei 14V am Eingang (Motor/Lichtmaschine läuft), 5V/1.5A am Ausgang und einem thermischen Widerstand von (3 +.5 +5.3) K/W (Junction-Case, Case-Kühlkörper, Kühlkörper (für die 50.8mm-Version, auf dem Foto leider nicht genau(er) zu erkennen)) auf gerade mal knapp 120 K über Umgebung. Da braucht man nur den nächsten Winter und dann das Fenster runterkurbeln. Oder fürs restliche Jahr einfach in die elektrische Kühlbox legen. Gaaa kein Problem.
Oh weh oh weh....kein Kommentar. Ich hab das Teil vor zwei Jahren als kleine HOBBYBASTELEI (Wie mehrfach schon erwähnt gibt es bessere Lösungen) gebaut und hier vorgestellt. Wie gesagt bis jetzt läuft es ohnen Probleme, Winter wie Sommer und aus elektrotechnischer Sicht ist der Aufbau korrekt. Mehr gibts dazu nicht zu sagen. Mit Leuten die sich durch Ihre geistigen Ergüsse in einem zwei Jahren alten Thread über eine Hobbybastelei selbst unter bewiesstellen wollen, das sie ja so viel besser Wissen, kann ich nichts anfangen und viele anderen ist damit auch nicht geholfen. Wählen Sie lieber 11880. Mfg Stefan
Stefan xxxx schrieb: > Mit Leuten die sich durch Ihre geistigen Ergüsse in einem zwei Jahren > alten Thread über eine Hobbybastelei selbst unter bewiesstellen wollen Das war ein Troll. Leider haben die Leute über seine Beiträge dann diskutiert, statt sie einfach zu melden.
Stefan xxxx schrieb: > Nein, D2 ist nicht überflüssig.... Das wrid durch mehrfaches Behaupten nicht richtiger.
MaWin schrieb: > Das wrid durch mehrfaches Behaupten nicht richtiger. Ähm du, ist es für dich so schwer auf einen Link zu klicken und dort diese wunderschöne Beschreibung zu lesen? ;)
Hi >Ähm du, ist es für dich so schwer auf einen Link zu klicken und dort >diese wunderschöne Beschreibung zu lesen? ;) Wunderschön ist nicht alles. Statt solche Secund Hand Informationen zu verbreiten solltest du mal in Datenblättern lesen: ST: Application with high capacitance loads and an output voltage greater than 6 volts need an external diode (see fig. 32) to protect the device against input short circuit. Ti: If the output voltage is greater than approximately 7 V, the emitter-base junction of the series-pass element (internal or external) could break down and be damaged. To prevent this, a diode shunt can be used as shown in Figure 7. ON und Fairchild erwähnen in den Datenblättern zu 78xx eine solche Diode überhaupt nicht. MfG Spess
Das Problem mit den 7V rückwärts über dem Spannungsregler kann wegen D1 ja gar nicht auftreten. Ein Kurzschluss an den 12V Eingangsklemmen bewirkt nichts. Der Elko C1 sorgt dafür, dass die Eingangsspannung des Regler immer größer als die Ausgangsspannung ist.
Bitte melde dich an um einen Beitrag zu schreiben. Anmeldung ist kostenlos und dauert nur eine Minute.
Bestehender Account
Schon ein Account bei Google/GoogleMail? Keine Anmeldung erforderlich!
Mit Google-Account einloggen
Mit Google-Account einloggen
Noch kein Account? Hier anmelden.



