Hallo! Heute hab ich mir weil ich zeit hatte eine Platine geätzt für meinen LedUV-Belichter. Über ein Display rennt dann die Zeit ab usw. So dann bestückt 9V Testweise eine Blockbatterie. Zum Testen hab ich eine Led am Ausgang des LM7805 gehängt da ich kein Messgerät dabei hab. Leuchtet grün schön! Dann µC eingesetzt Paff Led aus LM7805 heiß ------ kurzschluss super! jedes mal wenn ich den µC einsetzte Was ist da los? Folgende Bauteile werden verwendet LM7805 richtig gepolt! zwei Stützkondensatoren Folienkondensatoren 100nF Atmega 328 Quarz 16.000 Mhz zwei 22pF KeramikK. 10kOhm auf Reset und 5V+ das war es nicht so schwer oder anscheidend doch? Auf der Platine konnte ich keine Fehler beim Ätzenfeststellen und beim Löten auch nicht lg
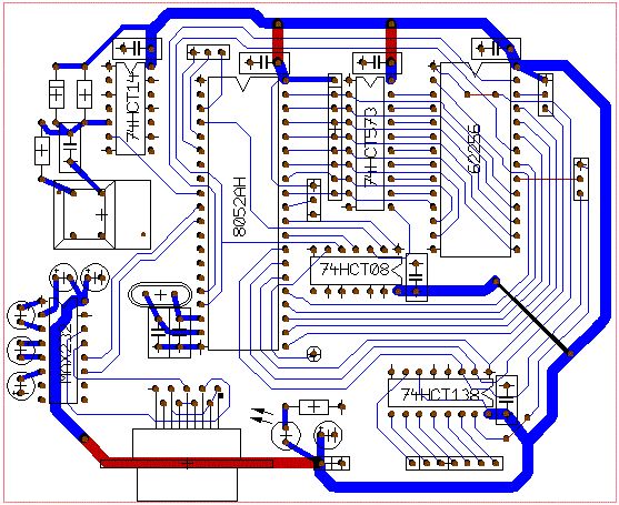
Da wir weder erkennen können, ob es irgendein Signal doppelt gibt, poste mal das Layout. Haste mal gemessen zwischen GND/VCC bzw. jedem Pin und GND? Ingo
Unabhängig von der Ursprungsfrage: das Layout solltest du neu machen, da ist so ziemlich alles suboptimal geroutet was nur geht.
Folgende Fehler sind mir in der Schaltung aufgefallen, die aber den "Kurzschluss" nicht erklären können: 1.) Reset Pin ist direkt mit GND verbunden (uC bleibt dauerhaft im Reset und alle Pins sollten hochohmig sein) 2.) Fehlende 100nF-Abblock-Kondensatoren bei VCC-GND und VREF/VACC-GND 3.) "Test-LED" ohne Vorwiderstand So ins Blaue geraten: kann es sein, dass Dein Quarz die Clock-Leiterbahnen durch Berührung kurzschließt?
Nachtrag: Ich bin mir ziemlich sicher, dass der Reset-PIN nicht auf GND gezogen werden muss sondern per Pull-up gegen VCC. Außerdem fehlen 100nF an VCC/GND und am ADC, außerdem hat deine Test-LED keinen Vorwiderstand. Edit: Da war jemand schneller :D
>10kOhm auf Reset und 5V+
Nö, den Reset hast du an GND gelegt.
Vieleicht solltest du den uC mal richtig rum reinstecken.
Hast du den Sockel falsch rum eingelötet?
Hallo, ich habe zwar auf den ersten Blick nicht gesehen, warum du einen Kurzschluss hast, aber eine LED an einem Spannungsregler ohne Vorwiderstand zu betreiben ist auf jeden Fall nicht so gut. Selbst wenn du dann den Kurzschluss gefunden hast, wird deine Schaltung nicht funktionieren, wenn du den !RESET-Pin dauerhaft auf GND legst. Es sei denn, du hast ihn abgeschaltet. Gruß
Kannst du ein Foto von der Schaltung posten? Dann können wir mehr sehen. Jakob R. schrieb: > bitte leider hab ich kein Messgerät dabei Dann solltest du eins besorgen. Ein einfaches Multimeter unter 10€ reicht aus.
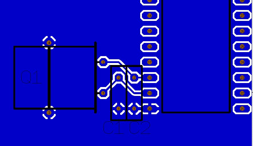
Abgesehen von den anderen Fehlern: Die langen Quarz-Leitungen sind recht kontraproduktiv. Das sollte so kurz aussehen wie im Anhang.
huoky schrieb: > 2.) Fehlende 100nF-Abblock-Kondensatoren bei VCC-GND und VREF/VACC-GND ist der zwingend notwendig? ich weiß das man ihn braucht (da der µc beim Einschalten kurz hohe Ströme saugt) jedoch ist das sicher keine Ursache des Kurzschlusses Daniel H. schrieb: > Ich bin mir ziemlich sicher, dass der Reset-PIN nicht auf GND gezogen > > werden muss sondern per Pull-up Pull up also Ueingang - 10k - Reset Eingang? Etumic E. schrieb: > Dann solltest du eins besorgen. Ein einfaches Multimeter unter 10€ > > reicht aus. Ich hab ein paar zuhause aber nicht im Quatier holger schrieb: > Hast du den Sockel falsch rum eingelötet? nein 2mal geckuckt (Kerbe) den Belegungsplan hab ich au dem Netz ich weiß mein Routing ist nicht perfekt sollte trotzdem fukt. mit meinen km leitung für den Quarz lg
>> 2.) Fehlende 100nF-Abblock-Kondensatoren bei VCC-GND und VREF/VACC-GND > >ist der zwingend notwendig? Ja. >jedoch ist das sicher keine Ursache des Kurzschlusses Da hast du recht. Aber wo kommt der Kurzschluss jetzt her? Dein Reset liegt auf GND. Der uC kann also gar nicht laufen. Zwei Ausgänge aufeinandergeschaltet kommt also auch nicht in Frage. Das Programm läuft ja gar nicht. Alle Pins sind Eingänge. Was kommt dann noch in Frage? Dein Spannungsregler evtl falsch eingebaut. Dann könnte der ATMega 9V auf die Birne bekommen haben.
Aref auf VCC und interne Referenz aktiviert? Würde einen Kurzschluss produzieren...
Fiel mir gerade auch auf.
> http://www.mikrocontroller.net/articles/Datei:Absolute_Beginner_01.png
Mit dieser Grundbeschaltung hatte ich bisher noch nie Probleme.
Jakob R. schrieb: > Heute hab ich mir weil ich zeit hatte eine Platine geätzt für meinen > LedUV-Belichter. Ich würde sagen, dass du seitenverkehrt belichtet hast.... !!! Bitte nachprüfen !!!
Bitte Aref immer über 100n an Masse. Die Referenzspannung wird intern umgeschaltet: auf Bandgap-Referenz 1.1V oder AVcc. Keine Hardwire-Lösung mit internem Kurzschluss!
Magnus Müller schrieb: > Ich würde sagen, dass du seitenverkehrt belichtet hast.... > > > > !!! Bitte nachprüfen !!! Du hast recht :-( danke ich idiot OKEY alles neu
Jakob R. schrieb: > Schwingquarz neu geroutet Besser wäre es noch, wenn Du die GND-Leitungen dicker machst! Also eine GND-Fläche so massiv wie möglich. Das entscheidet zwar nicht unbedingt über "es geht" oder "es geht nicht", sondern wie "knapp am Abgrund" die Schaltung arbeitet: wieviel Störungen die Schaltung noch verkraftet, bis sie "abstürzt". Hier ist die Digitaltechnik richtig analog: das kann gehen von "sehr stabil" über "stürzt gelegentlich ab" bis "geht überhaupt nicht". Und das betrifft auch den angemahnten 100nF-C nahe am µC. Gruß Dietrich
Jakob R. schrieb: > Dann µC eingesetzt Paff Led aus LM7805 heiß ------ kurzschluss super! Dann nimm ein Labornetzteil mit einstellbarer Strombegrenzung und dreh die Spannung langsam hoch. Die Strombegrenzung auf ~50mA. Dann kannst Du messen, wo die Spannung zusammen bricht. Dietrich L. schrieb: > Besser wäre es noch, wenn Du die GND-Leitungen dicker machst! Also eine > GND-Fläche so massiv wie möglich. Ja, GND immer als Polygon und Leiterzüge müssen nicht rechtwinklig sein. Anbei mal ein Entwurf. Peter
Atmel empfiehlt in der AVcc Versorgung auch eine LC Kombination. L>=10uH, C >=22n.
Matthias Sch. schrieb: > Atmel empfiehlt in der AVcc Versorgung auch eine LC Kombination. > L>=10uH, C >=22n. Lustiger Weise haben die ATtiny keinen extra AVCC und die Schaltungen funktionieren bei mir gleich gut. Auch habe ich mal den ADC beim ATmega8 nachträglich benötigt, d.h. der AREF war offen ohne 100nF Pille. Ging trotzdem super stabil. Am wichtigsten ist das Platinenlayout (Masseführung), dann klappts auch mit dem ADC. Ich hab auch einmal die 7S-LEDs direkt vom AVR getrieben. Da war der Trick, einfach die Multiplexanzeige während der Messung dunkel zu schalten, damit der LED-Strom den GND nicht verfälscht. Und schon standen die 10Bit wie ein Fels. Der ADC des AVR rauscht auch nicht signifikant, d.h. man kann ohne ein zusätzliches Rauschsignal kein 11-es Bit rauskitzeln. Beim Mittelwert über 256 Messungen hat man daher auch nur 10Bit. Peter
Bitte melde dich an um einen Beitrag zu schreiben. Anmeldung ist kostenlos und dauert nur eine Minute.
Bestehender Account
Schon ein Account bei Google/GoogleMail? Keine Anmeldung erforderlich!
Mit Google-Account einloggen
Mit Google-Account einloggen
Noch kein Account? Hier anmelden.





