Hi Leute, ich möchte euch bitten, einmal über meine Schaltung drüber zu schauen. Denn das Wechslerrelais tut nicht was es soll: Es wechselt nicht! :( Bevor ich euch lange Texte schreibe, anbei das Schaltbild (skizziert). Was ich bisher gemacht habe: (1) Bevor ich es in die Schaltung eingebaut und getestet habe, funktioniert es. Nachdem ich es in die Schaltung eingebaut und danach getestet habe, funktioniert es nicht mehr! Soll heißen, irgendwas in der Schaltung scheint es kaputt zu machen. (2) Ich habe die Spannung über der Freilaufdiode gemessen (Anode Kathode) auf dem DSO. Bevor der Schmitt Trigger schaltet, messe ich eine Spannung von 0V. Wenn die Schaltbedingung erfüllt ist, messe ich eine Spannung von 12V. Daraus schließe ich ,dass sowohl Schmitt Trigger als auch MOSFET funktionieren. Diode ist auch richtig herum eingelötet. (3) Die Last des Relais ist ein Festspannungsregler (15V) sowie ein kleiner Resonanzwandler zwecks galvanischer Trennung. Die Gesamtstromaufnahme bzw. die Stromabgabe aus der Spannungsquelle 22V1 beträgt keine 150mA. Frage: Ist das Relais OmronG6S überhaupt geeignet für diese Schaltung, weil es das einzige 2 Wechslerrelais bei uns im Lager ist und ich im Datenblatt folgende Angabe bezüglich der Contact ratings gefunden habe: 2A at 30VDC. Da die Stromaufnahme der Last zusammen keine 200mA beträgt und die Spannung unter 30V ist, habe ich mir nicht sonderlich mehr Gedanken gemacht. Deshalb wundert es mich umso mehr, dass die Schaltung nicht funktioniert :/ Falls es am Relais liegt, kennt ihr eine Alternative mit möglichst demselben Rastermaß? Ich habe eines auf Pollin gesehen, hier ist es: http://www.pollin.de/shop/downloads/D340197D.PDF Oder sehr ihr keinen gravierenden Fehler in meiner Schaltung? Danke und Gruß
>Ich habe die Spannung über der Freilaufdiode gemessen (Anode Kathode) >auf dem DSO. Kling doch schon mal vernünftig. Die Schaltung scheint zu funktionieren. Relais auslöten und durchmessen und testen. Vielleicht hat es beim Löten gelitten?
@al3ko (Gast) >das einzige 2 Wechslerrelais bei uns im Lager ist und ich im Datenblatt >folgende Angabe bezüglich der Contact ratings gefunden habe: >2A at 30VDC. >Da die Stromaufnahme der Last zusammen keine 200mA beträgt und die >Spannung unter 30V ist, habe ich mir nicht sonderlich mehr Gedanken >gemacht. Deshalb wundert es mich umso mehr, dass die Schaltung nicht >funktioniert :/ Naja, an deinen Wechslerkontakten sind Kondensatoren dran, vielleicht hat der Einschaltstromstoss die Kontakte verklebt. Klopf mal vorsichtig auf das Gehäuse, vielleicht lösen sie sich wieder.
spontan schrieb: >>Ich habe die Spannung über der Freilaufdiode gemessen (Anode Kathode) >>auf dem DSO. > > Kling doch schon mal vernünftig. Die Schaltung scheint zu funktionieren. > > > Relais auslöten und durchmessen und testen. Vielleicht hat es beim Löten > gelitten? HAtte ich auch vermutet. Deshalb habe ich bereits folgendes Experiment durchgeführt: [x] Neues Relais vor erstmaligem Gebrauch auf Funktionsfähigkeit getestet. [x] Relais eingelötet, Eingangsspannung (Eingang vom Schmitt Trigger) auf 0V eingestellt und lediglich Versorgungsspannung draufgegeben, ein paar Minuten gewartet [x] Relais ausgelötet und auf Funktionsfähigkeit getestet. [x] Relais wieder eingelötet [x] Eingangsspannung auf 100V hochgedreht [ ] Relais ausgelötet und auf Funktionsfähigkeit getestet: Kaputt
Falk Brunner schrieb: > @al3ko (Gast) > >>das einzige 2 Wechslerrelais bei uns im Lager ist und ich im Datenblatt >>folgende Angabe bezüglich der Contact ratings gefunden habe: >>2A at 30VDC. > >>Da die Stromaufnahme der Last zusammen keine 200mA beträgt und die >>Spannung unter 30V ist, habe ich mir nicht sonderlich mehr Gedanken >>gemacht. Deshalb wundert es mich umso mehr, dass die Schaltung nicht >>funktioniert :/ > > Naja, an deinen Wechslerkontakten sind Kondensatoren dran, vielleicht > hat der Einschaltstromstoss die Kontakte verklebt. Klopf mal vorsichtig > auf das Gehäuse, vielleicht lösen sie sich wieder. Sollte das der Fehler sein, wie könnte man den beheben? Kleinere ELKOS verwenden? 220uF hatte ich erstmal so dimensioniert, damit die Spannung beim Umschalten nicht zusammenbricht, also gut gepuffert ist. Sind sie vielleicht überdimensioniert? Gruß
@ al3ko (Gast) >Sollte das der Fehler sein, wie könnte man den beheben? Kleinere ELKOS >verwenden? Nö, Strom begrenzen, mit kleinen Widerständen, ggf. Drosseln. > 220uF hatte ich erstmal so dimensioniert, damit die Spannung >beim Umschalten nicht zusammenbricht, also gut gepuffert ist. Sind sie >vielleicht überdimensioniert? Was soll denn die Schaltung INSGESAMT machen? Siehe Netiquette. Möglicherweise ist das Relais der falsche Ansatz.
Hallo Falk, Falk Brunner schrieb: > Nö, Strom begrenzen, mit kleinen Widerständen, ggf. Drosseln > Was soll denn die Schaltung INSGESAMT machen? Was für einen Widerstand würdest du denn empfehlen zur Strombegrenzung? 10 Ohm? Je größer der Widerstand, desto größer die Zeitkonstante, desto länger bis der ELKO geladen ist. Aber auch höhere Verluste im Widerstand. Je kleienr der Widerstand, desto weniger Verluste desto geringer die Aufladezeit. Allerdings desto weniger Strombegrenzung. Was würdest du als Richtwert nehmen? Aufgabe an die Schaltung: Ich habe zwei unabhängig voneinander funktionierende 22V (22V1 und 22V2) und 5V (5V1 und 5V2) Quellen. Solange die Eingangsspannung einen Wert nicht erreicht hat, soll die Last (Festspannungsregler und Resonanzwandler) aus der einen Quelle versorgt werden. Ist die Schaltbedingung für den ST erreicht, soll die zweite Quelle verwendet werden. Leider gibt es zu meiner Lösung keine Alternative mehr, da das PCB bereits hergestellt ist. Heißt also, eine Lösung mit FETs o.ä. ist nicht mehr wirklich möglich/interessant. Ich danke dir und Gruß Gruß
@ al3ko (Gast) >Was für einen Widerstand würdest du denn empfehlen zur Strombegrenzung? Mindestens so groß, dass der Pulsstrom kleiner als der zulässige Schaltstrom der Relais wird, hier 2A. >Ich habe zwei unabhängig voneinander funktionierende 22V (22V1 und 22V2) >und 5V (5V1 und 5V2) Quellen. Solange die Eingangsspannung einen Wert >nicht erreicht hat, soll die Last (Festspannungsregler und >Resonanzwandler) aus der einen Quelle versorgt werden. Ist die >Schaltbedingung für den ST erreicht, soll die zweite Quelle verwendet >werden. Warum hast du da was mit 100V getestet? Brauchst du zwingend eine glavanische Trennung? Wenn nein, sind MOSFETs deutlich besser, denn die schalten verschleißfrei und deutlich schneller, da kann man auch den Kondensator kleiner machen. Mal zur Überlegung. Die Relais schalten in ca. 5ms, solange muss dein Kondensator puffern, wenn die Last kontinuierlich Strom ziehen soll. C = I * t / U U = I * t / C = 220mA * 5ms / 220µF = 5V Ist das OK? Wahrscheinlich nicht. Also muss was anderes her, deutlich mehr Kapazität ist keine Lösung. >Leider gibt es zu meiner Lösung keine Alternative mehr, Di gibt es immer, allse nur eine Frage des Aufwands und Leidensdrucks. > da das PCB >bereits hergestellt ist. Heißt also, eine Lösung mit FETs o.ä. ist nicht >mehr wirklich möglich/interessant. Warum nicht? Hast du schon 1 Million davon gebaut? Oder eher nur 1? Die kann man umbauen, ebenso 10 Stück. Man könnte beide Spannungsquellen per Shottkydioden verbinden, und nur die zweite, welche dann abgeschaltet werden soll, per Relais wegschalten. Da gibt es auch keinerlei Umlade- und Pufferproblem. Also einfach ein paar Diode ergänzen.
Hi Falk, Falk Brunner schrieb: > möglich/interessant.Warum nicht? Hast du schon 1 Million davon gebaut? > Oder eher nur 1? Die kann man umbauen, ebenso 10 Stück.Man könnte beide > Spannungsquellen per Shottkydioden verbinden, und nur die zweite, welche > dann abgeschaltet werden soll, per Relais wegschalten. Da gibt es auch > keinerlei Umlade- und Pufferproblem. Also einfach ein paar Diode ergänzen. Du hast Recht, es ist alles möglich und lediglich eine Frage des Aufwandes. Ich hatte gehofft, einen "Mehraufwand" vermeiden zu können. Es ist ein PCB für meine Abschlussarbeit, also keine Serienproduktion etc. Insofern hält sich der Aufwand in Grenzen und wenn es eine elegante Notlösung gibt, möchte ich sie gerne ausprobieren. Aber wie genau meinst du das mit der Diode? Ich kann dir gerade nicht folgen bzw. mir vorstellen, was genau du im Sinn hast und wie man "einfach" mit ein paar Dioden das Problem beheben könnte. PS: Es soll jetzt keine Entschuldigung sein, aber die Variante mit dem Wechslerrelais kam hier aus dem Forum von einem anderen m.M.n. sehr erfahrenen Benutzer. Ich hätte meine Schaltung aber vorher noch mal zur Kontrolle zeigen sollen zwecks Verifikation.
@al3ko (Gast) >Aber wie genau meinst du das mit der Diode? Ich kann dir gerade nicht >folgen bzw. mir vorstellen, was genau du im Sinn hast und wie man >"einfach" mit ein paar Dioden das Problem beheben könnte. http://www.mikrocontroller.net/attachment/79010/oder.gif
al3ko schrieb: > Sollte das der Fehler sein, wie könnte man den beheben? Kleinere ELKOS > verwenden? 220uF hatte ich erstmal so dimensioniert, damit die Spannung > beim Umschalten nicht zusammenbricht, also gut gepuffert ist. Sind sie > vielleicht überdimensioniert? Wenn Du kein Meßgerät hast: Öffne ein kaputtes Relais und schau Dir die Kontakte genau an. Falls es kein Masse-Problem gibt hätten evtl. schon 2 dicke Dioden zur Umschaltung gereicht. Die höhere Spannung gewinnt dann. Siehe Falks .gif
Hallo Falk, sorry für die späte Antwort. Falk Brunner schrieb: > http://www.mikrocontroller.net/attachment/79010/oder.gif Ich verstehe überhaupt nicht den Sinn dieser Schaltung. Was meinst du mit Eingang 1 und Eingang 2? Inwiefern nützen die Dioden etwas? Soll das Relais weggelassen werden, bleibt es erhalten? Wenn ich mir einfach nur das Bild betrachte, komme ich nicht wirklich weiter. Es wäre toll, wenn du vielleicht auch noch eine Erklärung dazu schreiben könntest, wenn du mir helfen möchtest. oszi40 schrieb: > > Wenn Du kein Meßgerät hast: > Öffne ein kaputtes Relais und schau Dir die Kontakte genau an. Habe ich schon versucht. Sieht komplexer aus als ich mir vorstellte. > Falls es kein Masse-Problem gibt hätten evtl. schon 2 dicke Dioden zur > Umschaltung gereicht. Die höhere Spannung gewinnt dann. Siehe Falks .gif Was meinst du mit "höhere Spannung gewinnt", das will ich gar nicht. Ich will abhängig von einer logischen Bedingung entweder die eine oder die andere Spannungsquelle verwenden. Ich bitte um Aufklärung. Gruß
@ al3ko (Gast) >Ich verstehe überhaupt nicht den Sinn dieser Schaltung. Schlecht. >Was meinst du >mit Eingang 1 und Eingang 2? Dort werden deine beiden Spannungsquellen angeschlossen. > Inwiefern nützen die Dioden etwas? Sie enkoppeln die Spannungsquelle voneinander. Strom fließt immer nur von den Quellen zum Ausgang, nie von Quelle zu Quelle. > Soll das >Relais weggelassen werden, bleibt es erhalten? Kommt drauf an, was du machen willst. > Wenn ich mir einfach nur >das Bild betrachte, komme ich nicht wirklich weiter. Hmmm. Isses wirklich sooo schwer? >Was meinst du mit "höhere Spannung gewinnt", das will ich gar nicht. Die Quelle mit der höheren Spannung liefert den Strom, die andere ist dann ungenutzt, weil die Diode dann in Sperrichtung betrieben wird. Einfaches Beispiel. Spannungsquelle mit 10V und 5V, am Ausgang liegen dann ca. 9,3V. >Ich >will abhängig von einer logischen Bedingung entweder die eine oder die >andere Spannungsquelle verwenden. Eben das kann man mit der Schaltung machen. Siehe Anhang. Zum Umschalten von G1 nach G2 wird zunächst K2 geschlossen, jetzt fließt Strom aus beiden Quellen, danach wird K1 geöffnet. Durch diese Überlappung von ein paar Dutzen Millisekunden gibt es einen unterbrechungsfreien Stromfluss und man braucht nicht so einen riesigen Kondensator zum puffern. Wenn man die Relais durch P-Kanal MOSFETs ersetzt, kann man problemlos im Mikrosekundenbereich umschalten, ausserdem verkraften die auch Einschaltstromstöße deutlich besser. Dann kann man auch die Dioden weglassen.
Eine simple Oder-Schaltung besteht nur aus 2 Dioden. http://de.wikipedia.org/wiki/Logikgatter Wenn Du und nicht verraten möchtest was Du wirklich tun möchtest, wirst Du hier keine zweckdienliche Antwort erhalten.
Könnte es sein, daß das Relais "polarisiert" ist, und die Ansteuerspannung falsch gepolt ist? MfG Klaus
manche Relais haben die Schutzdiode integriert, vieleicht hast du beim externen testen + / - richtig angelegt und auf dem Board ist es verpolt..
relais schrieb: > manche Relais haben die Schutzdiode integriert, Nein, es war lt.DB ein KLEINsignalsrelais. http://pdf1.alldatasheet.net/datasheet-pdf/view/125166/OMRON/G6S-2.html Klare Beschreibung des Problems: http://www.mikrocontroller.net/articles/Netiquette
Ich kenne das von einigen Omron Relais, sie funtionieren nur, wenn die Erregerspannung richtig gepolt ist. Ich habe auch zuerst gedacht, daß da schon eine Freilaufdiode drin ist, das läßt sich durch Messen aber nicht bestätigen. Laut Datenblatt muß beim G6S Plus an Pin 1 und Minus an Pin 12 sein. Für die Pennypincher die Bilder auf Seite 6. MfG Klaus
Hallo Falk, erstmal sorry für meinen rotzigen Ton gestern. Der war unangemessen und ich hätte dich auch sachlich auf mein Verständnisproblem hinweisen können. Noch mal vielen Dank für deine nun ausführliche Erklärung. Jetzt kann ich natürlich deiner Intention folgen und sehe den Sinn der Dioden/Schaltung. Ich hatte tatsächlich das von dir gepostete Bild vom 04.07.2012 13:10 missverstanden. Wenn ich das allerdings richtig sehe, benötige ich nun insgesamt 4 Relais. 2 Relais für meine zwei 22V Schaltungen (22V1 und 22V2) 2 Relais für meine zwei 5V Schaltungen ( 5V1 und 5V2) 4 Relais sind keine Option für mich. Wie sähe denn die Schaltung mit P-Kanal FETs aus? Etwas mit FETs hatte ich zu Beginn auch angedacht und kam irgendwie nicht weiter. Als ich meine recht komplizierte Beispielschaltung hier zum Feedback hochgeladen hatte, schlug man mir das Wechslerrelais vor. An die hohen Einschaltströme vom Kondensator habe ich zu dem Zeitpunkt nicht gedacht und dachte nur: mensch ist das einfach. Ein einfaches 2 Wechslerrelais und einen FET - das reicht. > Wenn > man die Relais durch P-Kanal MOSFETs ersetzt, kann man problemlos im > Mikrosekundenbereich umschalten, ausserdem verkraften die auch > Einschaltstromstöße deutlich besser. Dann kann man auch die Dioden > weglassen. Ich wäre dir sehr dankbar, wenn du die Variante mit P-Kanal FETs aufzeigen könntest. Die hatte ich nämlich damals auch verwendet und kam zu keinem vernünftigen Ergebnis. Leider finde ich auch nicht mehr meinen Post, den ich damals für mein Problem erstellt hatte. Sonst hätte ich ihn als Referenz verwenden können. Gruß
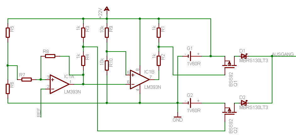
Hallo Falk, ich habe meinen alten Thread doch noch gefunden. Beitrag "Bitte um Rückmeldung für Schaltung im Hinblick auf Verbesserung" Das war mein erster Ansatz mit P Kanal FETs. Aber irgendwie schien er nicht auf Anerkennung zu treffen :D Insofern wäre ich dir wirklich dankbar, einmal die Variante mit den P Kanals FETs zu zeigen. Gruß
@ al3ko (Gast) >Beitrag "Bitte um Rückmeldung für Schaltung im Hinblick auf Verbesserung" >Das war mein erster Ansatz mit P Kanal FETs. Aber irgendwie schien er >nicht auf Anerkennung zu treffen :D Weil die kleinen, aber wichtigen Details vergessen wurden zu erwähnen. Nämlich dass du unterbrechungsfrei umschalten willst und dort ein fetter Kondensator sitzt. >Insofern wäre ich dir wirklich dankbar, einmal die Variante mit den P >Kanals FETs zu zeigen. Du hast sie doch schon aufgemalt, wenn gleich der IR2111 nichtz dafür geeignet ist. Braucht man auch nicht, ein Doppelkomparator reicht. Siehe Anhang.
Bitte melde dich an um einen Beitrag zu schreiben. Anmeldung ist kostenlos und dauert nur eine Minute.
Bestehender Account
Schon ein Account bei Google/GoogleMail? Keine Anmeldung erforderlich!
Mit Google-Account einloggen
Mit Google-Account einloggen
Noch kein Account? Hier anmelden.


