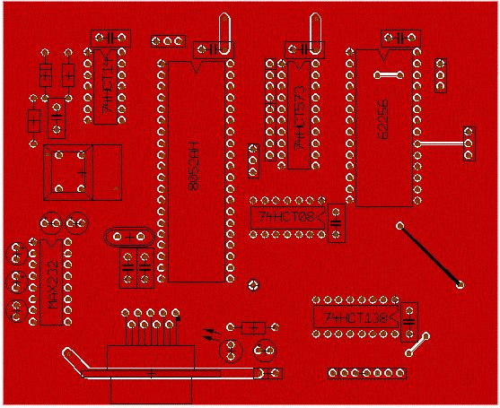
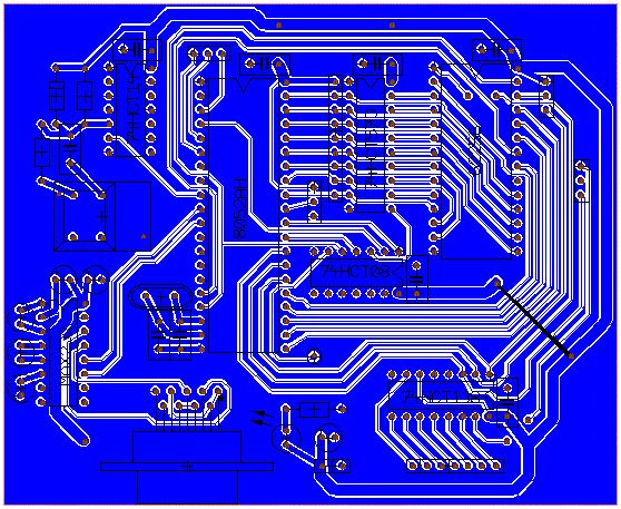
Jungs ich bräuchte mal kurz Hilfe. Im Rahmen meines fast fertigen Vertärkerprojektes brauche ich noch einen Limiter. Dies soll bewirken, daß Effekte, wie Explsionen im Film, nicht so "laut" sein sollen. http://sound.westhost.com/project67.htm Ich denke mit dieser Schaltung könnte ich es realisieren. Frage ist der Ansatz schon richtig ? Das Eingangsignal kommt aus meinem PGA Vorverstärker. Ich habe mal diese Schaltung aufgebaut, aber da war irgendwo ein Fehler drin. Ausserdem wegen Designfehler, möchte ich neu Aufbauen. Hier ist der Plan und Board.
C1 ist falsch angeschlossen und beim SFET sind Drain und Source vertauscht. Da die aber meist symmetrisch sind sollte das trotzdem funktionieren.
> Ist die Schaltung wirklich dafür da, was ich vorhabe ?
So ein Ding verzerrt schon deutlich, so lange man es also ncht braucht,
sollte man es überbrücken.
Richtig gut werden Limiter erst, wenn ein DSP eine Signalverzögerung
nutzen kann, um die Lautheit zu bestimmen.
Ob der Limiter von WestHost besser ist als die simple Glühlampen/LDR
Kombi, ist nicht gesagt
limited Signal out
|
in --R--+--|>--+ Leistungsverstärker
| |
LDR Glühlampe
| |
GND GND
MaWin schrieb: > So ein Ding verzerrt schon deutlich, so lange man es also ncht braucht, > sollte man es überbrücken. Für die Überbrückung ist bereits gedacht. Die Relaiskontakte....aber die Schaltung sollte automatisch die hohen Dynamikpegel selbst erkennen un regeln. Ist das eventuell das was ich beim ersten Aufbau schon bemerkt habe ???? Verzerrung. Sehe ich so, daß die Schaltung nicht dafür ausgelegt ist was ich vorhabe ?? MaWin Ich wollte in meinem Verstärker keine Glühbirnen einbauen..smile..
Wäre sowas die Lösung für meinen Vorhaben `? http://www.elektronik-kompendium.de/public/schaerer/otalim.htm
Thomas der Bastler schrieb: > MaWin > Ich wollte in meinem Verstärker keine Glühbirnen einbauen..smile.. Für Stereo tät ich sowieso einfach nur eine einzige nehmen. Geht übrigens auch mit ner LED, die man aber nach Strom ansteuern muss... mfg mf
mhh schrieb: > Hast Du selber schon gefunden. Nicht gleich aufgefallen... Klaro doch, wollte mal die Experten Fragen..also habe mein Publikumsjoker gezogen...))))
Kannst ja auch so einen http://www.ebay.de/sch/?_nkw=behringer%20composer kaufen und sezieren/verbessern/transplantieren. Da kannste auch einstellen wie arg er zumacht, wie schnell er zumacht, wie schnell er wieder aufmacht, Triggerschwelle Kompressor, Triggerschwelle Expander(für "CX" Schallplatten interessant, haben dann einen SNR >80dB!)... Die älteren, die da für unter nen 20er weggehen, sind besser als ihr Ruf, was aber auch nicht schwer ist :D mfg mf
Mini Float... Das sieht ja garnicht so schlecht aus !! Machen die Geräte wirklich daß was ich vorhabe ?
Ja, die Dinger machen im Prinzip das, was du vorhast. Komprimieren. Nur
eben parametrierbar bis ins letzte wie man es im, naja, professionellen
Audiobereich gewohnt ist. Die Marke Behringer hat unter Vollprofis jetzt
nicht so den guten Ruf, für HiFi langts allemal. Wenn du das Gerät noch
"überbrückbar" machst, kannst du es auch aus der Signalkette bei Bedarf
rauswerfen.
Vorsicht, das ist kein "Einstecken und funktioniert sofort wie ich mir
es wünsche"-Gerät. Wobei man das ja von anderen HiFi Limitern auch nicht
unbedingt sagen kann.
Die Kompressorsektion hat meist diese Regler:
Threshold - Pegel, ab dem die Reduktion einsetzt
Ratio - Wieviel Überschreitung des Threshold
führt zu wieviel Pegelreduktion
(nicht übertreiben, 2:1 bis 3:1 sollte
erstma OK sein)
Attack - Wie schnell regelt er runter
Release - Wie schnell regelt er wieder hoch
Output Gain - Um den durchs Wegbügeln verlorenen
Pegel wieder wett zu machen (*)
Und rastende Knöppe:
# Der Auto-Knopf sorgt für eine Automatische Einstellung des Attack und
Release. Ob die Automatik dir passt, naja. Mal bei Tage ausprobieren.
# Der Sidechain-Knopf sorgt dafür, dass ein Anderes Signal als das
eigene Ausgangssignal vermessen wird. Brauchst du nicht.
# Der Bypass-Knopf/Manchmal auch mit umgekehrter Logik "in" sollte
selbsterklärend sein.
# Expander gibts auch noch, aber den brauchst du auch nicht. Dem sein
Threshold also auf -∞ lassen.
# Hinten an den Kästen kann man noch mit nem Knopf einstellen, ob man
mit Profipegel(+4dBu) oder Linepegel(-10dBV) arbeitet. HiFi und daheim
bedeutet eher letzteres.
mfg mf
PS:
(*) äh, nein, der Output Gain sollte Hübsch auf 0dB = Verstärkungsfaktor
1 bleiben, sonst zieht der Nachbar erst recht in den Krieg, da
Komprimieren das Psychoakustisch wahrgenommene "Lautheitsgefühl"
nochmals verstärkt.
Mini Float, Du hast echt Ahnung !! Nun mal als vergleich : Wäre die Schaltung mit dem LM 13700 nicht völlig ausreichend ??? ( bisschen Bastelfreunde sollte schon sein ) Nun in meinem Verstärker ist eine Limitersteuerung, bzw. ein Relais bereits vorhanden wo das Signal zum Limiter geführt werden kann oder überbrückt werden kann.
Basteln ist bei weitem besser - wenn das Ergebnis passt :D Den Westhost-Schaltungen kann man aber ruhig vertrauen. mfg mf
Schau mal hier: http://www.thatcorp.com/THAT_IC_Products.shtml Da gibt es einige sehr interresante IC's für Audioanwendungen. Auch haben die ausführliche Beispiel-/Referenzschaltungen als PDF zum Download. Für einen Limiter z.B. unter Dynamic Processors -> Analog Engines schauen. Auch die VCA's von denen sind sehr gut. Grüße, Chris
Ich habe mal den Plan kurz "abgezeichnet" als Stereo Version. Könntet Ihr auch mal einen Blick draufwerfen ( mehr Augen sehen mehr ) ob alles OK ist ? Das Relais schaltet das Eingangsignal entweder auf die Input oder führt dreikt an die Ausgangsklemme - Schlatungs also gebrückt - von da aus dann weiter geht... Der ALPS Stero Poti macht die Limitereinsatzschwelle.
Thomas der Bastler schrieb: > Das Relais schaltet das Eingangsignal entweder auf die Input oder führt > dreikt an die Ausgangsklemme Hm, du solltest eher den Ausgang schalten. Für einen Kanal in etwa so:
1 | in o----+-------------------------* |
2 | | ,*------o out |
3 | | _________ +---*´ SW |
4 | | | | | |
5 | +-->--| Limiter |-->--+ |
6 | |_________| |
So wie du es gemacht hast, sind zwei Ausgänge in deaktiviertem Zustand miteinander verbunden. mfg mf
>Wäre die Schaltung mit dem LM 13700 nicht völlig ausreichend ??? Schaltungen mit dem LM13700 rauschen und klirren sehr stark. Für gehobene Hifi-Ansprüche eher ungeeignet. Da sollte schon was Besseres her. Ich habe mal mit einem THAT_2150 für einen E-Baßgitarrenverstärker viel Spaß gehabt. Rauschen und Klirren waren da vorbildlich niedrig. Allerdings kommt auch vom unvermeidlichen Ripple beim Erzeugen der Steuerspannung eine gehörige Portion Klirr, hauptsächlich bei niedrigen Frequenzen. Deswegen lassen sich schnelle Ansprech- und Abfallzeit und niedriges Klirren kaum vereinbaren. Ein anderes Problem ist, daß die Lautstärke nicht durch den Peakwert, sondern den Effektivwert definiert ist. Willst du also ein Signal auf einheitliche Lautstärke bringen, dann muß das Steuersignal aus dem Effektivwert abgeleitet werden, was wesentlich aufwendiger ist. Wird nur der Peakwert verwendet, kommt es zum unerwünschten Pumpen. Eigentlich müßte man dann für jedes unterschiedliche Signal mit anderen Einstellungen hinsichtlich Attack und Decay arbeiten, was natürlich nicht geht. Ob dir ein Kompromiß gefallen wird, ist fraglich. Mach dir also besser nicht zu große Hoffnungen.
Könntet Ihr bitte über das Board schauen ? Wäre wichtig, nicht das nacher irgendwas nicht funzt ! Danke
Die Art der Masseführung geht gar nicht, zuerst nicht beachten, dann alles vollgiessen. Mir schient 0V der Versorgung gar nicht mit GND verbunden, GND der Ein- und Ausgänge nur über zufällige Massefläche mit den Stützpunkten der ICs verbunden. Deine Oberseite sieht so aus als ob due selber durchkontaktieren willst oder gar Drahtbrücken ziehen willst (nichts dagegen) aber die Anschlusspunkte liegen teilweise verdeckt von Bauteilen An die Trimmer kommt man nicht wirklich ran.
Danke erstmal . MaWin schrieb: > Mir schient 0V der Versorgung gar nicht mit GND verbunden, Stimmt habe erledigt. MaWin schrieb: > Deine Oberseite sieht so aus als ob due selber durchkontaktieren willst > oder gar Drahtbrücken ziehen willst (nichts dagegen) aber die > Anschlusspunkte liegen teilweise verdeckt von Bauteilen PCB wird beim Jakob bestellt, also kein Problem. MaWin schrieb: > An die Trimmer kommt man nicht wirklich ran. Ich nehme Trimmer wo die "Einstellschraube" oben ist. Masseführung : Ich dachte die klassische Sternfärmige Masseführung ist "wichtig" bein Endstufen. Die geflutete Polygo ist GND
Ich habe mal geplant, daß ich doch die Schaltung vom Westhost probiere. Wenns doch nicht so funzen sollte wie ich wünsche, habe mir überlegt, daß ich den Preamp Ausgang über einen XLR Buchse an die Rückseite ausführe. Später kann ich doch so einen Teil vom Behringer holen.
Thomas der Bastler schrieb: > über einen XLR Buchse Nicht nötig. Kauf dir doch einfach 6,3er-Klinke-zu-RCA Steckadapter http://www.summitsource.com/popup_image.php?pID=4905 dann kannse an die Klinkenbuchsen wie gewohnt mit RCA-Stöpseln(*) rangehen. Kai Klaas schrieb: > Wird nur > der Peakwert verwendet, kommt es zum unerwünschten Pumpen. Nicht zwingend, man kann ja den "gemessenen Wert" nachträglich noch glätten und mit entsprechenden Anstegs- und Abfallzeiten versehen. mfg mf PS: (*) Ich wollte nur mal kurz TSCHINTSCH! sagen...
>Die Art der Masseführung geht gar nicht, zuerst nicht beachten, dann alles >vollgiessen. Ja, das Layout ist grauenvoll. >Ich dachte die klassische Sternfärmige Masseführung ist "wichtig" bein >Endstufen. Willst du uns veralbern? Ich sehe überhaupt keine geordnete Masseführung, und schon gar keine sternförmige. Wo ist beispielsweise R39 mit Masse verbunden? Nur zwischen den Beinchen von T2?? >Nicht zwingend, man kann ja den "gemessenen Wert" nachträglich noch >glätten und mit entsprechenden Anstegs- und Abfallzeiten versehen. Nein, eigentlich nicht. Die Diskrepanz zwischen Spitzenwert und Effektivwert bei einem natürlichen Signal kann man nicht irgendwie "glätten". Betrachte beispielsweise den ausklingenden Ton einer E-Gitarre: Obwohl die Lautstärke gleichmäßig abnimmt, macht der Spitzenwert durch verschiedene Schwebungen Kapriolen. Nimmst du nur den Spitzenwert für die Regelung, gibt das häßliche Lautstärkeschwankungen.
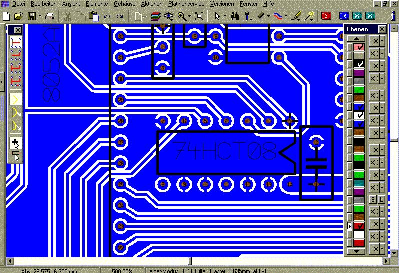
Ist eine Polygon als Masse nicht ok ? Was ist wirklich schlacht an dem Board ? habe soweit wie möglich die Kanäle symmetrisch aufzubauen Kann ich mal umrouten... R39 ?
Noch etwas zum Thema Masseführung : Ich habe breits diese "Einheit" in meinem Amp eingebaut. Funzt absolut perfekt, ohne Brummen usw. trotzdem, daß ich Masse ein Polygon verwendet habe. Nun ?
>Ist eine Polygon als Masse nicht ok ?
Doch, aber R39 beispielsweise scheint keine gute Masseanbindung zu
haben. Oder hast du auf der anderen Seite auch eine Massefläche?
Kai Klaas schrieb: > aber R39 beispielsweise scheint keine gute Masseanbindung zu > haben. Oder hast du auf der anderen Seite auch eine Massefläche? Nach meiner Meinung nach siehe das komplette Layout, hat R39 Masseverbindung, ganz klar was ist eine schlechte ?
>Nach meiner Meinung nach siehe das komplette Layout, hat R39 >Masseverbindung, ganz klar was ist eine schlechte ? Dann zeige mir, wie R39 mit C9 verbunden ist...
>Also C9 ist deutlich auf die GND Polygon wie R39
Und wo fließt Strom zwischen R39 und C9??
>verstehe die Frage nicht...
Naja, alle Masseströme des Polygons quälen sich über eine superdünne
Leiterbahn. Warum machst du nicht zwei Masseflächen, oben und unten
eine?
Kai Klaas schrieb: > Masseströme des Polygons quälen sich über eine superdünne > Leiterbahn Welche Masseströme können hier auftreten ? Dünne Leiterbahn ? GND Polygon ???? He ?
Ich glaub du überforderst Thomas einfach. Er will ja jetzt bestätigt haben, das sein Design völlig ausreichend ist. Das betont er! Hier: "...ohne Brummen..." Vermutlich reichts für 70dB Störabstand. Brauchst du mehr Thomas? Beste Lösung: Geführte überlegte Massennetze (Das kann durchaus für 120dB reichen), zweitbeste Lösung: simple Massefläche. Macht sehr wenig Arbeit.
Abdul K. schrieb: > Brauchst du mehr Thomas? Naja es ist kein Burmester Verstärker...ich wollte es bauen nur wegen Spass..sonst hätte ich sowas wie dies auch kaufen können http://www.burmester.de/de/produkte/index.php?product=2,7,9 Höre ich mehr ? Weiss ich nicht.... Abdul K. schrieb: > Geführte überlegte Massennetze Wie ? Ich kanns nicht besser, oder ich weiss nicht wie..Habe auch kein Bsp. gesehen wie sowas aussehen sollte..konkretes Bsp..also nicht nur bla bla sondern ein zur Schaltung passendes Layout. Abdul K. schrieb: > Macht sehr wenig > Arbeit. Relativ...an diesem Layout sas ich schon einige Zeit...
Das ist das was Kai dir erklären will. Hm. Stell dir einfach vor, das jedes Stück Leiterbahn eine Induktivität, ein Widerstand und eine Kapazität mindestens zu den benachbarten (Das sind auch die auf der anderen PCB-Seite) Leiterbahnen ist. Dann laß gedanklich das System arbeiten. Wo wird dann was wie verändert? Spannungsabfall, Stromabzweigung, induktiv eingekoppelt. Wie kann man das minimieren? Du kommst auf ein System von Sternpunkten und gestaffelten Leiterlängen.
Hmmmm--- verstehe ich schon aber kein Plan wie ich es anders machen soll. Theorie - Praxis.
>Ich glaub du überforderst Thomas einfach. Ja, tut mir leid. Thomas scheint ja wohl auf beiden Seiten der Platine zu routen. Dann soll er einfach noch auf der anderen Seite eine weitere Massefläche, oder Polygon, wie er es nennen würde, verlegen. Ein paar Dukos dazu und die Sache ist geritzt. >Wie ? Ich kanns nicht besser, oder ich weiss nicht wie..Habe auch kein >Bsp. gesehen wie sowas aussehen sollte..konkretes Bsp..also nicht nur >bla bla sondern ein zur Schaltung passendes Layout. Im Anhang ist ein kleines Beispiel für eine Platine mit zwei Masseflächen gezeigt.
Hoffe habt Ihr so gemeint. Habe eine 2. GND benannten Polygon auf dem Toplayer gelegt.
Kai Klaas schrieb: > Im Anhang ist ein kleines Beispiel für eine Platine mit zwei > Masseflächen gezeigt. Wenn du alle Bilder gleichgroß machst und es als Multipage-TIFF speicherst, kann man die Ebenen einfach durchklicken. Fast wie in einem Layoutprogramm.
Abdul : Abdul K. schrieb: > Multipage-TIFF Wenn ich in meinem Eagle Version 5.6.0 auswähle, Datei - Exportieren - Image - sehe ich keine Option als Mulipackae Tiff
Ja, sehr lustig. Schön wenn ich mal lachen darf. Eagle ist kompatibel zu seinen Uraltversionen aus DOS-Zeiten und hat ne große Kaufbasis. Warum sollten die also irgendwas tolles einbauen? Nimm IrfanView.
Installier dir IrfanView. Ich kenn nix besseres. Das GUI ist halt auch komisch. Wie bei vielen Programmen. Geh in Eagle, aktiviere der Reihe nach die Ebenen, kopiere per Windoof jeweils das Fenster und speicher die Bilder einzeln in einem Ordner, z.B. in IrvanView posten und dort wegspeichern. Dann öffnest du IrfanView und gehts im Menü nach Multipage-Bilder TIFF irgendwas. Dort kommt ein Dialog, in dem du die abgespeicherten Bilder reinholst. Wenn du die ordentlich durchnumeriert hast, kann IrfanView die auch gleich sortieren. Unter Kompression stellt zu zip ein. Und dann noch generieren drücken. Fertig. So in etwa aus dem Kopf. Am Ende hast du ein TIFF mit mehreren embedded Bildern der Lagen. Wenn du das in IrfanView öffnest, kannst du oben mit den grünen Pfeilen einfach im TIFF blättern. Für deine Augen sieht das dann aus als wären es Ebenen. Echte PCB-Ebenenbilder benötigen halt dann auf jedem Rechner das Layoutprogramm. Nur hat nicht jeder Eagle.
>Hoffe habt Ihr so gemeint. > >Habe eine 2. GND benannten Polygon auf dem Toplayer gelegt. Ja, so ist es schon deutlich besser. Versuche noch möglichst alle Leiterbahnen auf nur einer Ebene zu routen, damit nicht beide Masseflächen zerstückelt werden. Eine Massefläche sollte möglichst durchgehend sein. Schau dir dazu noch mal mein erstes Beispiel an: Muß eine Leiterbahn übersprungen werden, wird die Umgehung nur auf möglichst kurzem Weg innerhalb der Hauptmassefläche geroutet. Versuche außerdem die beiden Masseflächen noch mit ein paar Dukos zu verbinden. Dort, wo Bauteile mit beiden Masseflächen verlötet werden, solltest du nur zwei Anbindungen pro Massefläche vorsehen, sonst funktioniert die Thermofalle nicht richtig. Wähle am besten überall eine Aura von 0,3mm. Im Anhang ist noch mal ein anderes Beispiel gezeigt. Achtung, die Dukos zwischen den Masseflächen sind hier nur aus Gründen der Übersichtlichtkeit weggelassen worden!
Werde ich versuchen, danke für Deinen Tipp !! Noch eine allgemeine Frage, was die Widerstände anbelangt. Wieviel machst es aus, wenn ich nur Metaloxid nehmen oder gemischt mit Kohle ? Hintegrund, habe nicht alle als Metallschicht da. Kann ich bestellen, das ist nicht das Problem, sondern allgemein. Wo "kann man noch" Kohleschicht verwenden, wo "muss" man Metallschicht nehmen ?
Ich habs mal mit den letzten Bildern von Kai gemacht. Sind halt nicht komplett gleich groß. Man kann aber die Funktion sehen.
Oh fein. Ein Bug in der Forensoftware. Wandelt TIFF in PNG und vergißt dabei die weiteren Bilder. Hier nochmal mit falscher Dateiendung. Umbenennen in TIFF.
>Wo "kann man noch" Kohleschicht verwenden, wo "muss" man Metallschicht >nehmen ? Viele Consumer-Hifi-Geräte verwenden ausschließlich Kohleschichtwiderstände. Die Dinger sind erheblich besser geworden in den letzten Jahren und Jahrzehnten und rauschen kaum noch stärker als Metallschichtwiderstände. Nur der Temperaturkoeefizient ist noch recht hoch. Aber in einer Audioschaltung stört das in der Regel nicht, wenn es nicht gerade ein großes Mischpult ist und das Signal durch elend viele Stufen muß. Andereseits sind Metallschichtwiderstände so günstig geworden, daß es keinen Grund gibt, auf diese Teile zu verzichten. Metalloxidschichtwiderstände sind sehr unterschiedlicher Qualität. Die würde ich jetzt vielleicht nicht im Signalweg verwenden. Aber hören wirst du es wohl kaum.
Kai Klaas schrieb: > Andereseits sind Metallschichtwiderstände so günstig geworden, daß es > keinen Grund gibt, auf diese Teile zu verzichten. Also nehmen > Metalloxidschichtwiderstände sind sehr unterschiedlicher Qualität. Die > würde ich jetzt vielleicht nicht im Signalweg verwenden. Aber hören > wirst du es wohl kaum. also doch nicht `?
Abdul K. schrieb: > Oh fein. Ein Bug in der Forensoftware. Wandelt TIFF in PNG und vergißt > dabei die weiteren Bilder. > Hier nochmal mit falscher Dateiendung. Umbenennen in TIFF. Naja, Multipage-TIFF ist auch eher exotisch. Nicht jeder Viewer kommt überhaupt damit klar. Ich habe die Bilder mal mit'm Gimp extrahiert, hier sind die fehlenden.
Das sind die Bilder von Kai! Beitrag "Re: Fastlimiter - Soundwesthost" PNG scheint nicht mehrere Bilder zu unterstützen, oder? Jedenfalls fand ich bei wiki nix dazu. GIF oder gar PDF wäre natürlich auch möglich. Bei IrfanView kann man auch die Bilder im Ordner durchsteppen. Mit der gleichen Methode wie mit den erwähnten grünen Pfeilen. Dann sind die Pfeile blau ;-)
Ich meinte was der Unterschied wäre zwischen Kohleschicht und Metallschicht in Bezug auf die Anwendung. Preislich sind die wirklich fast gleich.
>Ich meinte was der Unterschied wäre zwischen Kohleschicht und >Metallschicht in Bezug auf die Anwendung. Da Kohleschichtwiderstände üblicherweise in 5% Toleranz hergestellt werden und Metallschichtwidersände in 1%, könnten Kohleschichtwiderstände theoretisch größere Gleichlaufabweichungen zwischen linkem und rechtem Kanal zur Folge haben. Da aber ohnehin Trimmer im Signalweg zum Abgleich vorhanden sind, dürfte die Auswirkung letztlich marginal bleiben.
Noch etwas prinzipielles zur Schaltung. Mich würde im Vorfeld interessieren wie die Schaltung wirklich arbeiten wird. Klar die Erfahrung werde ich dann selber sammeln. Nun folgende Szenerio: Angenommen läuft Werbung gerade im TV. Ich stelle den Limiter Level und die Lautstärke so ein, daß es passt. Nun ist die Werbung vorbei, der Spielfilm läuft weiter. Bekanntlich ist die Lautstärke bei Werbung immer "lauter" , daß ist das was mich nervt. Andere Szenerio. Laute Actionszene im Film, Knall Bumm usw...ich stelle es so ein, daß es passt...In der nächsten Szene gib es eine leise Unterhaltung... Was macht die Schaltung, wie wird es geregelt ?
Hallo! @Thomas der Bastler Die Frage ist jetzt nicht Dein Ernst? Du wills etwas bauen, und weist überhaupt nicht wie es funktionieren soll? Was stellst Du Dir unter einem "Limiter" vor? Wie willst Du etwas einstellen, oder vom Pegel anpassen, wenn Du nicht über die Funktionsweise im Klaren bist? Einfach nach Gefühl? Du merkst ja dann überhaupt nicht, ob Du einen Schaltungsfehler gebaut hast. Oder ob ein Bauteil defekt/falsch gewählt/falsch dimensioniert ist. Dann mal viel Spaß!
Meine Frage war einfach gestellt, ob die Schaltung ( habe mal von Euch gehört, daß für meinem Vorhaben ein Limiter geeignet wäre ) das macht was ich vorhabe.
Tja, probiers einfach aus. Ist sicherlich der beste Rat. Die Limiterfunktion wirst du schon hinkriegen, den Kompressoranteil (Der die Loudness verändert) wahrscheinlich kaum. Die Studios haben dafür aufwändige Effektprozessoren. Die Werbung soll halt gut klingen (Denn um die geht es, die wird an idiotische Unternehmen über das Gegenstück zu unseren Headhuntern hier, möglichst teuer verkauft. Besser gesagt, die Spielertypen unter denen bedient. Alles zwischen der Werbung ist dann eben Lückenfüller zur Attraktion (=Anziehend) möglicher Werbeopfer. Das ganze Spiel wiederholt sich dann noch mehrmals täglich mit gleichem Inhalt, sodaß effektiv vielleicht 20% wirkliches Programm pro Tag übrig bleibt - was teuer gegenfinanziert werden muß durch den Sender), dazu wird die Lautstärke erhöht und die Dynamik verkleinert. Außerdem weiß diese Maschine natürlich, wann gerade Werbung läuft. Du nicht! Weiter geht es mit der senderabhängigen und progammabhängigen und manchmal sogar sprecherabhängigen Lautstärke. Wenigstens die Spielfilme großer Anbieter sind alle korrekt eingepegelt. Und dann dank der Digitalisierung ständig zunehmend und weil jeder Depp Tonmeister werden kann, noch die Desynchronisierung des Bildinhalts mit dem Tonkanal. Der Typ spricht dann irgendwie komisch. Und weiter gehts mit deiner Soundanlage. Die sollte mit schlechterer Qualität auch weniger Dynamik empfangen. Sonst schraubst du ständig an der Lautstärkeinstellung. Das ist der Autoeffekt. Leicht auszumachen wenn du bei fahrendem Auto Klassik hören wolltest. Und bestimmt hab ich noch vieles vergessen. Trotzdem viel Spaß!
>Meine Frage war einfach gestellt, ob die Schaltung ( habe mal von Euch >gehört, daß für meinem Vorhaben ein Limiter geeignet wäre ) das macht >was ich vorhabe. Du wirst wohl unterschiedliche Zeitkonstanten für "Knall" und "Werbung" brauchen. Da wirst du einen Kompromiß finden müssen. Also, ersetze am Anfang mal die Festwiderstände für die Zeitkonstanten durch Trimmer...
Wie weit ist man eigentlich mit der automatischen Erkennung von Werbung? Ich kann mich erinnern, mal eine Sache zur Auswertung der Logos gelesen zu haben. Vielleicht gibts ja neuere Ansätze. Letztlich ist es ja eine Gewaltspirale. Aber man hat viel Vorlaufzeit. Früher konnte man bei den besseren Grundig-TVs pro Kanal ne Relativlautstärke mit abspeichern. Vielleicht gibts sowas mal wieder.
Kleines update was ist hier los ? Ich wähle eine Multi Tiff Datei aus, und macht das Board automatisch daraus image.png ?
Abdul K. schrieb: > Ja. Mach halt ein zip. und das ist jetzt besser als ZWEI pngs? tiff ist ein veraltetes format... multipage-tiff mehr als exotisch. Abdul K. schrieb: > Wie weit ist man eigentlich mit der automatischen Erkennung von Werbung? Gabs schon mal... Conrad verkaufte in den 90ern einen Bausatz, der sich per Modemverbindung die Zeiten für Werbung aus einer Datenbank geholt hat und dann per IR einem Videorekorder "Pause" und "Aufnehmen" gesendet hat. Ich kann den Hinweis darauf nicht mehr finden, aber die Firma (irgendwas mit 'g' vorne im Namen) hatte einen Hinweis veröffentlicht, dass sie zur Unterlassung verpflichtet wurden. Wer also etwas ähnliches entwickeln will, hat sicher ähnliche Aussichten.
Habe ich auch mal gelesen. Zurück zu TIFF: Ich war lange Zeit im Design-Bereich. Da wird alles per CMYK gemacht. PNG ist mehr auf Internet ausgerichtet. Natürlich kannst du im ZIP auch zwei PNG unterbringen. Das ist dir überlassen. Wie speicherst du denn deine gescannten Unterlagen? Was ist bei dir modern? In einer Form wo es alle lesen können.
Bitte melde dich an um einen Beitrag zu schreiben. Anmeldung ist kostenlos und dauert nur eine Minute.
Bestehender Account
Schon ein Account bei Google/GoogleMail? Keine Anmeldung erforderlich!
Mit Google-Account einloggen
Mit Google-Account einloggen
Noch kein Account? Hier anmelden.

























