KNX/EIB Stack für MSP430F2xx komplett in Software (Hardware ohne TP-UART o.ä.). Eigentlich wollte ich mit der Veröffentlichung warten bis alles komplett funktioniert, aber auf Grund einer Anregung im Beitrag Beitrag "KNX: Busankopplung selber bauen" starte ich hier mal ein "Sammelbeitrag" für alle die Interesse an einem freien KNX Stack für MSP430 oder anderen Controllern haben. Im Anhang der bisherige (extrem BETA!) Code. Läuft zur Zeit auf einem MSP430F2012. Da nur Timer A und ein Port-Pin Interrupt benutzt wird, ist die Software grundsätzlich auf allen MSPs lauffähig, speziell der F2xx Serie. Ich hab es geteilt in Low-Level (µC spezifisch), und High-Level Funktionen. Empfang funktioniert, Auswertung auch in groben Zügen, ACK Byte wurde erfolgreich gesendet. Zur Hardware schreib ich in den nächsten Tagen noch was. Wie soll's weiter gehen? Mein Ziel ist (erst mal) die Emulation eines Siemens KNX Tasters, dem "5WG1 116-2AB21". Damit erspart man sich eine eigene Produktdatenbank anzufertigen. Trotzdem gibt es noch etliche Fragen und Probleme zu lösen...
Find ich schonmal Klasse! Nicht falsch verstehen: um das ganze portierbar (und etwas allgemein verständlich) zu halten wäre es nicht schlecht, wenn wir uns an die Spec bzw. den Aufbau/Bezeichnungen darin halten. Wenn die Schnittstelle passt sollte man ab dem Data Link Layer einen gemeinsamen HW unabhängigen Stack verwenden können (...falls man auch den EEprom/Flash Zugriff HW unabhängig hinbekommt). Als Nahziel würde mir ein KNX-Stack mit Bootloader schon reichen. Dann kann man sich immer noch überlegen ob man das reverse Engineering auf sich nimmt und eine vorhandene Applikation nachstrickt, oder ob man auf die Parametrierbarkeit via ETS verzichtet und dafür auch noch an einer "privat" ETS bastelt. (Ultimativlösung: offenes KNX Manufacturer Tool, mit dem man sich seine eigenen .vd's/.knxprod erstellen kann).
Wolfgang L. schrieb: > ..um das ganze portierbar (und etwas allgemein > verständlich) zu halten wäre es nicht schlecht, wenn wir uns an die Spec > bzw. den Aufbau/Bezeichnungen darin halten. Du meinst die z.B. im Dokument "EIB Implementation on Twisted Pair" in Abschnitt 1.4/2.4 beschrieben sind? Kann man machen, wobei das ja glaub ich Klassen sind. Sowas würde ich dann schon gerne vermeiden (sofern das mit den Compilern überhaupt möglich ist :) ). > Als Nahziel würde mir ein KNX-Stack mit Bootloader schon reichen. Bootloader wäre für mich jetzt erst mal nicht so wichtig. Aber ne schöne Idee :) > oder ob man auf die Parametrierbarkeit via ETS verzichtet und dafür auch > noch an einer "privat" ETS bastelt. Da gab es ja auch schon einige Versuche. Halte ich persönlich für etwss zu ambitioniert. Wobei es natürlich darauf ankommt wie weit man das treiben will. > (Ultimativlösung: offenes KNX Manufacturer Tool, > mit dem man sich seine eigenen .vd's/.knxprod erstellen kann). Soweit ich gehört habe ist das für die alte ETS (vor Ver.4) kein Problem (macht Freenet wohl schon so), bei ETS4 sind unbekannte Hersteller wohl von Hause aus ausgeschlossen.
Jörg S. schrieb: >> (Ultimativlösung: offenes KNX Manufacturer Tool, >> mit dem man sich seine eigenen .vd's/.knxprod erstellen kann). Der Inhalt der .vd´s (passwort geschützte zip dateien) lässt sich einfach mit einem Editor bearbeiten, wenn man das Passwort kennt ;) Das Manufacturer Tool ist nicht wirklich notwendig.
In der ETS4 gibt es eine Herstellerliste. d.h. jedes Gerät hat an einer bestimmten Stelle eine Herstellerkennung, damit das Gerät einem Hersteller zugeordnet werden kann. Wenn ich es noch richtig im Kopf habe ist es nur eni Byte. An dieser Stelle könnte für eine eigene Entwicklung (zumindest für Privatverwendung) jeder beliebiege Wert eingetragen werden. Das Problem ist eher, dass eine .knxprod nur erstellt werden kann, wenn der Datenbankeintrag von der KNX getestet wurde. Es gibt aber einen Umweg, dabei wird nicht die .knxprod sonder eine .knxproj impotiert. In einer .knxproj können auch nicht zertifizierte Geräte enthalten sein und aus diesem Projekt kann das Gerät dann in ein anderes Projekt kopiert werden. Das macht z.B. Tapko mit dem generischen Eintrag für das SIM-KNX so.
Hallo Jörg, wie ist denn der Status bei deinem Projekt, würde mich brennend interessieren da ich auch vorhabe auf einem avr was knx mäßiges zu machen? Könntest du evtl. deine Hardware näher beschreiben? Danke!
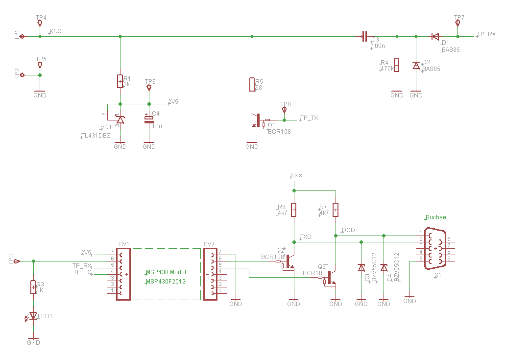
Status ist "in Arbeit" :) War jetzt erst mal mit Analyse der KNX Kommunikation der ETS beschäftigt. An der Software ist daher nicht wirklich was passiert. Schaltplan meiner Lochraster Platine im Anhang. Empfangsstufe ist eine eigene Idee, Sendestufe ist nur "quick and dirty" Lösung. Da muss dann für den späteren Betrieb noch was gescheites her. Hab auch schon ein paar Ideen dazu im Kopf. Aber man könnte natürlich auch einfach die FreeBus Schaltung nehmen. Bei der Analyse der ETS Kommunikation ist auch ein Monitor-Programm abgefallen. Das stell ich in den nächsten Tagen (wenn die Beschreibung fertig ist) noch in's Netz. Ist denke ich mal ein schönes kleines Tool geworden :)
danke für die Info :) ....das Monitor-Programm schaut ja richtig professionell aus und die Sendestufe dazu sehr innovativ ;) hoffe das ich mich jetzt über die Feiertage mal damit beschäftigen kann und starte mit deinem bisherigen code, hardware muss ich schaun was ich so rumliegen hab :)
Das Monitoprogramm ist jetzt auf meiner Homepage zu finden: http://www.see-solutions.de/projekte/projekte.htm#2012_05 Direkter Download Link: http://www.see-solutions.de/projekte/KNX-Moni_1_1_0.zip Probleme, Bugs, Verbessungsvorschläge bitte melden :)
Erste Entwicklungsplatine ist fertig :) Die nächste Version vom Monitoprogramm (KNX-Moni) wird dann auch senden können.
Hallo Jörg, wie weit ist die Entwicklung deiner Platine? Und das Monitor Tool? Danke!
Aktueller Stand: Es ist seit damals NICHTS passiert :( Ich hätte nicht gedacht das ich mich auch mal in die Reihe von KNX Projekten einreihe die gestartet wurden aber im Sande verlaufen, aber leider hab ich Familien- und Eigenheim-bedingt keine Zeit mehr für solche Projekte. Na ja, wenn die Kinder etwas größer und die gröbsten Sachen am Haus durch sind, bleibt vielleicht noch mal Zeit übrig... hoffentlich... Daneben muss ich mir auch wieder einen vernünftigen Entwicklungs-Platz aufbauen.
Jetzt mit eigenem Haus, und wie ich annehme mit installierten KNX-Bus wäre es duch eine gute Gelegenheit das Projekt in 2022 wieder aufzuhenmen ;-)
Nur mal zum Verständnis, ist es korrekt, dass der OP alles soweit in Software umgesetzt hat, dass kein spezieller "KNX-Busankoppler-Chip" mehr benötigt wird? Und gilt das auch für das verlinkte Github-Projekt (dort habe ich nichts zur verwendeten Elektronik gefunden)
In SW wird die Bitschubserei gemacht, der Koppler ist afaik für die physische Ankopplung an den Bus und um Strom für den Controller zu schnorren.
Beitrag #7286804 wurde von einem Moderator gelöscht.
Bitte melde dich an um einen Beitrag zu schreiben. Anmeldung ist kostenlos und dauert nur eine Minute.
Bestehender Account
Schon ein Account bei Google/GoogleMail? Keine Anmeldung erforderlich!
Mit Google-Account einloggen
Mit Google-Account einloggen
Noch kein Account? Hier anmelden.



